Fórum témák
» Több friss téma |
Sziasztok
Egy kis segitseg kellene nekem. Szeretnek egy olyan mutatot csinalni az erositomre, ami azt mutatja, hogy mekkora a bemeno jel feszultsege. Egyszeru voltmerovel, van egy olyan otletem, hogy parhuzamosan kotok a bemenettel egy 1:1 atteteles trafot egy egyeniranyitot (v diodas egyeniranyitast) es pufferelest, de nem tudom, h ezzel rovidre zarom-e a rendszert... mi a velemenyetek? Es ha nem jo, akkor hogyan tudom megvalositani?
neked audió millivolt mérő kell..
szerintem, mert én úgy gondolom h hangfrekit azzal mérnek.. http://www.sound.au.com/project16.htm üdv
Sziasztok!
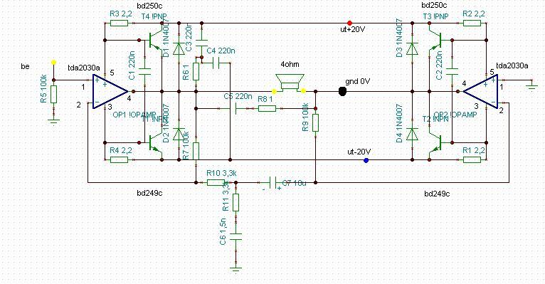
megcsináltam ezt a kapcsit de valami nem stimmel vele, és nem jövök ré hogy mi lehet az.... a jelenség: majdnem rövidzár a tápon. és nincs kimenet (0V, 0A) ha rá teszek 2db 220R ellenállatot a betápra melegszik mint disznó,de ha a "-" tápot szedem le akkor elkezd halkan a hangszoro "recsegni" nem szol tisztán iszonyat torz...ha vissza teszem a másik tápfeszt is akkor totál lehall.... diodák tranyok tuti jók a 2 ic-t pedig most vettem bele.....mi lehet a gond? ha gerjedne nem venne fel ekkora delejt nem?
Erről a kapcsolásról nem sok jót hallottam.... Állítólag nagy a torzitása. Ugye nem ST gyártmányú a BD249C ? Mert akkor az meg valószínűleg hamisítvány, mivel nem is gyárt az ST ilyen típusú tranzisztorokat Az egyik topicban volt szó róla.
De googleban keresve is találsz róla egy magyar fórumot
nem nem st, nem tudom hirtelen mi mert most nincs előttem.. de ha csak a tranyók kapnak tápfeszt akkor jó nem veszfel sokat... amikor a bázisukat rá kötöm az ic-k 3-5 lábára akkor lexikle..... de mitől?!....
bocsi elcsesztem a rajot csak most látom... az a gnd amit oda irtam a fekete pont mellé az nem is az...
ez a jo kapcsi
mar nem azert, de nem forditva vannak a tranzisztorok? marmint.. en nem ertek a tranzisztorokhoz, viszont ha megnezel egy tda-s tranzosztoros erositot akkor a rajzon felso asszem pnp tranzisztornak a nyilas laba... nem tom melyik... szoval a rajzon a nyillal jelolt laba az a tapfeszbol mutat a bazisra. Nezd meg a tda adatlapjan a tranzisztoros kapcsolast. Most lehet, hulyeseget mondtam es total nem ez van, mert ha eddig nem montda mas, akkor nem valoszinu, h ez hiba... (NEM AJANLOTTAM KAPCSOLAST, meg veletlenul sem..) hallgass meg mast is!
Igen, szerintem is elképzelhető ez a hiba...
Tehát Tetye! A pozitív tápra kapcsolódó két tranzisztor kollektor-emitter lábát cseréld fel! Egyébként én személy szerint nem ellenállást tennék a bemenetre (főleg meg nem 220 ohmos értékűt), hanem egy áramkorlátozós táegységgel próbálnám elindítani a végfokot. Közben persze lehetne mérni az esetleges gerjedést oszcilloszkóppal... Azt meg végképp nem szabad csinálni, amit te műveltél. Ha egy áramkör szimmetrikus tápot igényel, akkor nem szabad azzal szórakozni/próbálkozni, hogy az egyik ágat (pl. a pozitívat) leveszed az áramkörről!
hali!
nos C-E jól vannk kötve a panelon csak ezt a rajzot a tinával csináltam és lehet hogy ott csuszott el valami vagy én néztem el de a bd 249-250 nek a láb kiosztása ugyan az ugy tudom 1-B 2-C 3-E 1esen vannak a tda-k, 2esen a kimenet, 3on a tápfesz! de a táp túláram miatt le tilt és nem jövök rá hol a gáz.. Idézet: „1esen vannak a tda-k, 2esen a kimenet, 3on a tápfesz!” Idézet: „nem jövök rá hol a gáz..” a gáz ottvan: c (kollektor) ide kell a táp ezek után szerintem az e (emitter) a kimenet.. üdv
igen
köszi erre ma rájöttem hosszas szenvedés után engem igazábol az zavart meg hogy a hobbyelektronika által kiadott nyákon is rosszul volt ez kötve, mert a BD-k 2es kozépső C lábán vannak a kimenetek...vajd dobok rólla egy képet mert igy nekem is hihetetlen volt hogy ezzel már jó ideje szenvedek...csak amikor probáltam lehalt az egyik tda-m met 4-5ös láb egy óncsepp által rövidre záródott.... bár most az összes félvezető gyanus.... de majd 7 végén kimérem és kicserélem a tranyokat diodákat hakell, de a 2ic-t az tuti...
hali
ujra itt... ![]() nagy gondom van kérlek segitsetek a bd249 és 250 nek a 3 lába ugyan úgy van kiosztva ugye a 1-es B vezérlés a 2-es a C a tápfesz és a 3-as az E a kimenetük amit összeköthetek egy teljesítmény erölködőben ugye jól mondom vagy a 249 nek és a 250-nek is a collektorán van a táp?
Nézd már meg legalább EGYSZER azt a kapcsolást, amit TAdamm belinkelt pár hozzászólással előbb...
Ha figyelmesen nézed, mondom, FIGYELMESEN, akkor rájössz, hogy hova kell kötni a táppontokat. Akkor az előző hozzászólásodban tulajdonképpen mire is jöttél rá?
ez a táp jó lenne http://www.hqvideo.hu/info/hu/p_sup_a_s35-hq.htm
ehez a kapcsoláshoz? http://www.hobbielektronika.hu/kapcsolasok/egyszeru_14_w-os_erosito...l.html
Nem. Az semmire nem jó! Minek ide kapcsiüzemű??
http://www.hqvideo.hu/info/hu/trafo_24v_100.html Inkább ezt. És olcsóbb is. 24VAC-val egyenírányítva 35VDC lesz. ezzel 22Watt 4Ohmon a TDA 2030. 22*2=45Watt erre számolva veszteséget a 100Watt elég. Jah amúgy rosz a linked
ennek az ic-nek nem csak 18w kell?nem lessz baja 35V-al?
De lesz!! A lenyeg az, hogy MAXIMUM 22 Volt tapot bir el az ic, de hasznalj max 20 V-ot, a legjobb a 18 V !!!!!DC!!!!!!!!.. NAMOST! a lenyeg az, hogy a TRAFO es az egyeniranyitott fesz kozt a kulonbseg, hogy amit mersz a trafo szekunderen azt szorozni kell gyok2-vel, tehat a 20 volt (DC!!!!), amivel taplalod az ict, az mar szorozva van, tehat visszaszamolsz es a vegeredmeny az lesz, hogy a TRAFODNAK 14 voltot (AC!!!) kell produkalnia a szekunderein igy, hogy > +20; 0(GND igy is hivjak);-20 (a +,- csak a 0-hoz viszonyitas), merthogy az, amit a muszereddel mersz a trafon az az effektiv feszultseg, de neked a csucsfesz kell es az a 20V.. mindegy, majd vki elmagyarazza, de a forumon van fent anyag, hasznald a keresot. Itt egyaltalan nem a feszultseg ketszerezodik.. de nem is az aramerosseg, hanem a felvett teljeseitmeny, ami azt jelenti, hogy van neked ket csatornad, jobb es bal, ugye mind a ketto egy-egy mondjuk 20 wattot emeszto tda2030 v tda2030A es az 2X20w azaz 40W ezert kell nagyobb TELJESITMENYT elbiro tapforras.
(Azt a 35 voltot meg ne akard rakapcsolni, mert pattogni fog az ic es nagyon fustoni es lesz egy rakat sziliciummorzsalekod....)
Nézd meg az adatlapját. http://www.datasheet4u.com/html/T/D/A/TDA2030A_STMicroelectronics.pdf.html
35VDC hez tartozik 22Watt 4 Ohmon. 8 ohmon a fele. Kissebb feszel kisseb a teljesítménye. Ez a hasznos teljesítménye. Szerinted miért kell hűteni? Mert van neki hatásfoka. Amivel elfüt kb ugyan annyit TAdam : úgy látszik neked is el kell magyarázni hogy a TDA 2030A-nak max 44V tápfeszt adhat az ember. Ez simpla tápra vonatkozik. Szimetrikus tápon a fele. Vagyis +-22V a max. De az a kapcsi amit akar csinálni szimpla táphoz van. Emberek olvasni olvasni. Elsőnek az adatlapot mielőtt hülyeséget mondtok.
aaaa, mindegy, vegyuk ugy, h nem is szoltam!!! :eek2:
Nos mondjuk én is rosszúl írtam mert. 24VAC-ból nem 35VDC lesz csak 32.
Akkor meg 26VAC-s trafót vállasz
köszönöm a válaszokat és a felvilágosításokat...mostmár naggyábol kapizsgálom.azt nem tudod a hq-nál milyen gyorsan jön meg a rendelés?neked milyen trafódvan/volt az erősítődbe?
Nekem kicsi volt. 65Wattos ( nem is bírta vele). De azóta már szét is szedtem. CSak a dobozát használom másra. Abba megy a VF3.
és azt sokkal bonyolultabb(és kölcségesebb)megépíteni???mert ahogy néztem nem olyan "sok" alkatrész kell hozzá.
szerintem nekem is az lessz a következő projectem...
Eggyáltalán nem bonyolúltabb megépíteni. 600Ft-ból kijön a panel. A TDA2030-sem sokkal olcsóbb. A trafó meg ugyan annyi.
A TDA 2030-at is el lehet rontani. Mindd a ketőnél ügyelni kell a helyes főldkialakításra. Meg a tápra. Ha ugy akarod csinálni hogy a TDA2030 után csinálod a VF3-at akkor olyan trafót vállasz ami jó mindkettőhöz. mondjuk 100-120Watt 2x12V vagy 2x12V És akkor a TDA2030-náll a szimetrikus táposat épísd meg. És ha meguntad jó lesz a trafó a vf3-hoz is. A VF3-lehaggya ezt az IC-t meszze.
Jó az 1x24V is. De csak a TDA-hoz. Mert a VF3 hoz magas a fesz.
A 2x12V-osat meg sorosan kötve 24V-ot fog adni. És a VF3-hoz szimetrikus táp kell. (bár lehet csinálni feszkétszerezővel +- feszt. de az nem az igazi.) Ha venni akarsz trafót akkor néz ár a toroid trafó vásárlása topicot. Mert van olyan gyár ahol ólcsóbban meg lehet venni a trafó, kipostázzák. És olyan feszültséget kérhetsz szekunderfesznek amilyet csak akarsz.
ma megvettem az alkatrészeket és itthon néztem meg a diódát és nem 1N4001-eset adott hanem 1n4005-öset...ez baj?meg azt mondta hogy 100w-os toroid trafó olyan 6-7 ezer körül van...
a hq videónál mennyi a posta költség???
jah meg az baj hogyha a 0,1mikrós helyett csak 0,47 mikrósat tudott adni?meg a 100 nanos csak kerámia volt szerintem az is jó.Vagy nem?
Hi
Bizony baj.... Az a baj hogy belinkeltem egy oldalt ahonnan elérhetsz szinte minden alkatrész adatlapját...http://www.datasheet4u.com/html/1/N/4/1N4005_FairchildSemiconductor...f.html CSak be kellett volna írni, és kiadta volna hogy egy családba tartoznak. 1A-ert bírnak csak a feszültségtűrésük más. Az 1n4001 csak 50V-os az 1n4007 meg már 1000V-os... Szóval még jobban jártál... Én nem tudom te hol vásárolsz, de általában a kis boltok nagy haszonkulcsal dogoznak és érdemesebb összegyűjteni az alkatrész szükségletet és rendelni. Mi felénk is annyira taksálják a trafót. Bolond lennék azt venni. Ha újjat akarnák akkor vagy a Hq videótol vennék, vagy csináltatnék. Használtan meg a piacon bármikor tudok venni 500Ft-ért 200Wattosat( csak a fesz nem mindig pászol) Ha új trafót akarsz venni. Mégpedig olyat amilyet ajánlottam ( 100-120Watt 2x12 vagy 2x14v) A HQ-videótol akkor jobban jártál volna ha eggybe rendelted volna meg a cuccot. Héj hát ezt olyan nehéz meglátni ???http://www.hqvideo.hu/csomagdij.html Bal oldalt a főmenű alatt szolgáltatások címszóval.... +Áfa-t add hozzá (És így is a legjobb árban van, főleg futárral) |
Bejelentkezés
Hirdetés |








es lesz egy rakat sziliciummorzsalekod....)
a hq videónál mennyi a posta költség???





