Fórum témák
» Több friss téma |
PA ez a diszkós 3 utas hangfal? Félek azokat nem nagyon hajtaná, persze otthoni felhasználásra bőségesen elég.
Egy ilyen "3-at párhuzamba" dolog úgy kezdődne, hogy a tápot is meg kéne úgymond háromszorozni.
Nem is folytatom
Hát ja... de milyen brutális táp kéne neki, hogy mutatni is tudjon valamit. Egyébként a sima híd is egy falánk dög. A 600W-os kapcsolótápot reggelire megeszi
Sokkal egyszerűbb mint gondolod. Kipróbálhatod az otthoni erősítőddel, ha nem hidas a kimenete.
A párhuzamosítás lényege az, hogy egészen pontosan egyforma erősítésű fokozatok kellenek hozzá. Például az otthoni sztereo erősítőd bal és jobb csatornája. A bemeneteket közösíted, vagy ha van az erősítőn monósító kapcsoló, akkor azt bekapcsolod. A kimenetekkel sorba kötsz egy-egy darab 0,1 ohm -ost. A jobb és bal csatorna kimenete közé pedig egy darab 1k-st. Namost rákapcsolod a zenét, beállítod a hangerőt és ezután a balance potit addig csavarod, amig az 1k-on multiméterrel a legkisebb jelet méred. Ezután lehet összekötni a 0,1 Ohm-ok szabad végét és rákötni a hangszórót. Figyelem: - ha változtatod a hangerőt akkor le kell venni a hangszórót, szétkötni a 0,1 ohm-ok közös pontját és újból nullázni a balance-val at 1k-n a jelet. 3 db erősítővel értelemszerűen ugyanez.
Ebben is igazad van.
Hogy néz ki elméletben egy utánhúzó táp?
Olyasmit nem lehetne csinálni, hogy egy külön tápos, sok tranyós power blokkot hajtanánk 7294-gyel? Meghajtásra talán elég lenne egymagában is. Vagy ez hülyeség?
Egyáltalán nem megvalósíthatatlan, de erre felesleges ilyen nagyáramú meghajtás.
Az utánhúzó tápot szerintem máskor beszéljük meg, mert ráesek a billentyűzetre. Jó éjt mindenkinek.
Oké, jó éjt
A PA (Public Adress) hangosítási célú berendezések jelzője. Otthonra pedig felesleges ilyen gigászokban gondolkozni, ha csak nem vagy megalomániás
Szerintem neked bőven elég lesz egy sztereó híd otthonra. Ha nem hiszed, építsd meg tisztességesen, komoly tápegységgel és az első próba alkamával messzire fogja kergetni minden kételyedet. No meg a szomszédaidat is. :yes: (vagy ők téged)
Most itthon 3×100W-os TDA7294-es van(hangszórónként 1-1 IC) jól szól nincs vele probléma, igazából ez a párhuzamosítás érdekelt hogy hogyan is lehet kivitelezni
7294-et is lehet párhuzamosítani? Mondjuk mostfeteket elviekben lehet.. és a 7294 is mosfetes.
Raktam fel kapcsolást a 274. oldalra. TDA7294 párhuzamosítása. Ha érdekel, nézzétek még. Az utánhúzós tápra én is kíváncsi lennék majd!
![]() Üdv!
Ebben a topikban van? Én nem találom. Ha rábukkansz, légyszi linkeld be. Köszi.
Kovidivi előkereste nekem, mert nem hittem el, hogy a 7294-et is lehet párhuzamos üzemben hajtani.
Ezen a kapcsolási rajzon 4db 7294 van párhuzamosítva ? Ha ez igaz, akkor egészen brutális, akár 1 Ohm-ra is tud dolgozni. Csak azt nem értem, hogy az adatlap miért nem foglalkozik a párhuzamos üzemmel a 94-nél. Biztosan lehetséges ??
Bármilyen erősítő járatható párhuzamosan.
Hello!
Segítséget kérnék. Csináltam egy sima7294est és a kimeneten 6.3V körüli értéket kaptam. Mi lehet a gond?
hello
TDA8560-ast lehet hidalni? köszi azért ilyen röviden írok mert sietek.
Nem lehet a két csatornáját hídba kötni, mert már eleve hidalt
köszi. azért kár
Segíteni nem tudok de kérdeznék.
![]() Gondolom 4Ohm -os hangszorókat kötsz rá, milyen teljesítmény fog ebből kijönni 14V-on? Engem is érdekelne valami ilyesmi 2*20-30W az autómba az első szettett meghajtani.Sinusban bőven elég ennyi nekik.
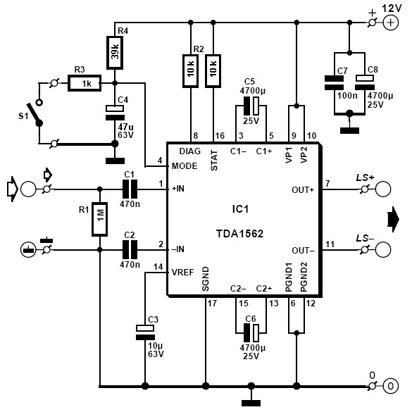
Van egy kapcsim TDA1562-vel. 60W-ot ad le, meg 60W-ot fűt el.
Tegyél fel képeket akkor többet tudunk mondani.Az in-t rákötöted a testre?Nekem akkor mutatot feszültséget amikor elkötötem valamit és meghalt az Ic.Már ugy is jártam hogy nem sütötem ki a pufferkondikat és ahogy rátettem a végfokra megkárosodot az ic.Ha nálad is ez a hehyzet akkor uj ic.Nézd át mégegyszer nem csináltal valamit roszul lehet nincs is nagy baj
Na például a TDA 1562 működik utánhúzó táppal. Adva volt nekik a TDA1554 maszkja és ehhez tették hozzá az utánhúzó tápot, így lett belőle TDA 1562.
Bekötöttem a tápot és földet, mást nem. A mérővel így mértem 6.3V. Kettő panelt csináltam és mindkettőnél ugyanez a probléma, viszont van egy régebbi kb. éves végfok és ott ugyanezt a mérést megcsinálva 0.001-et mértem. Létezik,hogy ic-k rosszak eleve?
Gyanús az a 6,3 V. Nem lehet, hogy fordítva van a táp?
Nemhiszem hogy mindketö rosz lenne.Tegyél fel képet lehet többet látunk
Ahogy highand irta lehet forditot a polaritás.A bemenetelt meg kösd a testre ugy mérjél rá.
Tehát erre gondoltál. Köszönöm. Az elvét már többször taglalták, de nem emlékszem pontosan, hogy ez most mekkora teljesítménynövelést tesz lehetővé... Talán le is mérte egyik fórumtársunk (talán Lamalas?) ? Régen volt, az biztos. Üdv!
Ideális estben 4x-t, de a gyakorlatban a különböző veszteségek miatt ( saturátio, stb) ez csak kb 2,5x-ös.
|
Bejelentkezés
Hirdetés |






Ahogy highand irta lehet forditot a polaritás.A bemenetelt meg kösd a testre ugy mérjél rá. 




