Fórum témák
» Több friss téma |
Fórum » Csöves erősítő készítése
Ne feledd betartani a fórum viselkedési szabályait, és a topik megmaradásának feltételeit. [link]
A téma átmenetileg fagyasztva lett, hozzászólni nem tudsz!
Ha mwgnézed a két fojtó értékét,és, hogy a csatoló kondenzátorok hová kapcsolódnak, azonnal láthatod, hogy azok nem munkaellenállások ! Az induktív munkaellenállás ma is nagyon elterjedt, és igen gyakran alkalmazzák, főleg drágább készülékekben ! nagy előnye, hogy igen nagy kimeneti jelet tud szolgáltatni kis torzítással, a hagyományos, pusztán rezisztív munkaellenálláshoz képest. Single endedek végfokában is alkalmazzák, ilyenkor a kimenő transzformátor , nem közvetlenül, hanem egy nagyértékű kondenzátoron keresztül kacsolódik az anódra ! Nagyon nagy jelentőssége, hogy egyneráam nem jut a trafóra, így légrest sem kell alkalmazni ! Sturbi nemrég épített ilyen végfokot !
Szia Márk!
Ha ilyen egyenirányítót akarsz használni, akkor nem érdemes kiültetni a doboz tetejére a csöveket, sőt a sugárzás ellen árnyékolni is kellene őket, hogy biztonsággal lehessen használni. Nyilván a kisebb teljesítményűek nem olyan veszélyesek, de azért jobb vigyázni. Most lehet hogy hülyeséget írok, de javítsatok ki ha tévednék, de úgy emlékszem, hogy olvastam olyat valahol, hogy az olyan csövek amik nagyfeszről járnak, (pl adócsövek) röntgensugárzást is kibocsátanak. Ha ez igaz, és azzal az erőművel akarnék zenét hallgatni, amiben azok a hatalmas csövek vannak, akkor egy UV szűrős napszemüveget feltennék, bekenném magam naptejjel, és felvennék egy ólommellényt a röntgensugárzás ellen.
47-100 Ohmmal próbálkoznék... Ahogy írtam, csak gerjedésgátló... Kicsit leválasztja a cső kimenetéről a füles kábelének kapacitását... Ha kimtéerrel szeretnéd használni, lehet, hogy nem is lenne szükség rá...
Én biztos, hogy lesném, mert igen teszik. Aztán honnan tudtam volna, hogy egy ártalmatlannak tűnő cső UV-val bombázza a szemem. Mert ha magam találok rá, és nem kérdezek itt, lehet, hogy veszek is! De így biztos már, hogy nem.
Gery, ahogy látod, azért raktam volna, mert testszik, akkor meg nem rejteném el. Inkább semmi akkor, marad az oxidkatódos, meg a direktfűtésű, azok is világítanak valamennyire, meg nézhetem is. Aztán ha nem EM-et akarok, akkor rakok bele deprez műszert, vagy IN-13-at.
Az EF86-al érdemes próbálkozni 6C4C előfokában? Egy ilyen csővel meg lehetne hajtani rendesen a végcsövet? A régi PP-mben amit átépítettem abban ilyen cső dolgozott. Viszonylag olcsó és könnyen beszerezhető.
Vagy IN9-et, ami argonos, és akkor mindjárt feltűnőbb a lila fényével
Trióda meghajtására szerintem nem jó a nagy belső ellenállása miatt.
Rendben! Meg fogom próbálni! És még egy kérdés: a középső csövit mivel tudom helyettesíteni? Gondolok itt ECC-re meg ilyesmire! És miben módosul akkor a kapocs rajz?
(Olyan 2*8 db ECC82-vel megpróbálhatod). GU 29, esetleg GMI 6 jó lehet helyette.
ECC 230, 6N13P, 6AS7. Ezekkel keress másik kapcsolást, ha ketőstriódával szeretnél füles OTL-t, ha meg trafósat akarsz akkor nem kellenek ilyen izmos csövek (de lehetnek), akár egy kupac 12zs1L is megteszi (kapcsolás nem hiszem, hogy van rá), de vannak erre normális kapcsolások a neten.
De igen, csak elírtam.
Sziasztok!
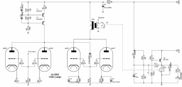
Nekem is van 6n13s csövem és se-t szeretnék belőle fabrikálni. Találtam egy érdekes kapcsolást, amiben nem értem a katódban levő diódák szerepét/működését. Látta már valaki?
Nem kell izmos cső,csak kb 10 wattos a két hangszóró amit hajtani akarok vele,és nem kell nagy hangerő! 12ZS1l csövem van vagy 10 darab és ezért ebből szeretnék füles erősítőt építeni,de mindenképp kimenős változat lesz csinálva,függetlenül a csőtipustól,mert 4-8 ohmra kell illeszteni valami módon!
Sturbimester?
Én ezeken nem látok diódát a katódban. Ha a lefele mutató háromszögekre gondolsz a rajz alján, akkor azok nem azok, hanem az GND. Mint egy fordított fenyőfa lerajzolva, de igen picik a rajzok, lehet ezért gondoltad diódáknak.
Én látok de ettől függetlenül én sem teljesen értem...
Rácselőfesz van velük előállítva, mivel nagyon kicsi a dinamikus belsőellenállásuk (benyeli a váltófeszt), nem kell hidegíteni, nagyon jó megoldás.
Na, szól a GU50SE, de iszonyatos maci van benn, lehúztam már testre az egyik szálát mind a két fűtésnek, semmivel se jobb. az anódnak egyetlen egy kondi a szűrése, semmi R tag, a katódáramot most 70mA-re állítottam be, nagyon nagyot szól, csak hamar torzít, valószínűleg az első trióda túlvezérli a 2.-at, a segédrács, meg előfok tápja stabilizálva lesz 250V-ra, az anódoknak még fojtót terveztem, de ami van, kiderült, hogy csak 0,2H-s, így újra kell tekercselnem 0,25 körüli dróttal, amennyi menet ráfér, ha az előtte levő kondi 390u, és az utána levő 32u, az úgy jó, vagy keressek nagyobb kondit 2.-nak? A GU rendesek okádja a hőt, de ha 420V anódfeszültséggel, és 70mA anódárammal számolok, az anóddisszipáció 30W körül van, aminek még bele kell férnie az 55-be (új cső). Lehet, hogy nem torzít, hanem a labortáp műanyag dobozán rázkódik a műanyagdozobos hangszóró, mindjárt kipróbálom az itteni hsz-val. De az se baj, ha torzít, mert gitárt hallgatok rajt most..
Szerk.: most a fentebb említett hangdobozzal hallgatom, sokkal jobban szól, többek közt köszönhetem a fadoboznak is. Nagyon tetszik a hangja, még a brummal is, másabb, mint az EL84-é, van pentóda meg pentóda közt is különbség, mostmár én is mondhatom tapasztalatból. Meg érezni lehet az EL84-hez képest az erőt is benn.
Szia!
Én arra gondolnék, hogy a katódban lévő diódák a munkapont beállítására vannak. Gondolom esik rajtuk valamekkora fesz, mintha ellenállás lenne. Ott van a 100k-s rácslevezető is. Érdekes megoldás az biztos. Láttam már ilyen kapcsolást, csak ott nem cső volt benne, hanem félvezető dióda, LED, Zener, vagy akkumulátor.
..annak a diódának/egyenirányító csőnek lesz olyan "kicsi" anódfesze?
....nézegettem a karakterisztikáját, abban benne van a lehetőség ...DE!.... lehet egy csőnek 3V-os anódfesze?
Én meg nem is látok, meg nem is értem.
Illetve látok, de az inkább az anódkörben van. Én inkább áramgenerátornak gondoltam.
...az a hosszúkás IZÉ ott a katódban két elektródával egy dióda
A 6AS7G-k katódjában?Nagyon rossz minőségű a kép, nagyítva sem látom, csak egy RC tagot.Lehet öregszem.
A 6N1P-k katódjában keress vákuum diódát, ne a 6AS7-nél szilíciumot.
Sturbi!
A 6sn7 anódjában helyettesíthető büntetlenül az áramgenerátor ellenállással?
Miért ne lehetne, be van fűtve, ettől a termikus elektronok ott tolonganak a katód körül, csak egy kis vonzás kell az anód felűl, hogy ne rekombinálódjék az "ügyesebbje" a katódban. Az áram felszökését megakadályozza - éppen a csőnek megfelelő rácselőfesz előálltáig - a 6N1P statikus belső ellenállásának és munkaellenállásának összege. Itt a cső nem egyenirányít (nincs mit), elő van feszítve. A váltófesz az ezen eső egyenfeszre szuperponálódik (amit a kis differenciáli ellenállás kisöntöl). Működése közben a rajta eső feszültség már gyakorlatilag nem változik vezérléskor sem. Úgy viselkedik, mint egy nagyon nagy értékű kondenzátorral hidegített ellenállás (a kicsi váltóáramú (differenciális) ellenállása kisöntöli az egyenáramú ellenállásán eső feszültséget). Minél kisebb az itt alkalmazott eszköz (zener dióda, elektroncső, telep) differenciális ellenállása, annál nagyobb értékű kondenzátort helyettesít.
Büntetlenül nem (mert akkor azt rajzolt volna a tervező), de egyébként (bűnösen, mert pl. meg kell növelni hozzá a fokozat tápfeszét, kevésbé bűnösen fojtótekercsre cserélhető) semmi akadálya, de különböző megoldás különböző hangot eredményez ugyi...
...világlik, de az áramgenerátoros munkaellenállás kiváltására is van lehetőség?
.......... persze biztosan betehető egy sima ellenállás de milyen áron? |
Bejelentkezés
Hirdetés |


(Olyan 2*8 db ECC82-vel megpróbálhatod). GU 29, esetleg GMI 6 jó lehet helyette.








