Fórum témák
» Több friss téma |
Én időzítő relének ezt gondoltam, ami egy relét húz meg beállítható periódusonként beállítható időre, de azt sajnos nem tudom miként kössem ezt a két végálláskapcsolóhoz úgy, hogy közben a polaritás is cserélődjön a két véghelyzetnél.
![]() Ha valaki esetleg tudna egy skiccet küldeni erről megköszönném :worship:
Hello!
Például, a mellékelt rajz alapján. De akkor az áramkörödből a CD4001-IC-t ki kell hagyni, mert az egy monostabil multi, ami azt biztosítaná, hogy a relé csak egy pillanatra húzzon meg. Itt ha a relé behúz, akkor elindul a motor és addig forog, míg el nem éri a végálláskapcsolót. Ha elejt, akkor a másik irányba kezd el forogni és szintén addig megy, míg el nem éri a kapcsolóját. (De így a relé, állandóan húzva marad) Tehát a tranyó osztójának bemenetét közvetlenül a CD4060 kiválasztott Q6 kimenetére kell kötni. Ha meg szeretnéd tartani a monostabil funkciót, akkor két relé kell, és a CD4001 másik (nem használt) feléből is monostabilt kell építeni. (Az egyik monostabil elé, még egy inverter is kell, mert az egyiknek akkor kell húzni, amikor a Q6 magas szintre vált, a másiknak meg akkor mikor alacsony szintre vált. (C2-re, meg semmi szükség. ) üdv! proli007
Köszi szépen!
Az első megoldás tökéletes lesz
Kedves Elektronikusok,
Regisztráltam magam de nem tudok új témát nyitni, nem tudná nekem valaki feltenni a kérdést? Tyúkólhoz szeretnék elemmel működő vagy időzítős vagy napfényre bekapcsolós kisajtót. Külföldön egy német cég gyárt ilyet, kb. 65.e Ft az ára, ami kicsit húzós. Tolóajtó van benne, és egy kis elektromotor, ami napfényre kinyit és napnyugtára bezár. Fent van a youtubon is sok videóban pl http://www.youtube.com/watch?v=yBceAupo5zM Lassan zár hogy a csirkék nehogy beszoruljanak és ha érzékel valami akadályt megáll. A másik modell az visszahúz és 3 perc múlva újra leengedi. Kétmodell van, egy ami sima időzítős, egy ami napfényérzékelős, és egy ami mind a kettő együtt. Pl. napnyugta után 15 perccel zár. Szóval ha lenne itthon valaki aki meg tudná csinálni az nagyon szuper lenne. Én ezt keresem és várom hátha bárki tud bármi ilyesmit. Üdv csurmi22@hotmail.com Eszter
Hello, üdv a fórumon! Végre egy lányocska!
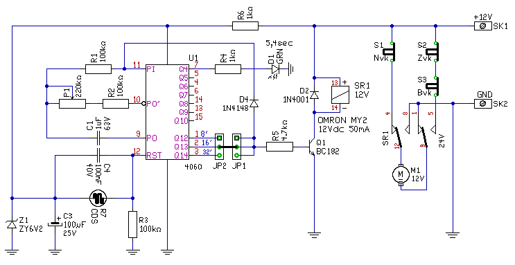
Nem olyan nagy gond, ha nem tudtál új topikot nyitni. Itt is jó helye van a kérdésednek, de a kapcsolási rajzot keresek-ben is elfért volna... De remélem, a csirkeólat nem gondoltad, hogy elkészítjük? De a viccet félretéve, készítettem neked egy rajzot. A következő képen működik. (avagy működne, ha megépítettem volna) - Az ajtó mozgató mechanikán, kell két végállás kapcsoló. Nyitásnál a Nvk bont, ha az ajtó elérte a nyitási helyzetét. Zárásnál, ugyan így a Zvk bont, ha az ajtó elérte a zárt helyzetét. Van még egy Bvk "biztonsági végállás kapcsoló". Ezt, ha az ajtó élére szereled valahogyan úgy, hogy ha valami beszorulna, akkor bontson a kapcsoló. Ez a működés, csak záró irányba szükséges, mert a nyitást nem akadályozza semmi. A fényt, egy CDS fotoellenállás érzékeli. - Ha nappal van, akkor a CDS ellenállása kicsi, így a 4060 számláló áramkör törlésben van. Így minden kimenete alacsony szintű. Tehát Q1 tranyó is zárva van, így az SR1 segédrelé el van ejtve. Ebben az állapotban, SR1 4/12 és 1/9 kontaktusa zár. A motor feszültséget kap, és nyitja az ajtót. Ha elérte a nyitó végállást, akkor S1 bontja az áramot és a motor leáll. - Ha este lesz, akkor a CDS ellenállása nagy, így a számláló törlése megszűnik. A 4060 ütemadója elindul, ami a D1 Led dióda villogásából látszik. 16perc múlva, a számláló Q13 kimenete magas szintre vált. Ilyenkor a D4 dióda megállítja az ütemadót, és a számláló ebben az állapotban vár. De Q13 magas szintje kinyitja a Q1 tranyót, és a relé behúz. Most a motor ellentétes feszültséget kap, így a forgásiránya megváltozik. Az ajtó zárni kezd. A folyamat addig tart, míg az ajtó el nem érte a végállását, vagy a biztonsági kapcsoló nem jelez, hogy valami beszorult. (Ha ez a feltétel megszűnik, akkor az ajtó tovább zár.) - Ha újból nappal lesz, a számláló törlődik, és az ajtó, azonnal kinyit. (A JP1-JP2 csak egy átkötési lehetőség, amivel az időzítés idejét állíthatod, 8-16-32 perc időre. Az időzítő finomabban is beállítható P1 trimmer potival.) (Ha a más fényerőre szeretnéd állítani, R3 változtatásával megoldható) Szóval, nem biztos, hogy pont erre van szükséged, de az áramkör kiindulási alapnak jó. A motor és a tápfeszültség itt 12V-os, és a motor egy állandó mágnesű egyenáramú típus, mely feszültség irány változására, forgásirányt vált. (Nem írtad, milyen motort és mechanikát szándékozol építeni) üdv! proli007
Sziasztok!
Egy kis segítségre lenne szükségem. Építenék egy PIC es hőfokszabalyzót keltetőbe, és PID el szeretném megoldani, mivel a suliban is fel tudnám használni mint gyakorlati munkát. Tudna valaki aki már járatos a témában segíteni? Láttam már páran felvetették a PID-es megoldást és gondoltam van aki már tapasztalt ebben a témában és segítene egy kezdőnek... Előe is köszönöm! Üdv. laki1
Sziasztok
Még új vagyok itt a fórumon és engem is a keltetés érdekelne, későbbiekben építeni is szándékozom is egyet majd, nos láttam itt kapcsolási rajzokat hőfok szabályzóról de engem kijelzős rajz érdekelne, meg úgyszintén páratartalom mérő rajz kijelzővel. Bevallom még most ismerkedek a témával először (villamos szakmával) szóval előre is köszi a segítséget tőletek.
Sziasztok
Végigolvasva a felvetéseket nekem lenne egy kérdésem. A fűtés a páramérés megoldott de a mozgatást szerintetek meglehet oldani mikro tányérforgató motorral?! Minden indításkor ellenkező irányba forog csak azt kellene leszabályozni , hogy ha megáll egy adott ponton akkor a másik irányba elindulás után a másik végpontról is képes legyen elindulni. Milyen kapcsoló vagy bekötés kell ahhoz hogy valahogy össze tudjam kötni próbálgatni?!
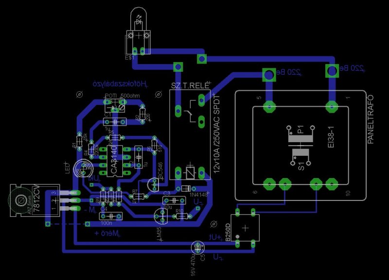
Sziasztok. Megrajzoltam a precíz hőfokszabályzó néven elérhető kapcsolást. Valaki belenézne nekem? Egy kicsit módosítottam, hogy közvetlenül 220 ról tudjam üzemeltetni. Mellékeltem a kapcsolási rajzot, egy képet és a board filet is.
Egy kis kiegészítés ahogy képzeltem: Közvetlenül 220-ról üzemeltetném egy paneltrafóval, amiből 15 volt jön ki, utánna egy egyenirányítóval (gretz), egyenáramot csinálnék belőle, utánna egy 470 mikrós kondit tettem az áramkörbe, és végül egy P-csatornás stabilizátor IC-t ami 12 voltra stabilizálja a feszt, mivel a leírásban stabil feszt említ. 200 mAmper kell az áramkör működéséhez, a paneltrafó amit választottam 213 mA. Ezek után már a meglévő áramkört próbáltam lemásolni, és hozzáépítettem a kiegészítésemet. A nyákterv nem végleges, az izzó csak azért van beletéve hogy jobban átlássam. Majd egy izzót kötök rá fűtőtestnek. A szilárdtest relé nek csak a tipusa egyezik meg a nyákon levővel, a lábai nem, csak nem találtam ugyanolyat. Az áramkörben van egy átkötés egy szagatott vonal a stabilizátor IC nél. A hőmérséklet kijelzéshez egy panelműszert kötök rá ennek a tápfeszt a Mérő+ és M- jelölésekkel ellátott pontokbol nyerem, ki. A hőmérsékleti értékeket pedig a CA3140 es IC 2es és 4es lába (jelenlegi hőmérséklet) ileltve 3as és 4es lába (kikapcsolási hőmérséklet) olvasom ki. Majd egy egyszerű kapcsolóval tudok váltani a két hőmérsékleti érték kijelzése között. Szerintetek ez így jó?
Hello!
Azért vannak itt gondok.. - Ha tényleg szilárdtest relé lesz az áramkörben, akkor nem lesz annak a fogyasztása 200mA soha.. A D védődióda is felesleges ilyenkor. Az szilárdtest relében általában van áramkorlátozó ellenállás (sőt sokszor áramgenerátornak kötött Fet is.) Így a Led, akár sorba is köthető a SSR relével. - Az R4 és C1 közös pontja nem megy az IC 3-as lábához. - A C1 és R2 közös pontja nem kap GND potenciált. - A szaggatott átkötés felesleges, mert a +12V a potit megkerülve is eljuthat a relére. - Az R7 alatt lévő GND vezetősáv nagyon vékony. - Ha LCD panelmérőt alkalmazol, akkor majdnem biztos, hogy nem üzemelhet arról a tápfeszültségről, amit mérni fog. - Ha a komparálási szinthez tartozó feszültséget mérni akarod, akkor azt tudnod kell, hogy az változni fog a ki és bebillent állapotban, az R4 pozitív visszacsatolása miatt. - A trafó és az egyenirányító között, nagyon vékony a vezetősáv. Itt folynak a legnagyobb áramok. üdv! proli007
Helló! Elsőként is köszönöm hogy átnézted, rájöttem figyelmetlen voltam. Gondolom 2 szekundertekercses paneltrafó már megfelelő lesz a panelmérőhöz is. Védődiódát kivettem. Vezetősávokat módosítottam. Átnéznéd eztis? remélhetőleg nincs benne hiba
![]() Köszi mégegyszer! Üdv!
Még egy kérdés: 2x15V 2,3VA 230V -os Paneltranszformátor EI30-18 -at választottam, és ennek a feszültségét stabilizálom 12 voltra. Jó lesz ez a trafó? Jó elgonoldás ez? Úgy hallottam 15 voltot egyszerűbb 12 voltra stabilizálni.
Hello!
- Áramkörileg most minden oda megy ahova kell. Bár ha tényleg relé lenne az áramkörben, akkor nem lehetne a tápfeszültséget ilyen kötetlenül ide-oda vezetni. (Mert ha a relé meghúz, akkor azon folyó áram feszültségesést csinálna a plusz tápvonalon, ami csökkentené az LM75 tápfeszültségét. A reléáram átfolyva a tranyón, megemelné a GND feszültséget a tranyó emitterpontján, így az megemelné az R1-P1-R2 referencia osztó alsó pontját. Ezek a feszültség változások visszacsatolást okoznának. Ami vagy gerjedéshez, vagy a hiszterézis növekedését, vagy csökkenését okozhatnák.. Ez főleg kis hiszterézisű alkalmazásnál lehet probléma.) - A stabilizátor be és kimeneti oldalán célszerű elhelyezni egy-egy 100nF-os kondit a GND-re. Ez csökkenti a stabi gerjedékenységét. Tehát a C4 kondinak közvetlen a stabi lábainak közelében van a helye. A kéttekercses megoldás viszont így jó. - A műszer stabilizátoránál is el kel helyezni a kondikat. És pufferkondira is szükség van. (A felette lévő nem annak látszik.) - A 15V váltóból, valóban könnyebb stabilizálni a 12V-ot. De a 12V váltóból, kb. 15,6V nyers feszültség lesz a kondin. A stabilizátor számára, viszont kb. 3V többletfeszültség szükséges. Tehát minimum 15V kell, de beleértve a brummfeszültség "alját" is. Így a 12V váltó is megfelelő lehet, jó szűrés esetén. Viszont tekintve, hogy a kis trafóknak elég nagy a feszültség esésük és itt a kapcsolás nem fogja jelentősen terhelni a trafót, még 12V-ról is lényegesen nagyobb feszültségre lehet számítani. - Az LCD műszernek 9V feszültség is elég, valamint a kis fogyasztás miatt, akár egy zéneres stabilizátor is megteszi. üdv! proli007
Bocs, nem akarok beleszólni de az LM75 az 0.5 fokonként mér. A félfokos lépés a hiszterézisből adódóan akár több fokos ingadozást eredményezhet! A tojások bepusztulhatnak! Ajánlom a TC77 SPI buszos hőmérő IC-t. Ára kb ugyanannyi kb:250Ft és 0.1 fokonként mér. Jóval precizebb lesz a gépezet!
Ahan, az jobban hangzik!
TC77-el es egy PIC-kel most gyártok egy keltető vezérlőt. Extrája hogy jelzi az eltelt időt és a páratartalmat. A ki- be kapcsolási hiszterézis pedig állitható.
Oké, köszi hogy megnézted, szilárdtestrelé lesz benne ugyhogy nem lesz azzal gond. Még módosítok ahol kell, pár kondi meg egyebek, és aztán megépítem! Köszi mégegyszer! Üdv!
Heló!
Azis komoly lehet! Szívesen megnézném! A páratartalom mérő igen hasznos benne. Nekem is kell valami megoldást találnom annak mérésére. Sok sikert az építéshez! Üdv!
Sziasztok!
Hőelemeknél miért van szükség kompenzációs vezetékre? Miért nem elég árnyékolt réz kábel? dodkii
Üdv.
A hőelem a két végpontja közötti hőmérséklet-különbséggel arányos feszültséget szolgáltat. Kompenzációs vezetékkel a hőelem végpontja és a hideg-pont kompenzáló áramkör közötti távolság növelhető, és így nagyobb pontosságot lehet elérni.
Ha más vezetékkel csatlakózol, a csatlakózási pontba, is lesz egy hőmérőd.
Például, létező fémpár a réz-konstantán. Te rézvezetékkel akarod meghosszabbítani. Az egyik vezetéked így néz ki: Réz kötve rézzel. Nem lesz hőmérséklet hatására, feszültséged. Azonos anyag. A másik vezetéked pedig így nézz ki: Konstantán réz. Itt lesz mérhető feszültség hőmérséklet hatására. Ami vagy hozzáadódik, vagy levonódik, a környezeti hőmérséklettől függ. Amit meg tudsz tenni, hogy a csatlakózási ponton mérsz, hőmérsékletet. És ezzel, korrigálod a kijelzett, értéket. Árnyékolás, csak a zavar szűrés miatt, használnak. üdv.
Köszönöm szépen a válaszokat! Én Ni-NiCr hőelemeket készülök készíteni, amit ADAM4018-as modulhoz illesztek. Ha árnyékolt réz hozzávezetést használok (pl. 5m hosszan) nem lehet az, hogy a kialakult két új hőelem feszültsége az egyik csatlakozásnál levonódik, a másiknál hozzáadódik az eredeti Ni-NiCr hőelem feszültségéhez?
Vagy ez így nem teljesen helytálló? dodkii Idézet: „Ha árnyékolt réz hozzávezetést használok (pl. 5m hosszan) nem lehet az, hogy a kialakult két új hőelem feszültsége az egyik csatlakozásnál levonódik, a másiknál hozzáadódik az eredeti Ni-NiCr hőelem feszültségéhez?” Sajnos nem. De ha ugyan az környezeti hőmérséklet (5méternél) akkor kevésbé számit. És ez úgy értem, hogy a hő érzékelőhöz kapcsolódó, és a kijelzőhöz kapcsolódó, vége azonos hőmérsékletű. Ha igen, neked nagyon kell tudni, ötvözni az anyagokat. Pl.: nikkel termo feszültsége 100°C -ra -1,48mV Ha azt akarod, hogy 0mV legyen, akkor olyan anyagot kell keresni, aminek pozitív irányba, ennyi a termo feszültsége. Ez a molibdén +1,45mV. És a vas +1,89mV. Nem egészen, 94%-6% keverési arány kell. (nem tudom hogy keverhető -e a két fém. ) Amit használnak: Kompenzációs vezeték: A hőmérőt, és a jelfeldolgozó egységet, köti össze. Termosztát: Ez a kötési pontot, állandó hőmérsékleten ( 50°C ) tartja. Hátrány: 50°C alatt, nem mér. Előny: kevesebb, kompenzációs vezeték kell. Mert rézvezetékre, vált. Jelátalakító: adott hőelem típus/mA Egyébként a Rádió technika évkönyve 2010, pont ezzel foglalkozik, részletesen leírták. Ha teheted, vedd meg. üdv.
Hello!
De így van, csak szerintem nem értetted meg a választ.. - Minden hőelem által leadott feszültség, a melegpont és hidegpont közötti termikus különbséggel arányos. - Ha nem használsz kompenz vezetéket, akkor a hőelem meleg pontja a két fém hegesztési pontja, hidegpontja pedig a hőelem csatlakozó pontja lesz, ahol a rézvezetővel találkozik. - Ha a hidegpont hőmérséklete pld. 40°C, akkor ennyivel kevesebbet fog mutatni a mérés. Tehát ebben az esetben megoldás, hogy a hidegpontnál, a hidegpont hőmérsékletével arányos feszültséget kell előállítani, és ezt a hőelem feszültségéhez hozzá kell adni. Ezt nevezik külső hidegpont kompenzálásnak, vagy CJC-nek. - Ha a (azonos anyagú) kompenz vezetékkel a hőelem feszülétségét a műszerig vezeted, akkor a műszer csatlakozási pontjánál lesz a hidegpont, de ugyan úgy kell eljárni itt, mint ha távol lenne. - Létezett még olyan megoldás, hogy a hidegpontokat egy helyre gyűjtötték, és ott termosztáttal a hőmérsékletet a környezeti hőmérséklet felett tartották (pld. 50°C). Így a mért értékhez fixen hozzá lehetett adni az 50 fok hibát. üdv! proli007
A hosszabbító vezeték végei ugyanazon hőmérsékleten lesznek, mivel magának a hőelemnek a vezetékei elég hosszúak, hogy egy kerámiacsövön keresztül kivezessem a magas hőmérsékletű helyről. Egyébként azon gondolkoztam, hogy a műszeremnek a belső kiépítése miatt mindenféleképpen rézhez csatlakozna a kompenzációs vezeték is. Azthiszem először kipróbálom árnyékolt kábellel, aztán kompenzációs kábellel is. A különbségből meglátom, hogy melyikbe ruházok be inkább, mert amúgy 16db hőelemet készítek.
dodkii
Ha a pontosság kell, akkor kompenzációs vezeték. Nem tudnak belekötni.
Idézet: „a műszeremnek a belső kiépítése miatt mindenféleképpen rézhez csatlakozna a kompenzációs vezeték is” Igen csak ott mérik a csatlakozási pont hőmérsékletét, amit hozzáadnak a höelemtől jövő értékhez. üdv.
Igen, ok, akkor végülis használható réz vezeték is, mert a műszer is, és minden csatlakozási pont is ugyanolyan hőmérsékletű lesz. Ugyanazon terem.
üdv: dodkii
Üdv mindenkinek!
A problémám a következő: Vettem egy román keltetőt . Beüzemélés után 12 órával 42 C fokot mértem a belsejében, míg a kijelző 38 C körüli fokot mutatott. Utána olvastam fórumokon, ahol írják, hogy a nem kijelzős változatot lehet állítani. Ez sajnos nem az. Kérdésem az lenne, hogy esetleg valamelkyik alkatrész cseréjével, vagy egy poti beiktatásával átalakítható lenne-e az elektronikája? Képek mellékelve. Köszönettel Krisz. |
Bejelentkezés
Hirdetés |







szóval előre is köszi a segítséget tőletek.



A páratartalom mérő igen hasznos benne. Nekem is kell valami megoldást találnom annak mérésére. Sok sikert az építéshez! Üdv!
. Beüzemélés után 12 órával 42 C fokot mértem a belsejében, míg a kijelző 38 C körüli fokot mutatott. Utána olvastam fórumokon, ahol írják, hogy a nem kijelzős változatot lehet állítani. Ez sajnos nem az. Kérdésem az lenne, hogy esetleg valamelkyik alkatrész cseréjével, vagy egy poti beiktatásával átalakítható lenne-e az elektronikája? Képek mellékelve. 














