Fórum témák
» Több friss téma |
Mivel váltakozóáramú a betáplálás ezért a LINE és a NULL elméletileg megcserélhetők . DE :felkialtas: Úgy minden alkatrész fázis potenciálon lesz! !!! A kapcsolás eredeti bekötése szerin viszont csak a C1 - R1 hálózatfelöli oldala lesz nagyon veszélyes...
((( A lengővillás berendezésnél meg véletlenszerú. ))) [off]Remélem a megfelelő értékű biztosítékról sem feledkezel el.
Körülnéztem kicsit a téma képei között. Sajnos eredménytelen volt a keresés. Így elkészítettem ( és leszimuláltam ) a mellékletben közölt kapcsolást. A Legtöbb utastér-világításnál a TESTET szakítja a nyomógomb. S ennek megfelelően lett kialakítva az áramkör. Energiatakarékossági szempontból az áramkör az idő leteltével saját tápforrását is megszakítja és ezután fogyasztás nem terheli az akkumulátor... Az időzítést az 1Mohm-os trimmer potenciométerrel és a hozzá kapcsolódó 10µF-os (100-470uF) kondenzátorral lehet beállítani. A relé lehetőleg nagy áramú autó-relé legyen.
Akkor marad a fordított bekötés.
A fázis potenciál nem gond, fix dobozban lesz, fix bekötéssel. A működtetése is úgy megy, hogy a feszültség csak a működtetéskor kerül rá. Egy 230V~ vézérlő jelet kell késleltetnem kb 100s időre. A fordított bekötésnél a nulla lesz ezek szerint fixen bekötve (a mostani line helyére) és a bejövő fázis lesz késleltetve (ami a null pontra megy), ami adja a tápot is a kapcsolásnak.
Hello!
Nem volt kiírva, hogy "A hiba az Ön készülékében van!" Egyszerűbb lett volna elárulni, mit is szeretnél. Mert erős a gyanúm, hogy tévúton jársz.. És miért is jó a PWM egy Led-hez? De tedd fel azt a rajzot, ami nem működött, és talán meglátjuk mit követtél el.. üdv! proli007
Sziasztok!
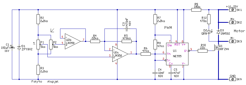
A következő probléma megoldását keresem! Adott egy fojtószelep-ház (elektronikus vezérlésű) amit meg kellene vezérelni úgy, hogy a fojtószelepet adott helyzetbe kitérítse, és azt ott meg is tartsa. Most teljesen el lehet az autó működésétől tekinteni, ugyanis nem autóba kerül beépítésre. A motorja hagyományos egyenáramú, állandómágneses, két kivezetéses motor, ellenállása: 12 ohm. Van benne még két potenciométer pálya, az első 5 k ohm ellenállású, a második pálya ennek a fele, 2,5 k ohm. A fojtószelepben nincs közösített pont egyik alkatrésznek sem villamos szempontból, összesen 8 kivezetése van. Jómagam a következő megoldást találtam erre először: 555-ös IC megfelelő kapcsolásban (PWM 555 melléklet) PWM jelet szolgáltat, majd a kitöltési tényezőt változtatva, beállna a szelep megfelelő helyezetbe. (Az autók vezérlőegysége is ilyen módon működteti) Azonban itt jön a probléma, mivel nincs "visszacsatolás" arról hogy a szelep éppen hol áll, egy picit meg-meg mozdul a szelep és elég nehéz fix helyzetben megállítani, (volt olyan is hogy pici poti tekerésre a szelep teljesen kinyitott vagy éppen bezárt). Ennek orvoslására a következőt gondoltam ki: Ha már adott a két poti a szelep tengelyének végén, akkor használhatnám azt a visszacsatolásra! Meg is építettem egy változatot, de sajnos nem a megfelelő eredményt produkálta, a szelep már meg sem akart mozdulni. Erre szeretnék valamiféle megoldást, ötletet, hogy lehetne ezt megvalósítani! Előre is köszönöm!
Hello!
Hát ez alapvetően téves, itt komplett szabályzó szükséges.. Itt kell egy alapjeladó poti (vagy feszültségre) amivel a kívánt szelepállás helyzetét állítod be. Erről a potiról jövő feszültséget kell összehasonlítani a belső "állásjeladó" poti feszültségével. Ha a kettő nem ugyan ott áll, akkor hibajel képződik. A hibajel feszültség polaritása olyan lesz, mint a hiba iránya, nagysága a hiba nagyságával lesz egyenlő. Ezt a jelet kell felerősíteni és a motorra vezetni. Tehát a hibajel polaritásával lehet a forgásirányt váltani, a hibajel nagyságával, meg a PWM-et szabályozni. De így arányos "P" szabályzót kapunk. Ha az erősítés kicsi, nem lesz pontos a ráállás, ha nagy, akkor lengés következik be. Tehát, valami integráló "I" tagot is be kell iktatni, amit a mechanika tehetetlenségéhez - holtjátékához kell hangolni. Tehát ez nem egyszerű feladat. Amit készítettél, az csak játék, a motor nem is tud két irányban forogni. (Vagy téves elképzelésed van a PWM-ről.) A kulcsszó, a szervo vezérlés.. üdv! proli007
Igaz amit írtál, de a motornak nem is kell két irányban mozogni (legalábbis ennél a feladatnál nem), elég egy irány, mert van a házban egy rugó, ami a szelepet az alap helyzetében tartja.
De ha azt mondod így bonyolultabb, akkor utánanézek a szervo vezérlésnek!
Hello!
Ja, akkor az teljesen más! Na, akkor majd körülnézek. Mert ez nem sokban különbözik akkor egy hőfokszabályzótól. A különbség az előzőekben leírtakkal szemben, hogy a differencia jelnek, a PWM kitöltését kell szabályoznia. üdv! proli007 Kösz szépen! Szóval akkor most ezbbe a kapcsiba amikor a nyomógomb zár, akkor egyből világítani kezd az izzó, és miután kinyit, akkor kezdi el az időzítést? És ott bal felső sarokban az a kör (10W/16V) az mi, az az izzó?
Még azt jó lenne tudni, hogy a szervo motorok jelvezetékén a benne lévő poti jele van? Az hogyan is van bekötve? Mert ha ezt tudnám, akkor gyorsan összeraknék egy ahhoz való 555-ös kapcsolást, azt találtam már, és akkor Neked sem kellene keresgetni.
Hello!
Nem kellett keresgélnem, megrajzoltam mire gondolok. De hogy a poti hogyan van ebben kötve, arról gőzöm sincs.. Minden esete, itt mind három lába kell. De szerintem meg is mérheted, hogy ott hogy van bekötve. Lehet egy TL494-el egyszerűbb a feladat, csak hát ez egy 555-ös topik. Viszont ha ezt összedobod, már is okosabb leszel.. üdv! proli007
Köszi a rajzot!
Igaz nagyon-nagyon sok kérdés felmerült még bennem, de megszenvedek vele azért is.
Szia! Igen úgy működik ahogy leírtad. Az az izzó csak az utastér világítását jelölné, s a nyomógomb az ajtó kontaktpontja. Az áramkör az 1. - 4. pontokon kapcsolódik az autó eredeti bekötéséhez. Az izzó áramkörét majd meg kell szakítani s úgy kell bekötni az időzítő áramkört. Sajnos egy dióda nyitófeszültségével kevesebb feszültség fog az izzóra menni. De a helyes működés érdekében szükség van rájuk... Ha lehet először egy tesztáramkört készíts s lődd be az időzítést is. Kellemes barkácsolást.
Szia! Nincs nagy probléma! Könnyen orvosolható az eseted...
Minden PWM tápfeszültsége közös. ( UT+ és GND ) PNP tranzisztorokat kell alkalmazni. Az Emitterét, a +UT -ra. Kollektora ( az áramkorlátozó ellenálláson keresztül ) az RGB-LED Katódjára kell kötni. Az RGB-LED közös Anódkivezetése a GND-re megy. A Bázist értelemszerűen...
No megépítettem, kiválóan működik a kezdeti nehézségek után!
Nagyon szépen köszönöm! Azonban egy-két módosítás történt. Nem LM358-at használtam, hanem 2 db uA741-et, és a 470 nF-os kondit elhagytam, így nagyon gyorsan követi az alapjel poti mozgását. Illetve még apró dolgok vannak, nem mindenhol ugyanolyan értékű alkatrészek vannak a kapcsolásban, mint a rajzon, de ez nagy gondot nem okoz.
Hello!
Örülök, hogy működik. Igen, mint írtam az integráló kondit a mechanika mozgásához lehet igazítani. A 741 azért jó, mert itt csak a tápfeszültség 1/3-ada és 2/3-ada között kell működni a bemenetnek és a kimenetnek is. Azt meg mindegyik műverősítő tudja.. üdv! proli007
Szia!
Tehát akkor az izzót, azt az 1-4 pontra kell kötnöm? Nem oda ahol a rajzon van? Köszi!
Biztos rosszul fogalmaztam.
1: +UT 12V ( AKkU. + ). S az izzó egyik pontja... 2: Az izzó másik csatlakozási pontja. Az áramkör csatlakoztatásakor az ajtó, és az izzó közötti összeköttetést meg kell szakítani és a 2 - 3 pontokhoz kell csatlakoztatni. 3: A nyomógomb csatlakozási pontja. A 3-as és 4-es pontokat összezárva az izzó világítani fog. A kontaktus bontása után kezdődik a késleltetés. 4: GND ( vagy az AKKU. - pontja. ) Az ''Ny0'' és az ''izzót'' kivéve, egy áramköri lapon célszerű elhe...ket...
Hello!
Felrakom a kapcsolásokat amikkel nem jött össze. proli007 Nem egy ledhez lesz, hanem a 3 szín egy tokozásban van közös negatív lábbal. Így 4 lábú. _JANI_ Lehet hogy jó a te megoldásod. Ha esetleg építettél már ilyet akkor légyszíves oszdd meg velünk a rajzot vagy egy biztosan működőt átalakítva, hogy hármat megépítve működjön közös testen a 3 szín. Köszi szépen Üdv:zsoltii90
Hello!
Nem csoda, hogy nem volt jó. - Az első rajz nem jó, mert a poti csúszkája, nem a tápra megy, hanem az 1kohm másik felére. - A második rajz jó, csak éppen nem az RGB Led számára, mert annak vezérlésére 3db ilyen egység kellett volna. Tehát a tranyó kollektorában a három oszlop, nem az RGB Led-et jelenti, hanem több Led alkalmazás esetén három sorbakötöött, majd pérhuzamosan kötött Ledsort jelent. Így szabályozva az RGB Led-et, mindig egyféle színen világít. És ha ezt a kapcsolás használod (háromszor), akkor az RGB Led-nek közös anódosnak kell lenni. (Nem tudom a tied milyen.) - Én nem úgy értettem, hogy 1db Led, hanem 1db. RGB Led.. De iegy Led használatakor a PWM vezérlés semmi előnnyel nem kecsegtet. De még mindig nem írtad, mi a szándékod. Tekergeted a potikat, és változik a Led színe?.. üdv! proli007
Ha ezt a vezérlési elvet követed, akkor biztosan célt érsz!
Lásd mellék. Természetesen az 555-ös kapcsolást 3* kell megépíteni. (#618441) proli007: Én úgy vettem ki a leírásból, hogy a három alapszín külön PWM-mel lenne vezérelve. Persze külön potméterrel...
Hello.
Igen 3X megépítve 3 potméterrel külön-külön szeretném a 3 színt vezérelni, így kikeverve gyakorlatilag "akármilyen" színt (persze tudom ez mástól is függ). Amúgy kilométer óracsoport ledesítéséhez kell a kapcsolás. És igen épp ez a gond hogy közös anódos led-hez jó mert igaz hogy a óra megvilágítást smd rgb leddel csinálom meg aminek mind az anód mind a katód lába ki van vezetve, itt teljesen mindegy melyik lábakat (+ vagy-) közösítem, de van itthon jó pár közös katódos 5mm-es rgb ledem amiket szimtén el szerettem volna használni olyan helyre ahol elfér (szintén kocsiba pl fűtéskapcsoló stb világítás) ehhez pedig közös katódos kapcsolás kellene. Remélem most már érthető, hogy mit szeretnék Sorry ha kicsit érthetlenül magyaráztam Köszi: zsoltii90
Sziasztok
Az alábbi kapcsolásban levő izzók helyére ledeket akarok tenni. Az 555 használatával semmi problémám, viszont amivel gondban vagyok, hogy az 555 kimenetén mitől függ, hogy mekkora ellenállások kellenek, illetve miért kell 2 dióda a PNP tranzisztor elé? És egyáltalán mekkora maximális árammal lehet terhelni az ic kimenetét?
A legegyszerűbb, ha az égők helyére teszed a ledet, a leddel sorba kötve 400 - 450 ohm körüli ellenállást. Kötheted a tranzisztor helyére is a ledeket, (mivel a lednek kollektora nincsen, így azt be sem kell kötni,) mert az 555 közvetlenül is képes meghajtani. Az említett 450 ohmos soros ellenállás viszont akkor is kell, - azonban a két diódát elhagyhatod.
Az 555 kimenetén mindig legalább akkora ellenállás kell, hogy az IC –t ne terheld túl. Az adatlapján rajta van a terhelhetősége. (200 mA körül terhelhető, de ha jól emlékszem, lehet eltérés a különböző típusok között.) Itt azért kell 450 ohm, mert a led áramát kell 20 mA –re korlátozni A 2db diófa pedig azért van a kapcsolásban, hogy amikor az 555 kimenete alacsony szintre kerül, az áram az égő felé folyjék. A 2db diófa ugyanis megemeli 1,2 V-tal a feszültséget (a 0 –hoz képest) a T2 bázisán, így az égő van alacsonyabb potenciálon.
Az előző hozzászólásomban nem mondtam, hogy a 400-450 ohm csak akkor igaz, ha 9 V a tápfeszültség!
Előfordulhat hogy interferálni fognak a színek a különböző vezérlő frekvenciák miatt. De majd kiderül hogy menyire lesz zavaró...
Hello!
Idézet: „A 2db diófa pedig azért van a kapcsolásban, hogy amikor az 555 kimenete alacsony szintre kerül, az áram az égő felé folyjék. A 2db diófa ugyanis megemeli 1,2 V-tal a feszültséget (a 0 –hoz képest) a T2 bázisán, így az égő van alacsonyabb potenciálon.” Hát ez sajnos nem igaz. A két dióda eredeti célja az lehetett, hogy amikor az 555 kimente magas szinten van, akkor az IC kimenete nem tud a tápig felmenni. Így a PNP tranyó nyitva maradhat. (nem tud teljesen lezárni) Az NPN oldalon ez nem szükséges, tekintettel arra, hogy a negatív tápoldalra a kimenet majdnem teljesen lemegy. Így képes zárni az NPN tranyót. (Egyébiránt nem túl korrekt megoldás, hogy a bázis a diódákon keresztül a "levegőben lóg". Persze működni-működik.) üdv! proli007
Köszönöm szépen a válaszokat. Továbbviszik az elakadt gondolatmenetet
proli007 irányodban lehetne, egy olyan hatalmas kérésem, hogy le tudnád rajzolni nekem, hogy hogyan nézne ki a korrekt megoldás?? (a tranzisztorok bázisának bekötése)
[off]( A PNP tranzisztor bázisát egy "nagyértékű" ellenállással fel kell húzni tápfeszültségre. Igy az IC magas szintjénél már nem fog "lebegni" a bázis kivezetése. )
|
Bejelentkezés
Hirdetés |


















