Fórum témák
» Több friss téma |
Sziasztok!
Egy kis segítséget kérek. Családban kinyiffant a CD-s rádiómagnó, Philips AZ1605/14 típus. Rajzot nem találtam róla a tanyán sem. A tápegység trafo primer oldalán szakadás van. Hány voltos lehet a trafó? ST54-098-1000DF (3103 308 76871). Elemről 6 góliát kell bele. Akkor 9V-os?
Hali mindenkinek!
Lenne egy olyan problémám, hogy nem találok megfelelő tápegységet a kapcsolásomhoz, igazából már meg van építve csak az áramellátás komplett rendszere hiányzik... Olyan tápegység kellene, ami esetleg ezt megtudná hajtani: Épített ketyere! mivel sajnos nem vagyok jártas a tápegységekben, segítséget kérek egy komplett rendszer elkészítéséhez! Ha bárkinek támad valami ötlete megoszthatná velem!
Én nem nagyon vagyok benne ebben a témában, de úgy tudom, hogy az erősítőknek a tápja nemes egyszerűséggel egyenirányított és erősen pufferelt egyenfeszültség forrás. Tehát trafó + Graetz egyenirányító ( ha szimpla tápfeszültség kell ) + nagyértékű ( mondjuk 10'000 µF ) pufferkondenzátor. Esetleg tedd fel a kérdésed valamelyik erősítős témában, ott biztosan tudnak segíteni.
Szia!
Tessék! A trafó: 200-250VA 2*24V AC. A diódahíd legalább 100V 10A. A két puffer 10000µF 50V. A két kis kondenzátor 470nF-1µF 50V stiroflex kondenzátor. A biztosíték 3,15A lomha.
Nekem olyan tápegység kellene, hogy 3V kimeneti feszültséggel, 1 watt telljesítményre! Egy régi számológépet szeretnék róla üzemeltetni, ami 3V és 0,75W fogyasztással rendelkezik! A lehető leg egyszerűb megoldás érdekelne! 220/12V trafó lenne a tápegység ellátó része!
Én az LM317-es feszültség szabályzót ajánlom.
Köszi a választ! De időközben találtam egy usb-s töltő egységet, ami 5,5 voltot csinál egyenben a 230-ból, szóval már csak le kell csökkentenem kicsit a feszültséget!
Üdv
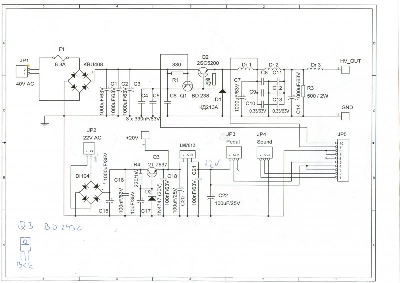
Adott ez a tápegység. A benne lévő Q1-es tranzisztor leégett és az R1-es ellenállás is. Ez nem az első eset. Van valakinek ötlete, hogy lehetne megvédeni a Q1-et? Sajnos, ha a Q1 leég akkor a kimenetre kapcsolt nagyfrekis tápban is leég egy másik tranzisztor. Olyan megoldás kellene, ami megvédi a Q1-et, de nem megy tönkre az sem ami megvédi, hogy ne kelljen folyton javítani. Köszi
:nemtudom: :bummafejbe: :kalap: ( Legalább megpróbáltam... )
Hello!
Jó lenne tudni, mi és hogyan kapcsolja be a Q1 tranyót. De megvédeni a Q1-et, csak úgy lehet, ha korlátozod a bázisáramát. Ha a tápot úgy kapcsolja be valami, hogy a JP5 csati 10-es lábát valami a GND-re húzza (vagy valamely olkból oda kerül a GND), akkor sajnos R1 leég, Q1 bázis-emittere megszakad. Tegyél sorba a JP5 10-es lábával egy 2,2kohm-os ellenállást. Akkor a BD238-nak legfeljebb 22mA bázisárama lehet. Persze akkor az 2,2kohm-on ez 1,1W-ot jelent, tehát egy 2W-os ellenállás kell. De probléma lehet akkor is, ha pld. ha Q2 kollektor köre kontaktozik, vagy megszakad. Ebben az esetben, a Q1 fogja az összes terhelőáramot vinni. Ha Q1 feltüzelődik és kollektor-bázisa zárlatba kerül, leéghet 0z R1 ellenállás. Sőt az is, ami a JP5 csatlakozó 10-es lábán a másik oldalra csatlakozik. Persze ez csak fikció.. üdv! proli007
Hy! Olyan problémám lenne, hogy most szedtem elő a műhelyből 1 tápot. 5 A-t tud. Az a baj vele, hogy a kimenetnél 12V-nak kellene lennie de ehelyett 2.2 V van rajta. Úgy kellene kijönnie a 12V-nak, hogy a tápban van egy hűtőborda, amin 1 db 2n3055-ös tranzisztor, 1db BD249-es tranzisztor, és egy 7912 típusú stabkocka van. Ezek közül melyik lehet a hibás? Valószínűleg a stabkocka művelhet ilyet?
Szia4
Okozhatja a 7912 is, de szinte akármelyik alkatrész okozhat ilyen jellegű hibát.
Helló!!!
Egy kérdeésem lenne, hogy van nekem egy tápom ami 1*+/-50v-t eszt hogy tudnám meg csinálni hogy 2*+/-50 v-t legyen Válaszotokat elöre is köszi
Hello üdv a fórunom!
Ezek szerint egy középmegcsapolásos trafód van, egy egyenirányító híddal, és két kondival. Akkor még egyszer megépíted az egyenirányítót és a kondikat, ugyan arra a trafó tekercsre kötve. Természetesen a GND vezeték közös lesz a két táp között! Csak remélni tudom, hogy azért akarsz két tápot, hogy ne rángassa az egyik a másikat, és nem azért, hogy kétszeres legyen a trafó teljesítménye.. üdv! proli007
Hi!!
Egy erösitöt szeretnék ösze raki és 2 db QUAD 405 es végfokpanelt akkarok belle rakni és oda szeretném meg csinálni a tápomat. Szerintetek meg lehet ?Válaszodat elöre is köszi ..
Hello!
Nyugodtan megteheted, akár a trafó külön tekercséről, akár ugyan azokról a tekercsekről. (Valaha amikor én is készítettem ilyen erősítőt, ugyan így oldottam meg. Részben az egyenirányító, részben a kondik miatt. Enyém ugyan 4ohm/60W, de 4*33000µF van benne.) üdv! prolki007
Üdv mindenkinek
habvágóhoz szeretnék tápot épiteni.Van egy torroid 42vdc 4,76A 200w-os trafóm. PWM-es szabályzóra gondoltam,amivel állithatom a fűtőszál feszét,egy trimmerrel az ampertés egy másik PWM-el a frekit 400-3500 Hz tartományban.Szeretném a fűtőszál hőmérsékletét is mérni ,van egy ilyen kijelzőm pm 129a.A fűtőszál max 300 c .kty 84-es hőérzékelőre gondoltam.Tudnátok-e segiteni Bővebben: Link
Hello!
Nem tudom melyik topikba kéne feltennem a kérdést, ezért ide teszem fel, bocsi ha nem vág nagyon témába. Szóval építettem egy olyan áramkört, amin van egy zigbee modul, egy 434 MHz-es RF adó modul, és egy PIC, meg szenzorok (hőmérséklet). Ezt egy db L7805 IC-ről hajtom, de nagyon melegszik (annyira forró, hogy nem lehet hozzáérni). A kérdés az lenne, hogy meddig normális a melegedés, okozhat-e esetleg tüzet (0-24-ig menne), és hogy érdemes lenne-e lecserélni 3A-esre (ez most 1A-s). Összeszámoltam és elvileg nem haladja meg az 1A-t a fogyasztás.
Szia!
Letöltöttem az adatlapját. A 3. táblázat megmondja, hogy melyik tokozásnak milyen hőtechnikai jellemzői vannak. Rthjc: a chip és a tok közötti hőellenállás, az Rthja: a tok és a környezet közötti hőellenállás. A hőellenállások azt jelentik, hogy W-onként hány fokkal emelkedik meg a hömérséklete a chip-nek a tokhoz, ill. a tok a környezethez képest. TO220 tok: W-onként 5 fok a chip és a tok, és 50 fok a tok és a környezet közötti hőmérséklet különbség. Ahhoz, hogy a 7805 rendesen szabályozzon min. 8V bemenő feszültség kell. 1A terhelő áramnál ez 3W. A chip 15 fokkal melegebb a toknál, a tok 150 fokkal melegebb a környezetnél. Most kb 20-25 fok van, a tok 175 fokos, a chip 190 fokos. A chip-re maximum 150 fokot engednek meg. Kapcsold ki mielőbb, mert ha a chip túlmelegszik, a bemenő feszültség megjelenhet a kimeneten, tönkretehet értékes áramköröket. Keress az boltokban hűtőbordát. Tartsuk a chipet 100 fokon: ekkor a tok max. 85 fokos lehet, 25 fok külső hőmérsékletnél marad 60 fok különbség. Ehhez egy olyan borda kell, ami max. 20K/W hőellenállással bír: pl: ilyen Számoljunk visszafelé. 25 fok + 3 (W) * 15 (K/W)+ 3 (W) * 5(K/W)=85 fok. Még ezt is kellemetlen lesz megérinteni, de legalább a 7805 bírni fogja a folyamatos üzemet 35 fokon is. A TO220 tok és a borda közé tegyél hővezető pasztát. Előbb szereld fel a tokot a bordára, aztán forraszd be a panelbe - a tervezésnél a bordának is helyet kell hagyni. A helyzetet tovább rontja a dobozolás...
Hello!
Idézet: „25 fok + 3 (W) * 15 (K/W)+ 3 (W) * 5(K/W)” Ezt a képletet hol találtad? Ha mondjuk kevesebb áram folyik át rajta, akkor lehet kisebb hűtőt rátenni? Nagyjából 500mA lehet. Be van már forrasztva az IC, és nincs hely akkora hűtőbordának körülötte.
Szia!
A képlet váltzozókkal: Tjunction = Ta + P * Rth heatsink + P * Rth isolator + P * Rthjc Tcase = Ta + P * Rth heatsink + P * Rth isolator Theatsink = Ta + P * Rth heatsink Ahol: Ta = Külső hőmérséklet, Tjunction = a chip hőmérséklete a tokon belül, Tcase = A tok hőmérséklete, Theatsink: A hűtőborda hőmérséklete, P = Hővé alakutó teljesítmény, Rth heatsink = a hűtőborda hőtechnikai ellenállása (katalógus adat, esetleg az anyag jellemzőjéből és a geometriából számítható), Rth isolator = az alkalmazott elektromos szigetelés hőtechnikai ellenállása (katalógus adat), Rthjc = A félvezető tokozás hőellenállása a chip és a tok között (junction to case) (az adott tokozás katalógus adata). A model a hő áramlását az elektromos áram analógiájára számolja: A termelt hő megfelel az áramnak, a hőtechnikai ellenállás az elektromos ellenállásnak, a hőmérséklet az elektromos potenciálnak - feszültségnek. http://www.smps.us/thermal.htmlBővebben: Ha az áram csak 0,5A átlagban, akkor a 20-30K/W hűtőfelület is elég lehet: 25 fok + 1,5 (W) * 30 (K/W)+ 1,5 (W) * 5(K/W) = 77 fok Pl: 24,4K..30,2/W. A számításaim csak akkor igazak, ha a bemenő feszültség 8V! Ha nem annyi, meg kell mérni, a számításokat újra el kell végezni.
Első körben tudni kellene, hogy mennyi a bemenő feszültséged a névleges terheléskor. Ha esetleg egy gyengébb minőségű dugasztápról jár pl. akkor annak az "5V"-os állásában sokkal nagyobb is lehet a feszültsége. (Mivel a benne lévő trafónak nagy a terhelés hatására jelentkező feszültségesése.)
Ha kicsi a hely, próbáld meg a bemenő feszültséget 8V-ra csökkenteni. (Hp41C jól írta, ekkora feszültség éppen elég egy 5V-os stabnak. Ha a fesz. ennél nagyobb, akkor feleslegesen disszipál.) Bár említetted, hogy nincs sok helyed, azért adok egy másik tanácsot: próbáld meg kiváltani a 7805-ot egy "öcsipanelre" épített MC34063-al. (A jövőben pedig használd ezt az IC-t, nem fogod megbánni! Kicsivel nagyobb hely kell a NYÁK-on, mivel "körítés" is kell hozzá, viszont mivel kapcsolóüzemű, a melegedéssel nincs gond, így hűtőborda sem kell adott esetben - így már lehet helyben gazdaságosabb.) Illetve léteznek TO-220 méretben megvalósított kapcs. üzemű DC-DC konverterek, pontosan a 7805-ösök kiváltására. Bár ezek kb. 1000 HUF árban vannak. Még valami: ha a 7805 nagyon melegszik, akkor hiába cseréled nagyobb kimenő áramúra. A melegedés mértéke ugyanakkora marad. Sőt: ha a melegedés miatt már nem tud leadni 1A-t, (mert a hővédelem megszólal) akkor egy 3A-as sem fog nagyobb áramot leadni.Még egy dolog: én úgy tudom, hogy ezek az IC-k hő- és túláramvédelemmel el vannak látva. Ha túlmelegszik, lecsökkenti a kimenő áramát. Ha ez sem elég, lecsökkenti a kimenő feszültségét. Legfeljebb nem működnek a róla hajtott áramköreid, de károsodni nem fognak. (Nem jut át rajta a nyers feszültség, mert lezár.)
Szia!
Van még néhány köztes megoldás, hiszen vannak olyan áramkörök, amik nem szeretik a kapcsoló üzemű táplálást... Pl. DCF77 vevő - igen rossz tapasztalataim vannak kapcsolóüzemű tápról járatva. Ha marad a 7805: - A bemenő feszültség csökkentése 8V-ra. - A terhelés szétosztása több 7805 -re. Ha helyettesítjük az adott panelen: - LDO alkalmazásával a bemenő feszültség tovább csökkenthető, a lábkompatibilis LM2940-5 esetén 6.25V -ig, ekkor a hővé alakuló teljesítmény már csak 0,625W (0,5A terhelő áramnál). A TO220 kivitelnél az Rthja 53 K/W. Így hűtőfelület nélkül a chip hőmérséklete 30 fok külső hőmérsékletnél is csak 64-65 fok. A stabil működéséhez egy 22µF low ESR elektolit/tantál kondenzátor kell a kimenetére. Ha más panelen is elképzelhető a megoldás: - Itt már bőven van válsztási lehetőség, jöhetnek a kapcsoló üzemű tápok is. Ha olyan áramköri részlet is van, ami nem szeretnénk a kapcsolósról járatni, lehet neki külön áteresztős tápot alkalmazni. Van egy átvezetésbe tönkrement 7805, amit eltettem emlékbe - sok kárt okozott...
Igazad van. Nagyon favágó megoldásként a maximális terhelőáram függvényében egy előtétellenállással vagy egy Zener diódával is lehet a 7805 disszipációját csökkenteni.
![]() Viszont, ha ez egy valamekkora dobozban van, akkor a dobozon belüli disszipáció ugyanakkora marad. Szellőzés nélkül, nyáron, tűző napon még így is lehetnek gondok a meleggel. A dobozban lévő egyéb dolgok nem tudom, mennyire kényesek a hőmérsékletre. (Na, ezt jól megmagyaráztam: Idézet: Szóval elkezdi lecsökkenteni a kimenő teljesítményt. Mivel a rajta lévő terhelés állandó, elkezd lefelé menni a feszültség, vele együtt a kimenő áram.) „Ha túlmelegszik, lecsökkenti a kimenő áramát. Ha ez sem elég, lecsökkenti a kimenő feszültségét.”
Szia!
Szerintem már túltárgyaltuk... Várjuk meg, mit lép a felhasználó... Idézet: „A helyzetet tovább rontja a dobozolás...”
Hello!
Igen, sajnos a 12V 500mA dugasztáp 15,9 V-ot ad le. A panel egy kisebb dobozban van, az oldala annyira nem melegszik, talán nem olvad el. 8V-os dugasztápot hol lehet kapni? Nézegettem de csak 5V, 12V, 15V, 24V-osakat találtam. A Zeneres megoldás hogy működne? A táppal sorban egy 8V-os Zenert tegyek be? @Zed: az MC34063-al megjártam, sosem működött rendesen. ( step-up helyett step down lett belőle, lehet hogy elszámoltam valamit, de mindegy ez egy másik projekthez kellett ) @Hp41C: Idézet: „A terhelés szétosztása több 7805 -re.” Ez mit jelentene? Párhuzamosan kötöm őket, vagy teljesen különválasztom és két tápellátásról üzemeljen a panel? Egyébként kipróbáltam, úgy hogy csak mikrokontroller van rajta, akkor nem annyira melegszik. Aztán egyesével visszarakosgattam a modulokat és mikor a Zigbee-t visszatettem akkor kezdett nagyon melegedni, de nem hinném hogy azzal van a baj, mert tökéletesen működik. Idézet: Neked most pont egy step-down konverter kellene.„...az MC34063-al megjártam, sosem működött rendesen. ( step-up helyett step down lett belőle...” Dugasztáp létezik állítható kimeneti feszültségű, ezeken egy többállású tolókapcsolóval lehet 3v-onként állítani a kimeneti feszültséget. Esetleg keress egy ilyet. Nekem van olyan is, amiben egy L200-as stabilizátor is van, na az eleve stabilizálja a kimeneti feszültségét. Ha egy ilyened lenne, akkor a dobozba nem is kellene a 7805. A zener-diódás megoldás: sorba beteszed a diódát a tápkábel pozitív ágába. így a dobozba menő tápból a zenerdióda feszültsége "lejön", viszont a dióda is melegedni fog. (áram * a dióda feszültsége mértékben) Ugyanezt egy ellenállással is meg lehet csinálni: dióda helyett egy ellenállást kötsz sorba. Szintén számolni kell a melegedésével illetve ekkor már nem fix a feszültségesés, hanem az áram függvénye. Ha meg tudod bontani a dugasztápot, akkor "kókányolj" bele egy 7808-at. Ekkor a dobozodba már csak 8V fog kerülni. A 7808 és a dobozban lévő 7805 "megosztozik" az elfűtendő teljesítményen. Esetleg elhelyezheted a 7808-at a dugasztáp külsején is valahogyan. Idézet: „...Aztán egyesével visszarakosgattam a modulokat és mikor a Zigbee-t visszatettem akkor kezdett nagyon melegedni...” Ez teljesen normális dolog. A dugasztápod ugyebár kiad legalább 12V-ot (illetve többet is). A 7805 az 5V-nál magasabb feszültséget "elfűti". Ahogy a dolgokat pakoltad vissza a dobozba, egyre nagyobb lett az áramfelvétel. Az elfűtött teljesítmény az áram és a feszültség (12 - 5 = 7V) szorzata. Valószínűleg mindened jól működik, csak túl nagy a stabilizátorod disszipációja. |
Bejelentkezés
Hirdetés |






