Fórum témák
» Több friss téma |
Fórum » Sziréna
multkor szegeden kanyarodok ki lámpánál jobbra és egy régi használaton kivüli buszöbölből kivág elém egy enyhén sötétített opel... rádudáltam (az itteni horn szirénával) mert be kellett fékeznem, látom forgolódnak benne de nem elég tisztán a sötétítés miatt..... követekező lámpánál meg látom mozgó trafi volt.....
Gondolom máig nem tudják, hogy honnan jött a hang.
Másrészt ők is rendet tanulhatnának. De ezt hagyjuk, mert messzire vezet és nem ide való téma!
Én bontásból jutottam hozzá, nem tudom lehet-e még kapni.
sziasztok ma kaptam meg végre a youtube-on is hirdetett szirénát (sziréna eladó )igaz szétkapva. kérdésem lenne hogy van egy 7 lyuku téglalap alakú valami amit szerinten be kéne valahova kötni help
segítenék ha tudnék de tök amatőr vagyok! PIC nyáklapon van
és szerintem nem fog nekem nénózni ha eztnem kötöm be
Hozzászólás ablakban: LINK-gombbal ha külső linkről töltöd fel a képet,vagy a fájlmellékletnél a Tallózás gombbal ha a gépedről akarod feltenni.
a képen látható az a fehér vékony téglalap alakú valm az nem kell valahova csatlakoztatni??
Na látom ez a panel körbejárja a fórumot..Eredetileg az enyém volt.Mármint csak a PIC-et tartalmazó panel.
Kérdésedre válaszolva: Mivel nem látszik,hogy a vége hova megy a kábelnek,ezt csak azt tudja megmondani aki odaforrasztotta.
ha küldök másik képet ugy menne?
vagy abban segithetnél hogy kell bekötni hogy működjön Te amúgy hova valósi vagy??
vagy esetleg aki budapesti vagy környékbeli aki ért hozzá !! Van itt ilyen??
Ezzel a képpel sem jutottunk közelebb a dologhoz.Mindegy.
Ez alapján a kapcsolás alapján van megépítve,ezzel visszakereshető,hogy mit hova kell kötni. kapcsrajz. Fejből már én sem tudom,hogy melyik kivezetésre mi megy.
Köszi a rajzot de én ehez tök kuka vagyok mint már említettem fogalmam sincsen amik azok a " Fet1 IRF3205SW4" azt sem tudom mit jelent ezért keresek valakit aki már rakott össze ilyet hogy kell bekötögetni hogy működjön
Sziasztok Tomi675 megvettem a csinált szirénát ezzel az alappal.képmelléklet. Kérdésem az lenne ez kb hány wattos tölcsért bir meghajtani?
Ez így önmagában egy kisebb hangszórót bír meghajtani.
Esetleg egy olyan gagyi autóriasztós tölcsért ![]() Kéne hozzá egy trafó is ugye..azzal meghajt egy 100 Wattost is. De talán erről az eladót kéne kérdezni.. Annak viszont megint nincs sok értelme,hogy ezt a kérdést felteszed a PIC-es topicban is,ahol garantáltan nem tudnak segíteni.Talán kicsit nagyobb türelemmel kellene lenned ha már segítséget kérsz.A "mentőbe kell a sziréna" szöveg tetszett.
Tisztelt Tonsil tényleg abba kell kérezd meg Tomit ha nem hiszel nekem
és milyen trafót kellen beszereznem és hova tegyem én ehez kuka vagyok!!! Csak legálisan tudok menni kékkel hanggal gyorsan
Egy ilyen kimenőtrafót ami az előtérbe van. Amúgy ha visszaolvasol akkor mindent ki tudsz deríteni...
Jó olvasást!
Mike30!
Légy szíves, próbálj úgy írni, hogy más is megértse! Azonfelül ide idézem Neked a Fórum Szabályzat II., és VI. pontját is: Idézet: „II. Mielőtt írunk a fórumba, több dolgot is megtehetünk annak érdekében, hogy a többiek ne szóljanak be. Olyan apróságokat például, hogy összeszedjük a gondolatainkat és azt érthető formában, nyelvtanilag helyesen írjuk meg. Fogalmazzunk úgy, hogy az egyértelmű legyen mert senki nem szereti találgatni na vajon mire gondolhatott amikor ezt írta? Arra hogy… vagy arra hogy... A régebbi fórumozók általában az ilyen találgatós kérdéseket vagy morcosan reagálják le, vagy sehogy. VI. A fórum nem IRC, nem MSN, nem ICQ és nem egyéb ilyesmi. A fórum egy olyan webes felület, ahol bár a tagok beszélgetnek egymással de a gondolataikat nem soronként írják be és nyomják az ENTER-t mint hülyegyerek a tamtam dobot. A rendes fórumozók összeszedik gondolataikat és egy kerek, egész, megfogalmazott hozzászólásként írják azt be. Magyarán ha neked még nem esett le hogy miről is van szó: ne írj be 2 percenként 1-1 újabb hozzászólást csak azért, hogy kiegészítsd az előzőleg már meggondolatlanul (és sietősen) elküldött hozzászólásodat, inkább fogalmazgasd a hozzászólásodat fél óráig és írd bele egy txt-be a gépeden, majd ha úgy érzed hogy "OK, ez most aztán kerek egész és megérett a küldésre!", küldd el.” Légy szíves, ehhez tartsd Magad, ha nem akarsz kikerülni innen nagyon hamar!
Sziasztok érdeklődnék, hogy épitet-e mostanában valaki hasonló szirénát mint Eriston 150???
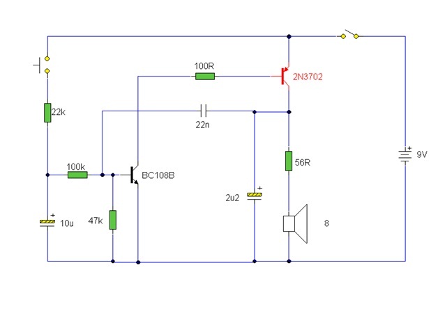
Üdv ezt a szirénát nem lehetne átalakítani h bírja a 12V-os tápfeszültséget? És a 2N3702-es tranzisztort kicserélhetem BC327-re?
Működik 12V-ról is szerintem, csak magasabb lesz a hangja. Próbáld ki, ha nem tetszik, akkor az ellenállásokat növeld meg arányosan, amik a kondik töltését befolyásolják...
Ez már nehezebb ügy, de meg lehetne oldani, más nem egy 7805-el.
Tisztelettel szeretném megkérdezni az itt tartózkodó profiktól ki gyártana le nekem egy watt féle szirénát nekem mivel teljesen süket vagyok ehez a témához. Minden elismerésem az itt tartózkodó és forumozké .
Nem olcsó dolog, csak az anyag ára legalább 10eFt, ennek fényében kérdezd a fórumozókat. Ha ráteszi valaki a munkadíjat, hamar 20eFt-nál járunk
![]() És ekkor még nincsen hozzá való szirénatölcséred! Ez még legalább 5eFt. Csak hogy képben legyél... cserébe viszont lesz egy valóban komoly szirénád, nem holmi homasitás 10W-os gagyi.
Na megcsináltam az elsőt!És nem jó.
A gombot zárom és ad egy brr-t majd ha elengedem megint brrrr de hosszabban. Na ez mitől van BC107 és BC 327 -tel készült: |
Bejelentkezés
Hirdetés |




Másrészt ők is rendet tanulhatnának. De ezt hagyjuk, mert messzire vezet és nem ide való téma! 











