Fórum témák

» Több friss téma
Fórum » Dinamika kompresszor és limiter
Lapozás: OK   3 / 12
(#) djgombi válasza highand hozzászólására (») Aug 12, 2009 /
 
Ennek a rajznak a második fele amelyik piros ledet üzemelteti. És a led megvilágítana egy fotoellenállást ami a bemeneti jelet húzná GND-re.
(#) Directors válasza djgombi hozzászólására (») Aug 12, 2009 /
 
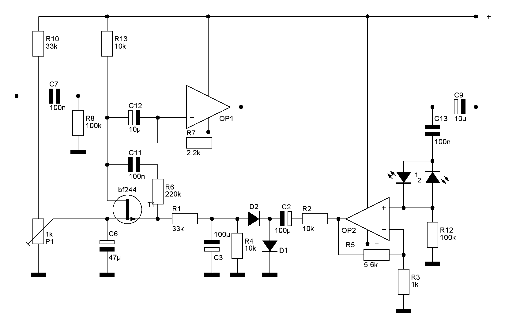
Nos találtam egy másikat azóta.
A képen látható építem meg. Vagy is építtetik meg velem.Nem nekem lesz.
Jahh tényleg azt megakartam tőletek kérdezni,hogy a jobboldali IC-nek nem kell táp? Csak mert annak nincs berajzolva a vezetősáv.Csak az 5,6,7-es láb.A 2,3 pedig nincs ami a táp lenne.

img007.jpg
    
(#) djgombi válasza Directors hozzászólására (») Aug 12, 2009 /
 
Én csak egy ic-t látok a rajzon
(#) Directors válasza Directors hozzászólására (») Aug 12, 2009 /
 
Elírtam a 8 és a 4-es láb a táp.
(#) Directors válasza djgombi hozzászólására (») Aug 12, 2009 /
 
Te jó ég akkor nagy hülyeséget csináltam.De az a két háromszög az nem 2 külön IC lenne?
(#) djgombi válasza Directors hozzászólására (») Aug 12, 2009 /
 
Nem! Az egy ic-nek az A és B része. Nézd meg a felépítését az ic adatlapjában.
ADATLAP
(#) Directors válasza djgombi hozzászólására (») Aug 12, 2009 /
 
Hmm
Akkor megcsinálom újra a nyákot és újratervezem az egészet.Szerintem hozzá is látok.
(#) djgombi válasza Directors hozzászólására (») Aug 12, 2009 /
 
Nem kell azért újat csinálni szerintem. Elég ha tápot adsz a másik ic-nek is!
(#) Bagyula hozzászólása Aug 12, 2009 /
 
Azt mondján a profi dinamika kompresszorok úgy működnek hogy meg se hallod amikor bekerül a hangláncba , viszont a kivezérlés mutató műszereken egyértelműen látszik a hatása .Egy "menő" kompresszor kész IC temető .
(#) highand válasza djgombi hozzászólására (») Aug 12, 2009 /
 
Ühüm, ez integrátoros. A LED-fotóellenállás azért jobb mint egy FET, mert messze lineárisabb, de a működésben nincsen amúgy eltérés.
(#) karpi hozzászólása Aug 12, 2009 /
 
Amatoroknek legjobb megoldas a zseblampa izzo /LDR ( fenyerzekeny ellenallas ) kombinatcio.

Az LDR-t egy feszultseg oszto also tagjanak kell beepieni es a hangjelet felerositve egy zseblampa izzot meghajtva evvel vilagitani az LDR-t .Az izzok tehetetlensege eppen egy szep felfutas/lecsengest ereedmenyez ,tehat kattanasmentes mukodes .Eszrevetelem szerint maganak az LDR-nek is van bizonyos tehetetlensege .
A tobbi elektronikus megoldas is OK csak a munkapont megvalasztasa es a nivok megvalasztasa sokkal kenyesebb kezdo amatorok reszere .
lattam olvasva a opic-ban torzitasra valo panaszt az gyik masik kompresszornal , ez csak a nivo-beallitas miatt van , valamint a helytelen munkapon megvalasztas miatt.

Mielott epiteshez kezdene az amator eloszor meg kene ertse mi tortenik" idoben" , milyen a fizikai folyamat ami lejatszodik .Csak ez utan kezdjen a megepiteshez es csak miutan erti mirol van szo tudja beallitani a kompreszort.

Egy jo tanulasi eszkoz a szoft-kompresszorok beallitasa amit a DAW -programokba hasznalnak mint plugin .
Evvel lehet tanulmanyozni a bellitasi parameterek hatasat , ezutan lehet epiteni egy kompresszort amit hasznalni is tud az amator.

Tobb parameter beallitasi lehetosege fontos ,egy par kozlluk:

gain - bemeneti erzekenyseg allitas

Treshold - kompreszio kuszob ertek beallitas

Attack- felfutas erzekeles es komprimalasi ido

Release -lecsenges ,kompreszio lecsengesi ido

Enchance- altalaban a magas hangszin kompenzalas

Ratio- komprimalasi arany

ezek a legszuksegesebb beallitani valo parameterek ahoz hogy hasznalhato legyen kulombozo audio cuccal.

Amugy a legtobb kapcsolasi rajz csak magat a kompreszor reszt adja , ezt illeszteni kell egy audiolanc-ba Legtobszor magatol erthetodonek tartjak a cikk iroi es nem hivjak fel az amatorok figyelmet , altalaban Line jelre vannak tervezve( meretezve ) .

Bizonyos alkalmazasok eseten egy Noise gate is elkel egy kompreszor melle mivel jelhiany nelkul az erosites nagyon megnohet es nagy zaj lehet az eredmenye.
Itt bonyolodnak a beallitasi nivok kivalasztasa egy optimalis hatas eleresere.
'
A beepitett kompreszorok eleve "le vannak hatarolva" hogy csak az aranylag kivanatos mukodesi tartomanyon belul maradjanak akarmit is csavargat az amator hasznalo .
Emiatt az amator altal epitett kompresszor legtobszor a "jo" mukodesi tartomanyon kivul kerul es ...torzit,,,kattog ..fulladozik ...zajt gerjeszt...stb
(#) Directors hozzászólása Aug 14, 2009 /
 
Hali!

Megépítettem a képen látható limitert de sajnos torzul szól.Lehet frankón szabályozni de torzul szól.Szerintetek mi lehet a probléma?Vagy merre keressem?Ja és a potit hogyan kell beállítanom.A 100k-at

img007.jpg
    
(#) granpa hozzászólása Jan 13, 2010 /
 
Helló Hozzáértők!
Megnéztem a din.komp. oldalt, frankó, nekem kicsit néhol
magas. Rég elszakadtam a témától, de nagyon zavarnak
az ordító reklámok, ezért nyúltam a dologhoz.
Nosztalgiából érdekel a Baxandall-féle kütyü. Anno meg-
építém és jó volt. Ez '70 körül volt a RT-ben.
Ha valaki elővezetné, nagyon megköszönöm.
Üdv: Granpa
(#) LukiTomi hozzászólása Feb 1, 2010 /
 
Helló mindenki! Ha valakit netalán érdekelne egy jó minőségű limiter,akkor katt ide! Az eredetit a Silonex készítette,de túlságosan torzan és hullámosan "szólt"limitálás közben. Egy kicsit belenyúltam és kiválló eredményeket hozott. Széles tartományban állítható bemeneti érzékenység és kis torzítás jellemzi. +20dB-t még simán lekezel hallható torzítás nélkül! Eredeti Silonex kapcs. rajz

LIMITER.JPG
    
(#) djgombi válasza LukiTomi hozzászólására (») Feb 1, 2010 /
 
Szia!
Panel terved nincs hozzá?
(#) karpi válasza djgombi hozzászólására (») Feb 1, 2010 /
 
Nem LED kell hanem kisfeszultsegu es ereju villanykorte.Az izzoszal integralja a jeleket es szep felfutas es lecsengest ad amit elektronikussan bonyolultabb elerni es beallitani..
Valamint lehet magat a kompreszor/limitert villannyegovel megvalositani.Az izzoszal eppen a nekunk megfelelo logaritmikus gorbe szerint valtoztatja az ellenallasat .Igy ha parhuzamossan kapcsoljuk egy terhelo ellenallassal akkor "expansor"-t ha meg sorba kapcsoljuk "compressor"-t kapunk .
Itt egy egyszeru kapcsolas leirasa

A link-ben egy szimpla gitarkompresszor van leirva de van a neten sztereo HiFi ugyancsak izzoval megoldva.
Itt egy masik kapcsolas IC-kel a kapcsolasi rajz a belinkelt oldalon van .ket IC koze kapcsolt izzo a limiter .
Itt egy tranzisztoros kapcsolas

Itt a teljes leirasa egy OptoCompressor -nak LED-LDR -IC OpticompV1

Nem talalom a szimpla izzos sztereo kapcsolast ami lenyegeben a szimpla gitarkompresszorhoz hasonlit ami az elso linkben lathato.
A tervezo aki megepitette es hasznalja elsosorban el akarta kerulni a plusz aktiv erositoellemek hasznalatat amik torzitasokat vihetnek be pluszba az erositolancba. Igy az LDR es egy ellenallasbol alkotott feszultsegoszto vegzi a hangero szabalyzast.
(#) LukiTomi válasza djgombi hozzászólására (») Feb 1, 2010 /
 
Bocs,de ami volt az már nincs meg! Csak egy pár darab készült belőle. A haverom hangosítással foglalkozik és az aktív hangfalaiba,két darab Castone 500-ba ill.egy Siva 1200-be került bele. Mindegyikben kifogástalanul működik! Most készítek egy előfokot amibe benne lesz(sztereo,szimetrikus bemenet+fázisfordított kimenet limiterrel+kivezérlésjelző.) Egy mono panel alkatrészára max.1500ft.,ebből az opto 810ft. az FDH-nál,mármint a sima limiteré! Egyébként nem "kötelező" senkinek az áramkör megépítése,csak ajánlott! Ennél jobb paraméterekkel nem nagyon találni és az ára sem egetverő! Ennyit mindenképp megér a hangfalak és erősítők védelme. /jel-zaj 0dBu-nál 108dB,torzítás limit szint alatt 0,008%,limit közben max.0,2%/
(#) djgombi hozzászólása Feb 1, 2010 /
 
Értem és köszönöm a választ mindkettőtöknek!
(#) LukiTomi válasza LukiTomi hozzászólására (») Feb 2, 2010 /
 
A kapcsolót kifelejtettem! Itt a módosított rajz!

LIMITER.JPG
    
(#) djlatino válasza LukiTomi hozzászólására (») Feb 3, 2010 /
 
ez az elsö olyan kapcsolás ami lineárisan tud müködni. csak egy a bibi, az nsl32. hol is lehet beszerezni? mert ezt kiváltani semmivel sem lehet.
itt egy majdnem ilyen jo. és beszerzhetö alkatrészekböl.
(#) LukiTomi válasza djlatino hozzászólására (») Feb 3, 2010 /
 
Nincs bibi! Az FDH kft.-nél 810ft.-ért. /www.fdh.hu/
(#) djlatino válasza LukiTomi hozzászólására (») Feb 3, 2010 /
 
huhu ez igen. megvan az nsl32. de itt ennél sokkal érdekesebbet is találtam. köszi szépen
(#) reteck hozzászólása Jún 13, 2010 /
 
Sziasztok!
És arra tudna valaki megoldást javasolni,hogy ha egy házimozi erősítő sub kimenetén (line szintü jel) van egy aktív láda, s bemenet választás (házimozin,ami digitális) esetén egy nagy pukkanás,dübbenés hallható, ami igen megmozdítja a membránt, s ez elég nagyon zawaró tényező, s szerintem nem is egészséges.
De ezen kívül minden szépen működik.
Találkozott valaki már ilyen jellegü problémával?
Lehet erre valami külső megoldást keríteni?
:help:
(#) Izeg. hozzászólása Jún 23, 2010 /
 
Üdvözletem!
Nekem egy kapuzásra alkalmas áramkör kapcsolási rajzára lenne szükségem. (kapuzni akkor szoktunk, ha nem akarjuk, hoyg egy bizonyos jelszint alatt erősítésre kerüljenek a hangok pl:mikrofonba lihegés, levegővétel,szélfújás stb)
(#) LukiTomi válasza Izeg. hozzászólására (») Jún 24, 2010 /
 
Itt találsz gate/expander,kompresszor és limiter kapcsolási rajzot a "technical reference" címszó alatt!
Bővebben: Link
(#) hammer14 hozzászólása Jan 4, 2011 /
 
Sziasztok !

Olyan kérdésem lenne hozzátok erősítő építőkhöz hogy kicsit komolyabb végfokokba ugyebár található limiter ami mély hangoknál vagy túl nagy lökéseknél védené a hangszórót ,leszabályoz. Na nekem ennek a működési elvéről érdekelne információ hogy hogyan működik?
Minden segítő hozzászólást előre is köszi
(#) Doncso válasza hammer14 hozzászólására (») Jan 9, 2011 /
 
Szia, PA végfokokban clip áramkör található, ez csak jelzi ha elkezd négyszögesedni a kimenet, limitert még nem láttam erősítőbe. Külön viszont igen. A lényege, hogy a beállított jelszinttől nagyobbat nem enged át magán, szóval ha jól van összehangolva az erősítővel, akkor a buli hevében nem tudod szétküldeni se az erősítőt, se a hangszóróidat.
(#) djgombi válasza Doncso hozzászólására (») Jan 9, 2011 /
 
Hali! A mi qsc erősítőnk gyárilag limiteres. Clip jelez de ilyenkor még nem limitel de egy kicsivel nagyobb hangot kap pl nagyot szólsz a mikrofonba akkor egyből lerántja a jelet.
(#) Doncso válasza djgombi hozzászólására (») Jan 9, 2011 /
 
Hát, nem állítom, hogy nincs, csak én még nem láttam, ezek szerint léteik, érdekes dolog.
(#) damatic válasza djlatino hozzászólására (») Jan 29, 2011 /
 
Mester!

Ez milyen szinteken működik? Hány mV-os érzékenységű a bemenete, és mennyit enged ki?

Nekem épp egy dinamikus mikrofon jelének kezelésére lenne szükségem, mielőtt a hangkártya bemenetére kerül.
Következő: »»   3 / 12
Bejelentkezés

Belépés

Hirdetés
XDT.hu
Az oldalon sütiket használunk a helyes működéshez. Bővebb információt az adatvédelmi szabályzatban olvashatsz. Megértettem