Fórum témák
» Több friss téma |
Ennek a rajznak a második fele amelyik piros ledet üzemelteti. És a led megvilágítana egy fotoellenállást ami a bemeneti jelet húzná GND-re.
Nos találtam egy másikat azóta.
A képen látható építem meg. Vagy is építtetik meg velem.Nem nekem lesz. Jahh tényleg azt megakartam tőletek kérdezni,hogy a jobboldali IC-nek nem kell táp? Csak mert annak nincs berajzolva a vezetősáv.Csak az 5,6,7-es láb.A 2,3 pedig nincs ami a táp lenne.
Te jó ég akkor nagy hülyeséget csináltam.De az a két háromszög az nem 2 külön IC lenne?
Nem! Az egy ic-nek az A és B része. Nézd meg a felépítését az ic adatlapjában.
ADATLAP
Hmm
Akkor megcsinálom újra a nyákot és újratervezem az egészet.Szerintem hozzá is látok.
Nem kell azért újat csinálni szerintem. Elég ha tápot adsz a másik ic-nek is!
Azt mondján a profi dinamika kompresszorok úgy működnek hogy meg se hallod amikor bekerül a hangláncba , viszont a kivezérlés mutató műszereken egyértelműen látszik a hatása .Egy "menő" kompresszor kész IC temető .
Ühüm, ez integrátoros. A LED-fotóellenállás azért jobb mint egy FET, mert messze lineárisabb, de a működésben nincsen amúgy eltérés.
Amatoroknek legjobb megoldas a zseblampa izzo /LDR ( fenyerzekeny ellenallas ) kombinatcio.
Az LDR-t egy feszultseg oszto also tagjanak kell beepieni es a hangjelet felerositve egy zseblampa izzot meghajtva evvel vilagitani az LDR-t .Az izzok tehetetlensege eppen egy szep felfutas/lecsengest ereedmenyez ,tehat kattanasmentes mukodes .Eszrevetelem szerint maganak az LDR-nek is van bizonyos tehetetlensege . A tobbi elektronikus megoldas is OK csak a munkapont megvalasztasa es a nivok megvalasztasa sokkal kenyesebb kezdo amatorok reszere . lattam olvasva a opic-ban torzitasra valo panaszt az gyik masik kompresszornal , ez csak a nivo-beallitas miatt van , valamint a helytelen munkapon megvalasztas miatt. Mielott epiteshez kezdene az amator eloszor meg kene ertse mi tortenik" idoben" , milyen a fizikai folyamat ami lejatszodik .Csak ez utan kezdjen a megepiteshez es csak miutan erti mirol van szo tudja beallitani a kompreszort. Egy jo tanulasi eszkoz a szoft-kompresszorok beallitasa amit a DAW -programokba hasznalnak mint plugin . Evvel lehet tanulmanyozni a bellitasi parameterek hatasat , ezutan lehet epiteni egy kompresszort amit hasznalni is tud az amator. Tobb parameter beallitasi lehetosege fontos ,egy par kozlluk: gain - bemeneti erzekenyseg allitas Treshold - kompreszio kuszob ertek beallitas Attack- felfutas erzekeles es komprimalasi ido Release -lecsenges ,kompreszio lecsengesi ido Enchance- altalaban a magas hangszin kompenzalas Ratio- komprimalasi arany ezek a legszuksegesebb beallitani valo parameterek ahoz hogy hasznalhato legyen kulombozo audio cuccal. Amugy a legtobb kapcsolasi rajz csak magat a kompreszor reszt adja , ezt illeszteni kell egy audiolanc-ba Legtobszor magatol erthetodonek tartjak a cikk iroi es nem hivjak fel az amatorok figyelmet , altalaban Line jelre vannak tervezve( meretezve ) . Bizonyos alkalmazasok eseten egy Noise gate is elkel egy kompreszor melle mivel jelhiany nelkul az erosites nagyon megnohet es nagy zaj lehet az eredmenye. Itt bonyolodnak a beallitasi nivok kivalasztasa egy optimalis hatas eleresere. ' A beepitett kompreszorok eleve "le vannak hatarolva" hogy csak az aranylag kivanatos mukodesi tartomanyon belul maradjanak akarmit is csavargat az amator hasznalo . Emiatt az amator altal epitett kompresszor legtobszor a "jo" mukodesi tartomanyon kivul kerul es ...torzit,,,kattog ..fulladozik ...zajt gerjeszt...stb
Hali!
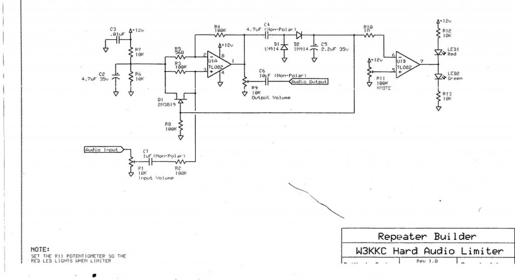
Megépítettem a képen látható limitert de sajnos torzul szól.Lehet frankón szabályozni de torzul szól.Szerintetek mi lehet a probléma?Vagy merre keressem?Ja és a potit hogyan kell beállítanom.A 100k-at
Helló Hozzáértők!
Megnéztem a din.komp. oldalt, frankó, nekem kicsit néhol magas. Rég elszakadtam a témától, de nagyon zavarnak az ordító reklámok, ezért nyúltam a dologhoz. Nosztalgiából érdekel a Baxandall-féle kütyü. Anno meg- építém és jó volt. Ez '70 körül volt a RT-ben. Ha valaki elővezetné, nagyon megköszönöm. Üdv: Granpa
Helló mindenki! Ha valakit netalán érdekelne egy jó minőségű limiter,akkor katt ide! Az eredetit a Silonex készítette,de túlságosan torzan és hullámosan "szólt"limitálás közben. Egy kicsit belenyúltam és kiválló eredményeket hozott. Széles tartományban állítható bemeneti érzékenység és kis torzítás jellemzi. +20dB-t még simán lekezel hallható torzítás nélkül! Eredeti Silonex kapcs. rajz
Nem LED kell hanem kisfeszultsegu es ereju villanykorte.Az izzoszal integralja a jeleket es szep felfutas es lecsengest ad amit elektronikussan bonyolultabb elerni es beallitani..
Valamint lehet magat a kompreszor/limitert villannyegovel megvalositani.Az izzoszal eppen a nekunk megfelelo logaritmikus gorbe szerint valtoztatja az ellenallasat .Igy ha parhuzamossan kapcsoljuk egy terhelo ellenallassal akkor "expansor"-t ha meg sorba kapcsoljuk "compressor"-t kapunk . Itt egy egyszeru kapcsolas leirasa A link-ben egy szimpla gitarkompresszor van leirva de van a neten sztereo HiFi ugyancsak izzoval megoldva. Itt egy masik kapcsolas IC-kel a kapcsolasi rajz a belinkelt oldalon van .ket IC koze kapcsolt izzo a limiter . Itt egy tranzisztoros kapcsolas Itt a teljes leirasa egy OptoCompressor -nak LED-LDR -IC OpticompV1 Nem talalom a szimpla izzos sztereo kapcsolast ami lenyegeben a szimpla gitarkompresszorhoz hasonlit ami az elso linkben lathato. A tervezo aki megepitette es hasznalja elsosorban el akarta kerulni a plusz aktiv erositoellemek hasznalatat amik torzitasokat vihetnek be pluszba az erositolancba. Igy az LDR es egy ellenallasbol alkotott feszultsegoszto vegzi a hangero szabalyzast.
Bocs,de ami volt az már nincs meg! Csak egy pár darab készült belőle. A haverom hangosítással foglalkozik és az aktív hangfalaiba,két darab Castone 500-ba ill.egy Siva 1200-be került bele. Mindegyikben kifogástalanul működik! Most készítek egy előfokot amibe benne lesz(sztereo,szimetrikus bemenet+fázisfordított kimenet limiterrel+kivezérlésjelző.) Egy mono panel alkatrészára max.1500ft.,ebből az opto 810ft. az FDH-nál,mármint a sima limiteré! Egyébként nem "kötelező" senkinek az áramkör megépítése,csak ajánlott! Ennél jobb paraméterekkel nem nagyon találni és az ára sem egetverő! Ennyit mindenképp megér a hangfalak és erősítők védelme. /jel-zaj 0dBu-nál 108dB,torzítás limit szint alatt 0,008%,limit közben max.0,2%/
A kapcsolót kifelejtettem! Itt a módosított rajz!
ez az elsö olyan kapcsolás ami lineárisan tud müködni. csak egy a bibi, az nsl32. hol is lehet beszerezni? mert ezt kiváltani semmivel sem lehet.
itt egy majdnem ilyen jo. és beszerzhetö alkatrészekböl.
Nincs bibi! Az FDH kft.-nél 810ft.-ért. /www.fdh.hu/
huhu ez igen. megvan az nsl32. de itt ennél sokkal érdekesebbet is találtam. köszi szépen
Sziasztok!
És arra tudna valaki megoldást javasolni,hogy ha egy házimozi erősítő sub kimenetén (line szintü jel) van egy aktív láda, s bemenet választás (házimozin,ami digitális) esetén egy nagy pukkanás,dübbenés hallható, ami igen megmozdítja a membránt, s ez elég nagyon zawaró tényező, s szerintem nem is egészséges. De ezen kívül minden szépen működik. Találkozott valaki már ilyen jellegü problémával? Lehet erre valami külső megoldást keríteni? :help:
Üdvözletem!
Nekem egy kapuzásra alkalmas áramkör kapcsolási rajzára lenne szükségem. (kapuzni akkor szoktunk, ha nem akarjuk, hoyg egy bizonyos jelszint alatt erősítésre kerüljenek a hangok pl:mikrofonba lihegés, levegővétel,szélfújás stb)
Itt találsz gate/expander,kompresszor és limiter kapcsolási rajzot a "technical reference" címszó alatt!
Bővebben: Link
Sziasztok !
Olyan kérdésem lenne hozzátok erősítő építőkhöz hogy kicsit komolyabb végfokokba ugyebár található limiter ami mély hangoknál vagy túl nagy lökéseknél védené a hangszórót ,leszabályoz. Na nekem ennek a működési elvéről érdekelne információ hogy hogyan működik? Minden segítő hozzászólást előre is köszi
Szia, PA végfokokban clip áramkör található, ez csak jelzi ha elkezd négyszögesedni a kimenet, limitert még nem láttam erősítőbe. Külön viszont igen. A lényege, hogy a beállított jelszinttől nagyobbat nem enged át magán, szóval ha jól van összehangolva az erősítővel, akkor a buli hevében nem tudod szétküldeni se az erősítőt, se a hangszóróidat.
Hali! A mi qsc erősítőnk gyárilag limiteres. Clip jelez de ilyenkor még nem limitel de egy kicsivel nagyobb hangot kap pl nagyot szólsz a mikrofonba akkor egyből lerántja a jelet.
Hát, nem állítom, hogy nincs, csak én még nem láttam, ezek szerint léteik, érdekes dolog.
|
Bejelentkezés
Hirdetés |










