Fórum témák
» Több friss téma |
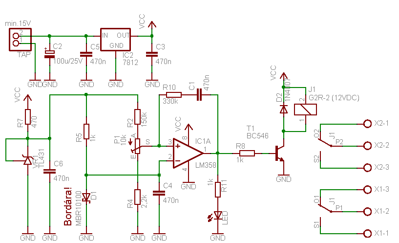
Korábban már csináltam egy példányt, Attila86 hőfigyelőjéből, annyiban átalakítva, hogy 2 hőfokot is figyel, illetve azokat elérve két relét kapcsol.
Akkor gondom volt vele, mert "kerreget" a relé. Ha a visszacsatoláson módosítottam, akkor ez megszűnt, de túl nagy lett a "delta" hőfokom, ami nem tetszett. Most csináltam egy új panelt, ami alapvetően eltér a korábbitól annyiban, hogy kínosan ügyeltem a csillagpontok helyességére, valamint eltérő típusú 470n-kat használtam. Ez a két panelváltozás, párosulva a kapcsolás minimális módosításával, TÖKÉLETES eredményt hozott. Akár erősítőbe, akár labortápba, ideális megoldás a hőfokfigyelésre és beavatkozásra
képek a kész hőfigyelőről
Helló!
Nekem az lenne a kérdésem,hogy épitettem két példányt az Attila által tervezett hővédelemből,abból amin még egy relé van. Annyi módositást végeztem rajta hogy terveztem a panelre egy stab ic-t,és két kondit hozzá! És az lenne a baja,hogy felszereltem én ezt a szintén Attila féle kapcsolóüzemű tápba,az Mbr-t a hűtőbordára csillámmal meg szigetelőgyűrűvel meg hővezető pasztával,és amikro bekapcsolom a tápot,leterhelem,és eléri a borda a beállitott hőfokot,akkor kapcsol a hővédelem,de mihelyt behuz a relé,utána nemsokkal el is enged,és utána is igy váltlogat a két állapot között,tehát amig meleg a borda addig ezt csinálja,mikor vissza lehül abbahagyja. Tehát a relé nem marad behuzott állapotban csak egy nagyon kicsit. Mi lehet a baja vajon? Köszi szépen előre is a válaszokat! Üdv Erick!
csáó!!!
Eltudnád nekem küldeni a nyákrajzot és a beültetési rajzot??? Köszi előre is !! Szilveszter
Hello!
Csatolom a rajzot.
Üdv. Mindenkinek! Megépítettem Attila86-féle hővédelmet! Ami tökéletesen működik! a legalacsonyabb érzékelhető! Hőmérséklet! 55-60 fok között van és ekkor mérek D1-en 200 mV feszültséget! Pedig a megfelelő értékű alkatrészeket tettem bele! Egy olyan kérdésem lenne hogy melyik alkatrész érték vagy alkatrész értékeknek változtatásával tudom lejjebb vinni a érzékelhető hőmérsékletet pl. hogy mondjuk 40-45 fokot behúzzon a relé! Segítséget előre is köszönöm!
Szia!
Légy szíves csatold a rajz linkjét.
betettem 150k helyett 100k és jó lett most ha letekerem legalacsonyabbra már 30 foktól is érzékel
Jó mondjuk nem ez volt célom hanem a 40-50 fok körüli elérés Köszi a tippet
Sziasztok
Épülő labortápomhoz szeretnék egy hőfigyelőt építeni. Alkotó féle rajzot és nyáktervet figyelembe véve kicsit átterveztem a panelt. Az 5V-os stab IC azért van rajta mert alap állapotban erről fognak forogni a ventik, ha eléri a beállított hőfokot akkor kapcsol majd rá a 12V-ra. Ha van egy kis időtök légyszi nézzetek rá hogy jó -e így a huzalozás, meg egyebek. Köszönöm szépen a segítségetek! Krisztián
Üdv mindenkinek.
Már régebben megépitetem Attila86-féle hővédelmet és egyáltalán nem tetszett nekem ahogy működik, meg főleg nem az a nagy MBR10100-as dióda a figyelő. Ezért megfogtam és átalakitottam úgy hogy a figyelő szonda egy 1N4148 -as dióda és még kicseréltem az R2-es ellenállást kisebbre (150K helyett 22K) és úgy is be lehet állitani hogy akár szobahőmérsékleten is bekapcsoljon. (A kapcsolás alul aki netalán nemtudná melyik kapcsolásról van szó)
Hello!
Idézet: „egyáltalán nem tetszett nekem ahogy működik” Nagyon örülünk! De kifejtenéd ez miben nyilvánul meg? Mert azon kívül, hogy más dióda van benne, semmi különbséget nem látok.. üdv! proli007
Hát hogy teljes másképp reagál az eredeti diódával mert az eredeti diódával rögtön kikapcsol mihint felmelegitem és akár le van tekerve a poti akkor is csak gyújtóval vagy forrasztópákával lehetett felmelegiteni, és mihint mondtam épp hogy bekapcsolt már rögtön ki is kapcsol, és ez nemjó!
R2 100k ellenállással 28 foknál bekapcsol amúgy ezt kapcsolást hűtőbordára fejlesztetek ki és annál bőven jó ezek hőmérsékletek nem beszélve arról azért lett bele téve egy hőelem mert ezt termikusan lehet illeszteni hűtőpasztával és szigeteléssel bordára így jobb mint ha egy sima termisztor lenne oda barkácsolva
Sziasztok.
Relé nélkül szeretnék megoldani egy hűtőborda hűtést. Az alábbi kapcsolást találtam 2006-os RT évkönyvben. Ezt át lehet úgy alakítani,hogy 40°C és 80°C között tudjam állítani egy potival a hőmérsékletet,amin hőntartson.
Szia!
Eredetileg milyen tartományban működött a szabályzó?
Szia.
Azt sajnos Plachtovics úr nem írta a cikkben. De 2x70W/8Ohm-os végfokhoz készítette. Azt írta az élesztéséről,hogy szobahőmérsékleten a P21-el 5V-ot állítsunk a motor helyére ültetett 82Ohm-os ellenállás sarkain.
Akkor Plachtovics úrral kellene konzultálnod ezügyben. Lehet, hogy alapból tudja a Te tartományodat. Nagyobb átfogáshoz a P21 trimmer ellenállását kellene növelni.
Köszi. Akkor írok neki.Itt a könyvben a címe.Lehet,hogy segít. Egy próbát megér.
Nehogy írj Neki. Csak vicceltem. Építsd meg a kapcsolást, és próbáld ki. Lehet, hogy jó lesz. A 10 kohm-os poti helyére építs be egy 47 kiloohmosat, úgy nagyobb lesz a hőmérséklet-átfogás.
Simán írtam volna neki.
Akkor megpróbálom amit javasoltál.
Hello!
Amit állítasz, az azért nem a teljes igazság, mert mások voltak a vizsgálati körülmények.. De lényeg, hogy most a kívánalmaidnak működik. - A kapcsolási pont hőmérséklete nagyban függ a dióda típus és egyed szerinti nyitófeszültségétől. Ehhez kell hozzá illeszteni a P1-es poti osztási feszültségét (ahogyan a másik diódánál, ezt meg is tetted.) - De ennek a kapcsolásnak nincs hiszterézise. Azaz a be és kikapcsolási pontok között gyakorlatilag alig van távolság. Erre leginkább a mért pont hőtehetetlensége lesz nagy befolyással. Hiszen ha bekapcsol a ventilátor, attól még a hűtőborda tovább melegszik. De a másik szilícium dióda tömege kisebb, a reagálási idejének is kisebbnek kellene lenni. Tehát ennek a hőtehetetlensége (ha csak a két diódát nézzük) biztos kisebb mint a TO220 tokosnak. Szerintem csak azért érzékelted hogy nagyobb a hiszterézis, mert alacsonyabbra hoztad a kapcsolási pont hőmérsékletét. Így lassabban is hűl ki, mint ha a környezet és a dióda között nagyobb a hőmérsékleti különbség. - Ha tényleg hiszterézist szeretnél, akkor a C1 kondit rövidre zárva, és R10 ellenállást változtatva (leginkább megnövelve) kialakítható a tényéleges hiszterézis. (De ilyen szó, hogy "mihint" nem létezik. Viszont a "mihelyt" van..) üdv! proli007
Üdv.
Köszi a felvilágositást ebből sokat lehet tanulni. Idézet: „ (De ilyen szó, hogy "mihint" nem létezik. Viszont a "mihelyt" van..)” Én ilyen szót hogy mihelyt sose halottam, de most már tudom hogy a mihint nemlétezik. (mert én szlovákiai vagyok )
Hello!
Idézet: „Én ilyen szót hogy mihelyt sose halottam” Pedig létezik.. Például itt. És nem akárkik írták... üdv! proli007
Sziasztok!
Megépítettem Attila86 hővédelem kapcsolását.(Bővebben: Link) Kocsiba szereltem be, hűtőventillátor vezérlésnek. Két problémám akadt vele.(mellesleg a funkcióját ellátja, tehát szépen lehűti a vizet a dugóban) Az egyik az, hogy a 7812-nek 14,8v feszültség kéne, autóban maximum 14,4v fordulhat elő megfelelő működés esetén. Azt vettem észre, hogyha nem jár a motor, és bekapcsolok egy nagy fogyasztót( pl reflektor) akkor egy pillanatra behúzza a relét. Gondolom ez a nem stabil tápfesz miatt van. Zener diódával előállítva a tápot, ez orvosolható lenne? A második: Úgy vettem észre, hogy a kapcsolás nem tartalmaz hiszterézist. Állok a dugóban, és majdnem indexrelé sebességgel rángatja a relét. Én építettem rosszul, vagy nincs benne? (saját nyákot rajzoltam, nagyjából az eredeti másolata, csak máshogy van benne a poti, és nem a panelon van a relé.) Ha nincs benne hiszterézis, akkor lehet bele építeni? Előre is köszönöm!
Próbáld meg úgy, hogy a 7812 helyett két soros diódát kötsz be, így 14.4V helyett 13V-ot fog kapni.
Tartalmaz hiszteriézist, bár én még kondenzátor + ellenállás párosítással nem találkoztam. A C1 és R10 helyére köss be egy kb. 750K-s ellenállást és próbálgasd, csökkentsd, növeld az értékét, hogy melyikkel jó, de kb. 750K jó lesz.
Én igazából úgy oldottam volna meg, hogy valami állítható stabkockával (mondjuk lm317t) generálom a 2,5 voltos referenciát, és akkor nem érinti a referencia feszültséget a fogyasztók kapcsolgatása.
Vagy akár egy 7805-öt is lehetne szerintem használni a 7812 helyett, mert az IC-nek elég 3v is. Csak gondolom minden ellenállás értékének a fele kéne. Lehet azért kattog a dugóban, mert amikor elindul az a böhöm kb 10 amperes fogyasztó (ventillátor) akkor leesik a feszültség, megy vele a referencia, és akkor már átbillen a komparátor.
Olvastam kicsit a topik elejét, és Attila86 azt írta, hogy a dióda vezetéke árnyékolt legyen, ha kivezetjük a panelról. Nálam ez árnyékolatlan, és pár centire megy a kábel a gyújtáselosztótól, sőt, pont a gyújtástrafó mellett van odakötegelőzve a kábel. Álló motornál nem kapcsolt be, akkor sem ha éppen kapcsolási hőfoknál állítottam le a motort és raktam vissza a gyújtást. Ilyenkor megkapja a tápot. Lehet megvan a hiba.
![]() Ja, és lehagytam a bemenetről a pufferkondit, mivel szerintem elég nagy puffer egy 55ah-s akksi. Vagy mégse? |
Bejelentkezés
Hirdetés |










Köszi a tippet 
) 



