Fórum témák
» Több friss téma |
Ez optikai csatolással működik. Itt nincs csak egy dióda és egy fototranzisztor.
Ez egy ütem villogó rajza?
Hat annak kellene,hogy legyen
De en nemtudok rola semmit.Valahol itt talaltam HB-n meg regen. En is abban remenykedem,hogy valaki raismer es elmondja rola a tapasztalatait.
Az ilyen trafók álltalában lemezelt vastestből készűlnek.Vezetéknek jó a 0,3-0,5ös rézhuzal is.Csak példaként említem, hogy csengőreduktor csévéje és vasmagja alkalmas hozzá.
Sziasztok!
A segítségeteket kérném! Amatőr szinten építettem egy strobit csak van vala egy kis gond. A következő a hibajelenség: Elindítom villog, de ha gyorsabban villogtatom (kb 5 Hz) begyújtva marad a tirisztor. Ha viszont megnövelem a gyújtótekercsel sorbakötött kondi kapacitását akkor kicsit gyorsabb villogásra tudom beállítani, de még így is előfordul hogy begyújva marad. A kondik értéke jelenleg 400nF/db. Ebből van most kettő, ami 33Kohm-os ellenálláson keresztül töltődik 300 V-ra. akkor most vajon merre induljak a hibakeresésben? Ehhez kérnék segítséget hátha valakinek lesz valami jó ötlete.
Egy rajzot tehetnél fel, hogy tudjuk miről van szó!
Üdv! Próbáld meg az R2 ellenállás egy 52k-ra csertélni.
Nem csoda, hogy gyújtva marad.Hiszen a 68µF-os kondival simítod a gyujtás tápját, így tiszta egyenfeszültséget kap, ezért marad gyújtva a tirisztor.
Válaszd le a gyujtóáramkör táplálását a feszkétszerezőről.Egy sima dióda elég hozzá, és közvetlen a 230V-ról kapja.
mF miliFarad µF mikrofarad
. Az elején megilyedtem a Megafarados konditól
Régi ruszki kondikon még találkozni MF jelöléssel.Természetesen ez mikrofarádot jelöl.
Ennek így kell lennie az tuti!
Még régebben megépítettem akkor is szívtam vele sokat, de akkor sikerült majdnem folyamatos fényig vezérelni! Sajnos már elfelejtettem, hogy mit változtattam rajta. A gyújtó tápját nem simítom, hiszen egyrészt a villanócső kisüti, másrészt a gyújtótrafóval sorosan levő 400nF-os kondit amikor kisüti a tirisztor, akkor a fesz egy pillanatra leesik 0v-ra.
Nekem mindegy.Te tudod.Akkor jó szenvedést hozzá.
Mondom működött, és működni is fog!
Ha kész leközlőm majd! Egyébként arra gyanakszom, hogy túl hosszú a gyújtóimpulzus.
Sok az a 400 nF kondi !
Bőven elég a 100nf /400V és 22kohm/ 5W töltő ellenállás illik hozzá, és valóban javasolt külön táplálást csinálni mert mire feltöltődnek a 68µF kondik az is idő!
Ebben a konstrokcióban mennie kell! Tuti!
A sejtésem részben beigazolódott! Az 555-ös vezérlést kellett átalakítani úgy, hogy az elkó kapacitását csökkenteni kellett, viszont nagyobb poti kellett, ugyanis az 555 ös nem tudta eléggé gyorsan kisütni az elkót, és túl hosszú volt a gyújtóimpuzus. Így sikerült felgyorsítani stabilan 8-9 Hz-re. Ja és volt még egy tévedésem. Ha a kondin ez áll 403 akkor az szerintem az csak 40nF nem? Még kísérletezek a többi alkatrészekkel, de meglesz az! Még valami! Nem szép megoldás volt annak idején de eszembe jutott hogy csináltam ezt meg kb 10 éve! Nem három drót ment a villanócsőhőz hanem csak kettő, mert az egyik csövem kipurcant és életet akartam lehelni belé. Ezt úgy oldottam meg annó, hogy saját gyújtótrafót készítettem (sajna már elfelejtettem a menetszámokat,de lehet előkerül valahonnan még) ami viszont a cső tápját lökte meg annyira, hogy az el tudjon villanni! Ez olyannyira működött, hogy folyamatos fényig tudtam vezérelni, és nem akadt ki! A RÉGI típusú fénycsőfolytó tökéletes erre a célra mert minél gyorsabban villogtattam annál kisebb lett a fényerő - (10-12Hz körül lehetett észrevenni a fényerőcsökkenést) ráadásul nem fűtött ott nekem több tíz watt ellenállás!
fénycső fojtó? És mekkora teljesítményű? Amit gyakorlaton használunk az egy újfajta (nem elektronikus) és az impedanciája 30ohm körül van 36w-os. Az megteszi előtétnek?
Folyamatos fényhez reflektor kell nem strobi. Minek a gyors villogás? Elég káros ez annélkül is.
egy jó strobinak tudnia kell a 15-20 Hz-es tempót ! Akkor nő az embernek 10 keze..
De az még mindíg nem folyamatos. 24 Hz-et pedig állandónak látsz.
Nem mondtam hogy a 20Hz-et folyamatosnak látjuk.
Az én strobim max villogási sebessége 25Hz-nél volt limitálva elektronikus úton.
Előtét folytónak csak a RÉGI típusú fekete dobozolású 40w-os előtétfolytó A JÓ!
Miért kell folyamatos fény? Nem kell csak akkor így sikerült! Egyébként ha valamit építek akkor azt úgy építem meg hogy az elvárt teljesítmény legalább másfélszeresét tudja, azért hogy az üzemi használatot megbízhatóan teljesítse!
Azt ismerem. Pont van is itthon belőle. Beteszem akkor. Köszi a választ.
Azért arra ügyelj, hogy én max 220µF os kondikkal próbáltam amivel még működött, de nagyobb kapacitásokkal nincs tapasztalatom. Tehát nem biztos, nagyobbnál elég gyorsan fel tud tölteni.
Te mekkora kondikat használsz?
Én 16µF-os kondit használok puffernek. De az én csövemnek építettem egy fesz kétszerezőt és így 640V van a csövön. A csö 250w-os U alakú középen csavart.
Hogy lehet hogy 220uF? Nem izzik fel a csö?
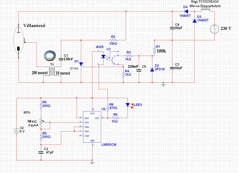
Itt a rajzom, és az enyém sima U alakú aszthiszem 60W/s-os, de bírja! Annyi különbséggel, hogy a C5-ös kodi kapacitását le kell csökkenteni 10µF-ról 1µF-ra.
Bővebben: Link Kíváncsi lennék a te rajzodra is!
Idézet: „Annyi különbséggel, hogy a C5-ös kodi kapacitását le kell csökkenteni 10ľF-ról 1ľF-ra. ” miért is? itt a helyes verzio. nem kell fojto.
Hát ezt én nem próbáltam ki!
Kisütött állapotban a kondi zárlat tehát iszonyatos áramlökés a 230-on! Ez neked működik? A dióda szerintem úgy elszáll mint a sóhaj! Egyébként kész lett a strobi 30Hz max-ot tud stabilan tehát üzemszerűen most már ráengedhetem a 20 Hz-et.
Nekem is ez a fesz kétszerező lett megépítve és működik.
Bár egyszer valamitől elszállt az egyik (30A-es dióda), de azóta simán megy, 640V.
Én azt vettem észre, hogy ugyanaz a cső ha 320 V-on megy akkor nem bírja annyi ideig mint 640V-on.
|
Bejelentkezés
Hirdetés |




De en nemtudok rola semmit.Valahol itt talaltam HB-n meg regen. En is abban remenykedem,hogy valaki raismer es elmondja rola a tapasztalatait. 


