Fórum témák
» Több friss téma |
Fórum » Léptetőmotorok (vezérlése)
ha valakit érdekelne 1 ilyen léptető motor akkor nekem van 1 fölös én 1x úgy megörültem mikor megláttam (talán fénymásolóban nemtom) fúúú ekkora 12voltos motor erre mikor nézem a végéte hát 1 pár vezetékkel több van mint kéne szal én ezt így nem tom mire használni azt hittem 1 normál moci szal ha valakinek kell 1 feltételezhetően erősebb fajta léptető motor akkor írjon!
sziasztok azt szeretném kérdezni,hogy van egy discofényem amiben van 2db léptető motor 3vezetékes ezt szeretném hangra vezérelni
Engem érdekelne, hogy megoldható-e DMX paneles fények vezérlése számítógépről, mivel azokban is léptetőmotorok vannak!
És miért a léptetőmotorok oldaláról közelíted meg a problémát? USB-DMX átalakítót kb 2000HUF alkatrészköltséggel tudsz építeni, ha kell adok rajzot... utána meg mondjuk sunlite, vagy freestyler progtamokkal tudod a lámpákat vezérelni... A DMX jel nem tartalmaz a motorokra vonatkozó adatokat, azt a beépített elektronika határozza meg, a DMX jel függvényében. (pl lépésköz színtárcsánál, forgási sebesség, mikrostep, tartási áramok stb... ez azért kicsit bonyolultabb mint néhány tranzisztor hogy megmozduljon a motor... tehát szerintem ha a lámpád fogad DMX jelet, akkor azzal kel használni.
Köszi a gyors választ.
A rajz érdekelne! DMX scan: - a viszintes, ill. függőleges tükörmozgató léptetőmotorokra (12V-os) köthető-e ugyanolyan paraméterü léptetőmotor, hogyan? Esetleg más feszültségértékű 3 v-os, de ugyanúgy 4 kivezetésű (2 tekercses). Ez esetben mi a megoldás?
Sziasztok!
Hogy lehet egy motort step\dir rendszerben hajtani?
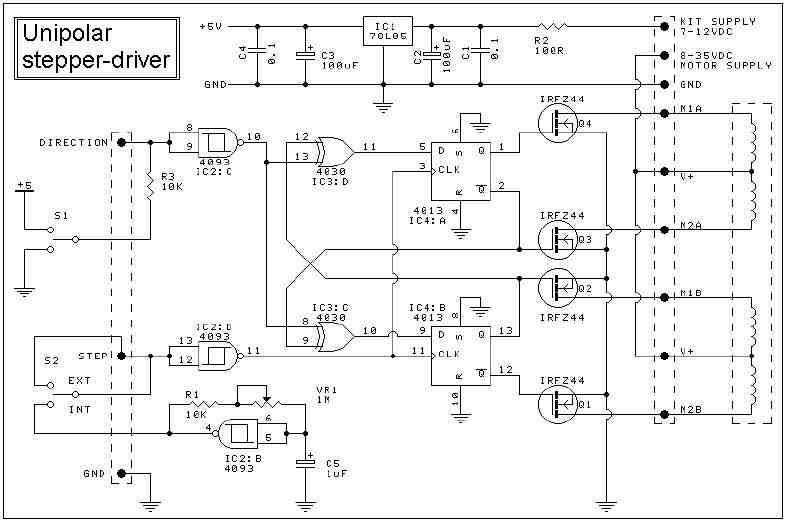
Amit igértem. Próbáld ki, mert én nem tudtam.
Pl.: ezzel a kapcsolással.
És mondjuk egy cnc vezérlő progival, vagy saját progival.
Értem. Akkor sla7026-os célic-vel nem?
És kösz a választ
Ez nem step/dir rendszerű, hanem sima.
A rajz amit küldtem szerintem jó hozzá, csak a végfokozat helyett lesz ez az ic.
USB-DMX:
http://www.enttec.com/index.php?menu=Products&prod=70303&show=downloads Innen töltsd le a schematic.pdf-et. Az FT232BM kb 2000HUF, nem kell, nem is lehet programozni. 1 driver kell majd hozzá, amit szintén letölthetsz a fenti címről! Ez sajnos csak lqfp tokban elérhető, de kis forrasztási rutinnal azért nem okozhat gondot a felforrasztása! Én csináltam hozzá átalakítót, mert próbapanelra építettem csak meg a cuccot. Az SP485CN-t helyettesítsd SN75176-al, sokkal olcsóbb, és 1az1 be bemegy a helyére úgyemléxem. Azért a lábkiosztást ellenőrizd! 75176-hoz R6, R7, R8 nem feltétlenül kell... motorcserebere: Nem kizárt hogy fel elhet használni más feszültségű motort, de sok szívástól kíméled meg magadat, ha olyat használsz ami eredetileg volt benne... Ha máshol nem, akkor a Zaj-ban vagy a Pako-ban be lehet szerezni léptetőt, mondjuk méregdrágán
http://kep.tar.hu/tothtiha
címre tettem fel képet az LQFP32 átalakítóról, így biztonságosabb forrasztgatni, ha esetleg próbapanelra építenéd meg.
Szia UFI,
Sikerült már megcsinálni a 4 vezetékes léptetőmotor vezérlését? kapcsrajz, nyák, mizamás?
Szia!
Enegem érdekelne a moci.
Sziasztok!
Tudna nekem valaki segíteni abban hogy hogyan lehetne egy 5 fázisú bipoláris léptetőmotort vezérelni, melynek 5 kivezetése van, Ja és ha lehet akkor minél olcsóbban, de a drága módszer is érdekel. Előre is kösz a választ
Hello!
5 kivezetésű és bipoláris ?!?! Ez sántit 1 kicsit mert ha bipolárs a motor akor páros szálú vezetékének kéne lennie és nincs közös pontjuk, lehet hogy én tévedek ... ![]() De az lenne jó hogy megmérnéd. Ki "csöngetted már" a tekercseket benne ? Mérd meg OHM mérővel ki - kivel van benne összekötve. Ebben a topicban van jó pár olyan hozzászólás ami ezzel foglalkozik hogyan tudod meg állapítani a tekercsek bekötését . Röviden: Az 5 közül valamelyik szál közös lesz , ehez képest mindegyik X ohmos lesz. De ha a többi négyed méred akkor 2X értékű ellenálást fogsz mérni minden esetben. Lerajzolom és megérted ... : Mert a Kozoshoz és a 1-4 pontok között 1 tekercs ellenállása van. A 1-4 pontok bármelyike közt 2 tekercs ellenállását fogod mérni. Világos ? Erre meg egyszerű lesz vezérlést csinálni 4 bitet kell meg felelő bitmintával kapcsolgatni . Ez is levan itt írva fentebb !!! De előszőr is mérd ki a motorod tekercseinek a bekötését! Ezután könyebb lesz hozzá a vezérlő választása is.
Ötfázisú léptetőmotor... Hány kivezetése van ? A kivezetések között milyen ellenállásokat lehet mérni ?
Mert ha: 5 kivezetés és minden pár között azonos ellenállást mérsz akkor csillag-kötésű -biztos hogy bipoláris- és a közös pont elrejtve a motorban. 5 kivezetéses és minden pár között váltakozva különböző elenállást mérsz, akkor pentagon kötésű, és biztos hogy bipoláris. 6 kivezetéses és ötfázisú akkor unipoláris, ez is csillag-ba van kötve, csak a közös pont kivezetése a hatodik szál. Ha kimérted, talán tudok még segíteni...
Az öt fázisú motoromnak 5 kivezetése van.
Fekete, kék, Piros, sárga és zöld. Kimértem a tekercseket és nincsenek csillagpontba összekötve. A motor adatlapját is felrakom. A motor vezetékei közötti ellenállás: fekete | Kék | Zöld | Sárga | Piros | X 5,1 5,1 7,3 7,3 5,1 x 7,3 7,3 5,1 5,1 7,3 x 5,1 7,3 7,3 7,3 5,1 x 5,1 7,3 5,1 7,3 5,1 x És ebből megállíptottam a sorrendet, Fekete, kék, Piros, sárga, és zöld. Elöször én is unipoláris motorra gondoltam, és annak a vezérlése sokkal egyszerűbb lett volnam, de ahogy kimértem a tekercseket úgy gondolom, hogy ez bipoláris motor.
Hali!
http://www.cs.uiowa.edu/~jones/step/types.html Itt lattam egy 5fazisu motor tekercssorrendet. Multiphase Motors alatt. Utana pedig taglalja a leptetesi sorrendet
Hali!
A sorrendel én is tisztában vagyok, már sok helyen rábukkantam a neten, csak nekem valami egyszerű elektronika kellene, hogy TTL- jellel tudjam vezérelni a 24V-os 5 fázisú bipoláris motort, egyszerűen olcsón, de persze a drága kifinomult módszer is érdekel.
Hali!
Van komplett háromtengelyes léptetőmotorvezérlő elektronika tervem, olcsó és egyszerű megoldás, és hozzá linuxos programcsomag magyar nyelvű leírással, és példaprogramok. A hálózaton keresztül történő motorvezérlést is támogatja (vezérlő szerver démon + kliens oldali függvényosztály). Mellékelve csatoltam a részletesebb isertetőt. Az e-mail címem: pocze_zsolt@hotmail.com A http://www.vatera.hu/ internetes piacon is meghírdettem
Hali!
Nincs valakinek eladó bipoláris léptetőmotorja. Lehetőleg működjön és jó lenne ha mondjuk 360 fokot kb. 30-100 lépésben tenne meg.
Sziasztok!
Egy HP DeskJet 640c ípusu nyomtatóból kioperáltam két léptetőmotort, melyeknek 5 kivezetésük van szóval szerintem unipolárisak. Ezeket nem lehet valahogy átalakítani bipolárissá, mert én csak azokat tudom vezérelni. Mondjuk nem lehet hozzájuk építeni valami vezérlőpananelt, vagy valami hasonlót? A stepperekre konkrét értékek nincsenek írva, csak egy kupac sorozatszám, de akit érdekel annak szívesen beírom.
Hát átalakítani szerintem nem fogod, de meghajtani sem túl vészes, sőt mivel unipoláris sokkal egyszerőbb.
Itt van két megoldás.
Szasztok
Nekem van iesmi motorom ingyen ha valakit érdekel jöjjön el érte Pécsváradra!
Azaz ijesmi pontosan mit is akar jelenteni?
Sziasztok!
Végre sikerült szereznem egy lézernyomtatóból egy bipoláris léptetőmotort. Ezzel minden problémám megoldódni látszódott, de aztán találtam egy másikat: a steppert ugyanis távvezérléssel szeretném irányítani, ez azt jelenti, hogy vettem néhány távirányitós autót, és azoknak a motorkivezetéseire kötöttem rá, a steppert. Kiválóan működik, csak hogy ezután már nem 7.5 fokot lép, (amennyi rá van írva), hanem 15 fokot. Működése is teljesen megváltozott, ugyanis így ezzel a bekötéssel nem úgy kell neki kiadni a feszültséget, mint ahogy egy normál bipoláris léptetőmotornak, hanem elég ha az egyik tekercsen váltogatom a polaritást, úgy is tudok egy irányba forgatni(sőt csak úgy tudok). Ha a másik tekercsre adok neki áramot, akkor pedig ellenkező irányba megy és mindkét esetben megduplázódik a lépésszög (mint ahogy már írtam). Szóval nem tudjátok megmondani, hogy mi lehet a baj, mert ha leforrasztom a távirányítópanelról, akkor tök jól megy.
Hello! Nekem is van egypár léptetőmotorom. Szinte mind különböző számú tekercsel. Ha tudnátok olyan kapcsolást
(lehetőleg PIC nélkül) amivel mindegyiket lehet vezérelni, azt megköszönném. Amolyan univerzális léptetőmotor vezérlésre gondolok. Egyébként az a LED flasher-es megoldás egész ötletes! |
Bejelentkezés
Hirdetés |















