Fórum témák
» Több friss téma |
Fórum » Csöves erősítő készítése
Ne feledd betartani a fórum viselkedési szabályait, és a topik megmaradásának feltételeit. [link]
A téma átmenetileg fagyasztva lett, hozzászólni nem tudsz!
A lényeg a kreativitás. De távlatban inkább egy fojtó.
Nem biztos, hogy a kisebb graetz jobbban fog szólni! Termikus torzítás miatt jobb a 10-100-szorosan túlméretezett félvezetős egyenirányító. Pénzben meg manapság már nincs nagyságrendi különbség...
Tudom, hogy jobb a fojtótekercs, de mivel a hálózati trafó jóval nagyobb feszültséget ad le a szükségesnél, letekerni pedig nem akartam belőle, így maradt a CRC szűrő. Nem is a jobb hangzás érdekében akarom a Graetz-et lecserélni, hanem a könnyebb elhelyezhetősége miatt.
Megszólalt a drótkupac (6C4C SE). Egyenlőre csak az egyik oldal. Egy órát hallgattam, de már most szebb hangja van, mint a Williamsonnak, tisztábbak a magasak, dinamikusabbak a mélyek és talán lejjebb is megy. Miben változhat a hangja hogyha vastagabbra tekerem a kimenő primerjét? 0,21-es helyett olyan 0,35 körülire?
Ez nagyon szép lessz , látom minőségi alkatrészekkel lessz ,van építve!
Köszi, igyekszem felnőni hozzátok itt a fórumon.
Megpróbálom úgy építeni,hogy a külalak passzoljon a belvilághoz. A fémipari munkákkal kapcsolatos tudásom még nem tökéletes, de sokat tanulok az építések alatt.
Precizen megtervezett erősítő lessz azt látni . Nincs azzal a fémipari munkával sem semmi gond .
Bár csak tudnék lassabban dolgozni akkor talán tudnék szebbet is de ez a betegségem ezért az én cuccaim olyanok amilyenek !
Néztem a munkáid, irigykedem milyen szépen szálba vannak húzva a cuccok,látod ez nekem nem sikerült.
Én viszont igen lassan dolgozom, egy ilyen erősítő 4-5 hónap alatt áll össze.Ha valami nem olyan mint amilyennek szeretném, módosítom menet közben, extrém esetben elölről kezdem a dolgot. Főleg az alkatrészbeszerzés problémás néha,ez is plussz idő.
Milyen trafók lesznek benne?
A hálózati trafó egy bontott 350W-os Power-One táptrafó, a szekunder oldal újratekercselve a szükséges feszekkel.
A kimenők SM85A-k. Az Ágoston féle ECC82-es csövekkel felépitett verziót készitem, a tápegység viszont áteresztőtranzisztoros lesz.
Így már ismerős, egyszer már feletted a képeket. Te tekerted a kimenőket?
Nem, szakemberre bíztam,jobb ha ilyen melót Ő csinál.
Ha Én tekerném, még most sem lenne kész
Sziasztok!
6n13sz-el én is építettem annakidején cirklotron elrendezésű végfokot, amit aztán a meghajtás átalakítása után PP katódkövetővé alakítottam. 170V tápfesszel és -Ug-vel ment a vég, a meghajtás 2db E88CC-vel működött Williamson kapcsolásban. Sokáig hallgattam Én az erősítő bemenetét mindig az előlapon, a kimenetét pedig a hátlap közelében helyezem el, így biztosítom hogy minél kisebb jel juthasson vissza a kimenetről a bemenetre. A feszültségerősítést pedig a szükségesnél soha nem tervezem nagyobbra, ez több szempontból is előnyös... Bocs, hogy ezt a gyakorlatot/tapasztalatot megosztottam Veletek, remélem nem (nagy) baj :no:
Jópár év távlatából nem egyszerű előkeríteni a rajzot, de ha sikerül...
Jól emlékszem például arra, hogy a meghajtás 400V-ról dolgozott... Kimenő szinten pedig egyáltalán nem volt igényes a cucc, nevetségesen kicsi trafóval iis kedvezően dolgozott, bár a mélyátvitel mindig jobb volt mérve, mint hallgatva 6W RMS-t tudtam az alulillesztett kimeneten mérni, de meggyőző volt a a hangja...
Nem is kell. Inkább kérdezek:
1. Katódkövető Push-Pull-nál szintén 1/4 Raa-ra kell illeszteni, mint PPP-nél? 2. Fűtés-katód határfesz hogy jelent problémát? 3. Csak A osztályban működhet? Előre is kössz.
Szia
Kíváncsi volnék a részletekre: Milyen kimenőt csináltál a 6C4C SE-hez, és milyen vasra? Milyen kapcsolást építettél meg? 6SL7GT van előerősítőnek? (Ezzel szokták hajtani a 300B-t is) Kb. hány Watt jön ki belőle színuszosan, mértél már valamit? A Williamson is SE, vagy a hagyományos W. meghajtás? (Bocsi hogy ennyit kíváncsiskodok... :hide: ) M-még esetleg egy képet feltennél a kupacról? :hide: Szerintem, ha vastagabbra tekered a kimenő primert, akkor nagyobb áramot kibír, meg kisebb lesz a rézveszteség. Nagyobb lehet a végcső katódárama, és minél több áramot engedsz át a végcsövön annál melegebb, és lágyabb a hangja. (Mondjuk akkor az előmágnesezés is nagyobb lesz.)
Ha rákeresel a képek közt azokra, amiket rhesus23 tett fel, látni fogod a rajzot. Úgy tudod megkeresni, hogy a fényképező ikonra kattintva, ezt írod be a keresőbe: * topic:986 user:rhesus23 . Így mindenki képei közt tudsz keresgélni.
Én 300B meghajtásnak legtöbbször ECC99-et (6N6P) láttam, de ez ugye rajztól függ.
Szia!
Egy régi szilíciumos EI magra tekertem (részletek pár oldallal vissza). A kapcsolást Márk belinkelte. Az orosz 6H8C-t használom a meghajtófokozatban. Nem tudom mekkora lehet a teljesítménye, 3Wattnál biztosan nem több, de ha ez 3 akkor a Williamson nem 12, hanem jóval kevesebb. A Williamson PP, az szintén orosz 6P3S-el ment, az az Ágoston Úr könyve szerint épült. Teszek fel képet. Ne ijedjen meg senki ez még csak deszkamodell, kap majd egy végleges dobozt is. Te, hogy állsz vele? Ha jól tudom Te is szeretnél hasonlót.
Nagyon szép kis erősítő lesz!
Remélem a talin meg lehet majd hallgatni. A nyák saját tervezés?
Az ellenütemű katódkövető érdekes áramkör. Elméletileg az lenne az igazi, ha a földelt katódhoz számított Raa-t tudnánk a katódkörben biztosítani, ám az ekkor szükséges hatalmas értékű rácsvezérlőfeszültség előállításának nehézségei miatt kompromisszumot kell kötni... A kisebb terhelőimpedancia miatt fellépő páros harmonikusokat az ellenütem úgyis kioltja
Tehát én olyan 2Ri-t javaslok a katódok közé kötni (az én értékeimre már nem emlékszem sajna). A fűtés-katód feszültségtűrése a szóbanforgó csöveknek (6N5SZ,6N13SZ,6AS7,ECC230,6080) általában nem jelent problémát, mivel 300V a gyári adat, lévén tápcsövek Az A osztályhoz érdemes ragaszkodni, mivel eleve kisebb impedanciára illesztünk, mint kívánatos lenne...
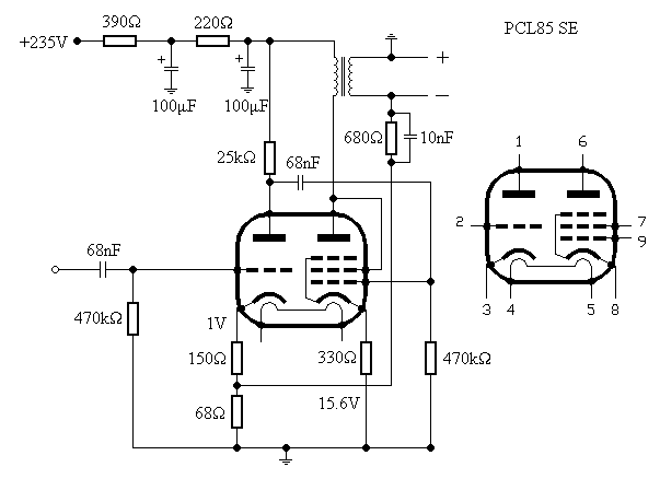
PCL 85-el triódás kötésben építhető jó erősítő, pentódás kötésben nem érdemes gondolkodni, mert a segédrácsfeszt nagyon alacsonyan kell tartani (nem lesz nagyobb teljesítmény ez miatt, mint triódásan), hogy a görbeseregen látható behúzások ne rontsák el az átvitelt. A három kapcsolás csak abban tér el egymástól, hogy a második és a harmadik esetben hidegítő kondenzátorok helyett pozitív visszacsatolást alkalmaztam a megfelelő erősítés elérése érdekében. A 300-320 V tápfeszültség szükséges, alacsonyabb táppal kevés a leadott teljesítmény. 6,5-8,5 K Ra fekszik legjobban a "szösszeneteknek". Én 6,7 K/8 Ohm kimenővel (valamilyen rádió kimenő) 319 V táppal 2,2 W-ot, TV kimenőkkel 1,5 W-ot értem el (ezek 4 ohmosak voltak, 4 és 8 ohmmal is 1,5-2 W között adak le). Ez nem rossz teljesítmény, triódásan nem tud többet a PCL86 sem.
Oppá, nem jó feszültségeket írtam fel az első kapcsolásra, ezek a feszültségek a pentódánál 2,2 K-s katódellenállással vannak, 1 K-val 29-30 volt van a katódon, és 310 V az anódon.
Köszi, a találkozóig szerintem be tudom már fejezni,
és vinném is. A panel saját tervezés, ha valakinek kell a nyák rajz, akkor küldöm.
Meghallgattad már hogy milyen hangja van? Én is csináltam egy triódás SE-t meg egy PP-t is és szerintem nem volt rossz hangja, de komolyabban nem tudtam összehasonlítani, mert nincs normális hangfalam és kimenőm, utóbbiból talán már a héten lesz minőségibb.
Én ez alapján állítottam be a munkapontot, de ha jól emlékszem nemnagyon kaptam olyan értéket amit számoltam. A trióda résznek nem lesz sok a 2V? IA/UG grafikonnál a 2V már rég nincs az egyenes szakaszon. Ha végzek a táptrafó tekeréssel akkor megépítem valamelyik pvcs-os kapcsolásodat.
Mostanra került hallgatható állapotba, nagyon jó hangja van. Volt egy kis gondom a fűtéssel, mert sehogy sem sikerült 17 V körüli fűtőfeszt előállítani a deszkán lévő trafómból, hiába egyenirányítottam, szűrtem a renedelkezésre álló 2*6,3 V-ot (14,5 V lett csak), végül fesz. kétszerezőt csináltam és így megvan a 17,5 V. Végülis a második kapcsolást építettem meg, annyi változtatással, hogy betettem egy 22 nF-os kondit a pentóda 1 K-jára némi kompenzációs céllal, és kicsit kevesebb tápfesznek való van csak a trafón. A kimenőtrafók a deszkára bevésett kicsi Orionok lettek.
Kétség nem fér hozzá, érdemes a "mostoha" (PCL85) csővel is építkezni (triódás kötésben), nem rosszabb a 86-osnál sőt, mivel átnyomja a mélytartományt is tisztességgel a "csóró" TV kimenőkön is, triódásan valószínűleg jobb választás a 86-osnál.
Ezt jó látni egy még filléresebb csőből épül jó hangú erősítő, lehet én is kipróbálom majd, és ha hallatva, és mérve is jó, kap dobozt is.
Sejtettem, hogy nem olyan rossz cső ez, még ha sokat annak is hiszik. Keress egy régi videótrafót, nekem van egy és az egyik szekundere kereken 17,5V-os. Én így használtam a csövet, alacsonyabb tápfesszel és katódfeszültségekkel, mint te. Erre is bontott hangkimenő volt rákötve.
Először én is próbáltam hasonló kapcsolást, hasonló tápfesszel (csak nvcs. mélkül), de csak fél W körül tudott a trafóimmal, igaz az nagyon jól mutatott a szkópon (nem hallgattam meg, mert legkevesebb 1,5 W volt a cél, és csak kupac szinten volt, monóban). Aztán elkezdtem emelni a tápot (két lépésben), végül 300 V környezetében lett a legjobb (és még tartani lehetett a disszipációt). A megfelelő érzékenységhez hidegíteni kellett legalább a pentóda katódját. Holnap még megpróbálom én is egy kisebb impedanciásra belőtt meghajtással, úgyis akarok néhány négyszöges mérést is csinálni.
Üdv! PCL85-el már én is szerettem volna barkácsolni de csak 1 csövem van. PCL84 viszont van 2. azokból nem lehet valami hasonlót csinálni?
Abból is lehet természetesen, itt van pl. ez.PCL84SE
|
Bejelentkezés
Hirdetés |
















