Fórum témák
» Több friss téma |
Fórum » Csöves erősítő készítése
Ne feledd betartani a fórum viselkedési szabályait, és a topik megmaradásának feltételeit. [link]
A téma átmenetileg fagyasztva lett, hozzászólni nem tudsz!
Sziasztok!
Csöves erősítő építés előtt állok, de van pár gond... A legnagyobb az, hogy nem tudok választani. Jelen esetben 2 fajtát engedhetek meg magamnak: 4P1L PP vagy PCL 86 SE. A PCL 86 SE-nél az a bajom, hogy kissé bonyolult a kimenője, viszont olcsón össze hozható. A 4P1L-nél pedig szintén a kimenő okoz gondod. Azzal tisztában vagyok, hogy telepes cső, tehát kb. 150V-anódot kapna. Egy ismerősöm azt mondta, hogy megteszi egy 2*110V/6V-os 10cm^2-es trafó kimenőnek. Ez mennyire lehet igaz? Számomra a 4P1L elkészítése lenne egyszerűbb(de ez nem jelent semmit! mindkettőnek szívesen neki állnék )Eddig sok pozitív véleményt olvastam, és volt szerencsém hallani is egy jól elkészített darabot a PCl 86 SE-ről de a másikról semmit, még rajzom sincs azt ismerősöm tervezné. Segítségeteket szeretném kérni a döntésben! Előre is köszönöm a választ! Ui.: Egyszerűen csorog a nyálam az itt látott darabok láttán :nyes:
Üdv mindenki
Találtam egy AUDIÓ oldalt csak végig lapoztam ,Keverők ,csöves erősítő s.t.b ,vagy ezer rajz.Bővebben: Link.3 Volt-os csöves erősítő,360W,,,,,,, . Kellemes csemegézést. :yes: Üdv
Hali.Annó volt itt a topicban farmerral borított erősíttő.A képét megtaláltam a linkjét nem.Segítsen valaki hogy lehet megkeresni.Előre is köszi.
A kép címe után van egy H betű, ha arra rákattintasz, akkor előhozza a hozzászólást.
No ebből még lehet lessz valami ? Holnap elkezdem talán beszerelni a belsőségeket. Talán a találkozóig még elkészül ?
A képeket vakuval kellett csinálnom ezért a valósnál világosabbnak tünik de a valóságban majdnem jó fekete , erős sötétkék . :hide:
Úúúú, nagyon jól néz ki, nekem már tetszik
Szép színe lett!
[OFF]Laci már megint piszkálod a kedélyeket!
Gratula!
Üdv mindenkinek!
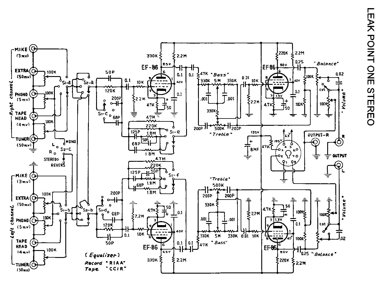
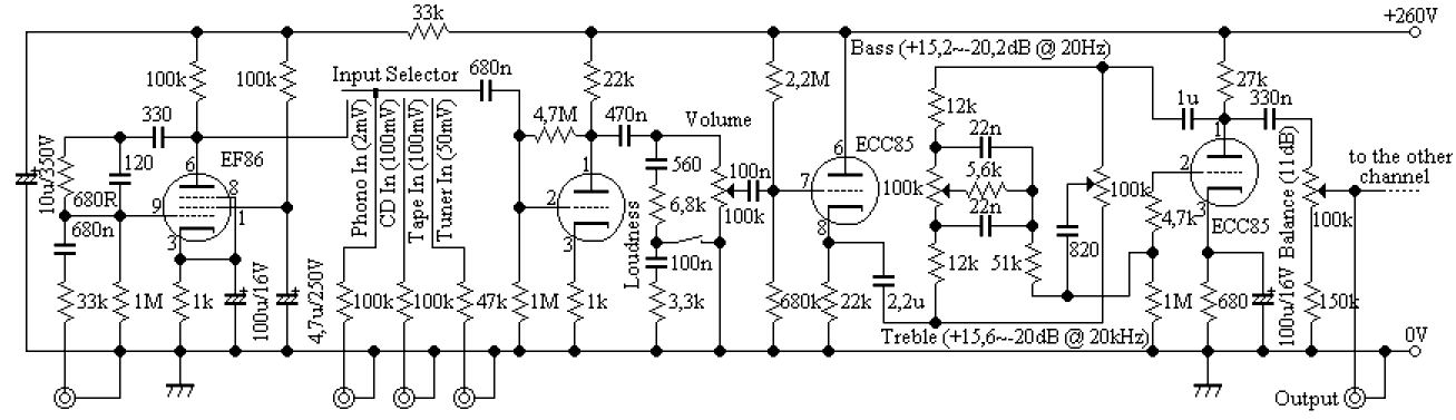
Tudnátok-e segíteni egy kapcsolási rajzzal, amelyben egy hangszínező és egy phono elő erősítő része van? A szomszédnak kellene egy full csöves erősítő a végfok 2*10 wattos lesz el84 csövekkel, de ehhez már van rajzom. Köszönöm előre is a válaszotokat.
Idézet: Szerintem nem már megint, hanem még mindig! „Laci már megint piszkálod a kedélyeket!”
Mi gond ?
Nekem van 2, egy gyári, meg egy R.T.É.K.-s, egyiket sem építettem meg, de az évkönyves nekem szimpatikus - az egyszerűsége miatt (?)
SEMMI
Az ECC85 jobban tetszik, mivel ilyen csöveim vannak és 100k potikat könnyebb beszerezni ,mint 5M vagy 500K-ost.
Szokták mondani az egyszerűbb jobb
Gratula CIROKL nagyon szép lesz az új ampod is!
Én egy sokkal egyszerűbb pici SE-t tesztelgetek épp
Infora lenne szükségem,hogy ezek a trafók melyik erősítőbe valók:
EAG TH 150-E EAG TK 15 H(?)
Ebben sokat nem csalódhatsz .
Mérve is biztos nagyon jó , jó hatásfokú hangsugárzóval csodás lehet .
Üdv Alphawolf
A TH hálózati 150VA W A TK (kimenőtrafó) 15W ,ha emlékeim nem csalnak. TK-imenő ,TH-álózati . Beag márka Üdv
A Beag AEX 650-esében TH 150 a hálózati trafó (mondjuk nem E, nem tudom jelent-e érdemi különbséget), a kimenője az TK 150, az erősítő maga 60 W-os.
Egyelőre monoban tesztelem, de úgy hallom, érdemes lesz rendesen, sztereoban megépíteni :yes: Trükkös módon az induktivitások DC ellenállását felhasználja a munkapontbeállításhoz mindkét fokozat. Csak az a nagy kár, hogy nem DC csatolt :no:
Mekkora teljesítményt lehet így kivenni vajon ?
Bevallom őszintén, nem mértem. Kiindulva abból, hogy ez a meghajtás kb. 200Vpp-t tudhat, az 5kOhmos kimenő primertekercsén 1W körüli teljesítményre lehet számítani.
Sziasztok 6h 13c.....kimenő trafohóhóz kellene leirás pl menetszám {nem feledve nem vagyok szakember }saját szórakoztatásomra csinálom..Előre is köszönöm :
Mennyire lehetne itt lemenni a kimenőtrafó impedanciájával, ha eltekintünk attól, hogy esetleg nem lesz elég az rdc-je, 2-3 K-ig ?
Inkább 3 kOhm mint 2
Az EL84 belsőellenállása 300V környékén bizton meghaladja a 2 kOhmot Mindennek ellenére meglepő hangok tudnak egy ilyen ampból kijönni
Köszönöm! Hát ez sajna már a nem túl jó hangú széria,úgyhogy ha esetleg valakinek kell írjon.üdv
Tegnap mutattam azt a kék nagy batár sasszit , ma meg mintegy jó félnapos melóval belelapátoltam a belsőségeket . Apró finomítások vannak már csak , egy hozzá illő poti tekerőt kell még konstruálnom , meg még egy pici finomítás a beállításokon ,mert eddig még csak külön külön volt a két oldal beüzemelve .
Sajnos ezek a képek is csak vakuval vannak , de majd világosban is csinálok róla. Az erősítő megtervezéséért CHZ / Zolinak / a kimenő trafók elkészitésében pedig Fleta / Tibornak / nagyon nagy köszönnet !
Atya világ, ez gyönyörű, a szerelés is pédás.
|
Bejelentkezés
Hirdetés |


)







Az EL84 belsőellenállása 300V környékén bizton meghaladja a 2 kOhmot



