Fórum témák
» Több friss téma |
Sziasztok!
A kővetkező lenne a kérdésem,van egy kazán szivattyú vezérlő elektronikám,amivel szeretnék egy relét kapcsolni a problémám a kővetkező vele amikor lekapcsolna a panel először csak a szivattyúra jutó teljesítményt veszi vissza( relé ezért rezegni kezd). Miképpen tudnám ezt kiküszöbölni???
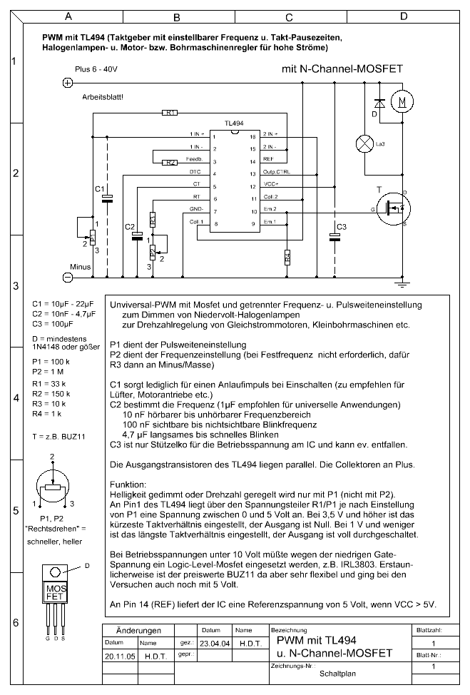
Helló! Készül egy kis asztali fúrógép 3,5 mm-es fúróig.
A motor egy csavar behajtóból származik. Brutális erő van benne. Rátettem egy 12 voltos akksira és kitépte magát a kezemből. Elkészítettem hozzá a mellékelt PWM szabályzót de nem tudom csak 9-12 volt között szabályozni. Így a fordulat alig változik. Van valakinek ötlete, hogy miért nem szabályoz le 0 voltra? Köszönöm: nagy hoho
Helló! Egy öreg univóval. De a fordulatszám is alig változik. Mivel a motor bika erős és nagyon gyors szeretném tágabb tartományban szabályozni.
Azt modja az írás, hogy P1-en 0-5V feszt kell tudni állítani, de 3,5V felett már alig van kimenőfesz. (nagyon kicsi a kitöltési tényező. Ezeket mérd.
Mondjuk a 100k-n univóval biztosan kevesebbet mérsz majd és a ford. is változik
Az IC 5-ös lába és a test között van egy kondi ami 10nF-4,7µF lehet. Jelen esetben nekem milyen érték lenne jó? Mert most 4,7 µF van benne.
Szia Zoli!
Köszönöm a segítséget holnap kicserélem.. Mi lenne velem Nélküled?!
Már működik a PWM egy mikroszkópikus ón darab az IC két lába között. Ez okozta a gondot. Köszönöm a segítséget mindenkinek!
Egy képen láttam az asztalodon egy órás lupét, nekem is van olyan. Azzal találtam meg a cin-cint
Üdv összeraktam egy H-hidas motor vezérlést. A kapcsolásba az U6 és U10 egy műv. erősítő. Mivel az inverter 0-5V-ot ad ki ezért azt felerősítem 36V-ra ami a tranzisztorok bázisára megy. A motorok egyenként 18V-osak és max áramfelvételük olyan 16A-nál van. A Q5 tranzisztor egy PWM jellel van vezérelve. Ezzel állítom be a motor fordulatszámát. Az lenne a kérdésem, hogy ez a kapcsolás így működőképes? (R,L értékektől eltekintve).
Segítséget előre is köszönöm.
Üdv egy 12V-os kismotornak a fordulatszámát szeretném vezérelni és a kérdésem hogy használható e LM340T5 fet és a DM0365 ic ha igen adnátok rajzot is? Köszönöm!
Ha nem akkor mivel lehetne megoldani?
Üdv egy 12V-os kismotornak a fordulatszámát szeretném vezérelni és a kérdésem hogy használható e LM340T5 fet és a DM0365 ic ha igen adnátok rajzot is? Köszönöm!
Ha nem akkor mivel lehetne megoldani?
Az hogy az üzi 2 szer ment el nem az én hibám volt. Kiírta hogy sikertelen én meg elküldtem megin de ezek szerint mégse volt az első sikertelen...
Semmi ötlet?
Az LM340T5 nem fet, hanem 5V kimenőfeszültségű stabilizátor.... A DM0365 pedig egy korszerű alkatrész (topswich), bár a Fairchild másképp hivja.Ez utóbbival kapcsiüzemű kisteljesitményű tápokat szoktak épiteni.
A kérdésedre visszatérve, a stabkocka felhasználásával lehet a 12V-os motorodat szabályozni, csak ki kell egésziteni egy műveleti erősitővel, meg pár passziv alkatrésszel. Javaslom nézd meg a stabkocka adatlapját a :google: -val és találni fogsz példaalkalmazásokat.
Szia! Érdekel amit itt írtál az elöbb, az lenne a kérdésem hogy mi ennek a gyakorlati megvalósitása, hogy kapom meg a pwm jelek impulzus szélességével arányos egyenfeszültséget? És menyire lesz sima az előállitott jel? Mert egy kondenzátorral ugyan lehet a pwm-ből közelitő analóg feszültséget csinálni... csak amig oscilliskóppal rá nem néz az ember tökéletesnek tűnik
![]() Válaszodat előre is köszönöm!
csináltam egy négyszöget majd abból fűrészjel.
és kész a pwm. Birja a nagyobb frekit de torzul a felfutás.tehát a kimeneti négyszök megy át háromszögbe a felfutási idő miatt. a lábkiosztás más,de jól kötöttem be. és semmiiii
hello mindenkinek!
Nekem is PWM szabályzó kéne 12V-os feszre és max. 500A terhelésre. ez az 500A induláskor fellépő legnagyobb áram (legalábbis az indítómotor adatlapja szerint) a motor egyébként 0,8kW teljesítményű. szerintem ekkora teljesítmény elég egy golfautónál kissebb jármű mozgatásához. a motor át lett tekercselve úgy hogy bíja a folyamatos terhelést. és még egy nem pont ide tartozó kérdés: kb. 30cm átmérőjű és 10cm széles kereket hol lehet venni? a segítséget előre is kössz. üdv, kisedison
közi a választ erre vártam
tudtam hogy valami itt nem stimel... neten néztem az lm339 et és azt hittem hogy sima müveleiti erősítő........ de maga a négyszög az sokkal nagyobb frekvencián megy. itt a lényeges idő az hogy mikor "kapcsól"0 ról 5v vált az a kis idő.tehát a felfutási ideje lassú. de átnézem mégegyszer lehet csak az egyik visszacsatolást kéne csökenteni. rajzot nem tudok felrakni,örülök ha bekapcsol p2 es gép....
hy all!
építettem egy 4 csatornás rádiós adó-vevőt (az adó részen a tx-4msil, ht 12e vel és az ehhez pár vevő bcnbk, és ht 12d- icvel) ez nagyon jól működik,de az elképzelésem, hogy pwm-mel kapcsolgatom az enkóder ic megfeleő csatornáját, majd ezt leveszem a dekóderről. hogy egyenletes motor táv fordulatszámszabályzáshoz jussak meghiúsult. A hagyományos 555el próbáltam ezt megvalósítani, de vagy nagyon szaggat a vevőn a jel, vagy már teljesen csutkán van, így elégtelen a majdani rc-autómba. Ha valakinek van ötelte -rajz joblenne- kérem az segítsen, az adó-és vevő is teljesen kész, ezeket elvetni nem akarom mert elég profi és drága is volt. előre is thx az okos válaszoknak
Helló!
Nem tudom, hogy pontosan idevág-e a kérdés, de remélem valaki tud segíteni. A most kapható LEGO M (kisebbik) motort szeretném vezérelni. A motornak 4 csatlakozója van: DC, GND, és két vezérlő, amik a forgásirányokat határozzák meg. (Pontos kiosztás itt található.) Kisebb fejfájásom abból adódik, hogy a DC és a két vezérlő is 9V-on megy elvileg. Alacsonyabb vezérlőjel is elhajtaná azért vagy nem valószínű? Ezt is meg lehetne oldani H-híddal vagy ehhez másfajta elgondolás szükséges? A kérdésem az, hogy próbált már valaki ilyet esetleg régebbi típusú motort irányítani? Ha lenne pár ötlet vagy link az nagyon sokat segítene. Előre is köszönöm!
Üdv gyerekek! Ha jól emlékszem a 339 es nyitottkollektoros , valószínű emiatt nemműködik. Üdv ksanyi.
Bocsi az előbb rossz helyre kattintottam. Bubuc 17 nek. Az lm 324-et is lehet használni komparátor üzembe, akkor nemkell visszacsatolás, vagy smit tigger-ként + visszacsatolással akkor sokkal gyorsabb. Üdv ksanyi.
Üdvözlöm a fórumozókat! Ugy látom bubucnak már sikerült megoldani a problémáját, mert nemjelentkezik. Köbzolihoz és mexhez lenne egy kérdésem. Korábbi topikokban láttam 555-ös tim-el + fettel épített pwm szabályzókat. Annak idején mi a 7-es láb fettjét használtuk az időzítőkondenzátor kisütésére, valamint a komparátorok közös bemeneteit 10-20 nf kondival hidegítettük. Kérdésem az, van e jelentősége annak hogy ti a 3-as lábat használjátok (kitöltési tényező, szimmetria,stb) tekintetében,vagy valami más ok? Esetleg alkatrész spórolás 2db ellenállás 1db kondi? A válaszokat előre is köszönöm. Üdv ksanyi.
Szevasz. A gyári ajánlás a 7-es láb használatát javasolja, mivel itt található a kisütőtranyó kollektora (npn). A 3-as láb elvileg kimenet, ami lehet áramforrás, illetve nyelő is. Ezért is alkalmas az időzitőkondi töltésére, kisütésére is. Ha a kondit innen töltöd, kisütöd, akkor 50% kitöltés érhető el.
Köszi mex erregondoltam amikor a szimmetriát írtam. Attól hogy a poti két oldalán nincs ellenállás a kitöltési tényző 10-90% maradt? Azért kérdezem mert a fűrész+ komparátornál akár 100% is lehet s van ahol nemmindegy. Üdv ksanyi.
szia, betudnad linkelni kerlek h mejik rajzot csinaltad meg?
Szia!
Először ezt építettem, de ez nem olyan jó. Másodjára pedig a mellékletben tallhatót. Ez már jobb, de még mindig nem az igazi. Attól függ, hova kell, ez is bőven jó lehet. üdv: uli |
Bejelentkezés
Hirdetés |











