Fórum témák
» Több friss téma |
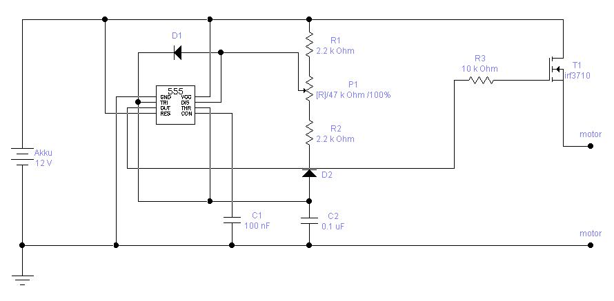
Egy 12Vos ablaktörlő motor fordulatszámát akarom szabályozni. Szerintetek jó így ez a kapcsolás? Vagy módosítani kell benne valamit. EWB szerint működik mint ahogy a nagykönyvben elő van írva.
RedCar
Sziasztok!
Némi infóra lenne szükségem kis 12V DC motorok terén. Az lenne a kérdésem, hogy mikor lehet a motorból a lehető legnagyobb nyomatékot kihozni? Egy elképzelésem van róla. Ez pedig úgy néz ki, hogy meghajtóm valamilyen PWM jellel és a kikapcsolásnál az önindukciós feszt felengedem a meghajtó tranyó max fesz-ig.(Úgy mint az R-L meghajtású léptető motoroknál.) Ezt a feszt egy zenerrel megfogom mert ha minél nagyobb a fesz akkor annál nagyobb ellenirányú áram tud kialakulni a tekercsben és ez fékezi a motort. És a bekapcsolásnál a „majdnem álló” forgórészben nagy áram tud folyni így nagy lesz a forgató nyomaték is. Az elgondolásom helyes vagy valamit nagyon rosszul gondolok? Egy PWM DC motorvezérlőt akarok készíteni, amivel adott esetben a legnagyobb nyomaték is kihozható a motorból.
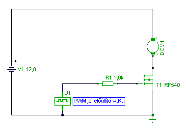
Én így oldanám meg a motor PWM szabályzását.
Én is így fogom csinálni csak az elméletemet kéne valakinek igazolnia, hogy ezzel a modszerrel tényleg kilehetne hozni a motorból a maximum nyomatékot!
én úgy tudom hogy az egyenáramú motoroknak nagyjából egyenletes a nyomatéka. Ehez a részhez én már nem nagyon értek de szerintem működne, de ha adnál egy rajzot akkor jobban megérteném, hogy hogyis akarod csinálni.
Csak a motorral párhuzamosan lévő (4db) dióda helyett mondjuk 100V-s zener lenne. Igy az önindukciós fesz 100V lenne. Kikapcsoláskor nagyob áram fékezné a forgórészt.
Alul meg egy Fet adná a PWM jelet. De ez csak egy feltevés. Nem biztos, hogy mükődőképes dolog.
A FET-es része biztos működik. De a zener-es dologhoz nem tudok hozzászólni.
nincs vkinek egy ilyen ák-re?
24 és 36 V-os DC motorhoz kellene ha lehetne valami jobbat, ne 555-el! ![]() ![]() ![]()
Sziasztok!
Szükségem lenne egy kis segítségre. Van egy pc-hez való PWM-es ventillátor szabályozó okosságom (http://www.t-balancer.com/english/produkt_tban_xl.htm), ami már tönkrevágott két silentblade ventillátort. (A ventillátorok rángatóztak akkor is ha a fordulatszám nullára volt állítva, meg ha nem 100%-on mentek akkor sípoltak, zörögtek szóval minden bajuk volt. A szabályzási frekvenciát (vagy mit) próbáltam állítani a szoftveréből, de csak a hangja változott egy kicsit.) A hivatalos oldalon van ez ellen egy Attenuator nevű kütyü(http://www.t-balancer.com/english/produkt_tban_ya.htm), ez ha jól értem a PWM jelekből analógot csinál. Az ára nem vészes, de a postaköltség igen. Erre kellene nekem valami kapcsolási rajz vagy ötlet vagy valami.
Hi!
Ez az attenuator nevő dolog akkor most PWM-et simít ki, vagy pedig csak valahogy szabályozza a ventire jutó feszültséget és ettől lesz halk. Mert általában egy 12V-os ventit ha kisebb feszültségről járatsz akkor alapból halkabb lesz, nem is kell neki pwm meg semmi. Ha PWM-et akarsz kisimítani, akkor azt szerintem egy kondival meg tudod tenni, mint ahogy azt a tápegységekben is csinálják simításnak. Konkrét értéket nem tudok mondani ehhez kisérletezni kell szerintem.
Ez csak a PWM-et simítja ki, a szabályzást elrendezi maga készülék.
Mekkora kondi kell kb. és milyen? Hova és hogyan kell kötni? A ventillátortól is függ a kondi értéke? Bocs a hülye kérdésekért, de rendesen faék vagyok az elektronikához.
Szerintem egy elektrolit kondit kell a kiadott pwm jel és a föld közé berakni. A feszültsége az mondjuk legalább 16V legyen, a kapacitásra nincs tippem de szerintem minél nagyobb annál jobb. Persze nem garantálom hogy ez a jó megoldás. Egy szkóppal kéne ránézni akkor könnyebb lenne.
A ventillátor is hatással van az áramkörre. Együtt érdemes vizsgálni.
Egyetértek Gory-val. A P4-es alaplapomon megpusztult a kis 4cm-es venti. Körüljártam a számtech boltokat mindenhol körbe röhögtek hogy mit akarok én, ilyet nem árusítanak sehol. Az egyik helyen egy srác megkönyörült rajtam. Azt mondta hogy szerinte a P3-as procihűtő ventillátora jó lesz. Méretileg ugyan nem passzolt de ezt megoldottam. A másik gond az volt hogy zajos volt, de ugyanakkor a légszállítása is jóval több volt. Készítettem hozzá egy feszültségszabályzót és 6V-ról járatom. A PWM szabályzás felesleges.
A PWM kimenetet RC taggal tudod szűrni.
A Kónyaféle PIC-es könyv szerint a PWM frekvenciát be kell szorozni egy konstansal (pl. 5) és erre a frekire kell az RC tag törésfrekvenciáját méretezni. C=1/(2*pi*R*f_határ) Az ellenállás értékét neked kell megválsztanod (lehetőleg kis érték legyen, hogy ne essen rajta nagy feszültség)
Én az ellenállat helyett tekercset használnék, mert az nem fogyaszt teljesítményt. Tehát 1 egyszerű LC aluláteresztő szűrőt használnék.
Ezek szűrők amiket javasoltok. Lehet hogy én értettem félre, de azt hittem valami olyan kell nki, amtől a PWM jel nem ugrál akkora feszültségartományban (0-12V közt) hanem valamivel ki van simítva, mint pl a tápegységeknél a pufferkondival.
Tulajdonképpen itt nem szűrőről kell beszélni, hanem egy integráló tagról. Hiszen az effektív érték, amit Te látni szeretnél, a periódusidőre vett integrálja a jelnek. Erre többféle aktív és passzív megoldás is létezik.
Zoli
Dudus, nevezheted ahogy akarod. Szerintem ebben az esetben jobban illik az RC (inkább LC) tagra az alulvágó szűrő kifejezés. Ugyanis ha a négyszögjelet Fourier sorba fejted, vagyis megnézed a frekvencia spektrumát akkor észre fogod venni, hogy a PWM frekvencia mellett (a négyszögjel miatt) megjelennek magasabb frekvenciájú összetevők is. Emiatt sípolnak meg zörögnek a motorok. Ha ezeket kiszűröd, működni fog.
RC helyett LC szűrő használata jó ötlet. Ha nem akarsz tekercsel bajlódni, és túl nagy az ellenálláson a feszültségesés, akkor alalmazhatsz aktív műveleti erősítős szűrőt is.
Kedves Konya
Én nem mondtam, hogy nincsenek felharmonikusok és, hogy ezt nem kell kiszűrni. Csupán arra akartam rámutatni, hogy mi a matematikai alapja a PWM-jelből az impulzus szélességével arányos egyenfeszültség előállításának és, hogy a legtöbb középiskolai elektronika tankönyvben megtalálható az integráló tag és méretezése RC és akár műveleti erősítős megoldásban is. Ha ezzel bántottalak sorry ![]()
Bocs Dudus, de nem vettem észre Glory hozzászólását.
Elnézést kérek! ![]() ![]() ![]() ![]()
Sziasztok,
Saját távirányítós autót építek. Távirányítás része már működik. Most a motor vezérlésselvan a gondom. PWM jellel akarom vezérelni egy pic-cel. De nem tudom hogy készítsek végfokot a motor vezérlésére. Gondolom nagy tranzisztorokra vagy fet-ekre lesz szükségem. Az is jó lenne ha egy gyárit le tudnék másolni de ahhoz kevés vagyok.:no: Tudnátok segíteni hogyan is kell elektronikus sebesség szabályozót (ESC) építeni. Előre és hátra menet is kellene. Fék nem muszály. Eleinte eléglenne 10-20 amperea áramkör. Gondolom a fetek cserélyével lehet növelni majd a teljesítményt. Előre is köszönet. Viktor .
Ha jól emlékszem Rádiótechnika évkönyben volt téma néhány évvel ezelőtt. Csak FET jöhet szóba ekkora áramoknál (veszteségek).
Ja hallottam valami ilyesmiről asszem '94 RTÉK.
DE ha jól emlékszem abba valami nagyon ritka és drága ic kell (talán NE455). -- Valakinek esetlek konkrét kapcsolása?
Jól írtam,
az RC autók körében nem ritka a nagyobb (70A) szabályzó sem.
Üdv!
Én is dologzok egy hasonló projekten. Én spec olyat szerettem volna amivel 2 motrot tudok külön-külön vezérelni. Először gondoltam arra, hogy a Timerek segítségével vezérlem a két motor PWM jelét. Ez azonban elrontotta a szervójelek beolvasását. Aztán jött a gondolat, hogy hardveres PWM-el vezéreljem. Sajnos ez nem igen fog sikerülni, mivel a kinézett pic-ben ( 16F818-ban) --ha jól értelmeztem az adatlapot -- a két PWM kimeneti láb csak azonos kitöltési tényezővel képes működni. ![]() Szóval marad az egy csatornás dolog. A fetek IRF3803-asok lesznek 130A max ![]() ![]() |
Bejelentkezés
Hirdetés |