Fórum témák
» Több friss téma |
Fórum » Inverteres hegesztőtrafó
Szia Remci!
De az! Köszi a gyors segítséget nagyon jó a link
Elvileg 200 A-es a gép . Csak vásárláskor tudtam kipróbálni -tesztelni mivel az én CO2 palackom még üres - és az is marad mert pld.: ha jobban megnézed a dobozos fotón a betonon van egy olaj folt ,na az az autóm szervó szivattyújából jött ki tegnap este úgyhogy mindig van valami ami elviszi a pénzt .
Idézet: „Nem tudnátok tipped adni, hogy merre menjek tovább a hiba keresésben?” Dehogynem.Sajnos nem lesz egyszerű,mindent át kell nézned a be táptól a kimenetig.Minden félvezetőt és minden elkülöníthető áramköri részleteket át kell vizsgálnod,bár mi megtörténhetett a túlfesz miatt,aztán fokozatonként kell élesztened a gépet.
Uraim! Fontos kérdésem lenne. Ezzel a kapcsolással az inverter kimenetét tudnám kapcsolgatni a test ill. a munkakábel közt, ha Izmosabb és több fet-et használok?
Szia!
Ez nem egy motorvezérlő H-híd kapcsolása?
Igen tulajdonképpen az. Ha egy induktív fogyasztónak mint egy dc motor megfelel akkor jó lehet heg.pólusváltásra is. Vagy rosszul gondolom?
Hát, elviekben nem lehet akadálya. Építsd meg, és meglátjuk.
Mekkora frekvenciával akarod kapcsolgatni? Vagy ez csak polaritásváltásra kellene?
Hát, húsvét előtt. Azt hiszem, még böjtölni kell. De nemsokára.... tudod, finom csülök, meg sonka, meg karaj, meg mindenféle földi jó...
Találtam konkit 470µF 400V csak az a baj, hogy 85C'. Jó lesz az is?
500Hz már bőven elég vékony alulemezhez. és állítható legyen ,hogy hány % ban legyen + illetve - a kimeneten. De ez már a vezérlő dolga.
Kellemes Húsvéti Ünnepeket Kívánok Mindenkinek, Hozzá sok locsolásra váró HÖLGYET!
:smoke:
Sziasztok!
Nézegettem a felrakott képeket az inverteres co-ról, megdöbentö a hasonlóság az én gépemmel, csak ez plazmavágó, és más márka. Ugyanúgy 12db fet 3 trafóval + a fetmeghajtás, 100% megeggyezik, még az elrendezés is ugyan az. ha valakit érdekel rakok fel képeket.
Ezzel a kapcsolással nem tudod megcsinálni, hogy 500 Hz-zel menjen. A FET-ek meghajtása nagyon lassú a nagy ellenállások miatt. Sokkal kisebb ellenállások kellenek, de az így létrejövő áramot nem tudják kapcsolni az optocsatolók. Ennél sokkal komolyabb meghajtókört kell építeni.
Nézd meg a plazmavágós topicban felrakott fényképeket az én plazmavágómról ( az is Rilon ) és látható a hasonlóság azon is . Természetesen ezen a CO2 inverteren van még huzalelőtoló motor vezérlő külön és egy műszer táp panel még . Egy kaptafára csinálnak mindent különböző csomagolással .
Három fajta van ebből a típusból . Egy 200A-es és két 250A-es . Az egyik 250-es egy fázisú a másik (Y jelzésű) három fázisú . Ami számomra érdekes ,hogy a két egyfázisú "Pover factor" adata 0,73 addig a háromfázisú gépé 0,93 . Kérdés :ha én átalakítom a gépem háromfázisúra akkor azon is javul a "0,73" értéke ? Igaz az eredetin három stab. kocka van hídba kötve azaz 570 V-on üzemel az enyém viszont 320 V-on fog ha sikerül .
Szia Lajos!
Szerintem nem 3 db stabkocka,hanem 3 db graetz kocka van a 3 fázisú gépben.Ha 3 fázisról táplálod a gépedet,3f 1u3ü egyenirányítással, a kisebb fázisterhelésnek köszönhetően javulni fog a fázistényező értéke,de nem fogja elérni a 3f2u6ü egyenirányítás fázistényezőjét. Csak ezért nem érdemes átalakítani. Ellenben ha azt akarod,hogy a felvett teljesítmény 3 felé elosztódjon a fázisokon akkor érdemes az átalakítást elvégezni. De én garanciális időn belül nem nyúlnék a géphez.
Bocs ,rosszul írtam - graetz kockákat akartam csak nem tudom miért írtam mégis végül mást .Szóval a gépkönyvében pont a háromfázisú változat blokk rajza van csak a kocka két váltó áramú pólusa össze van kötve egy fázisra . Nem azért akarom átalakítani csak , hogy elosztódjon a terhelést hanem kimondottan azért mert egy fázisról nem tudom használni . A garancia nem gond !
Kellemes Húsvéti Ünnepeket Kívánok Kedves Fórumtársaimnak!
Sajna az én inverter projectem még mindig áll a költözés miatt. Az új lakásban még szinte semmi lehetőség nincs meg a barkácsolásra. De lassan összeszedem a gondolataimat és az inverter kész elemeit hogy továbblépjek... Addig csak olvasgatok itt...
Néztem a plazmavágódat, az enyém belseje is pont ilyen. A co-d fojtójába van vas? vagy az csak egy műanyag tartó benne? Most készül az inverteres co-m(teljes híd,sg3525, trafós meghajtás, 8*irg4pc50ud. 2* e65-ös vas, 40khz) ezért minden érdekel ami co-val kacsolatos. Probált már valaki ilyen házilag készitett cuccot co-hoz?
Szia . Igen vas van benne . Sajnos a képek nem jó minőségűek ,nem látni élesen mindent mert telefonnal készítettem . Építeni meg sajnos nincs időm jelenleg -- talán majd ha megint esni fog a hó . Most gyorsabban haladok ha készen megveszem mert nemsokára szükségem lesz rá (itt gondolok a CO2 hegesztőre és a plazmavágóra ). A téma viszont érdekel , tetszik , szeretek ilyesmiről olvasgatni . Az is öröm számomra ha valakinek sikerül építeni egy működő inverteres vagy sima trafós "technikát" .
Ha módodban áll és jónak látod a nyilvánosságot akkor tedd közzé-közkincsé a fórumon a rajzot ill. a fényképeket az építendő gépedről .
Ez a CO2 engem is érdekelne, van kapcs.rajzod. Inverterre
Üdv!
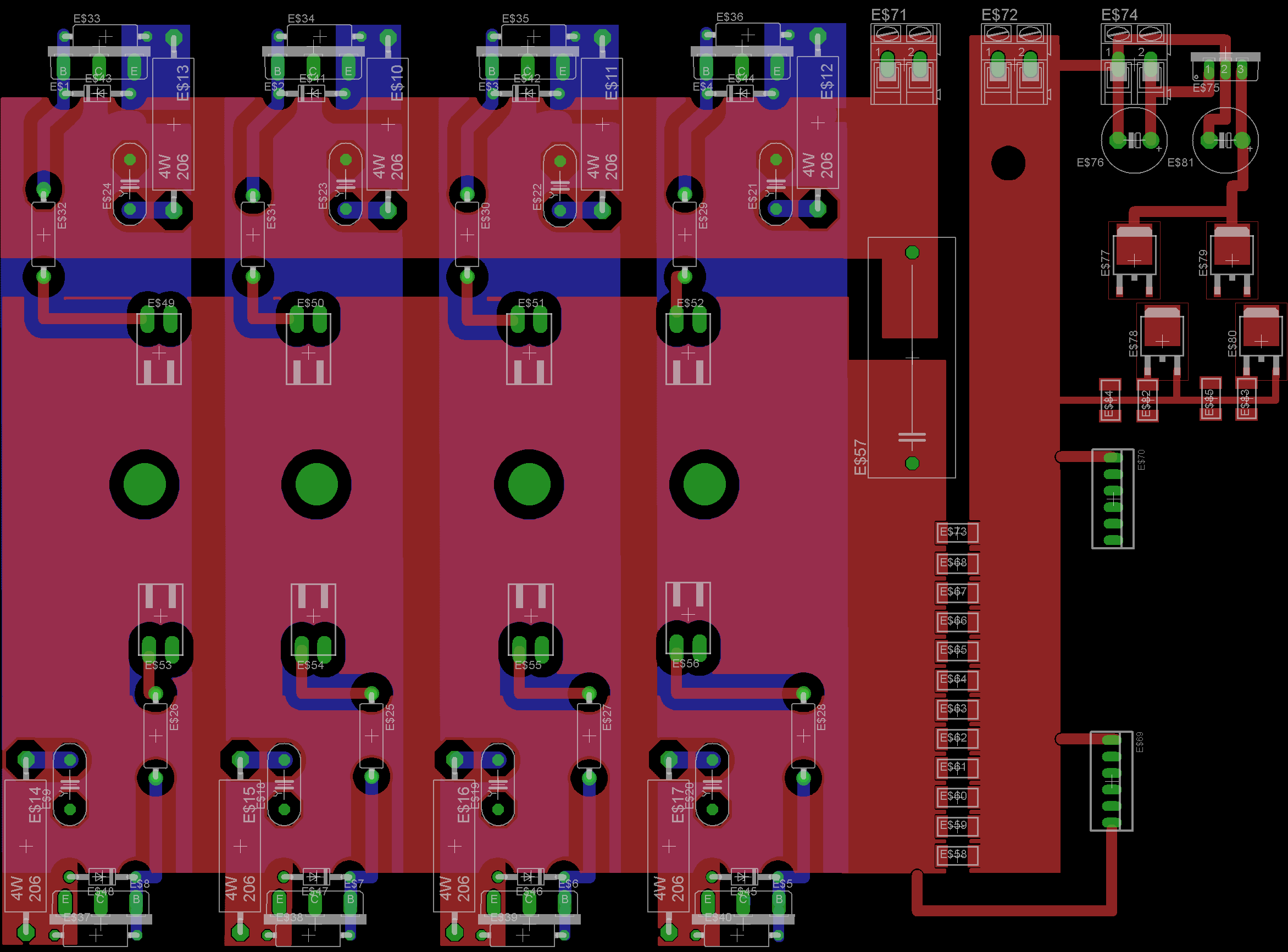
Müködő kapcsirajzom még nincsen, most szopok egy nyáktervezéssel, akarok egy nyákot amin rajta vannak az igbt-k,egy másikat a meghajtásnak, és a vezérlést is külön nyákon ráállitom, valami hasonló elrendezésben mint a fentebb emlitett co2 és plazmavágó, így ha valamivel gond van nem kell az egésszet ujratervezni,
Szeretném, ha valaki válaszolna pár kérdésemre.
Van egy inverteres hegesztőm, amelyiknek mellékelem a címkéjét, és szeretném megtudni, hogy kipróbálhatom-e aggregátorral, anélkül hogy tönkremenjen, és található rajta egy csatlakozó aljazat, mi célt szolgál. A választ előre is köszönöm.
Melléklet?
Persze hogy persze.
Ilyenkor szoktam én is megkérdezni, hogy vajon hol járt az eszed?
|
Bejelentkezés
Hirdetés |




:smoke:
van a 3 fázisú gépben.
Ha módodban áll és jónak látod a nyilvánosságot akkor tedd közzé-közkincsé a fórumon a rajzot ill. a fényképeket az építendő gépedről . 








