Fórum témák

» Több friss téma
Fórum » TDA7294 végerősítő
 
Témaindító: Dióda, idő: Ápr 17, 2006
Lapozás: OK   164 / 611
(#) ODU hozzászólása Ápr 7, 2010 /
 
Hello
Talán ismét kicsit rossz helyen vetem fel a kérdést. Csak irányítsatok valamerre hogy hol találok neten ahhoz segédanyagot hogy hogyan kell egy hangszórót bedobozolni. Itt persze nem arra gondolok hogy hogy kell összecsavarozni, hanem a méretezéséről szeretnék megtudni egyet s mást
kösz mindenkinek
(#) skul0 válasza zoka hozzászólására (») Ápr 7, 2010 /
 
De nekem gépen kell, mivel a nyák marógéppel lesz kimarva, annak mindenféleképpen "virtuálisan" kell a rajza. Vagyis egyenlőre ez a felállás, valószínűleg marva lesz. Ha meg nem, akkor marad a "kézi" marás, szóval a sok csatolmányért hálás köszönet, ha van valami eredmény, akkor feltétlen írok!
(#) ptesza válasza ODU hozzászólására (») Ápr 7, 2010 /
 
Attól függ ,hogy akarod . Profi módon rendesen ,vagy csak szóljon aztán jó.

Ha az elsőt választod akkor a subvoice oldalát olvasgasd. Valamint mindenképp meg kell ismerkedned a T/S mérésssel. (Thielle/Small)
(#) ptesza válasza skul0 hozzászólására (») Ápr 7, 2010 /
 
Írjál Mpedrónak , hátha odaadja eredeti formátumban.
(#) deny-g válasza ptesza hozzászólására (») Ápr 7, 2010 /
 
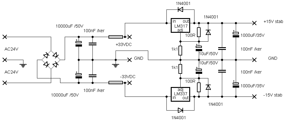
Rendben várom a rajzot de 15v nál kellene elég sok ampér mongyuk még nem anyira értek hozá de jóljön minden tanács amugy van egy ijen trafóm is de ez 6v 30ampér erre gondoltam hogy ezt lenne érdemes föltekercseltetni 2x24v-ra és 2x12v-ra it egy kép:

Az első képen van egy olyan trafó amit nem tudok hogy kell be kötni amugy 4x16volt aszem
(#) ptesza válasza ptesza hozzászólására (») Ápr 8, 2010 /
 
Itt a rajz. Tanulmányozzad alaposan.

A stabilizált kimenőfeszt ,az ellenállások értéke határozza meg. Adatlap alapján ki lehet számolni.Most 15 voltra van beállítva.
(#) deny-g válasza ptesza hozzászólására (») Ápr 8, 2010 /
 
az elején van egy kis probléma nem tudok 10 000uf-es kondit venni sehol

egy elektroba ezt ajánloták de nem 7915 meg 7815-ek el hanem7912-7812 akor azt monták 12 nem kelle ne ki jönie 24 hejet ezt ma monták
Ez nem lenne jó valahogy ?

Névtelen.png
    
(#) ptesza válasza deny-g hozzászólására (») Ápr 8, 2010 /
 
Idézet:
„az elején van egy kis probléma nem tudok 10 000uf-es kondit venni sehol”


Nem baj . 2db 4700µF/50V párhuzamosan

A 78xx , 79xx IC-kel az a baj , hogy nem lehet bármekkora feszültséggel táplálni ,azonkívül többek szerint zajos lesz az előerősítő. Éppen ezért nem rajzoltam azzal..

Csak azt nem értem mi a bajod az LM317-337 párossal. Nem kerül többe , sokkal magasabb feszültségről is lehet használni , nem zajos .

Te tudod,de azért köszi.
(#) deny-g válasza ptesza hozzászólására (») Ápr 8, 2010 /
 
nekem nincs velük bajom egyébként hüje vagyok mert 12v on is el megy a 7294-es csak kell neki ampérés akor nincs gond ma ki próbáltam és még elő erősitőt is tudtam hozá kötni itt egy kép és elégé szólt is videon nézd meg

http://www.youtube.com/watch?v=28tGw_y1BoU

Kép1157.jpg
    
(#) MPedro válasza ODU hozzászólására (») Ápr 9, 2010 /
 
Szia !

Gratulálok a szép másoláshoz. Viszont sürű enye-benye, mert az egyébként szabadon használható paneltervemből az általam elhelyezett azonosítót ("MpM-2000") kivetted, és ez nagyon inkorrekt.

Akármilyen fiatal vagy, azt tanuld meg : más munkájával ne ékeskedj !

Csókol :

Pedro
ui.: ha nem te követted el, akkor ad át a morcos üdvözletemet a bűnösnek.
(#) zoka válasza ODU hozzászólására (») Ápr 9, 2010 /
 
Na igen, a pdf fájlból profi módszerrel, tökéletes méretarányban ki tudtam volna hámozni a nagy felbontású paneltervet, de így nem mertem volna közzé tenni, főleg az "MpM-2000" azonosító nélkül...
(de látom jobb is, hogy nem )
(#) ODU válasza MPedro hozzászólására (») Ápr 9, 2010 /
 
Elnézést kérek Pedro. A kapcsolást nem akartam magamévá tenni, semmi ilyen célom nem volt, a hozzászólásokba többször is írtam hogy ez az MPedro féle kapcsolás. Még anno paintbe munkálkodtam rajta kicsit a tökéletes nyomtathatóság érdekében, és lekerültek róla feliratok valamint a furatok. A kapcsolást az odaladról szedtem és azt hiszem mindenki nevében mondhatom hogy köszönjük a szabadon használhatóságát a kapcsolásnak. Mégegyszer elnézést.
(#) ODU válasza ptesza hozzászólására (») Ápr 9, 2010 /
 
Igen, mondhatjuk profi módon szeretnék hangfalat csinálni, hogy a legtöbbet ki lehessen hozni egy hangszóróból, ehez szeretnék pár jó tanácsot kérni
(#) MPedro válasza zoka hozzászólására (») Ápr 9, 2010 /
 
Balázs !

A "szabadon letölthető" zip-ben (vagy arj, mitttudomén) benne van a nyák tif-ben, mérethelyes 600 dpi felbontással (természetesen megfelelő grafikai progi kell, ami nem módosítja a méreteket), továbbá - szintén mérethelyesen - benne van eps (vektorgrafikai) állomány formájában is. Hát természetesen ehhez is megfelelő progi kell. De, ha kell valamilyen más formátumban, hát miért nem szóltok ?



P.
(#) ptesza válasza ODU hozzászólására (») Ápr 9, 2010 /
 
Ok !


Kérdéseidet ebben a topikban tedd fel .Várunk!

Bővebben: Link


T/S mérés ügyben nézz be a blogom-ba , a cimet a profilomban találod.
(#) ODU válasza ptesza hozzászólására (») Ápr 9, 2010 /
 
Rendben. Köszönöm szépen az útbaigazítást.
(#) zoka válasza MPedro hozzászólására (») Ápr 9, 2010 /
 
Üdv Pedro!

Én igazából meg sem néztem a szabadon letölthető állományt, (mivel nem nekem kellett), úgymond csak arra hagyatkoztam, amit Djrobaa "talált" és mellékelt (tif, valamint pdf). A tif fájlt valami miatt, csak alacsony felbontással tudtam megnyitni, ezért írtam, hogy akár pdf-ből is ki tudom szedni.
De való igaz, ott van az eps állomány, aminek a megnyitásakor kérdezi a progi, mekkora legyen (ugye az nem pixel, hanem vektorgrafikus, vagyis a kedvencem). Innentől fogva már tökéletes másolat készíthető.
Köszönjük a segítséget!

Balázs
(Ui.: én is unom a "zokát", de már nem tudom változtatni )
(#) ptesza válasza zoka hozzászólására (») Ápr 9, 2010 /
 
Feliratokat célszerű bennhagyni , mert vasalásnál rögtön kiderül , hogy jól van -e tükrözve.Mindig rakok a nyákjaimra én is valamit , akár csak egy dátumot vagy bármit. Azonkívűl amit Mpedro is leírt.
(#) zoka válasza ptesza hozzászólására (») Ápr 10, 2010 /
 
Igen, én is szoktam a saját nyákjaimra valami kis szöveget készíteni, aztán ez vagy átmegy vasalásnál, vagy nem. Alapjában véve sikerülni szokott a vasalás, de sokszor kell filccel utánahúzni. Jó volna egy biztosabb módszer, akár valami világításos megoldás. Itt is vannak a cikkeknél más módszerek, majd átolvasom őket.
(#) skul0 hozzászólása Ápr 10, 2010 /
 
Hali! Írtam hogy majd jelentkezem ha lesz valami előrelépés az erősítő megépítésében. Elkészült a nyák és be is forrasztottam mindent, viszont működni nem akar Megkapja a +/-36V-ot de semmi egyebet nem művel. Az első rákötésnél mondta fater hogy látott valamit villanni, ami lehetne a hiba oka, de a nyákon nem láttam ennek nyomát sem, viszont a negatív ágban áramot nem vesz fel. Mik a tipikus hibák ennél az erősítőnél, vagy mit nézzek meg feltétlenül?? előre is köszönöm...

DSC07616.JPG
    
(#) kadarist válasza skul0 hozzászólására (») Ápr 10, 2010 /
 
Szia!
Tipikus hibák: elkötés, nem megfelelő értékű ellenállások-kondenzátorok használata, túl nagy és/vagy nem elég szimmetrikus tápfeszültség.
(#) skul0 válasza kadarist hozzászólására (») Ápr 10, 2010 /
 
A táp lead egyenirányítás és pufferelés után +/- 36V-ot, 10000µF-os kondikkal. Az rendben. Az elkötést és a nem megfelelő alkatrészek sem jöhetnek szóba, már ellenőriztem. Esetleg a nyákkal nem stimmel valami, életem 2. nyákja, de beforrasztás előtt szakadásvizsgálattal ellenőriztem azt is, minden stimmelt úgy is. Esetleg forrasztásnál szúrhattam el valamit? Elképzelhető, mivel meg se mukkan...
(#) ptesza válasza skul0 hozzászólására (») Ápr 10, 2010 /
 
A stand by mute és mute funkciót ellenőrizd , mert addig nem fog szólni amíg némítva van. A lényeg az ,hogy a mute jumper ne legyen összezárva.A másik meg az ,hogy az ic fémrésze negatív tápon van , ha ez véletlen letestel akkor az ic-nek annyi.Szigetelten kell a bordára tenni.
(#) skul0 válasza ptesza hozzászólására (») Ápr 10, 2010 /
 
A szigetelés rendben van (csillám+olyan kerek bigyó a csavar szigetelése végett), azt hiszem ezügyben mindent megtettem. A nyákot ez a rajz alapján csináltam, ami végülis pont annyiban különbözik ettől, hogy az általam kimaratotton pont hogy össze van kötve az a két pont már eleve a nyákon. Ez lehet probléma??
(#) kadarist válasza skul0 hozzászólására (») Ápr 10, 2010 /
 
A mute-standby kivezetéseket +tápra kell kapcsolni, hogy szóljon az erősítő.
(#) petemazi válasza skul0 hozzászólására (») Ápr 10, 2010 /
 
Idézet:
„A lényeg az ,hogy a mute jumper ne legyen összezárva.”

(#) skul0 hozzászólása Ápr 10, 2010 /
 
Nem egészen értem hogy mire céloztok, egyik topikban azt írják hogy rá kell kötni a pozitív tápfeszt.
Bővebben: Link

szerk.: Amit elfelejtettem írni, hogy nem volt a boltban 14148 dióda, így valami másikat adott a csávóka, azt mondta tökéletes lesz helyette, én pedig elhittem. Számát meg nem tudom mondani, mert pont lefelé van, kiforrasztani meg most lusta vagyok késő van már ahhoz . Esetleg lehet ez a probléma?
(#) ODU válasza skul0 hozzászólására (») Ápr 10, 2010 /
 
ÁÁÁÁ Bocs, az én hibám, azonnal bejelölöm neked a hibát, 1 pillanat
De hülye vagyok
Arra ügyelj hogy a képen bekarikázott rész a te NYÁK-odon is így nézzen ki, ugyanis le van némítva. Csupán meg kell kaparni késsel és egyből szólni fog. Bocs

hiba.JPG
    
(#) ptesza válasza ODU hozzászólására (») Ápr 11, 2010 /
 
Nah erről beszélt Mperdro...

Bővebben: Link

Ezekszerint te nem is jártál itt?


Mod:skul0-nak akartam írni ,csak lusta vagyok kitörölni.
(#) MPedro válasza ptesza hozzászólására (») Ápr 11, 2010 /
 
Kicsit OFF---

Sokszor bejönnek hozzám ifjú versenyzők, valamilyen gyári holmival (autórádió, hordozható DVD, mini TV, stb., stb.), és teszik fel a kérdéseket : "hogyan lehet ezt + azt beállítani rajta ?"

Ha épp tele van a hócipőm, akkor a válasz szükszavú, lakonikus : "olvasd el a kézikönyvet !"

Ugy látszik, a jelen eset is erről szól...

P.
Következő: »»   164 / 611
Bejelentkezés

Belépés

Hirdetés
XDT.hu
Az oldalon sütiket használunk a helyes működéshez. Bővebb információt az adatvédelmi szabályzatban olvashatsz. Megértettem