Fórum témák

» Több friss téma
Fórum » DC motor/lámpa PWM szabályzása
 
Témaindító: redcar, idő: Márc 3, 2006
Témakörök:
Lapozás: OK   18 / 156
(#) laci37 hozzászólása Ápr 24, 2010 /
 
Szeretnék DC motor meghajtására egy PWM áramgenerátort építeni, a lényeg az lenne hogy ha a motoron az áram egy bizonyos limit fölé megy akkor a PWM jel kitöltési tényezőjét lejjeb veszi az áramkör tehát ha pl. 200mA a limit akkor addig közel 100% 300mA-on 66% 400-on 50% és így tovább. Rendes áramgenerátor nagyon sokat fűtene, ezért kell a PWM. A lényeg az hogy ha elakad a motor akkor se tudjon nagy áramot felvenni hogy leégjen.
A PWM jelgeneráláshoz egy 555-ös ICe gondoltam, egy soros ellenállással lehetne mérni az áramot, csak nem használtam az 555-öst még, és nem tudom hogy kéne bekötni meg átalakítani neki a bemenő jelet. Valami tippet tudtok adni amin elindulhatok?
(#) kadarist válasza laci37 hozzászólására (») Ápr 24, 2010 / 1
 
Ezt a topicot ajánlom: Bővebben: Link
(#) quite válasza laci37 hozzászólására (») Ápr 24, 2010 / 4
 
Na igen....a kereső használata!

De hogy másik hasznos infóval is szolgáljak az említett topicon kívül, itt egy neked szóló, elég informatív kis cikk.

Természetesen a kapcsolásodat a motor függvényében, illetve a szolgáltatások jellegét tekintve kell módosítanod, de itt minden infót megtalálsz, amit kérdeztél.

DC motor PWM szabályzás, túláram és rövidzárvédelemmel.

Az most részletkérdés, hogy ez egy elektromos autóra van méretezve.
(#) laci37 válasza quite hozzászólására (») Ápr 25, 2010 /
 
köszi ez az IR2121-es IC jó lehet nekem, megnézem mit tud és betudom-e szerezni
(#) hagyma hozzászólása Máj 11, 2010 /
 
Sziasztok!

Nekem egy olyan problémáma van, hogy egy kis motort úgy szeretnék meghajtani hogy az a frekvenciától függjön. azt sikerült megcsinálnom egy fölülszűrővel hogy minél nagyobb legyen a frekvencia annál nagyobb legyen az amplitudo, ez át megy egy műveleti erősítőn ami meg rá van kötve egy FET-re ami meg a morort hajtja. De ez nem akar működni.

Előre is kösz a segítséget!

(lehet hogy a kép minősége rossz, elöre is bocs!)

Bild001.jpg
    
(#) kadarist válasza hagyma hozzászólására (») Máj 11, 2010 /
 
Szia!
A FET-et kapcsolóüzemben érdemes vezérelni. Inkább használj bipoláris tranzisztort a motoráram változtatására. Ne felejts el bázisellenállást beépíteni.
Ja, és persze egyenirányítani is kellene a műveleti erősítő kimeneti jelét.
(#) hagyma válasza kadarist hozzászólására (») Máj 11, 2010 /
 
huh köszönöm!

még egy kérdés. milyen képlettel tudom, vagy hogyan lehet kiszámolni a bázisellenállást?
(#) kadarist válasza hagyma hozzászólására (») Máj 11, 2010 /
 
Számítás egy kicsit bővebben:Tranzisztor bázis ellenállás számolás
Viszont jobb lenne a frekvenciaváltozást feszültségváltozássá konvertálni. a kapott feszültséggel pedig egy PWM -et vezérelni. Így kapcsolóüzemű beállításban kis veszteséggel lehetne a motor fordulatszámát szabályozni.
(#) tamibandy hozzászólása Máj 15, 2010 /
 
Sziasztok,

Hogy lehet PIC32-esen több motort, szám szerint 4, kontrollálni PWM+HBridge-el?
(#) tamibandy válasza (») Máj 15, 2010 /
 
Nagyon sajnálom ha megsértettem valami szabályzatot, de nincs időm most elolvasni, sürgősen kellene a kérdésemre a válasz.
(#) pzsola hozzászólása Máj 24, 2010 /
 
Sziasztok!
Végigolvastam a topicot, de az én problémámra eddíg nem találtam megoldást. A hozzáértő mestereknek valószínű, h csak pár perc a megoldás ... nekem viszont kilátástalan. Szóval egy háztartási víztisztító motorjának a fordulatszámát szeretném lecsökkenteni, mert túl erős. A hozzá kapott trafón ez áll: 36V 2A. Ha ezt az egyenáramot mondjuk 24 és 36V között egy potméter segítségével be lehetne állítani, akkor ez egy szuper megoldás lenne. Műkedvelő vagyok aki egy kapcsolási rajzról ezt még meg tudom építeni, de nem vagyok szakmabeli. Tisztelt mesterek! Legyetek szívesek segítsetek nekem! Előre is köszönöm!
Zsola
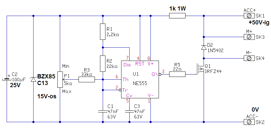
(#) mugab válasza (Felhasználó 13571) hozzászólására (») Máj 25, 2010 / 1
 
(Az R4-et szerintem növelni kell min. 220 ohm ra és még így is 5W-os kell belőle...)
(#) bankimajki válasza pzsola hozzászólására (») Máj 25, 2010 / 1
 
Tessék itt a köbzoli által linkelt rajz. Javított alkatrészekkel.
(#) pzsola válasza (Felhasználó 13571) hozzászólására (») Máj 25, 2010 /
 
köbzoli, mugab, bankimajki: köszönöm a segítséget!
(#) pzsola válasza bankimajki hozzászólására (») Máj 26, 2010 /
 
elnézést, de lenne egy amatör kérdésem, amivel az alkatrészek keresése közben találkoztam: a BZX85C13 az 13V-os, de mivel 15V-os van vastagon írva, így akkor a BZX85C15 kellene?
(#) bankimajki válasza pzsola hozzászólására (») Máj 26, 2010 /
 
Igen 15V-os, azt a 13-ast nem tudom miért írtam. És még egy dolog mivel elég magas a bemeneti fesz., ezért nézd meg a FET adatlapját hogy megfelelnek-e a határadatok. (De ha jól tudom elbírja. De azért biztos ami biztos a Ugs értékét nézd meg, ha 15V alatt van, akkor tegyél be egy 100ohmos ellenállást a G és a Source közé illetve a 22 ohmos ellenállást is kicserélheted nagyobbra. 100ohm-ra ha teszel be + egy 100 ohmost. Mivel a FET vezérlőáram közel 0 ezért akár több 100kohm-os ellenállást is tehetnél a 22 ohm helyére.
(#) vilmosd válasza bankimajki hozzászólására (») Máj 26, 2010 /
 
Idézet:
„Mivel a FET vezérlőáram közel 0 ezért akár több 100kohm-os ellenállást is tehetnél a 22 Ω helyére.”
Nem egeszen igy van. A MOSFET G kapacitasa tobb nF nagysagrendu. Gondolj bele mi tortenik, ha nagyobb ellenallast hasznalnal. Amikor bekapcsolod a FET-et szep lassan elkezd toltodni a kondi, es a fFET szep lassan elkezd bekapcsolodni. Az atmeneti reszen megno a disszipacio, mert ugye a FET D-S ellenallasa nem a valt at vegtelentol a kozel 0-ig, hanem szep lassan atuszik(ld. FET adatlap, karakterisztikak). Zaraskor ugyanez tortenik, csak meg a G-S kondi melle parhuzamosan kapcsolodik a G-D kondi is. Ezert szoktak a G soros ellenallasaval a meghajto fele meg egy diodat is beepiteni, hogy a FET lezarasa minel gyorsabb legyen.
Udv Vili
(#) bankimajki válasza vilmosd hozzászólására (») Máj 26, 2010 /
 
Igazad van, most már megnéztem az adatlapot, ott az elvi kapcsolás is benne van. Én amikor írtam a 100kohm-os ellenállást akkor erre nem is gondoltam. De ez az adatlapban is benne van. Tehát akkor mégiscsak maradjon az a 22 ohm. És ahogy néztem az Ugs max 55V, tehát bőven belefér. (Amúgy akkor elég régi anyagot tanítanak nekünk a suliban, mert ott úgy tanítják, hogy a MOSFET-eket úgy kell méretezni, hogy Ugs MAX: 20V legyen. (Igaz 1980-as évben kiadott könyvből tanulunk. )(És már ez a MOSFET is 55 V-ig bírja.) Úgy látszik nem elég az elméleti tudás csak elő kell venni az adatlapot is hozzá.
(#) Zoltan.ms hozzászólása Jún 14, 2010 /
 
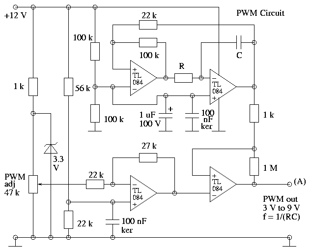
üdv mindenkinek szeretném megkérdezni, hogy az alább csatolt TL084-es pwm rajzot át tudná nekem rajzolni valaki úgy, hogy az ic lábainak a száma (melyik láb?) is rajta legyen a rajzon.
És azt kérdezném még, hogy ez a kapcsolás 4db IC-t tartalmaz vagy kevesebbet és csak külön vannak rajzolva?
Illetve ha már kérdezhetek csak még annyit, hogy egy dc motornak melyik lenne előnyösebb a 20KHz vagy az 500Hz, mert ez a kapcsolás két alkatrész cseréjével ezen a két frekvencián képes üzemelni.?
a pwm rajz mellé még mellékelem a mosfet drivert és a mosfet rajzot is...
Köszönöm a segítséget
(#) Zoltan.ms válasza (Felhasználó 13571) hozzászólására (») Jún 14, 2010 /
 
Nagyonszépen köszi.
Csak azért ragadtam le ennél a freki kérdésnél mert valahol régebben olvastam, hogy a freki változtatásával a nyomaték is változik talán arra emlékszem mintha 200Hz körül lett volna a legnyomatékosabb a motor ecoPityunak...
köszi mégegyszer
(#) bankimajki válasza (Felhasználó 15355) hozzászólására (») Jún 15, 2010 /
 
És szerintem Mosfilm és simpi nyert. (Legalábbis az elméletben.) Mivel a motor impedanciája függ a frekitől. (omega*j*L) Ezért nem mindegy hogy mekkora frekin szaggatjuk a jelet.
(#) potyo válasza Massawa hozzászólására (») Jún 15, 2010 /
 
Ha nem haragszol, akkor én itt most egy kicsit kételkedek abban, hogy teljesen tisztában lennél ennek az egésznek a hátterével...
(#) bankimajki válasza (Felhasználó 13571) hozzászólására (») Jún 15, 2010 /
 
Én csak a villanytanon tanultakat próbáltam meg felhasználni. Mivel a motor ugyebár egy soros RL-lel helyettesíthető. És nagyon sok komplexes feladatot megoldottam ilyet. És ott igenis j*(omega)*L-el számoltunk. És mivel az omega= 2pí*f. Ezért a motor induktív ellenállása is függ a frekitől. (És ha abszolút értékét veszem, még akkor is függ a frekitől.) És itt jöhet a sima ohm törvény, ami I=U/R, vagyis az áram függ az ellenállástól, ami a frekitől. És ezért van az hogy P=U*I*cosfí.
(#) Gergő81 hozzászólása Jún 15, 2010 /
 
Sziasztok!
Sok kis kötözködés:

Itt a hobbielektronikán szinte művészien sokféle módon használjátok az 555-öt. Miért nem kapcsolóüzemű cél IC-vel dolgoztok? Mindenhol beszerezhető, és ide alkalmasabb az UC3843-45 beépített gate-meghajtóval,árammódú szabályzással, az adatlapon és az alkalmazási segédletben változatos kapcsolásokkal, 200Ft alatti áron.

A kapcsolási frekvencia 1-5 kHz fölé növelésével a motoron induktív jellege miatt csak annyira kis váltóáramú összetevő tud folyni, hogy a veszteségeket már alig növelheti. Kimeneti L-C szűrőt használni csak zavarvédelmi célból indokolt, vagy ha a motor párhuzamos kapacitása nagyobb mint 1-2 nF, ez nagyfeszültségű, hálózati motoroknál lehet kellemetlenebb pl320V DC-ről.(A zavarszűrő kondit ki kell dobni!)
A hallható tartományból érdemes kilépni, ha a háziállatokra is tekintettel vagyunk, fel lehet menni 50kHz fölé is, tovább a növekvő kapcsolási veszteségek miatt fölösleges, és a motor dielektromos veszteségét is növeli (nagyfeszültségen jelentős)

Ha a szabadonfutó dióda kimarad, (a motorral párhuzamosan) akkor az induktív feszültséglökések miatt az elektronika, és a motor is dögleni fog. Ide mindenképpen ultragyors Si-PN dióda, kisebb feszültségekre schottky kell.

A huzalozásnak is vannak szabályai, kis parazitainduktivításra kell törekedni a nagyáramú körökben (gate is!)

Az irfz 44 G-S fesz.-e max 20V,és a többire is ez a jellemző,de 10V már szinte teljesen kinyitja a fetek és IGBT-k többségét. a irfz44, irf3205 esetén Uds az az 55V!.

Az AlNiCo és Ba-Sr- ferrit mágneses motorok a permanens mágnes átmágneseződése miatt nem szeretik a DC indítást, de a szórt induktivitásaik miatt veszélyes áram kialakulásához több ms idő kell. Ezalatt a PWM jel többször ki-és bekapcsol. Ha a frekvenciával néhány100 Hz alá mentek, az már gondot okoz, de az árammódú szabályzás a veszélyesen nagy áramokat minden kiegészítő kapcsolás nélkül megakadályozza.
(#) Gergő81 válasza bankimajki hozzászólására (») Jún 15, 2010 /
 
Majdnem jó, de mégsem, mert félreérthető. Az ellenállás valóban frekifüggő. I=U/R, helyes. Ekkor P=(Uˇ2/R)cos"fí" ahol cos"fi" a motor nagyfrekvenciás induktivitásának jósági tényezőjéből számítható. U 50%-os kitöltés mellett a legmagasabb, ekkor Udc/2 értékű, ahol Udc a bemeneti feszültség . Ez a PWM vezérlés járulékos veszteségeit adja meg, a tiszta egyenáramhoz képest.
(#) pucuka válasza bankimajki hozzászólására (») Jún 15, 2010 /
 
Nincs semmi ellentmondás a tanultak, és a valóság között. Még azt is vedd figyelembe, hogy a jelen esetben használt külsőgerjesztésű egyenáramú motor fordulatszámát lehet a kapocsfeszültségével (áramával) szabályozni. A motor pedig az RL tag, és a saját tömege integráló tagot alkot, és gyakorlatilag a PWM -el előállított jel átlag feszültsége, (árama) A frekvencia választás szempontjai, hogy nagyobb legyen mint a saját elektromos és mechanikai tömegéből adódó frekvencia, mert akkor rángat, ne legyen túl nagy, mert a váltóáramú komponens túl nagy veszteséget okoz, lehetőleg ne essen a hallható tartományba, mert akkot a mechanikai hibák, pl kotyogás miatt zenél. Erre jó a simpi féle járulékos szűrőtag, (integráló tag, másnéven alluláteresztő szűrő) alkalmazása.
nem tudom milyen szakon vagy, lessz-e vill gépek, automatika tantárgyad. Itt is jó szolgálatot tesz a bode diagrammok ismerete
(#) Gergő81 válasza (Felhasználó 13571) hozzászólására (») Jún 15, 2010 /
 
Rövidebben: Használj UC2843,vagy 2845-öt, ugyanez de nem ipari a 3843,45, és a katonai a 1843-45.
Egy potival kísérletezhetsz a frekivel, de néhány kHz fölött csak a hangban lesz jelentős különbség, egészen néhány100kHz-ig. A tl084-es ic 1 db tokban 4db j-fetes műveleti erősítő.
(#) Gergő81 válasza Massawa hozzászólására (») Jún 15, 2010 /
 
Azért simpi LC kört említ, ami szerintem DC motorhoz csupán fölösleges, de jól méretezve azért hasznos (egy picit), és nem robban. Ha valaki csak C-t akarna a PWM -jelre kötni (akár a motorban felejett kondit) az csinálna hülyeséget.
(#) Gergő81 válasza Massawa hozzászólására (») Jún 15, 2010 /
 
"Ha tul nagy a freki sok motor tekercse akkora indukciot jelent, hogy a táp nem tud elegendö áramot adni (a motor alig terheli az induktivitása miatt a tápot) igy nem is tudsz nyomatékot kapni."

Akkor ne felejtsd ki a szabadonfutó-diódát, közvetlenül a pufferkondi és a FET mellé építve, de a motorral antiparalell kötve. Az egyik legalapvetőbb alkatrész, ne spórolj rajta, kell az oda!
(#) Gergő81 válasza (Felhasználó 13571) hozzászólására (») Jún 15, 2010 /
 
Hidd el, ha ezt az IC-t megismered, még egyszerűbben tudsz majd mindenféle tápot építeni, jobb tulajdonságokkal! (túláram-védelem, jobb hatásfok, nagyobb teljesítmény...)
Persze a kezdet nehezebb egy darabig, de nézd meg az adatlapját, egyszerű. Ugyanúgy 8 lába van, a 14 lábú ritka.

Bővebben: LinkBővebben: Link
Következő: »»   18 / 156
Bejelentkezés

Belépés

Hirdetés
XDT.hu
Az oldalon sütiket használunk a helyes működéshez. Bővebb információt az adatvédelmi szabályzatban olvashatsz. Megértettem