Fórum témák
» Több friss téma |
Mielőtt kérdezel, a következő két dolgot ellenőrizd!
I. A helyes tápfeszültségek megléte.
II. A kimeneten van-e egyenfeszültség.
Élesztés.
Erre volt szükségem!
Igaz, találtam egy angol nyelvű, de egészen érthető weboldalt, amin ott voltak a szükséges képletek, egy hasonló kapcsolás alkatrészértékeinek a kiszámítására; de így már világosabb. Jobban értem mi-mit csinál.Idézet: - ezzel tudom beállítani a bázisfeszültséget? Valahogy így, nem:„ Az R1 ellenállás feszültségosztót képez R3-mal. A közös pontja egy adott feszültségre áll be...” - az emitter feszültség ennél kell kb 0,65 volttal kisebb legyen?Üdv. Abu
Elrontottam!
Így akartam írni: ![]() Elnézést kérek!
Azért választják az osztó áramát ennyivel nagyobbra, hogy a bázisáram érdemben ne terhelje meg. Így a bázis csak kis mértékben "húzza meg" föld felé, tehát a feszültségosztós képlet jó közelítéssel helyes eredményt ad. Si félvezető esetén igen, Ge félvezető esetén azonban ennek durván 1/3-a a nyitófeszültség. Az emitter áramát már az evvel csökkentett feszültséggel számolod, ahogy le is írtad.
Köszönöm a segítséget! Így már bátrabban fogok neki a kísérletezésnek, jobb így, hogy tudom ezeket.
Miért ne működne? Egy darabig. Az IC-t követő két fokozatot kell jól beállítani hogy a végtranyók kapjanak elegendő áramot. Egyébként ekkora tápfeszről 4 ohmra ebből akár 1000W is kijöhet, ahhoz pedig minimum 8-8 tranyó kéne nem pedig 3-3. Ennyi tranyó párhuzamos kapcsolása szokott érdekes dolgokat művelni. A helyedben ekkora tápfesznél mellőzném a 4 ohmot (egyébként is). Elég az 500W/8ohm ha mégsem akkor PWM végfokot kell építeni.
Helló.
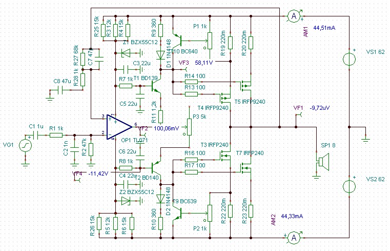
Bekötöttem a toroid elé egy 60w-os izzót. A helyzet az hogy folyamatosan világít és az irfp 240 még mindig melegszik. Igy is megmértem a tápfeszt és 8-9v-ot mutat +- között. A kimeneten meg 3V a -8V helyett. De ha lekötöm a végfokot egy pillanatra villan fel az izzó és kialszik. Hogyan tovább?
Akkor bizony változatlanul rossz vagy a végfet, vagy a meghajtó. Az egyszeri villanás a kondik töltéséből fakadó áramfelvétel. Vedd ki a végeket, és mérd meg őket.
Kivettem minden félvezetők. Az ic, a meghajtó tranzisztor és a végfetek is jók. Rámértem mind a 4 zénerre és 1 kopp zárlatos. Sajnos nincs itthon belőle, ezért nem tudom kipróbálni másikkal. Esetleg helyettesíteni nem lehetne? Hátha felállna végre. Egyébként ez okozhatja a kimeneten a feszt?
A hibás zéner:
Hát bizony lehet hogy ezzel megölte a végfetet is.. Bármiylen 12v-os zener jó bele szerintem.
Ha a rajz szerint építetted meg, akkor a 3k3-at cseréld ki 2k7-re, a zénereket dobáld ki a fetek mellől és a potit tekerd fel teljesen úgy hogy a legnagyobb értéket kapd a végei között. Vedd ki a 22k-t is a kimenetről. Indítsd el újra, és mérj. Ha jók a fetek akkor működnie kell.
Az izzót egyelőre hagyd bent. A tranyók bázisán +/- 12V-nak kell lenni, az IC kimenetén 2-3V-nak valamerre eltolódva, a fetek GS-ei között 2-3V-nak, a kimeneten max. 20mV-nak. A feteket nem raktad véletlenül fordítva? Ha szemből ránézel a jobb lábuk a source, ezeknek kell a tápon lenni. Hasonló értékeket kéne kapnod ha jól van beállítva:
A link nálam nem működik, de attól a műveleti erősítőnek biztosan kell feszültség. A nélkül nem tud működni.
Nem biztos,hogy kell hozzá fázisfordító mert amit linkeltél abban csak utaltak rá.
Álltalában az ilyen dupla amp-os IC-knél az egyik erősítőt az invertáló bemenetén a másikat pedig a nem invertáló bemenetén vezéreljük és így lesz hídkapcsolású. De javítson ki valaki ha tévedek. A linkemen is így van egy példa nézd meg. Link
Itt találod meg a kapcsolását. A többiek szerint kell neki....
Ja igen, egyszer már néztem csak elfelejtettem milyen furcsa IC ez.
Ha a többiek szerint is kell akkor biztos kell.
A fázisforditó tranyók ( BD 135) nem szerencsés választás a +, - 40V-ra, ha csak nem vállogatod le letörési feszültségre.
A SOAR igy se túl jó, ráadásul a BDY nagy bétás és ha helyette valami kis bétás véget raksz a meghajtó izzadni kényszerül áramügyileg
Probáltam kitalálni, melyikre vonatkozik a nem jó ?
Biztos vagyok benne , hogy a durrogó tranyyók, nem a kapcsolás hibája
Bővebben: Link ez a kapcsolás nem jó, pontosabban nálam ez nem működött jól. Szólni szól, de halkan, és rosszul.
Ennek a rajznak van számos egyéb megjelenése is, pl az RTÉK-ban is, illetve az eredeti dokumentációja is elérhető. Az "adaptációk" több helyen is hibásak, a nyákot meg csupán átvették. A lényeg, sem nálam nem működött jól, sem sehol máshol nem találtam ebből egyetlen "jó" példányt (pedig elhiheted, hogy kerestem, mikor már beleöltem vagy sok-ezer forintot). Itt megnézheted az én "kudarcomat"
Továbbra is ez a legjobb hangú és legkisebb torzítású erősítő, amit valaha kitaláltak
szerk: és amit én kipróbáltam, vagy hallottam. .keresztbe hibajavítós. A keretcsatoló kondikba, tervezzünk azért be olyan 12-15 ohm soros veszteséget, hogy bármiféle műveleti erősítő jellegű áramkörrel működjön. Tökéletesen leválasztja a hangszóró visszahatásait és dacára a végfokok visszacsatolásának, nem fut többször végig a visszacsatoló jel az áramkörön, úgy ahogy bármelyik visszacsatolt áramkörön megtenné. Többen is írták, hogy ki fogják próbálni. Tényleg csak én?
Hali!
Én szívesen kipróbálnám mert egyszerűnek tűnik és ha Te mondod hogy a "legjobb" akkor meg pláne... A rajzon a logód takarása miatt nem látható áramköri részletek publikusak? Alkalmazható TDA 7294 hídhoz is? A két tok táplálása közösíthető, vagy a rajz szerint független kell hogy legyen?
7294-el nem próbáltam ki. Elvben működnie kell.
A takarás alatt egy követő erősítő van, amiről az egyik ág van hajtva, meg egy invártáló egységerősítő. Amikor kipróbálod, akkor a végfokok keresztágába, az egyik kondit hagyd el, és mindkettőbe tegyél kb 20 Ohm-ot sorosan, ami rontja ugyan a tulajdonságokat, de nem engedi a keresztlengéseket. A DC keresztlengést pedig úgy lehet megelőzni, hogy az invertáló és végfok bemnete közé teszel egy leválasztó kondit. A hangban nem lesz benne, mert a rafkós kapcsolás kiszedi.
A táplálást ha sikerül tisztázni, akár én is építhetek egy példányt. Tehát a TDA-k tápfeszei közösíthetőek, hogy elég legyen egyetlen +-15V-os táp?
Illetve célszerűbb lenne egy duál műveleti erősítő. Mit értesz pontosan a 12-15ohm betervezésén?
A tápfesz közösíthető. A kesztágba sorosan be kell tenni 10-15 Ohm-ot mert attól függően, hogy mennyire hamis a TDA be tud lengeni alacsony frekvencián a drift-től.
Szia.
Kár,hogy rosszak azok a rajzok.Nem ismersz véletlenül olyan A-oszt. kapcsit amibe bele lehetne pazarolni 2N3055-jeimet?
Nem tudok. De Hapró 8W-osát talán én is megcsinálom (kicsit más koncepció szerint).
Köszi.
Ezeket a klasszikusokat én is ismerem. Olyanra gondoltam ami kvázi-komplementer és több végtranyó van párhuzamosan kötve,mint Nelson Pass egyik jó régi kapcsolásában (biztos ismered) de sajna nekem az sem működött. Idézet: Hát a JLH ból is van olyan amit esetleg nem a klasszikusok közé tenném ! Én anno megépitettem egyet :Bővebben: Link Ebben több vég tranzisztor is van párhuzamban , elég jól is szerepelt a mű de nekem személy szerint a hangminőség az ami nem jött be ! „Olyanra gondoltam ami kvázi-komplementer és több végtranyó van párhuzamosan kö” Bővebben: Link |
Bejelentkezés
Hirdetés |




Igaz, találtam egy angol nyelvű, de egészen érthető weboldalt, amin ott voltak a szükséges képletek, egy hasonló kapcsolás alkatrészértékeinek a kiszámítására; de így már világosabb. Jobban értem mi-mit csinál.
- az emitter feszültség ennél kell kb 0,65 volttal kisebb legyen?








