Fórum témák
» Több friss téma |
Fórum » Inverteres hegesztőtrafó
Az aggregátorom barkácsolt, 4-5 kW a teljesítménye és három fázisú áramot ad. 5 kW-os villanymotorral próbáltam, nehezen indult el, de amikor elindult, simán bírta a rönkvágást.
Ha 100A alatt hegesztesz, akkor medelégszik 10 amperrel is, de inkább 16 ampert igényel, ha ki akarod használni a maximális teljesítményt.
10A-->4kW 16A-->6,4kW.
Nem bírálat,de arra a barkácsolt agregátorra (attól még lehet baromi jó) nem kötném rá ezt az invertert! Az invertered rajzán nem látok semmi olyat ami arra utalna,hogy agregátról is használható lenne.Van ott az az AP05........ panel,nem tudom mi lehet rajt,de gyanítom,hogy a túl fesz és alacsony fesz védelemből szinte semmi,ami szükséges lenne egy agregát ""kiszámíthatatlan"" viselkedése miatt.Várjuk meg a hozzáértők véleményét is.
Szia!
Az ominózus aljzat TIG üzemmódban , vagy távszabályzó üzemmódban használatos. Ebbe az aljzatba lehet bedugni a TIG adapter csatlakozó dugóját, amin keresztül az áram fel-lefutási idő és a munkaáram szabályozása történik. Az Instructiom Manual szerint a gép csak túlmelegedés védelemmel rendelkezik, nincs beépített Overvoltage-Undervoltage védelem, azaz nem védett a túlfeszültség illetve alacsony feszültség ellen. Emiatt nem javaslom, hogy az említett aggregátorról használd,mert nem biztos hogy a készülék túléli a próbát. A feszültségvédelem nélküli invertert a névleges teljesítményfelvételének legalább kétszeresét produkálni tudó aggregátorról szabad használni, így elkerülhető az ívfogás és ív megszakítás pillanatában fellépő feszültséglengés károsító hatása.
Igen. Az a baj, hogy az aggregátorok feszültségszabályozása nagyon lassú. Ha egy 5 kW-os berendezésre rákötünk egy 3 kW-ot azonnal felvevő hegesztőt, hát úgy betörik a feszültség, hogy a hegesztőben még a segédtáp se lesz meg... esetleg átmennek analóg üzembe az IGBT-k és megsülnek...
Ha meg fordítva, tehát, ledobunk ekkora terhelést, akkor meg valószínű nem tud utánnamenni az aggregátor szabályozója és túlfeszültség lesz a kimeneten. Ez akár néhány periódusig is eltarthat, aztán valami csak felrobban a hegesztőben... mondjuk a bemeneti kondik... Sokkal gyorsabbra kellene megcsinálni ezeket a szabályozó köröket, bár nem hiszem, hogy ezt a sebességet, ami ide kellene, el lehet érni. Sajnos, ezek csak 50 Hz-es szerkezetek, nagyok az időállandók. És akkor még ha nem aperiódikus a szabályozókör, akkor jönnek a kimeneti feszültségben a lengések is... Az meg nagyon érdekes, hogy megcsinálnak valahol egy hegesztőgépet és nincs benne semmilyen tápfeszvédelem... ez nem valami kinai? Óccóé?
Igen, AWI-nál kell a távirányítás(remote).
Most van nálam szétszedve egy ilyen csak a 200A-os típus. Aggregátorról használták a végfoka teljesen tönkrement. Majd teszek fel képet mit művelt vele az áramfejlesztő.
Nem ajánlom a próbát, ez a 200-as 4 db 3,25 ös pálca után azt mondta, hogy elég volt. 16.000-et hagytam az alkatrészboltban az új cuccokért.
Föltehetnéd melyik boltban - hátha nemcsak én akarok szintén hasonló beruházást elkövetni.Köszi.
Üdv!
Olvasgattam a fórumot, hátha valaki már esetleg felrakta ide azt a kapcsolási rajzot ami nekem kellene, de nem találtam. Kaptam egy barkács inverteres hegesztőt, ami nem működik. Ondulix 80 fantázianévre hallgat. Szétszedtem, IGBT-k jók, diódák jók, ha 15V külső tápot adok neki akkor megy a vezérlés rendesen. Ha a saját belső tápjáról akarom működtetni akkor nem indul el. Mintha valahol lenne egy kis zárlat. Az UC3845 kb 13,5V-ot kap. Minden félvezetőt végigmértem és jóknak tűntek. Megégve semmi nincs. Ellenállások nincsennek megszakadva. Minden jó ötleltet várok, mi lehet még a baja. Ha valakinek esetleg van rajza hozzá, kérem tegye fel.
Ilyen nevű rajz nincs fent a fórumon és nem is hallottam még róla,de fénykép a belsejéről nem ártana,hátha van ami hasonló,esetleg meg is egyezhet a gépeddel.A névből ítélve ez egy 80A gép ? Próbáld leszűkíteni a hiba helyét,ha a segédtápra gyanakszol,akkor csak annak adj be tápot,a többi rész válaszd le,a táp kimenetét is válaszd le,nézd meg,így működik e.Gondolom a segédtápban van trafó,nézd meg,hogy a kivezetések vagy a tekercsek valamelyike nem szakadt e.Ha a segédtáp ellenállásos korlátozós lenne véletlen,akkor mérj végig mindent,keresd meg hol tűnik el a fesz,ott lesz a hiba.A segédtápnak lehet külön biztosítéka is,ez néha olyasmi mint egy elkó vagy mint egy tömb kondi,a tetejére szokták az értéket ráírni.Keress rejtett forrasztási hibákat,ez a leggyötrelmesebb hiba.Külső táppal lehet a géppel hegeszteni?
A gép belseje. Remélem minden látszik rajta.
A külső táppal nem próbáltam még hegeszteni, csak a pwm vezérlőnek adtam tápot, és a meghajtó jeleket néztem meg szkópon. Ott minden stimmel. A hűtő venti sem indul el, de gondolom a táp miatt.
Szia!
Az UC3845 kimenetét kövesd le a meghajtó FET-ig. Elvileg kellene valahol lennie egy meghajtó trafónak,feltéve ha 2db FET vagy IGBT kapcsolgatja a főtrafót(alsó-felső ágon 1-1 db). A meghajtó trafó primerjének egyik lába meg kell,hogy kapja a "+"vezérlőfeszültséget, a másik lába a meghajtó FET-re vagy bipoláris tranzisztorra megy. A meghajtó trafó kimenetéről forrassz le minden alkatrészt, és úgy próbáld ki. Egy hete hogy beleszaladtam egy olyan inverterbe,amelyiknek a meghajtó trafó után levő összes alkatrésze mérés alapján jó volt, mégis fújt a főtrafó.( Ha valakinek ez újdonság, ezt úgy kell elképzelni, mintha a főtafóban egy levegőcső lenne,és az szivárogna- olyan hangot ad a főtrafó)BC327 SMD tranzisztorok cseréje megoldotta a gondot. Ha a meghajtó trafó szekunder tekercsein tudsz jelalakot mérni, és azok egyformák mindkét szekunderen, akkor a kapcsolótranzisztorok Gate körében levő impulzusformáló és kisütő körben keresendő a hiba. Legcélszerűbb,ha az összes alkatrészt cseréled ott,- hiszen filléres alkatrészekről van szó- mert ha csak a hibásnak mért alkatrészt cseréled,nem biztos hogy minden gondod megoldódik. Arra feltétlenül ügyelj, hogy ha egyik ág tranzisztorát cseréled, akkor a másik ágét is cseréld ugyan attól a gyártótól származó darabra, mert jelentős szórások vannak azonos típuson belül is, ez pedig azt okozhatja,hogy a két oldal kapcsolótranzisztorai nem egyformán disszipálnak, azaz egyik kapcsolótranzisztor jobban melegszik mint a másik. Még annyit, külső táppal ne próbálj hegeszteni!
Sziasztok!
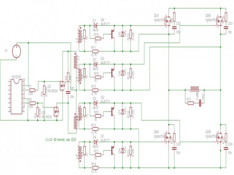
Segitséget szeretnék kérni, próbálok késziteni egy teljes hidas gépet. Az igbt mehajtással lenne gondom, a kitöltéstöl függően a felfutó ill lefutó élbe kb 2-3v-os lépcsők keletkeznek (kép 003) már a sg3525 kimenetén semm szimmetrikus a jel (kép 001) gondolom ezért rossz az egész. Van valami javaslatotok? Ha a meghajtótrafó szekundereit leterhelem 100-200ohm-os ellenállásokkal akkor jó, de ez így nagyon Oroszos gyári gépekben se sok W-os ellenállások se sok W-os zénerek nincsenek, mégis müködnek, ezt szeretném valahogy elérni.A válaszokat előre is köszönöm!
még néhány kép:
Szia!
"Visszabeszél" a vas. Terheld csak le, hagy menjen ki belőle az energia.
Sajnos, ez a gate meghajtás nem teljesen korrekt. Ahhoz, hogy ez igazán jól működjön, nagyon kicsinek kell lennie a primer és a szekunderek közötti szórási induktivitásnak. Mondjuk együtt kell feltekerni mind az öt tekercset. Ekkor viszont túl nagy lehet a primer és szekunder oldal közötti kapacitás és ezen a kapacitáson átfolyó áram megzavarhatja akár az egész vezérlést. ( elsősorban az UC... ic-t.)
A lépcső abból jön össze, hogy egyszer a FET csatornaellenállásán folyik a primer köri áram, egyszer meg a FET substrat diódáján. A két esetben az elemeken levő feszültségesés nem egyforma, ezért van a lépcső. Ha megterheled a szekunder oldalt ellenállással, akkor már áram folyik a FET-eken, emiatt nagyobb feszültségesés lesz rajtuk, tehát kezd közelíteni ahhoz az értékhez, ami a FET substrat diódáján esik, amikor az vezeti az áramot. Azt lehet megpróbálni, hogy schottky diódákat teszel párhuzamosan a FET-ekkel, valami nagyon kicsi feszültségesésűt. Akkor kisebb lesz a lépcső is. Ha ez a lépcső akkor, amikor ki kell lennie kapcsolva az adott főtranzisztornak kisebb mint 2 V, akkor biztosan nem fog problémát okozni.
Köszi!
Megpróbálom amit irtál, még az is bonyolitja a helyzetet hogy 8 szekundere lenne a trafónak, mert mert 2 hidat akarok meghajtani, próbáltam úgy hogy 2 trafóval hajtottam 2-2 igbt-t, teljessen jól müködött, de akkor 4 trafo kellene az egészhez, 2-vel még kibékülnék. Van egy plazmavágóm, abba egy 20mm-es ferritgyűrű van 12db fetet hajt meg,a primérjét 4db n-es fetből alló híd hajtja, jobban nem vizsgáltam meg mert ahhoz szét kellene forrasztani, és a trafót semm szeretném szétszedni, ha esetleg valaki tudja hogy kellene megtekercselni akkor a többit lerajzolnám.
Üdv!
Sikerült megoldani a problémát, a trafómmal volt a baj. a mostanit úgy tekertem meg hogy szekunderrel kezdtem, utánna jött az egyik primér azután 2 szekunder, primér, szekunder, így 0,5v alatt van a lépcső, vagyis már nincs is lépcső csak egy kicsit megemelkedik az egyenes vége. Probáltam schottky diódákat rakni a fetekre, de szinte senmmit nem változott, talán ha egy nagyobb csatornaellenállásű fethez kellene egy kis ellenállású dióda, az irlr024-nek 0,065ohm, de azthiszem ezzel egyenlőre nem kinlódok. Valószinű egy trafóra nem fogok tudni feltekerni 8 szekundert, úgy hogy jó is maradjon, hacsak el nem osztom a 2 primért 4 felé és a szekunderek közé rakom, vagy a szekundereket tekerem 2 szál dróttal egyszerre. Ha hülyeséget irok szóljatok!
Űdv!
A mellékelt meghajtást most próbáltam ki, eddíg ezel értem el a legjobb eredményt, nincs lépcső, se hullám, gyors a fel és lefutás. Azthiszem ez lessz a végleges, ha csak meg nem mondjátok miért sz..
Ravasz... de tényleg a legjobb megoldás. Holnap írok róla, hogy mik a korlátai, meg azért még lehet egyszerűsíteni egy kicsit. Fényképek?
ja a lemágnesezést is meg lehetne tekercs nélkül is oldani
Igen, meg lehet csinálni a lemágnesező tekercs nélkül is, egy 15...18 V-os zener, meg egy dióda kell csak hozzá. Ha a zener nagyon melegszik, akkor két kisebb feszültségűt kell sorbakötni. Ekkor nem okoz problémát, hogy a primertekercs és a visszamágnesező tekercs között nem elég szoros a csatolás, tehát nelm lesz túlfeszültség a tranzisztor kikapcsolásakor.
Sajnos az a probléma az összes trafós megoldással, hogy az áramkör kikapcsolási késleltetése a kitöltési tényezőtől függően változik. Ez az áramkör azt használja ki, hogy az MJE tranyók bekapcsolása a trafóban tárolt energia segítségével van meggyorsítva. Ha elég hosszú ideje volt bekapcsolva a primer oldalon a FET, akkor elég nagy mágnesezőáram folyik a trafón, így elég nagy mágneses energia lesz eltárolva a trafóban, tehát, ez besegít az MJE-k bekapcsolásához, tehát azok jó nagy árammal tudnak vezetni, tehát gyorsan kisütik az IGBT-k gate-jében tárolt energiát. Ha viszont kicsi a kitöltési tényező, tehát csak néhány %-ban vezet a FET, akkor kicsi a mágnesezőáram a trafóban, tehát sokkal kisebb lesz az MJE-k árama is. És ezen az sem segít, hogy légrést kerül a trafóba, a hatás továbbra is megmarad. Ráadásul pont az a baj, hogy amikor a leggyorsabbnak kellene lennie az áramkörnek, vagyis zárlatban, vagy zárlat közel, akkor lesz a kikapcsolási késleltetés a legnagyobb. Ez azt fogja jelenteni, hogy az áram a főtrafó kimenetén rendesen túllendül... Egyébként, még így lehet meghajtani a legjobban az IGBT-ket, hiszen a tárolt töltések nem kapcsolódnak párhuzamosan, mert az IGBt-k sincsenek párhuzamosan kötve. Minden IGBT-t egy külön tekercs hajt meg, aminek a szórása ugyanannyi a primerhez képest, vagyis a feszültség emelkedési sebességét csak egy IGBT gate-je korlátozza, nem pedig kettő, vagy három, ha azok direktbe párhuzamosan vannak kötve. Persze, a primer oldalnak bírnia kell a 4 IGBT áramát. Meg arra vigyázz, hogy a vezérlés ne tudjon 100 % kitöltést beállítani, nehogy együtt vezessenek az egymás alatt levő IGBT-k. Legyen közöttük legalább 1 us szünet. Illetve nézd meg, hogy a 3525 kimenetétől az IGBT-k gatejeiig mennyi a késleltetési idő. Annál azért nagyobb legyen, ha ezt a mérést a főkör tápfeszültsége nélkül méred.
Üdv!
Köszi a kimeríttő magyarázatokat, sokat segitt! Sajnos ma csak pár percem volt foglalkozni a dologgal, annyit megállapitottam hogy ha egy 200 ohm 2w ellenállást párhuzamosan kötök a trafó primérjével akkor a legjobb, kis kitöltésnél. 500ns impulzusnál kb 200ns a felfutás, és 50ns körül van a lefutás. Csütörtöktől már ráérek, kell csinálnom két egyforma meghajtótrafót, mert a mostaniak csak ránézésre hasonlítanak, és kell egy rendes nyák is az igbt-k-nek és a meghajtásnak, a vezérlést külön nyákra rakom, mert abból is kb a századik lessz jó, fesz és áram módban is akarom szabályozni, az elektródás hegesztés mellet, co2 és plazmavágó kisérletekhez.
Az nem nagyon számít, hogy mennyi a fel-és lefutási idő a gatemeghajtó kimenetén egy ohmmal megterhelve. Az IGBT-k, FET-ek egy jó nagy kapacitásként szerepelnek a gatemeghajtás felől nézve. Ez kb. 20..30 nF. Próbálj meg egy ilyen kondit rákötni és azzal nézd meg a felfutási időt. 2...400 ns körüli értéket kapsz. Ez nem olyan baj, mert az IGBT-ken az áram a bekapcsolás után csak lassan nő, mert van a főtrafónak egy viszonylag nagy szórási induktivitása, ami nem engedi meg a hirtelen áramváltozást. Ezen a kondin a fesz. lefutása már sokkal gyorsabb lesz, de ez kell is, mert az IGBT különben nagyon lassan kapcsolna ki és nagyon nagy lenne benne a kikapcsolási veszteség.
A késleltetési idő az más. Azt nézd meg, hogy a gatemeghajtó trafó primer oldalán a FET bekapcsolásának a pillanatától, mennyi idő tellik el, míg a az előbbi kondin a fesz eléri a 10 V-ot. Ebben benne van a felfutási idő, meg az áramkör késleltetése ( vagy holtideje ) is. A FET kikapcsolása után ugyanezt nézd meg, csak visszafele. Ez utóbbi érték nagyon kritikus, mert ez mutatja meg, hogy ha a szabályozókör kiadja a parancsot, hogy legyen valami kapcsolás a FET-eken, az mennyi késleltetéssel hajtódik végre. Elsősorban akkor problémás, amikor túl nagy az áram és a FET-eknek ki kell kapcsolni. Nem mindegy, hogy ilyenkor 100 vagy 800 ns-ot vezetnek még. Ha van lehetőséged, nézd meg ezeket a késleltetési időket különböző hosszúság vezérlőjeleknél úgy, hogy a frekvencia állandó legyen. Vagyis, valami generátorról, aminek a kitöltési tényezője változtatható mondjuk 0,5 és 49 % között. És ez csak a gatemeghajtás, a nagyobb holtidőt a szabályozókör, áramérzékelés, stb teszi bele.
Lehet hogy nem jól fogalmaztam, a trafó primérjére raktam a 200ohm-os ellenellást, a zéner+ diodás lemágnesezés helyett, és igbt-vel együtt mértem az értékeket. A késletetési időt az sg3525 kimenetétől az igbt-ig néztem, a két sugarat egymásra huztam, a felfutás 1us-al késik, a lefutásnál nem láttam késést. Valamit nem jól csináltam? nem sok az 1us? nem kevés a szinte semmi a lefutáanál?
Helyesbítek, a bekapcsolási késleltetés 800nc , a kiapcsolás pedig 150ns-ot késik, 1us-os kitöltésnél, rakok fel képet.
A felfutásnál 6v körül van egy lépcső. Azt az igbt csinálja oda? Ott éri el a teljessen bekapcsolt állapotát?
Ha jól értelmezem az sg3525 adatlapját, akkor a lefutási ideje( Fall Time ) 50ns, nekem az igbt-n ha 0 tól 15v-ig nézem itt is annyi, ezk szerint ettől jobb nem lehet. A 150ns körüli lefutási késés szerintem nem rossz, de a felfutásnál a 800ns az kicsit zavar, ez teljes kitöltésnél is ennyi, + hozzá jön kb 1us ami az ic holtideje 35-40khz-n. Jó ez igy?
|
Bejelentkezés
Hirdetés |





gyári gépekben se sok W-os ellenállások se sok W-os zénerek nincsenek, mégis müködnek, ezt szeretném valahogy elérni.














