Fórum témák
» Több friss téma |
Fórum » Transzformátor készítés, méretezés
Ha kérdésed van, az alábbiak segítenek a hatékony választ megadni:
Mag típusa: M, EI, UU/LL esetleg I-kből összerakott, tekercselt, toroid. Lehetőség szerint képpel.
Méretek: magkeresztmetszet a*b (amit a tekercs körbeölel) ablakméret, lánc és toroidnál, belső-külső méretek.
Primer-szekunder feszültség(ek), teljesítmény igény.
Olyan problémába ütköztem hogy a program amit adtál az ezt adta ki de én életembe nem csináltam trafót de nincs durván 17e ft egy 70v 300w trafóra.
Szóval ez milyen trafó E I EI stb... és egy trafónál hogy is nézzük azt a 25.3 cm2 mag méretet? lehet hülye kérdés de mielőtt neki állok inkább kérdezek. És neme lehetne kapcsoló üzemű táppal megcsinálni? Pl csak a súly és idő igény miatt. Köszi a válaszokat. Ez a trafó hajtaná meg az egyéb cuccokat benne.
Érdekes!
25 cm2 vasmaggal hegesztőtrafókat tekergettem ezelőtt 25-30 évvel. ![]() Az pedig 3-4 KVA.
Akkor valami javaslat? lényeg nekem hogy +35 0 -35 voltom és 12 voltom legyen az eddig emlegetett 2*50w vagy ha hidalom(még nem tudom mi lesz) 2*100w hoz és néhány pluszhoz pl csatorna váltó meg eq és kész... -
Köbzoli Akkor szerinted egy 5*5 mag méret elég? és akkor 5 db M20 lemez kell...Jól értelmeztem a rajzokat!? Mondjuk télleg elég nagy lesz
m102 kell csak elnéztem és a táblázat amit küldtél az szerint. Mind egy is. itt egy új számítás még ez is nagyon nagy lesz. de ez már azért kisebb. de megnézem mit ad ki ha nem adok vasmag méretett az új adatok-ra. 22.6cm2
A 70v 5A elég szerintem 12v 0,5A meg venti meghajtásra elég szerintem.
Mire gondolsz? melyik érték a nagy?
Hu.
Értem akkor szted 180w os elég lenne? azt mondod de ez csak a 2x50 es hez nem? pl 2x100 vagy 4x50 már kevéske nem?
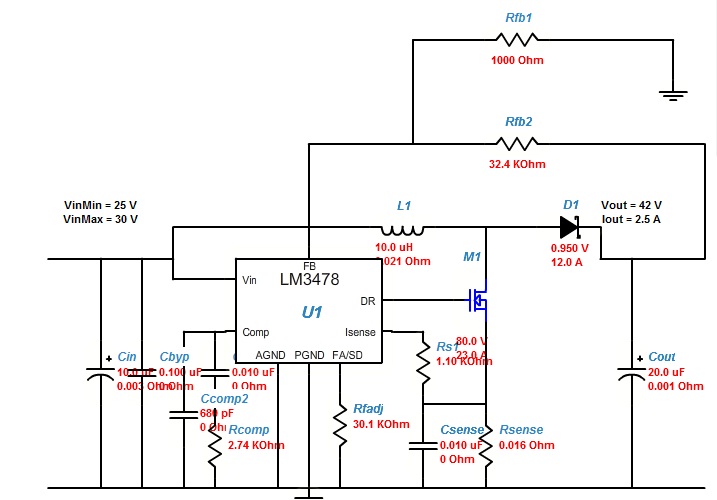
Utána néztem a dolognak és sikerült egy ilyet össze hoznom elvileg elég erős (42v 2,5 A ) és olcsóbb is lenne.. nem tudom mit szólsz hozzá egyébként csak addig lenne ez amíg nem csinálok vagy veszek tekercset.
Találtam egy 9V-os 1A-es ketyerét. Méretekben ugyan akkora mint a másik, úgyhogy most örvendek
Tudom fárasztó vagyok.... toroid trafót hogy kell csinálni miként? mert az mégis csak laposabb... Ilyet mint a képen vagyis hasonlót ez mind a kettő ehhez a kapcsoláshoz van csak más oldalakról másképp megépített cuccokhoz.
Veszel hozzá vasmagot és belefűzögeted a ~ezernyi menetet primernek meg a negyedannyi menetet szekundernek és kész.
![]() Mini toroid trafó sajátkezűleg Toroid trafó tekercselés
Nézem erősen a primer drót kiszámításához a képletet de valahogy nem megy..
A primer áramot ki tudtam számolni Kb 100mA.. A delta i megvan. De az az "Sn" az mi a csuda ott? Sm55-öt szeretnék tekerni, de nem tudom kiszámítani a primer drót vastagságát :no: Ahogy nagyjából számoltam jó sok menet lesz a primer. Idézet: „De az az "Sn" az mi a csuda ott?” ejjejj, Áramsűrűség ( A/mm2 ) De nem értem, mit és miért számolsz? pri 10menet / v sec 8menet / v 20va-s a trafó..
Hali! Szétszedtem két PC tápot amiből főleg a transzformátort szeretném hasznosítani. Van két darab segédtrafó mindkettő tápban és arra lenne nekem szükségem viszont van annyi lába hogy nem tudom beazonosítani melyik a szekunder illetve primer tekercs mivel még sosem láttam ehez fogható trafót. Ha így ránézésből valaki megtudná mondani hogy melyik két láb a primer illetve melyik kettő a szekunder azt megköszönném illetve arra is kíváncsi vagyok hogy rámerjem-e kötni 220Voltra?
Rendben akkor irány a kuka viszont van egy nagyobb trafó is amivel féligmeddig vagyok tisztába hogy mit hova kössek. A 73-as képen látható 2 láb szerintem a primer ahova szeretném kötni a 220-at. A másik oldalon lévő lábakkal nem vagyok tisztában remélem valaki feltud világosítani. Ha nem akkor muszáj vagyok kikisérletezni. Ittvan 2 PC táp a nyakamon + annyit szerzek amennyi csak kell nemfogok venni trafót.
Hát jó azért kösz a választ. Kezdtem örülni hogy végre nem kell venni trafót de akkor mégis kell de nem fogok megoldom máshogy amit szeretnék. Voltaképpen az én célom az stabil 9V DC előállítása 220V AC-ból és bírjon 5 mA-t. Ezt a lehető legolcsóbb módon és legkisebb helyfelhasználással ezért is gondoltam erre az ultrakicsi trafóra.
sziasztok!
vannak itthon bontott trafóim 2 db régi, csöves TV-ből. Az egyik kimenőtrafót tudom, mert még rajta volt a hangszóró. A többi trafóra lennék kíváncsi. Az egyik sima primer-szekunder, két-két kivezetéssel. A másik ugyan ilyen, de a kisebb ellenállású (3ohmos) tekercsen egy párhuzamos RC tag van, fóliakondival. Egy harmadik, ismeretlen trafóban pedig három tekercs van. A nagy ellenállású (300ohmos) tekercsen soros RC tag található, ugyancsak fóliakondival. Ez utóbbi lehet szerintem az egyik hálózati trafó: 230V primer és két szekunder.
Bajban vagyok tekercs méretezésnél, segítségre van szükségem. Szeretnék csinálni egy DC/DC konvertert és elviekben már össze is állt a dolog, csak a tekercsnél nem tudom, hogy is induljak el.
Az áramerrősség kb. 16 amper lenne, tehát gondolom 1,5mm2-es vezeték alkalmas lenne. A kapcsolási frekvencia 50kHz. Odáig rendben is van a dolog, hogy megtekerem a tekercset és megmérem, hogy stimmel-e az induktivitása. A gondom az, hogy hogyan tudnám eldönteni arról a ferritgyűrűről, ami itthon van, hogy a teljes 16 amperes tartományban sem megy telítésbe. Meg mondjuk az is kérdés számomra, hogy használhatok-e erre a feladatra ferritgyűrűt vagy valamilyen más anyag lenne a célravezetőbb.
(a mérések; 3 és 300 ohm a trafóra forrasztott RC tagokkal történt, tehát ezek az értékek nemcsak a tekercsre, hanem a kondira és az ellenállásra is vonatkoznak...)
Sziasztok! Elnézést, hogy nem olvastam vissza. Kellene nekem egy program, ami kiszámolja, hogy a tekercsek hány menetesek. A huzal átmérő sem lenne rossz, bár azt én is ki tudom. Na meg az is fontos lenne, hogy hány T-ra kell gerjeszteni a vasat. A programok közti DOS alapút ismerem.
Szia!
MINEK program amikor a kellő képletismeretében te magad is könnyen ki számíthatsz minden szükséges paramétert! Persze gyorsabb és kényelmesebb egy kezelő felületbe bepötyögni az adatokat. S a program vagy jól vagy rosszul megadja a hiányzó értékeket. De ha nem tudod visszaellenőrizni, akkor a program meg is téveszthet. Esetleg rossz infó alapján számolja a hibás végeredményt! S ez a legrosszabb!. Sok kiszámolási példa és képlet van már a fórumon... A gerjesztés mértéke meg függ a vasmag anyagától! Az SI vágott magokat nem lehet annyira gerjeszteni mint a melegen hengerelt irányított szemcsés (Hiperszil) vasmagokat. SÍ-magok gerjesztése 0.8-0.9Tesla. S Hiperszil meg 1.2-1.6Tesla is lehet. De a Hiperszil magoknál más dolgokat is figyelembe kell venni!!! Remélem azért a linkem kicsit segít!
Köszi a választ! Bár a DOS-os programot többen próbálták, és működött. Már ki is számoltam vele a menetszámokat. Tekerném is a trafót, csak még huzal nincs hozzá. Ami nélkül nehéz lenne.
Sziasztok!
Légmagos tekercs készítéséhez hol tudok beszerezni huzalt? PA hangváltóhoz, szóval valami vastagabb kéne, 1-1,5mm. Szerintem az elég lenne. Vagy ha van valakinek eladó, és nem horror áron, vevő lennék rá.........Viszont kéne egy jó pár méter..... Nagyon köszi előre is a segítséget. Üdv
Ezzel a huzalkérédéssel én megjártam. Majdnem rámtukmáltak 20 kilónyi rézdrótot cirka 80.000Ft-ért. A boltban a kilónkénti árat mondták, az nem tűnt túl soknak, azt meg valahogy elbeszéltük egymás mellett, hogy nem kilós kiszerelésben van.
Javaslom, hogy keress a faludban motortekercselőt. Én is hozzájuk fordulok. Valószínűleg 1,5mm-es vezetéket nem fogsz kapni, de mondjuk 0,5-öset igen és abból összefogsz hármat a tekercshez. Nekem is ezt javasolták.
Azért érdemes rákérdezni!
Hello.Van egy tápom ami 35Vot ad ki.Test,+35V.Ebből hogyan lehet +,- GND szimmetrikus tápot csinálni.És ez a35 már egyen áram pufferrel.
Ha a trafó 3 kivezetéses akkor egyszerű. Ha csak 2 akkor is meg lehet oldani de nem a legjobb ötlet...
Sajna csak 2.
Hello!
Kaptam egy trafót és azt látom az információn, hogy a primer tekercs 120Voltos. Kérdésem az lenne, hogy lehetne 230 volton üzemeltetni? köszi |
Bejelentkezés
Hirdetés |







Értem akkor szted 180w os elég lenne? azt mondod de ez csak a 2x50 es hez nem? pl 2x100 vagy 4x50 már kevéske nem? 








