Fórum témák
» Több friss téma |
Fórum » Inverteres hegesztőtrafó
Igen, azt a lépcsőt úgy hívják, hogy Miller plató. Annak a végére éri el a bekapcsolást az IGBT, vagyis annak a végére fut fel teljesen rajta az áram. A Miller plató időtartama a felfutási idő, amit a katalógusok is közölnek.
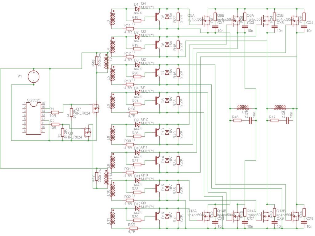
Szép a kikapcsolás, meg gyors is. Amit lehet látni, hogy az SG 3525 kimenetén viszonylag lassan megy le nullára a jel. Ez az IRLR024 nem túl szerencsés ide, mert a bekapcsoláskor a felfutási idő viszonylag hosszú, tr=110 ns. Tehát, abba a 800 ns-be ez is belelátszik. Szerencsésebb lenne valami gyorsabb tranyó. Nem kell bele 14 A-es, az 5..6 A-es bőven elég és azoknak kisebb a Qg, vagyis a tárolt töltés, tehát, be-és kikapcsoláskor a 3525 kimenetén is gyorsabbak lesznek a jelek és így kisebbek lesznek a késleltetési idők. Ezen a 800 ns-on kellene faragni, ez nagyon soknak tűnik. Hogy van most megtekerve a gatemeghajtó trafó? Úgy kellene, hogy felteszed a fele primert, aztán szigetelés, aztán jön a négy szekunder, közte szigeteléssel, ami legyen vékony, aztán szigetelés, aztán a másik fele primer. A primerek és a szekunderek közötti szigetelés legyen annyira vastag, hogy a tekercselés elkészültével a csévetest tele legyen. Így lesz a legnagyobb távolság a primerek és szekunderek között, vagyis így lesz a legkisebb a kapacitás a primer és szekunderek között. Meg kellene mérned a késleltetési időket az SG ic egészen kis kitöltésénél és egészen nagy kitöltésénél is. ( 49 % ) Próbálj meg beletenni a vasba légrést, de ezzel csak óvatosan, mert a légréssel nő a trafó mágnesezőárama és már melegedhetnek tőle a FET-ek. A szekunder menetszámot úgy állapítsd meg, hogy az IGBT gateken 14...15 V legyen. A zener az IGBT-ken lehet 18 V-os is. Ne felejtsd el a trafó középpontja, meg a FET-ek source-i közé tenni egy 100...200 µF-os kondit, meg egy 100 nF-os kerámiát úgy, hogy a lehető legközelebb legyenek ezek az alkatrészek egymáshoz. Vagyis kis területet foglaljanak el, mert akkor lesz a legkisebb a szerelési induktivitás és akkor lesznek a legkisebbek a túlfeszültségek, meg akkor lesz a leggyorsabb az áramkör.
Hali, hölgyek,urak. Új felvételes vagyok köreitekben,
és mindjárt egy kérdéssel szeretnék nyitni. Nos, arra lennék kíváncsi, hogyan lehetne egy hetra100/160- as típusú hegesztőgépet egyen áram leadására bírni?Gép adatai: -220V,30A,(21V-100A 24V) -380V,60A,(23V-160A 26V) Ha valaki tud segíteni nagyon jól jönne. Előre is köszi
A fenti értékeket kb 5%-os kitöltésnél mértem, 49%-nál kb felére csökken a lefutási idő, a felfutás nem változik.
Szia!
Bár az általad felvetett téma nem ebbe a fórumba való,mert ez egy más kategóriába tartozó gépcsoporttal foglalkozik,de azért választ illik adni a feltett kérdésre. Tehát Hetra. Az általad említett géptípus váltakozó árammal történő hegesztésre lett kifejlesztve, tehát a szekunder üresjárási feszültsége is váltóáramú üzemre van méretezve. Ha ezt a gépet egyenirányítani akarod-ugyanis csak így fogsz egyenáramot kapni-akkor a szekunder oldal feszültségét kb.15V-al meg kellene emelni. Ez pedig azért szükséges,mert az elektródák gyújtása egyenáramú üzem esetén kb. ennyivel magasabb gyújtófeszültséget igényel,mintha váltóáramról hegesztenél velük. Ha cellulóz bevonatos pálcával szeretnél hegeszteni,akkor a Hetra szekunder feszültségét majdnem duplázni kellene. Szerintem inkább építs egy,-a céljaidnak megfelelő hegesztő áramforrást.
Nézd meg a kikapcsolási késleltetést mondjuk 500 ns széles impulzusnál. Tehát, ha a 3525 kimenetén csak 500 ns széles a jel.
A 200 ohmos ellenállásokon is vissza tud elvileg mágneseződni a vasmag, de ez sok mindentől függ, ezt nem tartom korrekt megoldásnak. Ráadásul fogyaszt akkor is, amikor a FET be van kapcsolva. Miért nem jó a zener+dióda megoldás? Ettől még tehetsz rá egy párhuzamos, vagy soros RC-t, ha nagyon lengéses a jel. De ha párhuzamosan van az ellenállás, akkor 1 k körül legyen. Bár szerintem nincs rá szükség, a ha betápon ott van az elkó, amit korábban említettem. A FET-ek gate körében 510 ohm van, ez is csak fogyaszt, mást nem csinál. Ide 10 k-t tegyél inkább. Legfeljebb arra jó, hogy a FET kikapcsoljon, ha netán elszakad a drót ( fólia ) a 3525 és a FET-ek között.
Üdv!
Nincs semmi gond a zézer+diódás lenégnesezéssel, inkább az lehet a gond hogy a kisérletezéseim során eljutottam 40 menetes tekercsekig, lehet hogy a negyede is sok lenne, megyek tekercselek 10 menetekből álló meghajtótrafót. Utánna megírom az eredményt.
Hm... Ha kicsi a menetszám, akkor túl lesz gerjesztve a trafó, esetleg betelíthet. Ha meg túl nagy a menetszám, akkor nagy lesz a szórási induktivitás a primer-szekunder között, az sem jó, mert az a 800ns még több lesz. Inkább írd meg, hogy milyen vasat használsz, meg a frekvenciát, aztán kiszámolom a menetszámot.
Megcsináltam a 5*10 menetes trafót z+d lemágnesezéssel, a 800ns kb 150-re csökkent, a lefutási késés, 150-ről kb 100-ra, a lefutási idő madadt 50ns kőül, ezeket 1us hosszú jelnél mértem. 500ns- nál a lefutás kicsit lassabb lessz 60-70ns és a késés is kicsivel 100 fölé megy, kisebb kitöltést nem tuok allitani, mert valamiért eltünik a jel, meg kell néznem a vezérlést, elméletileg 0-tól kellene induljon. 49% kitöltésnél a felfutási késés kb 200ns-ra nő a tőbbi dolog gyorsabb lesz a kitöltés növelésével.
Azért leírom a trafóm adatait E 25*18*10 , ez az egész trafó mérete, az E közepe 10*5mm, 40khz táp 15v, Szerintem ezzel tovább foglalkozni idöpocsékolás, etől sokkal rosszab értékkekkel rendelkezö meghajtóval már hegesztgettem, igaz melegedtek is az igbt-k Régebben csináltam egy dupla flyback vagy nem tudom minek nevezzem, hegesztőt, azt az Oroszt amit most is csinálgatnak itt a fórumon, az ugy ahogy működik, előveszem és méregetek rajta, ott 2-2 igbt van párhuzamossan, biztos hogy sokkal rosszabb minden érték, de möködik.
Köszönöm a kielégítő válasz, sokat segítettél, bár az én eredeti szakmám hegesztő,de ezeket a dolgokat nem tudtam
. Sebaj, a jó pap is holtig tanul. Abban is igazad van,hogy ennek a fórumnak nem ez a témája, de az igazat +valva most láttam, hogy külön szakosodott egyenirányítós fórum is van, ezért bocsi.Tehát még egyszer köszi szépen az infót.
Sziasztok!
Egy olyan kérdésem lenne, hogy ezzel az inverteres hegesztővel hegesztett-e, már valaki aluminiumot?
Melyikkel?
A lényeg, bármelyik inverterrel lehet alumíniumot hegeszteni, ha az elektróda bevonatos. A lényeg,hogy a gyújtófeszültség legalább 70V legyen. Csupasz alu hegesztő pálcával argon védőgázban lehet hegeszteni váltóáramú üzemmódban.
Az Inverteres heggesztővel?
Azért kérdezem, mert én próbáltam és elég gyenge volt 3mm-es elektródával. Van réz, aluminium és rozsdamentes elektródám mindel nagyon jól ment kivévve az aluminiummal, olyan volt, mintha gyenge lenne a heggesztő. Nektek mennyi V jön ki rajta?
Bocsi,hogy csak most válaszolok, de vasárnap pihent a számítógépem.
A 3,2mm-es alu pálcához kell kb. 140-150A . Tehát minimum 180-200A -es inverter szükségeltetik a tekintélyes hegesztőáram miatt. A lakatos kollégáim hegesztődinamóval szokták az eltört alu dolgokat meghegeszteni,amíg nem volt inverter a műhelyben. Amióta van, a dinamó csak leltári kacat.A mi inverterünk üresjárási feszültsége és karakterisztikája átkapcsolható(FRONIUS) De egyébként 92V az üresjárási feszültsége. A dinamóé pedig 70V.
Az lehetett akkor a gond, hogy az én inverterem, csak
50V tud és 120A akkor ez kicsi neki, de az aluminium elektródán kivül mindennel tökéletesen müködik. Most egy uj inverteres heggesztőt akarok épiteni és azt már magyobra csinálom.
Üdv!
Tegnap egész jól haladtam a hegesztőmmel, (képek) ha nem hiányozna néhány 5ft-os alkatrész,ma ki is próbálhatnám, egyenlőre egy árammódú szabályzó lessz rajta, azután valahogy tovább kellene fejlesztenem, fesz módú szabályzásra is. Az az elképzelésem hogy két potméter lessz rajta, egy az áramerősségnek, és egy a feszültségnek, ha az áramot maxra tekerem, akkor a másik potival szabályzom a feszt, és fordítva, fesz max ..... Igy talán tudnám használni. co2-höz és pálcához is, ha valakinek van ötlete vagy valami rajza sg3525-höz, amiből ki lehetne indulni, azt megköszönném. van valami elképzelésem, majd hozzárakom a rajzomhoz, és eldönthetjük, miért sz.. az egész
Szia!
Tetszik ez a kompakt megoldás. Ügyes és szép munka. Létezik univerzális megoldás,azaz áram és feszültséggenerátoros kialakítás is, de nem cél IC-vel(az SG3525-re gondoltam a cél IC-nél). 13-14db digitális illetve analóg IC-vel kialakított kapcsolást már láttam,rendelkezésemre is áll,-de sajnos alkatrész értékek nélkül. Sajnos még nem volt időm az alkatrészek adatait kideríteni,pedig komplett kártya van hozzá-igaz hogy halott a meghajtó áramkör egyik fele. Télen talán lesz időm visszakeresni a rajzhoz az alkatrészeket.
Köszönöm az elismerést, de még nem müködik!
A 14db ic rengeteg, szerintem az SG egyedül is tudja ezt, legfeljebb 1-2 müveleti erösitővel kiegészitve, csak valami optós vagy trafos feszfigyelés kell alkalmazni, mert nem lenne szerencsés dolog összekötni a primér és a szekunder oldalt
Üdv!
Ha a 320v-os tápon figyelném az áramot, egy áramváltóval, teljes kitöltésnél, a holtidőbe, le tudna mágneseződni a vas 100-200ns alatt?
Ezt így nem lehet megérteni. Valahogy fogalmazd meg pontosabban. Meg nem ártana hozzá egy rajz.
( Egy vasmag lemágnesezése, - vagy felmágnesezése - egy adott értékre, a rákapcsolt fesz-idő terület nagyságától függ, vagyis a kettő szorzatától. )
Az előző kérdésem jelentéktelenné vált, ezért nem próbálom megmagyarázni, mire is dondoltam.
A hegesztőről van szó amit építek, két trafó van benne, a kisérletekben söntös áramfigyelést alkalmaztam , de jobb lenne valami áramváltót használni. Ha igazán jól akarnám megcsinálni, modjuk, mindkét trafó primérjére kellene, 1-1 áramváltó, ezeket PL sorbakötve figyelni, és a kettő külömbséget is, és ha van , akkor kikapcsolnli a vezérlést. Így ha az egyik oldalba olyan hiba keletkezik amitől nem nő vagy inkább csökken az áramfelvétel akkor megvédené a másik oldalt a túláramtól. Ha van jobb és egyszerübb ötlet, azt elfogadom!
Bocs, hogy ezt mondom, de még mindíg nem világos az, amit csinálsz. Azt még értem, hogy két teljes híd van, de ezek hogy vannak kötve? A trafók szekunder oldala hogy van kötve? A hidak 320 V DC-ről mennek, vagy esetleg meg van osztva kondikkal az 500 valahány volt ami a 3 F-ú betáp egyenirányítása után létrejön? Szóval, legfeljebb találgatni tudok... Kellene egy rajz...
Nem igazán jó az elméleted az áramváltók sorbakötésével, mert ha minden jól működik és mégis túl nagy áram akar folyni, akkor a kivonás után sem fog jelezni az áramköröd. Miért nem jó a párhuzamos kötés? Mondjuk diódákon keresztül?
Bocs!
2 külön híd, közös 320v dc, a szekunderek párhuzamossan összeegyenirányítva. Az esetleges külömbséget nem akarom kivonni , hanem kükön felhasználva az sg3525 shutdown bemenetére kötném, de végü is jó párhuzamossan is, ha az egyik hid nem megy úgy is észre veszem.
Nemrég kaptam egy barátomtól 6 db. SGW30N60 IGBT-t.Tisztelettel kérdezném a hozzáértőket,hogy érdemes e felhasználni a kéttranzisztoros nyitó megoldásban (Maci) vagy halott ötlet.
Köszönöm! Bővebben: Link
Szia Gábor!
Nyugodtan használhatod. Én kb. 3 hónapja cseréltem erre a típusra az eredetileg 15A-es típusokból épített végfokot. A 4db.15A-es helyett 2 db-ot tettem be ebből a típusból, és ragyogóan muzsikál vele. Sőt, kevésbé melegszik a hűtőborda.
Szia Pisti!
Arra gondoltam,hogy 30-40kHz közé állítanám be a vezérlő áramkört és ebből az IGBT-ből 2-2 darabot építenék be oldalanként,vagy 1-1 is elég lenne a 130A géphez ,mi a véleményed?
Az a gép,amibe én beraktam, 100A-es volt. A 130A-es gépbe lehet hogy elkél a 2-2 db. Ha nem megy a meghajtó köri négyszögjel élmeredekségének a rovására,akkor a meghajtó körben a gate zenereket cseréld 13V-os típusra a 12V helyett. Abban a gépben, amibe ezt a típust raktam, eredetileg 10 ohmos gate ellenállások voltak. Ezeket én kicseréltem 4,7 ohmosra. Javaslom, vesd össze az eddig alkalmazott IGBT-k zárási és nyitási idejét valamint a gate kapacitását
ezen típus adataival. Valamint a bekapcsolási és kikapcsolási veszteségeket. Annyit mondhatok, nálam bevált. A fiam most javított meg egy bontásra ítélt inverter alaplapot, abba is ezek kerültek , 1-1 db. Az alaplap 90 A-es gépé volt. Abba a gépbe,amelyikről korábban írtam, először 2-2db-ot tettem. Kipróbáltam, majd 1 párat kiforrasztottam belőle. Semmivel nem melegedett jobban, mint amikor 2 pár volt benne. De a 130A-es gépbe lehet hogy kevés az 1 pár.
Sziasztok!
A napokban beszereztem egy Elektrosta Elektro 150 tipusu hegesztőt. A masina le van égve, javításra szorul. Egyelőre nem szedtem szét, tehát nem tudom, hogy mi lehet a baja. Valaki tudna esetleg bővebb infot erről a gépről? Adatlapján kívül, azt én is megtaláltam.
Na, ma délután szétszedtem a gépet, valami szakbarbár már végzett rajta javításokat. Gyárilag 4 darab HGTG30N60A4-es igbt volt benne, jelen pillanatban csak 1-1 van benne. Volt egy teljesítmény ellenállás 15 ohm 10W, ami elpukkant, nem néztem meg tüzetesen, mert nagyon szutykos a panel, de majd kiderítem hova kapcsolódott. Lehet beviszem a céghez, és átküldöm a panelmosónkon, mert ezt házilag letakarítani lehetetlen...
Kérdésem a következő: hol kezdjem a méricskélést, mi is ment benne tönkre, ill. az igbt-ket milyen módon tudom leellenőrizni, hogy jó-e?
És még egy pár kép..
|
Bejelentkezés
Hirdetés |





és mindjárt egy kérdéssel szeretnék nyitni. Nos, arra lennék kíváncsi, hogyan lehetne egy hetra100/160- as típusú hegesztőgépet egyen áram leadására bírni?
. Sebaj, a jó pap is holtig tanul. Abban is igazad van,hogy ennek a fórumnak nem ez a témája, de az igazat +valva most láttam, hogy külön szakosodott egyenirányítós fórum is van, ezért bocsi.















