Fórum témák

» Több friss téma
Fórum » Elektronikában kezdők kérdései
- Ez a felület kizárólag, az elektronikában kezdők kérdéseinek van fenntartva és nem elfelejtve, hogy hobbielektronika a fórumunk!
- Ami tehát azt jelenti, hogy a nagymama bevásárlását nem itt beszéljük meg, ill. ez nem üzenőfal!
- Kerülendő az olyan kérdés, amit egy másik meglévő (több mint 17000 van), témában kellene kitárgyalni!
- És végül büntetés terhe mellett kerülendő az MSN és egyéb szleng, a magyar helyesírás mellőzése, beleértve a mondateleji nagybetűket is!
Lapozás: OK   870 / 4051
(#) mhatalyak válasza kadarist hozzászólására (») Máj 14, 2010 /
 
Motorkerékpár gyujtása. CDI vezérlő van rajta, amely 100V körüli feszt ad a gyujtótrafóra. a gyujtótrafó és a gyujtás vezérlő közti "vezetéket" kellene megcsapolni, úgy, hogy 12V ot tudjak vele kapcsolgatni egy tranzisztoron keresztül, amely egy mágnes szelepet működtetne. Elvileg egyenáram, de impulzosokban jelenik meg csak.
(#) mex válasza mhatalyak hozzászólására (») Máj 14, 2010 /
 
Azt is elárulhatnád mennyi időre akarod kinyitni a mágnesszelepet, mert a kétütemű motor üzemközben sűrűn ad szikrát, ezt egy mezei mágnesszelep nem tudja lekövetni....
Vagy arról lenne szó, hogy ameddig van szikra, addig nyitva legyen?
(#) mhatalyak válasza mex hozzászólására (») Máj 14, 2010 /
 
4ütemű a motor, kb 0.2mp ig kelle nyitvalennie. Végülis nem mágnes szelep, hanem injektor, de a működési elve ugyanaz, csak a végén van egy porlasztó.
(#) vladcepes hozzászólása Máj 14, 2010 /
 
Sziasztok.
Adott egy horgászlámpa(ami meg van áldva egy 6V-os 4Ah-aksival) Ebben van 2 db fénycső.
Gondoltam jó lenne kicserélni és rakni bele Ledeket kb 10 db-ot (olyat amit tegnap is belinkeltem).
1.)Gondolom tovább bírná az aksi
2.)Gondolom világítana annyit a 10 led mint az a két fénycső.

Olvastam valahol hogy ide kellene szerkeszteni valami áramgenerátort ledhez. Találtam is de a legegyszerűbbet szeretném és ha lehet azért még jó is legyen kb 10 ledre.

Bővebben: Link
Itt a 3-ik rajz az elég egyszerű lenne de ha jól látom U1> kell legyen mint mondjuk a 10 led feszültsége összeadva +1,2 V tehát az én esetemben 10 led az 10x3,5V=35V és +1,2V Jól számolok? Ha igen akkor ez nem jó nekem mert 6V-os az aksim.Ugyan ezen a linken kinéztem az 5ik (rajzot) áramgenerátort (itt 8 led van 4-4 sorba kötve és párhuzamosan a két sor.
Ez jó lenne nekem? Vagy van ennél egyszerűbb rajz is?
Megköszönném a segítségeteket. :worship:
(#) zsoltee0001 válasza vladcepes hozzászólására (») Máj 14, 2010 /
 
Szia

Ha 6 voltos aksid van akkor szerintem max 3 ledet tudsz meghajtani egy áramgenerátorral (egyébként a 3. az egyszerű, de jó) így kénytelen leszel legalább 3 áramgenerátort csinálni.
Dobj össze 1-et és próbáld ki.
egy fénycsöves lámpát indokolt Led-el kiváltani?.. te tudod .
(#) dudzsi hozzászólása Máj 14, 2010 /
 
Sziasztok.
Az lenne a kérdésem, hogy ha bekötök egy fénycsőves 220V-os lámpát. Akkor van e jelentösége annak hogy a fázis hova kerül? Vagy mehet a fázis a nullára is a nulla meg a fázisra.
(#) mex válasza mhatalyak hozzászólására (») Máj 14, 2010 /
 
Ez a 0.2 sec is elég hosszú idő a gyújtásimpulzusokhoz viszonyítva. A gyakorlatban azt eredményezi, hogy a motor beindítását követően állandóan nyitva lenne, mert az indítójel gyakoribb, mint a 0.2sec időtartam.
Pontosítsd a kapcsolás szerepét, az időzítési követelményeket, és rajzolok.
(#) dudzsi válasza (Felhasználó 13571) hozzászólására (») Máj 14, 2010 /
 
Oké köszi.
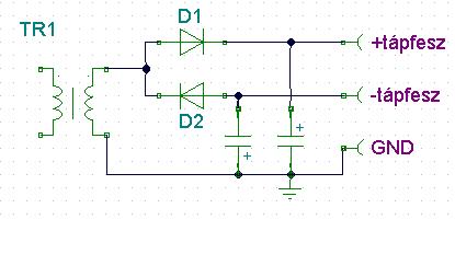
(#) DB Thündér hozzászólása Máj 14, 2010 /
 
Kellene nekem egy táp ami mínusz, plusz és föld!
csatoltam egy kapcsolást az jó?
És kondiknak milyet tegyek?



És még annyi hogy a plusz mínusz kivezetésre nem kéne még oda is egy kondi?

táp.jpg
    
(#) mhatalyak válasza mex hozzászólására (») Máj 14, 2010 /
 
Ezt kellene megcsinálni, mint ahogy a VIDEÓBAN van. A gyujtás után fecskendez az injektor, ezért gondoltam, hogy jólenne a gyujtásról levenni a jelet. Én úgy tudom, hogy az injektor 0,2s ig van nyitva általában, de ha kevesebb lenne az mégjobb lenne! Egyébként sima 12V kell az injektornak!
(#) kadarist válasza DB Thündér hozzászólására (») Máj 14, 2010 /
 
Mekkora áramot szeretnél kivenni a kapcsolásból? És mekkora lesz a feszültség? Attól függ a kondenzátor típusa-mérete.
(#) mex válasza mhatalyak hozzászólására (») Máj 14, 2010 /
 
Ezek szerint injektorossá akarod átalakítani a motorod?
Mindenesetre, ha számolsz egy kicsit, kijön, hogy ez a 0.2sec négyütemű, egyhengeres motornál már 1200 fordulatnál is sok, innentől kezdve már nyitott állandóan a szelep, mert nincs ideje lezárni. Még rosszabb a helyzet, ha fordulatonként ad szikrát, mert a jeladó a főtengelyre van szerelve,(mert akkor már 600 fordulatnál nyitva marad a szelep) nem egy fél fordulattal járó segédtengelyre.
Szóval ennél sokkal kisebb időtartamra kellene, hogy nyitva legyen, mert különben gubanc lesz.
Ha ez az első ilyen átalakításod, akkor még egy kicsit tanulj hozzá, így elkerülheted a nagyobb károkozást.
Mindenesetre rajzolok valami egyszerűt, de az injektor tekercsellenállását mérd meg, ez fontos.
(#) Sir-Nyeteg válasza mhatalyak hozzászólására (») Máj 14, 2010 /
 
Ha 0,2s-ig van nyitva, és feltételezzük, hogy a 4 ütemből 1 ütem idejéig van nyitva, akkor egy ütem 0.8másodpercig tart. Ez így 48rpm-es fordulatot jelent maximum.Kerekítve 50. Ha a 0.2s-ot 100-al osztjuk, az 2ms, így már elérhető lenne az 5000rpm-es fordulat is, ami szerintem még mindig kevés. Tehát az a 0.2s az nagyon sántít...
(#) mhatalyak válasza mex hozzászólására (») Máj 14, 2010 /
 
17Ohm Bosch. minden második fordulatra van szikra, ezért szeretném levenni a jelet a gyujtótrafó elől! De ha már 4000es fordulatnál állandóan nyitva lenen azmár nemlenne gond!!
(#) nurbsuga hozzászólása Máj 14, 2010 /
 
Sziasztok!

A mellékelt rajzon található kapcsolás egy áramtükor.
T2 (illetve nyilván R1) kényszerítené rá a megfelelő bázisáramot T1-re. R3 és R4 ellenállások nélkül. Azért, hogy kis jellel vezérelni tudjuk T1-et, bekerült a kapcsolásba R3 és R4. Kérdésem az lenne, hogy mi a szerepe R3 és R4 ellenállásoknak.

Koszi

aramTukor.jpg
    
(#) nurbsuga válasza (Felhasználó 13571) hozzászólására (») Máj 14, 2010 /
 
Hali!

Köszi a választ.
Szóval:

A kapcsolás T1 munkapontjanak hőmérséklet függését küszöbölné ki. (T2 tehát kizárólag ezért van) Ha R3 és R4 nem szerepelne a kapcsolásban, akkor T2 bázis-kollektor feszültsége 0V lenne. (rövidzár) R1 ellenállással beállított T1 tranyo kollektor és bázis árama. T1 is ugyanazt a bázisfeszt kapja, mint T2, mivel T2 kollektorárama stabil, T1 tranyóé is az lesz, hiába változik T1 hőmérséklete kollektorárama stabil marad. (feltételezzük, hogy a két tranyó teljesen azonos. pl monolitikus kivitelezésben).
Hogy erősítő üzemmódban vezérelni is tudjam T1-et (ezidáig ugyanis egy sima áramgenerátort alkot a rendszer) került be R3 és R4. A "jel be" ponton jul a kisjel a T1-re.
A R3 és R4 néhány kOhm lehet, mivel a bázisáram csekély, rajtuk alig esik fesz, tehát a bázisok éppugy megkapjak a kivánt feszt, mintha ott sem lenne R3, R4.
(#) nurbsuga válasza (Felhasználó 13571) hozzászólására (») Máj 14, 2010 /
 
Csak elméleti a kapcsolás a lényeg, hogy U/R1 (eltekintek a 0,6V-os bazis feszültségtől) állítja be T2-t. Stabil marad T1 is. A vezérlés miatt kerül be R3, R4. Az ő szerepük nem világos. Miért kellenek?
(#) vladcepes válasza zsoltee0001 hozzászólására (») Máj 14, 2010 /
 
Na jó de tökmindegy hogy milyen áramgenerátort csinálok? Mindegyik csak 3 ledet bír el? Mert az 5-ös rajzon amit belinkeltem reggel azon 8 led van. és úgy mutatja hogy 5...12V bemenet.-és erre van 8 led kötve.Vagy ez így nem jó? Vagy melyik rajzra gondoltál ahol 3 led van? Köszi a választ.
(#) mex válasza mhatalyak hozzászólására (») Máj 14, 2010 /
 
Tessék itt a rajz: A potival 11-27.5 ms közti időre lehet beállitani a nyitási időt. Ha ez kevés, akkor vagy a poti értékét kell növelni, vagy a vele soros ellenállásét. Az oldalon levő segédprogrammal gyorsan ki tudod számolni.
A BC182 bekötésére figyelj oda, ebben a kapcsolásban nem szokványos!
(#) proli007 válasza vladcepes hozzászólására (») Máj 14, 2010 /
 
Hello!
Jó számodra az a rajz, amit kiszemeltél. Ez egy kapcsolóüzemű feszültség növelő Dc/Dc konverter, ami nem feszültséget tartja állandó szinten hanem az áramot. A tekercs segítségével fogja növelni a kimenő feszültséget addig, míg a Led számára szükséges.
üdv! proli007
(#) vladcepes válasza proli007 hozzászólására (») Máj 14, 2010 /
 
Köszi.
Hát tanulnom kell még Elég sok minden nem érthető még számomra. Már vagy 25 éve hogy csináltam annak idején valamit.Az 555 ös az nem tudom mi csak gondolom IC? Azt egyáltalán hogy kell kérni a boltba? ha megis van akkor ki kell találnom hogy melyik lába hova megy.
A másik az IRL 530 az tranzisztor? annak sem értem a bekötését. De ha van itt valaki közületek hogy ilyesmire választ adjon akkor megköszönöm.
(#) mex válasza mex hozzászólására (») Máj 14, 2010 /
 
Na itt van a módositott rajz.

Kihagytam egy diódát, pedig ez akadályozza meg, hogy az 555 triggerlába a testponthoz képest negativabb feszültségre kerüljön.
(#) proli007 válasza vladcepes hozzászólására (») Máj 14, 2010 /
 
Hello!
Az 555 az általában NE555 és egy 8 lábú időzítő IC.
Az IRL530 egy FET tranzisztor.
De mind erre itt a háló, ahol az adatlapokon minden megtalálható, többek között a bekötése is.
üdv! proli007
(#) mhatalyak válasza mex hozzászólására (») Máj 14, 2010 /
 
Nagyon szépen köszönöm!! Örök hálám!! Majd írok, ha gondom akadt vele. Az alkatrészeket meg meg is rendelem. Köszi mégegyszer
(#) mhatalyak válasza mex hozzászólására (») Máj 14, 2010 /
 
De hogy van ez? ami van az a karika és 12V mellé írva az az injektor? És a tápfeszt hova kössem?
(#) mhatalyak válasza mhatalyak hozzászólására (») Máj 14, 2010 /
 
Nem lehet kapni LM555CM ícét, jó helyette az LM555CN?
(#) vladcepes válasza proli007 hozzászólására (») Máj 14, 2010 /
 
Köszöntem. "az adatlapokon minden megtalálható" ezt nem tudom merre keressem.

Üdv
(#) pucuka válasza vladcepes hozzászólására (») Máj 14, 2010 /
 
Tokozás, vagy hőmérsékleti tartomány. Erősen gyártó (klón) függő.
A funkcióra az 555 utal, körülötte a betűk változhatnak.
(#) doomkiller hozzászólása Máj 14, 2010 /
 
Sziasztok! Az lenne a kérdésem, hogy DIAK-ot lehetne úgy csinálni, hogy 2 diódát összekötök a mellékelt rajz alapján? Vagy ez elég ötlet?

hvb.png
    
(#) mex válasza mhatalyak hozzászólására (») Máj 14, 2010 /
 
Az injektor a rajzon a "kocka", a BD437 kollektora, és a pozitív tápfesz közé van kötve, párhuzamosan vele a BY228 dióda (ehelyett jó a BY229 is).
A "karika" a + és a - jellel az akkumulátorod. A- jel a test.
Így már érthető?
Következő: »»   870 / 4051
Bejelentkezés

Belépés

Hirdetés
XDT.hu
Az oldalon sütiket használunk a helyes működéshez. Bővebb információt az adatvédelmi szabályzatban olvashatsz. Megértettem