Fórum témák
» Több friss téma |
- Ez a felület kizárólag, az elektronikában kezdők kérdéseinek van fenntartva és nem elfelejtve, hogy hobbielektronika a fórumunk!
- Ami tehát azt jelenti, hogy a nagymama bevásárlását nem itt beszéljük meg, ill. ez nem üzenőfal! - Kerülendő az olyan kérdés, amit egy másik meglévő (több mint 17000 van), témában kellene kitárgyalni! - És végül büntetés terhe mellett kerülendő az MSN és egyéb szleng, a magyar helyesírás mellőzése, beleértve a mondateleji nagybetűket is!
Kezdő vagyok, légyszíves magyarázd el, hogy ez mit jelent!
Idézet: „Mekkora terhelés van rákötve?” Jah, és még valami: Ha egy diódát kötök egy egyenirányító, és a szűrőáramkör közé, és véletlen összecserélem a -/+-t a diódák előtt, az megvédi az áramkört? Kb így gondoltam: Trafó--Egyenirányító (+) ---->|------Áramkör---Fogyasztó Trafó--Egyenirányító (- ) ----|<------Áramkör---Fogyasztó
Ok. Ha jól értem:
12V-os stabilizátorra (kimenete 12V) rákötök 14V-t, akkor a terhelés 2V?
A stabilizátor kimenetére van valami kötve, vagy a levegőben lóg? Ha nincs rá kötve semmi, és úgyis melegszik, akkor rossz a stabilizátor.
Itt a stabilizátor kimenetére kötött fogyasztó (LED) a terhelés. Tehát a terhelés egy fogyasztó (ellenállás, izzólámpa stb.), amin áramot folyatunk át, és az átfolyó áram munkát végez (hőfejlődés, fénykibocsájtás).
Szia.Megvettem ma hozzá a cuccost.Az a tekercs ami ott van a rajzon,az kb úgy néz ki mint egy nagyobb méretű kondi. így van? A másik hogy nem volt csak 220uH 1Ah ezzel lehet helyettesíteni? Vagy mi történik ha így kisebb az Ah-ja?
Üdv.
Elkeszult ma a TDA2050 erositom . Mikor bekapcsolom jol mukodik .. semi baj .. elsore ment . Csak egy baj volt az egyik 1000µF kondi nagyon melegedet es kezdett puposodni.... vajon forditva raktam volna ? az lenne a baj ?
A rajz (Fájlmelléklet) !! A C3-rol van szo , en ugy forrasztottam hogy a "+" laba megy a Tda 3-as labahoz
Naná,hogy púposodik.
Nyílván rosszul raktad be! Láthatnád,hogy a rajzon is a kondi pozitív fele a pozitív tápághoz(V+) csatlakozik nem GND-re.
Hali
Az elko pozitiv lab termeszetesen a poziv tap es a GND koze kellene tenni. Tehat elko + az 5. labra, elko - a 3. labra.
Na oky . Koszonom szepen , teszek egy mast ahelyet . Jo estet
Ma vettem eszre az erositonel (TDA2050) hogyha rakotom a bemenetelt nagyon zug
es ha leveszem szuper csendes. Vajon miert ? legyszi segitseteg
Szia! Én nem értek hozzá, csak 1ötlet. Nem lehet, hogy árnyékolás hiányában szenved valahol, ahol kellene, hogy legyen?
Szerintem használd az ékezeteket és nem lesz gond! Üdv
Helló
Egy hülyének tűnő kérdésem volna. Hány voltig számít gyengeáramnak 44 vagy 48?
Helyesen: törpefeszültség. Váltakozó áram esetén nem nagyobb, mint 50V, egyenáramnál pedig 120V-nál nem nagyobb névleges feszültség.
Forrás: Bővebben: Link
Szia!
Működik! Csak van egy két megoldandó probléma vele. Az egyik, hogy nem felváltva villognak hanem az összes egyszerre. Ez úgy néz ki hogy rádugom a 9voltra és elhalványul, elkezd világítani, ilyenkor elég halvány, majd erősebben világít stb. Viszont ezt véletlenszerűen csinálja. De ez nekem így is tettszik. Ha nincs rá megoldás ennek is örülök. A másik: lehet azt hogy 12v-ra dugom rá?? Mert elég halványan világítanak. Szerintem lehetne azt is hogy az ellenállásokat kisebbre cserélni de egyszerűbb a 12v. Viszon az IC-nek ez nem tesz rosszat??? Ja, és trimmer helyett 220K ohmos ellenállást tettem. Ha gyorsabban szeretném a villogást kisebbet tegyek ugye? (Ha gondolod levideózom.) Üdv. (Már látom az alagút végét )
Hello!
Igen, nézhet úgy ki, mint egy kondi. De kiss kevered a fogalmakat. Az (A) Amper, az áramerősé mértékegysége. Az (Ah) Amperóra, a kapacitás mértékegysége. Itt A-ról van szó, általában az akkumulátorok kapacitásánál beszélünk Ah-ról. A tekercs induktivitása alapvetően a menetszámtól, és a vasmag anyagától függ. De nem mindegy mekkora áramot szeretnénk rajta átfolyatni. Ezért mellékelve megadják, hogy mekkora áramra tervezték. Ez a rátekert huzal átmérőjével (keresztmetszetével) van összefüggésben. De vélhetően a kisáramú Led-ek miatt, az 1A-es tekercs is megfelelő lesz. üdv! proli007
Szia! Ha nem lenne gond, jó lenne, ha levideóznád. Az IC gond nélkül ki bír 12V-ot, az izzókhoz itt számold ki az előtt ellenállást. (LED-es eső fesznek írd be, hogy: 3.5V, az átfolyó áram, pedig 200mA, LEDek száma 1db.)
Idézet: Igen, ha kisebb ellenállást teszel, gyorsabban fog villogni. Dobj egy videót, és megnézem, hogy mit produkál... „Ja, és trimmer helyett 220K Ωos ellenállást tettem.”
A panelról képet nem tudok felrakni mert nem arra csináltam csak kapcsolás alapján összeforrasztottam a dolgokat. A videót elküldtem a mailedre.
Megépítettem az alábbi kapcsolásból a fesz stabilizátor részt:Kapcsolás
Úgymond balról jobbra a piros ledig van kész annyi különbséggel, hogy 330-as helye 100-as kondit használtam. Tesztelés céljából kipróbáltam egy kis motorral ami amikor lefogom a tengelyét teljesen max 400mA-t vesz fel. A következő történt: - Amikor rákötöm a tápot, de a motor nem megy szépen világít a led. - Ha elindítom a motort a led villan egyet majd rendesen világít - Ha pedig lefogom a tengelyt akkor minél jobban lefogom annál halványabban ég (gondolom annál kevesebb áramot kap). Meg lehet oldani, hogy úgymond elsődlegesen a LED kapjon áramot és csak utána ami marad azt kapja meg a motor? (Kipróbáltam 2200-as kondival is, de ugyanez az eredmény) Lehet rossz sorrendben kötöttem össze?
János nyolcat a pirosról kösd át János háromra.
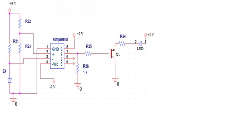
Üdv. Van két kapcsolásom. Az egyik egy léptetőmotort működtet. Hall szenzorok vannak kötve a bemenetre attól függően h melyik ad jelet a motor elfordul. A másik egy mélykisülés védelem. Szerintetek így jók a kapcsolások. A vezérlés 9 V-ról megy. Egy 9 V-os aksinál mi az a max érték ami alá már nem szabad engedni hanem tölteni kell?
Segítséget előre is köszönöm. Léptetőmotor: D1,2,3,4: diódák BY 228 T1,2,3,4:Tranzisztor, NPN, 800 mA / 30V BC337/338 LED1,2,3,4: piros L-53IT Kapcsoló: Billenő kapcsoló ST 1/BK R1,2,3,4: 800 Ω-os ellenállás R9: 4,7 Ω-os ellenállás R5,6,7,8: 1 kΩ-os ellenállás TLE 4945L HALL-szenzor, mélykisülés: R21=500 Ω R22=1 kΩ R23=10 kΩ R24=200 Ω R25=1 kΩ R26=1 kΩ LM393 IC Q1 PNP tranzisztorok 2N5771 LED: piros LED L-53IT Zener dióda:ZPY6,8 valamivel jobb, de így 9 V-ot kap én pedig stabil 5-öt szeretnék neki adni.A motor meg elégedjen meg annyival amennyi marad.
Egy 100W os erősítőt akarok majd hajtani róla, az erősítőbe tda7294 Ic van egy egyszerű kapcsolás
Üdv.
Mostanában kezdtem elektronikával foglalkozni. Segítségeteket kérném! Valami olyasmi könyvet/weboldalt keresnék, amelyben találok olyan, hogy mi alapján kellene hozzálátni egy áramkor megépítéséhez. Keresgéltem már sokat, de mindig olyanokat találok, amelyben az alkatrészekről írnak. Ezekről azért már tudok egyet s mást.Olyasmi érdekelne, hogy mit vegyek a kezembe, ha pl. egy ledvillogtató kis áramkört szeretnék építeni. Mit hogyan, hova kell kötni és ami a legfontosabb, hogy MIÉRT? Ha esetleg valaki találkozott már ilyen segédanyaggal, megköszönném, ha megosztaná. Előre is köszi a segítséget! Üdv fenderstrat!
Szia.
Köszöntem.Tökéletes válasz. Ezt hogy kell bekötni? 1,2,3 as lábakat hova? Az IC lábának az Out kijövetelénél az csak egy láb nem? Bővebben: Link Üdv:vladcepes UI:Köszönöm mindazoknak is akik segítenek.
Hello.Működik ez?
Ez ugye arra való hogy csak az adott frekvenciát adja tovább.Pl a mélyt.
Szia! Bizonyára egy megépített és kipróbált kapcsolás. Én magam nem építettem meg. De szerintem működik. És valóban mély hangra való.
"20-tól kb 150 Hz -ig állitható. Mély hangszóróknál, subwoofereknél ideálisan alkalmazható, persze az erősítő elé kell kötni!" |
Bejelentkezés
Hirdetés |





Szerintem használd az ékezeteket és nem lesz gond! Üdv 

valamivel jobb, de így 9 V-ot kap én pedig stabil 5-öt szeretnék neki adni.
Ezekről azért már tudok egyet s mást.




