Fórum témák
» Több friss téma |
Fórum » Csöves erősítő készítése
Ne feledd betartani a fórum viselkedési szabályait, és a topik megmaradásának feltételeit. [link]
A téma átmenetileg fagyasztva lett, hozzászólni nem tudsz!
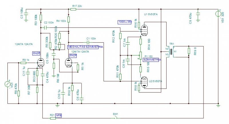
szia Az lenne a kérdésem hogy a kapacitások hány voltosak legyenek? És a vs1 320 oda mekkorát érdemes betenni, illetve a vissza csatolásnál mekkora ellálás kell (R21), illetve előfoknak jó e az ecc83. Sajnálom hogy ilyen bugyutának tünő kérdéseket teszek föl csak sajnos kezdő vagyok, ez a második erősitőm csöves ből.
A lehetőségekhez illeszkedik a rajzon szereplő alkatrészek listája. A 470 µF -es kondi a börzén kapható 450V-os Daewo kivitel lehet, de az MM 220 µF , 350V-osa is még éppen megfelel, természetesen ebből kettő párhuzamosan, de jó lehet az EPCOS 400V-os 390 µF -os Lomexes kondenzátor is, a C3-nak is megteszi a Lomexes 120 µF , 400V. A csatolókondik legalább 400V-osak legyenek (C1, C2, C5). A többi kondenzátorra nincs ekkora igénybevétel, oda (C11, C10) elegendő a 63V-os is. C4, C6, C7, C8 25V-os is jó lesz, de 35V-os szerepel a rajzon. A 6N2P az ECC83 orosz megfelelője, tehát csak a bekötésre figyelj, a 83-as fűtőköre ettől eltér. Az R21 értéke az igényeid szerint alakulhat, a kapcsolóval lehet szakadást generálni (ekkor teljesen mindegy, mekkora az ellenállás, azonban a célszerűség valamilyen határok közé szorítja. 10k fölé nem érdemes menni, ilyen értéknek már elég kicsi a hatása. Célszerű legalább 1 - 4,7k környékére "belőni". Ezt most csak sacc/kb. mondtam, nem számoltam utána. Esetleg érdeklődj CIROKL, ill. CHZ kollégáktól, hogy Ők milyen értéket tettek bele.
Üdv Imi65
Nézve az oldalad szép fotósor ügyes munka .Sok időbe került. Cső Idézet: Ha ez mellett döntesz akkor kérdezz bármit ezzel kapcsolatban , fogsz rá megfelelő választ kapni . Nagyon szivesen fogunk az esetlegesen felmerülő kérdésekre válaszolni , már ezt a kapcsolást többen is után épitették és mondhatom szép sikerrel . Ha eljössz ide: Bővebben: Link„Egy két dolgot nem értek, van esetleg magyarázat a rajzhoz?” akkor élőben is megtudod nézni az én példányomat , és még talán még több csöves erősítőt is láthatsz amiből lehet épitési ötleteket meríteni !
Itt van a nyák és a kapcsolás .
Üdv CHZ
Szép munka de a virág locsolással csinnyán óvatosan. Cső
[OFF]És még a felirat sem igaz!
6P14P-EV van benne. A keskeny-résű anódos. ![]() Bár 1 nem olyan.
Köszi :
Csak a fényviszonyok miatt volt oda téve , nem lett megönöntözve .
Már igaz .. , mert TUNGSRAM csövek vannak benne .
Érdekes, hogy a Tungsram csőnek sokkal kisebb az anódlemeze (felülete) mint a 6P14P-nek. Elég jól bírják a Tungik is, már találkoztam olyan lestrapált kinézetű ( getter alig volt benne, fekete volt a búra belül, agyon használt) csővel. Mégis üzemelt, nem gázosodott.
Neked az megerőltető agyi munka, ha office-ből kell megnyitni?
Egyébként keress más számítástechnikai fórumot, mert ide túl" okos" vagy. Itt nem ez a téma!
Azok a mérési eredmények neked nem jók?
Meggyőző neked az lehet ha megépíted és megméred, meghallgatod, a PCL 86 SE és hasonlókról nem írtad hogy gagyik, ott gyakori a 10% torzítás, vagy az jobb? Nem leszólni akarom őket én is készítettem régebben (De akkor biztosan nagyon rossz a fülem és másnak is mert jól szól!) Akkor miért nem válaszoltál , mikor" marcirant" kérdezte érdemes-e megépíteni? Illetve én is kérdeztem,de már kész több száz órát üzemelt és egész más a véleményem, neked is megérne egy próbát. A teljesítmény és a torzítás adatok valóban túlzások a mérést 6W-on készítettem az szerintem szobai hangerőnek bőven elég. Kisebb módosításokat végeztem, amit részben írtam is. A tekercs osztása, na ebben nem vagyok olyan biztos, hogy 3-3rétegű ( páratlan harmonikus torzítás igaz lehet) Írtam a trafót Fleta készítette, egyeztettük az értékeket ennek jobban utána kellene nézni (szét nem szerelem az biztos.) A négyszögjeles mérés sem mond meg mindent, tranzisztoros erősítőket mértem, szép négyszögjelet mutattak 100HZ-1Khz-10Khz-nél és mégsem tetszett a hangjuk.
Azokból a mérésekből a lényeget nem látom .
Akkora butaságot azért ne várj el tőlem , hogy meg is építsem . Ami láthatóan hibás , műszakilag gyenge , azt ne kérd , hogy ki is próbáljam (rodhat gyümölcsöt sem kóstolom meg , akkor sem ha valakinek az ízlik). Csak arra a kérdésre tudok reagálni amit látok , nem mindig van lehetőségem olvasni a fórumot . Kimenő három részre osztása nagyon rossz megoldás PP esetén . Nem lehet szimmetrikusra összehozni . Ne szedd szét , csak a két primer tekercs DC ellenállását mérd meg , hatalmas eltéréseket fogsz tapasztalni (2db. primer esetén ). Induktivitásuk is nagyon eltérő lesz . PP erősítő alapvető lényege a szimmetria , ezért kell párbaválogatni a végcsöveket , de minek egy aszimmetrikus kimenőhöz . Ebben igazad van , négyszöges mérések félvezetős erősítőnél nem sokat mondanak , csövesnél viszont rengeteget , (főként a kimenő miatt). Csöves erősítő elsődleges megítélésében nagyon sokat segítenek azok a négyszöges mérések . Persze még az sem garancia a jó hangra , de belépő a meghallgatás lehetőségéhez ..
Milyen a vas keresztmetszete?
És a többit, amit kérdeztem, nyugalmi áram elő és végfokon, megmérted? Csövek válogatottak? A menetszám kevés rossz lesz a mély. Még valami az EL84-katód ellenállását másként készítettem 2db,220 ohmos megy a katódokra azok egy 100 ohmos 2W-os potméterre mennek és a poti csúszó érintkezője testre megy. Evvel a szimmetriát tudom állítani a csövek nem teljesen egyformák és öregedés is korrigálható, bizonyos mértékben lényeg egyenlő áramot állítani lehessen.
Ezt az egészet úgy kell szemlélni, mintha kívülálló volnál.
Mi jelenti a legegyszerűbb megoldást? - Nyilván a JPG kép feltöltése, hiszen azt bármely fórumtag egyetlen kattintással megnézhet, sokszor ugyanabban a böngészőben, mint amelyben olvasgatja magukat a jelen oldalakat. - Míg egy Office programcsomag elindulása sokszor lassú, nehézkes, és megnyitás után szembesül vele az olvasó, hogy: "Ó, hát ez még le is van méretezve, valamivel ki kéne nagyítani...". És csak utána következhet a rajzból való elmélkedés. És ezt a plusz nyűgöt hidd el, sokan nem szeretik. Sokkal gyorsabban és gördülékenyebben mehet mindenféle ügy, ha képként vannak a fontos dolgok, rajzok, ábrák feltöltve. Ha mondjuk egy komplett dokumentáció lett volna, több oldalas irománnyal körítve, senki sem szólt volna a PDF vagy a DOC fájltípusok ellen. Úgyhogy a JPG a nyerő!
Mint írtam az osztást nem tudom hány rétegű, de megkerestem a levelet Fletával, 4- 4 rétegben egyeztünk meg.
A mérés egyenáramúan 122 és 124 ohm ez szerintem nem olyan nagy eltérés mint amire te gondolsz, 230V-ról a tekercs felén 8 és 8,2 mA az áram, de a hálózati feszültség sem állandó, ezeket mértem. Szerintem jók. Hatalmas eltérések? Hát azokat nem vettem észre. A méréseket beépítés előtt készítettem, gondoltam most előásom a rajzokat, mért értékeket, de mindegy, ha szerinted rossz a te dolgod. Nem értem miért gondolod hogy rossz kapcsolás? Akkor nekem "szerencsém volt", véletlenül jól működik. Lottózzak?
Kicsit figyelmesebben olvashatnál , bocs , hogy ezt írom .
Én a doksiban bemutatott , két primerrel tekert kimenőről írtam . Te kimenőid ezek szerint nem a kapcsolás szerint készültek , szerencsére . Fentebb csak annyit írtam , hogy gyenge kapcsolás még gyengébb kimenővel és azt mondom , hogy az eredeti verzíó nem produkál megfelelő minőséget . Azt sem állítottam , hogy nem lehet kijavítani gyengéit .
Köszönöm a képeket!
Egyébként szépen szól?
"Kicsit figyelmesebben olvashatnál , bocs , hogy ezt írom ."
Akkor ugyanezt írom én is neked, lapozz vissza, marcirant tanácskérésére, ott rögtön a kimenővel kezdtem és utána is írtam a nálam meglévő vasméretet, ami NEM azonos az eredetivel, avval én sem kezdtem volna bele.
Így van, a Tungsramok nagyon jók, DE:
A 6P14-nek nem véletlenül nagyobb az anódfelülete. Nem 12, hanem 14W-ra specifikálják..És tudja is. Mint az EL/PL509 és a 6P45SZ. Ott is jóval nagyobb anód tartozik a a nagyobb teljesítményhez. A minőség egy másik kérdés. Idézet: „Nem 12, hanem 14W-ra specifikálják..És tudja is.” Így van - igaz én 13-at tudtam - , de tudta is, be is állítottam a nagyobb anódáramokat, szebben is szólt... csak elfelejtettem, hogy a hálózati trafó ezt már nem bírja (bírta)
Ezek szerint Te a Tungsram csövek hangját találod jobbnak, és az oroszokat (még fellelhető szovjeteket) kevésbé jónak? Vagy csak a nagyobb szórásra, egyenetlenebb minőségre céloztál?
Én az általad készített erősítőről nem mondtam véleményt , nem is mondhatnék , mivel nem hallottam és azt sem tudom pontosa miben módosítottad az eredeti kapcsolást . Kimenőt szerencsére nem a rajz szerint készítetted , már ez is lényeges javulást hozott (de önmagában nem elég ), ebben is biztos vagyok . Kérlek ne értsd félre , én csak a bemutatott dokumentácíó alapján 1:1-ben megépített erősítő gyenge pontjaira próbáltam rámutatni , a javított változatokra ez nem vonatkozott .
Remélem így már világos és nem kell tovább untatni ezzel a témával többieket .. |
Bejelentkezés
Hirdetés |



6P14P-EV van benne. A keskeny-résű anódos.
