Fórum témák

» Több friss téma
Fórum » Házimozi erősítő
 
Témaindító: Bukall, idő: Jan 21, 2006
Témakörök:
Lapozás: OK   2 / 9
(#) maestro válasza isamisa hozzászólására (») Okt 4, 2006 /
 
1. Mivel nem találtam komplett házimozi erősítő rajzot azért fordultam hozzátok. Hátha...
2. Árak: Nem rég van még csak netem, ezért nem vagyok otthon az ilyen témákba, hogy mit, hol és mennyiért. + Nem vagyok Pesti, ahol elektronikai szaküzletek tucatjai vannak.
3. "a front legyen két TDA7294": Minek a front csak két csatorna, két TDA7294 meg 8. Na de mindegy.
4. Az effekt csatornán is kell a nagyobb teljesítmény (lásd fentebb--> zene).
4. Kapcsolóüzemű: RT 05/10: MPS végfok (80W/10%; 60W-nál már 4%; 30W-ig csak 0,2%).
A kapcsolóüzemű erősítő előnye, hogy nem igényel nagy tápfeszültséget, és csak minimális hűtés szükséges.
5. Hangszínszabályzás: elég jól meg lehet csinálni torzítás "mentesen".
6. "Ez abszurdum...": Nem kértem senkit, hogy rakja össze, csak egy olyan potméterre vágytam, amivel egyszerre szabályozhatok több erősítőt.
7. "Agyonkomplimált jelek ezrei": Nem külön sávra veszik fel a csatornákat? Főleg a háttérzajt, de még utólag készítik el a szinkront is. A hang meg csak különböző zajszűrőkön megy át. Ha meg mégis agyon lennének vágva a jelek, akkor nem is lennének forgalomban az 5.1-es rendszerek, mert magas lenne a torzítás. És az 5.1 meg nem a magas torzításról híres. Vagyis a kimenet csak is tiszta jel jelenik meg.
8. Teljesítmény vs torzítás: Nem a TDA, hanem inkább a Sanyo által gyártott STK. De ennek már az ára is húzósabb.
9. 0,03%: Igazad van, hogy ezt nem hallom meg, de annál inkább a 10%-ot. Nekem nem is kell, hogy 45W-on 0,03% legyen a torzítás. Az én követelményem: 45W-os erősítőn legalább 25W-ig 1-1,5%.
És még valami: vájtfülű és vájtszemű (ha van ilyen) vagyok. Ha kapok egy DVD-t és azon a legkisebb szemmel vagy füllel látható ill. hallható hiba van, akkor én már azt át sem írom. Ez még a 9. ponthoz megy.
(#) Istike88 válasza maestro hozzászólására (») Okt 4, 2006 /
 
hali.

hamarosan csinálok az autómba egy 2.1es erősítőt. két fajta ic-ből áll. két tda 2005 és egy stk 4067-es. ha érdekel valaki akkor majd elküldöm a nyáktervem meg a kapcs rajzom. kb 80W lesz az össz telj és kb 7 ampert fog felvenni ha jól számolok. amitől picit félek:S kéne hozzá táp de nem tom milyen. lehet h jó lesz egy meglévő 8amperes. de ha tud valaki vmi jó tápot autóba az nagyon jó volna
amugy ez simán jó lenne 5.1es kocsi mozihoz is csak akk 3-mal több ic kell bele.
csak gondoltam valamit hozzáteszek a topichoz

üdw
(#) isamisa válasza maestro hozzászólására (») Okt 5, 2006 /
 
1. Sajnos tényleg nincs nekünk sem, ezt mi is nagyon sajnáljuk

2. Bocsi. Amúgy.... én sem vagyok Pesti

3. Ezt nem igazán értem mi a probléma azzal hogy a frontok legyenek izmosabbak? Azt irtad 7.1 Vagyis 2 front +2 effekt+center+hátsó center+sub vagyis a fronton kívüli 4 csatorna mehet valamilyen 4 csatornás IC-röl . Csak erre gondoltam, A sub meg külün. (legalábbis nállam)

4. Azt a végfokot nem ismerem de ilyen adatokkal én sem veném meg, tényleg nem az igazi...

5. Ok végülis akinek kell annak kell.

6. Nem is arra gondoltam hogy azt akarod mi rakjuk össze helyetted, csak arra hogy írd le az igényeidet. Pl a teljesítményt... Most már megtetted igy tiszta.

7. Nekem nem tetszik házimozik harsogó hangja, nem állítom hogy nem szívesen nézek meg egy jó filmet, de ez mindegy. Változik még az izlésem...

8. Te irtad hogy ha nagyobb teljesítményü IC-t raksz bele akkor kissebb lesz a torzítás ugyanakkora hangerön, Vagy félreértettem? Na én erre mondtam hogy front miért ne lehetne TDA7294

9.
Ha az vagy miért akarsz TDA-ból építkezni? Nem kimondottan a vájtfülüeknek készült...

Isa

Amugy nem akarlak én elriasztani, vagy ilyesmi, szivesen segítek meg ilyesmi... Meg bocs a hangnemért kicsit késö volt a buli után a multkor

(#) simi hozzászólása Márc 13, 2007 /
 
Hello!
Segítséget szeretnék kérni egy számomra elég rejtéjes hibában.
Nem rég vásároltunk egy új Panasonic típusú plazmatévét. Már az előző projectoros tv-nél is össze volt kötve a tv és az erősítő(harman-kardon) egy rca kábelen keresztül, így a házimozi erősítőn keresztül is hallgathattuk a tv-s adásokat. Mióta megvettük az új tv-t az erősítő bekapcsolásakor elkezd zúgni (leginkább testhibára emlékeztető zaj), ami nem hallgat el és elég zavaró mert a kevésbé hangos jeleneteknél már hallani lehet. Az erősítőn semmi sem lett átállítva, ugyanazt a bemenetet használjuk, a kábel jó minőségű és árnyékolt (más kábellel is jelentkezik a hiba). Az is érdekes, hogy az erősítő hangerejét állítva a zúgás mértéke nem változik, ugyanolyan hangos teljesen lehallkítva is mint maximális hangerőn. Az erősítőn ugyanerre a bemenetre csatlakoztatva más eszközt (pl DVD lejátszót) semmijen zaj nem hallható. A tv kikapcsolt állapotában is hallható a zúgás. Ha csak egy csatornát dugok rá az erősítőre, akkor is mindkét oldalról hallani a zúgást, a másik csatorna rádugásával csak erősebb lesz a zaj.
Lehetséges, hogy a tv-vel van valami gond? Vagy nem kompatibilis a tv-ből kimenő jel az erősítővel? (habár ezt nem hiszem, jelszintű kimenetnél)
Előrre is köszönöm a segítséget!
(#) szabi83 válasza simi hozzászólására (») Márc 13, 2007 /
 
ez egy sima földhurok. :yes:
(#) simi válasza szabi83 hozzászólására (») Márc 14, 2007 /
 
Kipróbáltam az antennák kihúzását, az zaj ezután sem szűnt meg csak akkor ha a hálózati csatlakozót is kihúztam (tehát áramtalanítottam) a TV-t. Ezek szerint annak a földelésével lehet valami gond? Ha igen, erre is van valami megoldás?
(#) somz96 hozzászólása Nov 24, 2008 /
 
Sziasztok! Szeretném a segitségeteket kérni . Vásároltamegy Yamaha RX 359 AV házimozi erősítőt. Nincs hozzá leírásom, de nagyjából rájőttem erre-arra, viszont találtam egy leírást a tulajdonságairól, amiben feltüntetik, hogy van 5 sávos equalézeres állíthatóság rajta. Ha van valakinek ilyen erősítője, vagy valami másképpen tudna segíteni nagyon megköszönném.
Link :http://www.avplanet.hu/RX-V359
(#) maestro válasza somz96 hozzászólására (») Feb 28, 2009 /
 
Googleben az 5. találat: Yamaha - RX-V359
Bár igaz, angol nyelvű.
(#) Flatlander hozzászólása Márc 28, 2009 /
 
Sziasztok!

Van ideiglenesen egy dvd-s házimozim.Az a bajom hogy leégett az egyik ic benne.4db ic található benne és egy tranzisztor a hűtőbordán.Valaki elmagyarázná hogyvan ebből megoldva 6hangszóró hajtása?Amugy 3db az TDA 7269A és egy db TDA 7265(ez szált el).Csak mert ha sztereo ic-k lennének akkor 8hangszórós lenne,hacsak a 3lenne sztereo akkoris 6hangszóró plusz ottlenne a mély ami már 6.1 lenne akkor.Légyszi valaki írja le.
(#) maestro válasza Flatlander hozzászólására (») Márc 28, 2009 /
 
Igen, jól látod, stereo IC mind a 4! Valószínűleg valamelyik hídba van kötve, és így csak 1 hangszóró csatlakozik rá (dupla teljesítmény), vagy valamelyik IC nincs kihasználva maximálisan és csak az egyik csatornáját használja.
Személy szerint én a TDA7265-öst kötném hídba a subwoofernek, egy-egy 7269-est a 4 csatornának, és szintén egyet hídba kötve a centernek. Vagy valami hasonló elrendezés lehet benne. De ehhez látni kéne a kapcsolást.

Adatlapok:
http://www.datasheetcatalog.org/datasheet/stmicroelectronics/4541.pdf

http://www.classiccmp.org/rtellason/chipdata/tda7265.pdf

És azt szabad megkérdeznem, hogy milyen házimoziba tesznek ilyen "silány minőségű" erősítőket? Bár az én házimozim is elvileg max "10%-os torzítású", de hogy TDA-k lennének benne...??
(#) Flatlander válasza maestro hozzászólására (») Márc 28, 2009 /
 
Valami elég szutyok roadstar nyárig csak kihúzom vele.Csakhát mivel elszált a mélykiemente így a külső végfok ami a mélyet hajtja az egyik frontra van kötve és hangváltózva.Ezért lenne jó ha menne a mélye mert a hangváltó csak 200w-os és én 400w-ot ráküldöm azért simán és eléggé melegszik Tudom nemokos dolog végfokra végfokot kötne de most ezvan,igaz a mélyem úgy elnyomja szegény kis házimozit hogy nagyon.Amugy ahoz képest milyen ára van és mióta megvan igaz használva nemsokat volt ahoz képest hallgatható.Sima dvd-nek jólesz majd.Csak mert idáig videoton erősítő volt a gépemen de inkább ráálltam az 5.1re ha csak ilyen kicsi is egyenlőre.De ha megkülöm azért még pluszba bekapcsolom a vidit is igaz akkor már teljesen elvan nyomva a házimozi hangja Gondolkoztam hogy szétkéne szedni és megcsinálni 5db TDA7294-es és még belerakni a 400w-os végfokot is mellé és ezt egy nagy dobozba és akkor lenne mongyuk full 5.1-es erősítő.De ez elég húzós dolog
(#) maestro válasza Flatlander hozzászólására (») Márc 29, 2009 /
 
Ha csak a mély kimenete nem jó akkor több mint valószínű, hogy a 7265-ös égett le benne, aminek a cserélése meg 500Ft-ból ki is jön.
http://www.hqelektronik.hu/pr?srch=TDA7265&ls=20&sm=2
De a panelen te is megtudod nézni, hogy melyik IC-hez van kötve a mély csatorna. Ezt kicseréled és ha szerencséd van akkor már működni fog újból.

Vagy másik megoldás: a videoton erősítődet rákötheted (forraszthatod) a 7265-ös bemenetére is, így nem vezérled túl a videoton bemenetét sem.
(#) Flatlander válasza maestro hozzászólására (») Márc 29, 2009 /
 
Igen gondoltam énis de ugye van In1(+) In1(-) és In2(+) In2(-) most elég hacsak pl az in1-et kivezetem?De a videoton az csak úgyvan bekötve hogy két frontot hajt.A mély az egy 400w-os végfokhoz kéne mert nincs benne előerősítő és kb 2voltot bemeneti jel kell neki.Ennyit szerintem a házimozi nemtud,ha ic-ről vezetem ki akkor biztos tud,még többet is,csak figyelni kell nelegyen túlvezérelve.Egy darabig szólt is így nem is vezérelte túl de egyszercsak elszált,csak nemértem miért.
(#) maestro válasza Flatlander hozzászólására (») Márc 31, 2009 /
 
Ha minden igaz és hídba van kötve a 7265, akkor valószínű, hogy csak az egyik bemenetén kapja a jelet, mint ahogy az adatlapon is van: IN(R) kondenzátoron keresztül le megy a földre, és csak az IN(L)-t vezérli. --> 7-es vagy 11-es lábon lesz a bementi jel. (de ha nem tudom megállapítani, hogy melyik a bemenet, akkor fogok egy fülhallgatót és végig próbálom a lábakat ).
Azt, hogy miért égett le nem tudom, valószínű mégis csak túl lett vezérelve egy picit
Vagy a 400W-os bemenet nem volt kondenzátorral leválasztva a kimenetről (bár ezt nem tudom elképzelni, hacsak nem házi készítésű, és valahogy "lemaradt" róla.)

De egy Roadstar-ról még azt is eltudom képzelni, hogy max hangerőn direkt túlvezérli az IC-t, hogy mihamarabb vegyél egy másikat.

De legegyszerűbb megoldás ha kicseréled a IC-t, és mondjuk kötsz egy potmétert a kimenet és a 400W-os bemenet közé. (inkább kevesebbet kapjon, mint többet).

És ne hallgasd max hangerőn a házimozit, mert lehet ezért égett le a TDA, meg sem a hallásodnak és sem a szomszédoknak nem tesz jót ha hangosan hallgatod

Az én házimozim is állítólag 300W-os (azért állítólag, mert max hangerőn sem fogyaszt többet 40W-nál, bár ez gondolom zenei teljesítmény amit nem tudok mérni) és hangszóróit maximálisan 30W-al lehet terhelni (kiv. sub-->50W), és nem vehetem fel max hangerőre, mert a szekrényben lévő kristály poharak hangjai nagyon elrontják a film élményét Meg amúgy is k hangos.
Meg ha csontig feltekered a házimozit, akkor nagyobb lesz a torzítás is. Inkább a külső erősítőkkel erősíts.
(#) Flatlander válasza maestro hozzászólására (») Ápr 7, 2009 /
 
Próbáltam ezeket a lábakat de semmi.Amugy egész jól bírja a hangerőt 00 a a max és -10-esen simán bírja torzítás nélkül.Igaz így csak közép-magas hang jön ki belőle mély nemkell a kishangfalakra is.
(#) szabónagymester hozzászólása Ápr 8, 2009 /
 
Üdv pákászok!

Elég nagy, vagyis hát inkább kemény fába vágtam a fejszém.
A téma-projekt, házimozi erősítő, de csak az előerősítő. Avagy a jelfeldolgozó, csatorna szétválasztó egység.
Dúrtam már a netet, és az össze olyan folyóiratot, miben fellelhető hasonló téma, és az SSMxxxx-től a uPCxxxx-át, egészen egy totál egyszerű műveleti erősítős, digitális hátsó jel késleltetésű kapcsolásig minden félét találtam.
A gond mindössze csak annyi (az első kettő esetén), hogy a hátsó sugárzók nem sztereók.
Az első két áramkörnél az összes csatorna vezérelt, avagy a hanghatáshoz mérten erősített.
A műveleti erősítős kapcsolás, csak egy leközösített jobb-bal, egy műveleti erősítőre közösítve, a hátsó ue. csak diferenciál meghajtásban megy a me. és egy digitális késleltetést kap a hátsó jel.
Szeretnék építeni egy olyan készüléket, ami ugyan csak csatornánként vezérelt, és két csatornás az efekt is.
Ha valaki tud elérhető áron valami hasznos kis dekóder áramkört (IC) az sokban megkönnyítené a dolgom.

Törtem a fejem, hogy esetleg a center egy közép frekvenciát figyelő elsőbbségi keverővel lenne vezérelve, de akkor még mindig ott van az efekt csatorna gond.
Ha diferenciál módban hajtom meg, az megint csak egy csatornát csinál a kettőből.
Van egy régi kis műveleti erősítős egyszerű sztereó mátrixos kapcsolásom, ami valamilyen térhangot állít elő, ami sem nem sztereó, sem nem monó.
Az egyik me. közösíti a csatornákat, tehát összegző módban üzemel, a másik diferenciál módban, és ezt a két jelet egy 2x2-es ellenállás osztó hídon összegzi.
Majd felteszem a rajzot, csak nincs gépen, be kell rajzolnom.
Talán az még jó is lenne, de a hátsó csatornák vezérlésére még akkor sincs ötlet.
Egyébként sztereó forrásjellel lenne megvezérelve.

Nos lehet kicsit sok hűhó semmiért sztereó jel esetén.
Aztán majd lebeszéltek róla, vagy jobb tippet adtok.

Az ötleteket előre is köszönöm!

sznm.
(#) Leslie P hozzászólása Aug 5, 2009 /
 
Üdv! evribádi

Elkezdtem tervezgetni egy házimozi erősítőt...amiben a végfokozatokat IC-kel oldanám meg....találtam is itthon
TDA1553-at és TDA1557-et....szedtem le hozzá egy a philips gyár által kiadott adatlapot.
De azon sajnos nincsen rajta a teszt áramkör...
És az a nagy problémám, hogy nekem igazából semmi sem kellene bele...tehát nem kell sem a mute, sem az 53-asnál lévő "mode" funkció....
és így most csöppet elakadtam...

mert 2-2 db van belőlük
ezek 2*22wattosak...ebből egyik az első a másik a hátsó hangszórókat hajtaná....
a centeren egy 2005 hídban
a mélyen pedig vagy 53-as vagy egy 57-es lenne hídban....feltéve ha hidalhatóak
és én ezt sajnos nagyon nem vágom
nah ehhez kellene nekem egy kis segítség
előre is köszönöm
bármilyen rajzot vagy adatlapot, linket szívesen fogadok
(#) maestro válasza Leslie P hozzászólására (») Aug 5, 2009 /
 
TDA1553
TDA1557

Ezeken van teszt áramkör is.
Lehet a tieden is van, csak átsíklottál felette, mert nem láttál rajta semmilyen külső alkatrészt
De ezekhez nem is nagyon kellenek külső alkatrészek --> minden benne van. Max én még a kimenetre raknék egy-egy kondit (esetleg szűrőt).
A mute-t meg legfeljebb nem kötöd be. (de lehet, hogy a tápra kell kötni? nem tudom )
Szerintem a centernek is elég lenne az a 22W

Javaslat: a próbálgatást lehetőleg ne valami bivaly erős tápról csináld, mert ha valahol gubanc van, akkor mehet a kukába.
(#) Kraven hozzászólása Aug 28, 2009 /
 
Üdvözlet!

Lenne egy kérdésem: Adott egy Yamaha RXV-450 típusú házimozi erősítőm. Valami upgrade-en gondolkodom. Az az igazság, hogy mozira elmegy, de stereo zenehallgatásra nem valami nyerő.
Az előfokkal, meg a szolgáltatásaival elégedett vagyok, csak nem tudom, hogy a "sovány" dinamika és a "szűkült tér" csak a végfokok gyengesége, vagy már a korábbi elemeké is? (szerintem csak a végfokok a ludasak, mert van rajta direct stereo és straight kapcsolás és szinte úgy a leggyengébb)
Szerintetek hozna lényegi minőségjavulást, ha egy kis beletúrással a jelfeldolgozó procik után a jelet nem a saját végfokaival erősíttetném, hanem valami korrekt épített cuccal? Például az itteni Conductorral?
(#) szamóca válasza Kraven hozzászólására (») Aug 28, 2009 /
 
Igen. :yes:
Nagyon gyenge felépítésű a vég benne.
(#) Kraven válasza szamóca hozzászólására (») Aug 28, 2009 /
 
Köszönöm a választ.
Annyira nem vagyok pákász, hogy bele merjek túrni. Egy "átlagos" rádió-TV szerelő meg tudja csinálni véleményed szerint?
Amúgy az előfokjáról mi a véleményed?
(#) szamóca válasza Kraven hozzászólására (») Aug 28, 2009 /
 
Pár éve volt hogy egy ismerősöm vett egy ilyet, és megnéztük mi van benne. Sok minden nem maradt meg bennem róla, csak az hogy a primitív, pár alkatrészes végfokokat tartalmazott a készülék, és hogy az STK vég magasan verte minőségileg az összehasonlításkor.
A TV szerelők, nem, vagy nem szívesen csinálnak ilyen átalakítást. A conduktur számára nincs is emlékeim szerint hely a készülékben.
(#) Kraven válasza szamóca hozzászólására (») Aug 28, 2009 /
 
A hely nem probléma. Kivezettetem az előfok végeit és egy külön rack-be építem bele a végeket.

Csak azt nem tudom, hogy milyen az előfoka. Remélem nem ilyen PWM hülyeség, meg a szabványtól teljesen eltérő jelszintű és jelalakú förmedvény...
(#) Kraven hozzászólása Okt 18, 2009 /
 
Üdv!

Meghekkeltem az RX-V450 Yamahámat. Leloptam az előerősített jelet a végfokok elől. Teljesen visszaalakítható, megmaradt minden (A/B, A+B frontok stb) csak van két előerősített kimenetem.

Mondhatom ég és föld a különbség. Lett tér, dinamika, szóval zene. Pioneer végfokot tettem utána. Megteszi bármilyen stereo erősítő, az eredetitől csak jobb lehet.

Mivel az előfokját jónak tartom és a HDMI-s DTS-HD és a True HD-n kívül minden létező dekódert, meg 1001 más funkciót tud, így ezzel a manőverrel nagyon jó ár / érték arányú vasat lehet összedobni.

Kraven
(#) levaitamas hozzászólása Okt 27, 2009 /
 
Üdv!

A segítségeteket szeretném kérni! Van egy Onkyo házimozi erősítőm, aminek az egyik csatornája elszállt. A csatolt képen bekarikázott végtranzisztorok zárlatosak, illetve másik karikában lévő kondi szétdurrant, az ellenállás pedig elégett. A meghajtó tranzisztorokat kimértem, azok jók. Az ellenállást, kondenzátort kicseréltem és végtranzisztorokat is újakat tettem bele. Mindezek ellenére bekapcsoláskor ismét lekapcsol a védelem és a végtranzisztorok ismét tönkrementek, az emitter ellenállások pedig azalatt a pár másodperc alatt felmelegednek.
Fogalmam sincs hogy mit csináljak vele, ha valaki tud kérem segítsen!

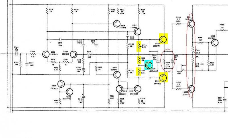
végfok.JPG
    
(#) lapose válasza levaitamas hozzászólására (») Okt 29, 2009 /
 
Szia!

Nem ártana olyan kapcsolási rajz ami látható is(automatikus méretezés opció kikapcsolása!).
A mit érdemes megcsinálni:
A sárgával jelölt tranzisztorok ellenőrzése.
A kékkel jelölt tranzisztor cseréje.
A sárgával jelölt ellenállások és poti cseréje.

1.jpg
    
(#) levaitamas válasza lapose hozzászólására (») Okt 29, 2009 /
 
Szia!
A sárgával jelölt "meghajtó" tranzisztorok jók, megmértem őket. A poti és az ellenállások látszólag jók a kékkel jelölt tranzisztort nem mértem, ezeket ellenőrizni fogom. Illetve csatolom a teljes service manual-t, a 19. oldalon található a végfok része.
(#) levaitamas válasza lapose hozzászólására (») Nov 1, 2009 /
 
Hy lapose!

Átnéztem a panelt, amiket sárgával jelöltél alkatrészeket azokat átmértem és bizony a kék színű tranzisztor zárlatos! Remélem ha kicserélem a végtranzisztorokkal együtt akkor működni fog végre. A jelölt tranzisztorokon túl ami ehhez az oldalhoz tartozik kimértem az összes tranzisztort, de azok jóknak bizonyultak.
(#) feccus hozzászólása Nov 7, 2009 /
 
Sziasztok.
Sok véleményt,leírást,szakírást, stb.halottam már erősítőkkel és persze a teljesítményükkel kapcsolatban,de soha nem tudtam dűlőre jutni.Mindenkinek van saját verziója,elképzelése egy erősítő teljesítményével kapcsolatban,és persze örökös kérdés az rms,p.m.p.o,sinus,zenei stb.teljesítmény.Álltalában soha nem igaz ami az erősítőkre van írva (500w-700w rms stb.) Ha mondjuk adott egy erősítő(yamaha rx-v363) melynek 240w a tápfelvétele,leszámolunk belőle "xy"százalékot(sokak szerint) kijön kb.30-50w.Akkor hogylétezik hogy 150w-os végfokok vannak benne és csak olyan kevés w-ot ad le?Lehet hogy hülyeség az egész, de eddíg sehonnan nemkaptam még bíztos és kielégítő választ.?
(#) levaitamas válasza feccus hozzászólására (») Nov 9, 2009 /
 
Hello!
Van egy egyszerű mérési módszer: leterheled a kimenetet xOhm-al, teszel rá szkópot és adsz a bemenetre 100Hz-t. Addig növeled a hangerőt, amíg viszonylag torzítatlan jelet látsz a kimeneten. Ekkor mérsz egy áramot és IxIxR=P. Nekem így tanították anno.
Következő: »»   2 / 9
Bejelentkezés

Belépés

Hirdetés
XDT.hu
Az oldalon sütiket használunk a helyes működéshez. Bővebb információt az adatvédelmi szabályzatban olvashatsz. Megértettem