Fórum témák

» Több friss téma
Fórum » Kapcsolóüzemű (PWM) végfok építése
Lapozás: OK   27 / 241
(#) proksa1 hozzászólása Jún 4, 2010 /
 
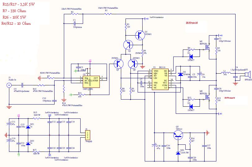
Megépítettem a kapcsolási rajzon lévő végfokot. Egész jól müködik, de két problémám azért lenne vele, az egyik hogy 400-450kHzen kapcsolgat ami szerintem sok az IRFP260-nak, ezt szeretném valahogy lassítani ezt hogyan tudom? a másik pedig, hogy zárt bemeneti kapcsoknál teljesen néma a végfok, de ha nincs rövidrezárva akkor marha nagy alapzaja van, ha még kábelt is teszek a bemenetre akkor pedig még durvább.A zene egyébként tisztán jön belőle, de marhára zavaró az a nagy alapzaj. +-80Vról szeretném használni, most jelenleg +-52Vról próbálgatom. Ötletek esetleg? Jah még annyi hogy szkóppal még nem néztem meg, nemtudom jó e a deadtime, de ha esetleg nem akkor hogyan tudom azt növelni? (a 2,2ks ellenállásokat kellene növelnem?)

ucd_irfp.jpg
    
(#) (Felhasználó 46585) válasza proksa1 hozzászólására (») Jún 4, 2010 /
 
Sajnos, az IRFP260 nagyon nem erősítőbe való tranyó. Túl nagy a substrat diódájában tárolt töltés, emiatt nagyon nagy áramok folynak akkor, amikor egy tranyő a másik tranyóban levő diódától veszi át az áramvezetést... Rendesen melegedhet...

A dead time-ot ebben a kapcsolásban sehol nem lehet állítani korrekt módon. Ha a 2,2 k-s ellenállásokat változtatod, akkor csak a rajtuk eső feszültség fog változni. Ez a fokozat egy differenciál erősítő, a felső két tranzisztor alkotta áramgenerátor áramát kormányozza a vezérlésnek megfelelően hol az egyik, hol a másik 2,2 k-s ellenállásra. Tehát, ez a szinteltoló. Nem is igazán gyors megoldás, de kisebb igényeknek még megfelel. A baj ott van, hogy az IR ic-nek viszonylag magas a bemeneti szintje, ahol már a jelet 1-nek érzékeli. Ez 9 V feletti. Nyilván, sokkal nehezebb 9...12 V -nyi jelet csinálni a diff. erősítőnek, mint mondjuk csak 3-at. Lassabb lesz és ez már a minőségbe nagyon bele fog látszani.

Ebből ered a másik baj, hogy holtidőt lehetne csinálni bele két-két darab schmitt triggerrel, de pont az a baj, hogy a 15 V-os CMOS sorozatot kell használni, ami viszont azt jelenti, hogy további 80...100 ns körüli késleltetési idő kerül beépítésre. Ahhoz, hogy egy ilyen erősítő igazán jó minőségű legyen, a komparátor kimenetétől a félhíd kimenetéig nem szabadna a holtidőnek 150 ns-nél nagyobbnak lennie. Itt ez sokkal több lenne, mert ugye van a FET, van az IR ic, van a holtidő a két schmitt trigger késleltetésével, meg van a diff.erősítő. Mélyhangokra azért meg lehet csinálni és egész jó lesz, de teljes sávszélességre már nem az igazi.

Ha nem nézted még szkóppal, akkor honnan tudod, mekkora frekin megy?
(#) proksa1 válasza (Felhasználó 46585) hozzászólására (») Jún 4, 2010 /
 
IRFP260-at használnak a PKN Controls erősítők is, amik azért nem rosszak. Egyébként csak mélyre szeretném használni, az eredetiben irfp250 van, nem emléxem pontosan de azthiszem az minden tekintetben gyengébb fet. A frekvenciát egy multiméterrel mértem(de nem gagyival, fluke 189 rms müszerrel). Amcsi oldalról van a rajz, és ott eléggé dícsérik mind minőségileg mind teljesítmény tekintetében. Jah és csinál kb 5 percenként egy k**va hangos becsipogást menet közbe, véletlenszerüen.
(#) (Felhasználó 46585) válasza proksa1 hozzászólására (») Jún 4, 2010 /
 
Nézd meg szkópon, aztán tegyél be fotókat. Egy Fluke még nem jelent semmit, látni kell, hogy milyen az ábra. Egyébként, 250...280 kHz már elég egy 0,005 % torzításhoz, 1 kHz-en.

( Ha felteszek valamit a netre, én is bizonygatom, hogy milyen jó és okos megoldás... Csak gondold végig: milyen megoldás az, ahol a tranyók együtt vezetnek és esetleg kilovattos tartományról van szó? Szóval, csak kritikával... Az, hogy a PKN mit használ, megint nem jelent semmit, hiszen amikor azokat kifejlesztették, még nem volt igazán ide illő FET. Most már van. )
(#) cimopata válasza proksa1 hozzászólására (») Jún 4, 2010 /
 
Üresjárati zaj nekem is van eléggé hangos, pedig IRS20955 cél IC-t használtam IRFB4019 fettel, mindegyik direkt class-d végfokba.

A jelenség nálam is súgás, de inkább mondhatnám lyan mint egy rádióvevő.

Én az enyémben a visszacsatolásra gyanakszom, de még nem sikerült kiderítenem, nem volt még időm rá.

Lehet a tiednél is valami visszacsatolási probléma van, esetleg nyáktervi hiba.

A szub PWM végfokomban nincsen ilyen probléma, ott teljesen zajtalan minden.
(#) walter válasza klaco hozzászólására (») Jún 4, 2010 /
 
Ez a réteg továbbra is inkább az IPod-ban hisz, és szarik a hifire, úgy ahogy van. Azt sem tudja, mi fán terem. Mert ahhoz, hogy a t-amp akárcsak megközelítse a kicsit is hifi szintet, ugyanannyit kell hozzátenni, mint a mesében a kőlevesbe. (A poén itt az, hogy a kő csak ürügy, a leves ízét a zöldségek adják, amiket körítésként a vízbe tesznek) Bővebben: Link
(#) Bassmester válasza walter hozzászólására (») Jún 4, 2010 /
 
Milyen "friss" témát találtál
(#) (Felhasználó 46585) válasza walter hozzászólására (») Jún 4, 2010 /
 
Vannak ilyen vélemények is a D-class-ról. De azért arra északon nem így gondolják és nem is így csinálják...
(#) Phonyx hozzászólása Jún 5, 2010 /
 
Üdv All

van kapcsoloüzemü trafohoz excel-es táblázatom figyelembe vesz szinte mindent freki fesz áram négyszög vagy sinus ...stb akit érdekel annak privibe odaadom ... csak a használati jog miatt.
(#) Bassmester válasza proksa1 hozzászólására (») Jún 5, 2010 /
 
Hali!

Milyen nyákra építetted? Arra ami a PDF-ben is van?
Meg tudnád mérni az átvitelét? Nagyon kiváncsi vagyok rá.
Van hozzá itthon mindenem, ha érdemes akkor kipróbálnám.
(#) cimopata válasza Bassmester hozzászólására (») Jún 5, 2010 /
 
Ugyan már

Komolyan mondom vicc az ilyen dokumentáció.

Az IRFP fetek 200V-osak.
A bus-pumping jelenség, és az esetleges túllövések miatt kis ráhagyással max +/-90V lehet a tápfesz.
A moduláció az ilyen végfokoknál (nem fix frekis, önrezgő)
kb 0.8 az annyit tesz hogy 90*0.8=72V max Uki

Ez 4 Ohmon kb 600-650W RMS maximum!!!

A nyákon az állítólagos 1250W nagy egy akkora fojtó van betervezve mint egy fet. Ez a másik gyanús dolog.

Szerintem ezt valaki megépítette ment neki 50W-on, örült neki aztán megnézte az adatlapban mennyit bírnak feszültségben a fetek, simán osztott szorzott és csinált egy gyönyörű kis táblázatot amit jobban végiggondolva látszik hogy badarság.

Ezek után az egész dokumentáció hitelességét veszti.

Egyébként 100V^2/2*4Ohm=1250W valóban....
(#) Bassmester válasza cimopata hozzászólására (») Jún 5, 2010 /
 
Rendes fetekkel és normális fojtóval el lehet érni 400W-ot 8 Ohm-ra szerinted? Tetszik az egyszerűsége ennek a kapcsolásnak és már egy rendes nyákot is terveztem hozzá, amin elférnek az alkatrészek. Milyen fetekkel próbáljam ki szerinted? Ha végképp felejtős a kapcsolás akkor ajánlanál helyette valamit, ami nem túl bonyolult?
Ja, ...ha mentek toroid magot venni, akkor kéne nekem olyan is amiből lehet ilyen fojtót tekerni.
(#) cimopata válasza Bassmester hozzászólására (») Jún 5, 2010 /
 
Nem arról van szó, hogy nem éri el a 400W-ot, hanem sajnos minőségi korlátokat szabnak az ilyenfajta egyszerűbb fetek. Megpróbálni meglehet vele.
Pl egy kicsit ideálisabb fet az IRF640.

Normális feteket az IRFB sorozatban lehet kapni.

Ilyeneket én csak a tme.hu-n láttam.



fojtónak valót intézek majd
(#) Bassmester válasza cimopata hozzászólására (») Jún 6, 2010 /
 
Oké, akkor összedobom olyannal amilyen van itthon (IRFP 450, IRF 540/730/840) valamelyikkel csak megszólal, aztán ha érdemes, akkor rendelek majd bele "igazi" pwm-be való feteket. A TME az jó cég, rendeltem már tőlük, csak a szállítási idő volt kissé hosszabb a megszokottnál.
(#) cimopata válasza Bassmester hozzászólására (») Jún 6, 2010 /
 
TME-től majd lehet akkor meg kellene ejtenünk egy közös rendelés a nyár folyamán.
(#) Bassmester válasza cimopata hozzászólására (») Jún 6, 2010 /
 
Oké, rendben van :yes:
Majd szólj ha aktualizálódik a dolog, aztán megdumáljuk.
Az IRFB 5620 pbf fetet néztem ki a TME-től. Mi a véleményed róla?
Rajzolatam egy nyákot ehez a végfokhoz...
Mivel a saját elgondolásom alapján terveztem és sajnos semmi tapasztalatom nincs a PWM-ek nyákos rigolyáival kapcsolatban, megtennéd hogy ránézel egy kicsit? Várom a kritikákat, helyesbítő ötleteket (de csak ha nem gond)
(#) Bassmester válasza cimopata hozzászólására (») Jún 6, 2010 /
 
Bocs de hibás LAY-t tettem fel és már nem tudtam törölni

Remélem ez már nem hibás:
(#) cimopata válasza Bassmester hozzászólására (») Jún 6, 2010 /
 
Ami a kapcsolásról lemaradt és a nyáktervről is az a táp pufferelése illetve a tápágakban levő fóliakondik.

Ezek nagyon fontosak!

Valamint arra ell ügyelni mint kapcsüzemes cuccban hogy ne legyenek nagy áramhurkok.

Ha a kapcsolás jó lenne akkor rajta az igazán nagy áramhurkok a pufferekből a feteken és a fojtón keresztül záródik.

A GND bekötések lehetőleg 1 pontban jöjjenek össze.
Tehát ahol van a pufferek GND-je a közelbe legyen a kimeneti szűrő kondi GND-je.
Ide jöjjenek a bemeneti jelek GND-i.

Pl ha a bemenőjelnek a GND-jét máshol veszed le akkor a bemenőjelhez hozzáadódnak azok a tüskék amik a két GND (nagyáramú kisáramú) közt keletkeznek.

Nyáktervezésből nehéz tananyagot készíteni, valahogy rá kell érezni.

De beszéljenek inkább a tervek:

SP5-ben van a vonalzó alatt a Photoview nézet, érdemes úgy tanulmányozni.

A képen látható végfok működik kb 150W-ig hajtottam, de 1-2 apró problémája még van (említettem az alapzaját a halk rádióvétel effektust).
Egyébként nem kötelező SMD-ben tervezni, de a dupla oldalas nyák erősen ajánlott.
(#) cimopata hozzászólása Jún 6, 2010 /
 
van egy kis kérdőjel ikon a hozzászólásnál, ott tudsz kérni moderációt és akkor gondolom törlik a hsz-t
(#) Bassmester válasza cimopata hozzászólására (») Jún 6, 2010 /
 
Köszi az okítást
Tehát még egy kérdés a GND-ről:
Hogy érdemesebb kialakítani, csillagpontosan vagy földfóliásan? Tervezhetem úgy hogy a nyákon a GND vezetősávok fussanak egy pontba (csillagpontosra)?
Tápkondinak milyen fóliatipusok jók? MKT,MKP,MKS ?
Szerinted célszerű volna a tápegységgel együtt közös nyákra integrálni? (persze nem a kisérleti példányt )
Milyen mértékben áll fenn oszcillációs probléma lehetősége a tápágakban? A két nagy elkó tehát mindenképpen kell a nyákra, ugye? Fontos hogy L.esr fajta legyen?
(#) cimopata válasza Bassmester hozzászólására (») Jún 6, 2010 /
 
Idézet:
„Hogy érdemesebb kialakítani, csillagpontosan vagy földfóliásan? Tervezhetem úgy hogy a nyákon a GND vezetősávok fussanak egy pontba (csillagpontosra)?”

csillag

Idézet:
„Tápkondinak milyen fóliatipusok jók? MKT,MKP,MKS ?”

momexben van ideillő 4µF/100V fólia, ami a képen van sárga.
Az nagyon jó.

Idézet:
„Szerinted célszerű volna a tápegységgel együtt közös nyákra integrálni?”

lehet, én nem tenném

Nagy elkó kell, nem muszáj lesr, 100v-os ban nincs is.
(#) voodoo hozzászólása Jún 27, 2010 /
 
Sziasztok!

Ismét én (=. Ihletet ütöttetek a fejembe. Ugyebár régebben fél éve kb vettem egy 800W-os panelt. 4ohmos. 2x100-120V kell neki és gondolom min. 1-1.2kW-táp. Én abba gondolkodtam hogy a régi AT-s (kávéfőző kapcsolós) számítógép tápegységeket használnék fel erre a célra 8-10 db-ot. A számítógép tápegységek amik olcsók és nem kell alaplap a bekapcsolásához azok max 200wattosak és 12Voltos +/-
Szóval szerintetek mi lenne ha sorba kötnék sok sok 10x200W-os 12Voltos kis kapcsolós tápot???. A kérdés azért fordul meg a fejembe mert olvastam a rajzon és ott a 12V+ az 16 amperes, a -12 V meg 0.8 Amperes. Gondoltam megkérdem mielőtt még 5 ezret elköltök régi AT-s tápok vásárlásával feleslegesen. Ha jó az ötletem; akkor 2000W és +/- 120Voltom lenne.
ats táp PC bontókba 2-500 Forintokért mennek. Csak azért érdekel mert rohadt olcsó (=

Ez igaz???
Válaszokat előre is köszönöm!!

Üdv: Tibi
(#) szucsip válasza voodoo hozzászólására (») Jún 28, 2010 /
 
Szia!

Igaz, hogy a régi AT tápok elég olcsók, sőt, már az ATX-ek is. Viszont az ötleted elég necces. Azokat a tápokat valahogy földfüggetleníteni kéne, mert tudniillik a kimenetek hidegpontjai (tehát a közös föld) megegyezik a hálózati védőföldeléssel.

Viszont ilyen számítógép-tápos okoskodáson már én is gondolkodtam, de nem ekkora teljesítményben.

Én úgy gondoltam, hogy 1-1 AT táppal előállítok 20-20V feszültséget, és ezzel kötök sorba egy "középleágazásos" (valójában 2 szekunderes) trafót, ami egyenirányítva van, 2×50V-ot ad. Tul.képen a "végén" , ahol a 70V-ot akarom levenni, azt gondoltam visszacsatolásba kötni az AT tápnak. Szerintem gondolkodj ilyenben, mert ha el is száll az egyik tápegység, akkor is marad még egy kis feszültség a hibás tápoldalon.

(akár több kisebb trafó egyenirányításából származó feszültséget is érdemes lenne összekötni)
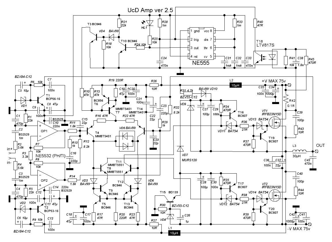
(#) amplifier hozzászólása Júl 31, 2010 /
 
Üdv mindenkinek!

Szeretném megépíteni a mellékelt orosz ucd erősítőt. A kérdésem az lenne, hogy a kimeneti induktivitáshoz, mennyi menetet kellene feltekerni a csévetestre. Ha jó emlékszem, egy N67-es fazékmag van ott. A másik kédés, hogy a tápágakban lévő 10uH induktivitásokat, honnan lehetne beszerezni? A ret elektronikánál nézelődtem, találtam olyat ami 5A elvisel, csak nem tudom hogy megfelene-e bele. Még arra gondoltam, hogy az IRFB23N15d feteket nem lenne érdemesebb lecserlni például IRFB42N20D-re?

A válaszokat előre is köszönöm
(#) cimopata válasza amplifier hozzászólására (») Júl 31, 2010 /
 
A 10uH-s tekercsnek nem kell nagy áramúnak lennie.
Elegendő lesz az 5A-s is.

A fet amit választottál sajnos nem megfelelő.
(#) amplifier válasza cimopata hozzászólására (») Júl 31, 2010 /
 
Üdv!

Értem, akkor marad a kapcsoláson szereplő fet. Abban esetleg tudnál segíteni, hogy mennyi menetet tekerjek a csévetestre a megfelelő induktivitás eléréséhez? Kellen valami képlet amivel ki lehet számolni, de az is ha meg tudnád mondani. A vas Al értéke 4200 nH ez gondolom kell a kiszámításhoz. Még az érdekelne, hogy kb mekkora teljesítmény leadására képes +-75V-ról? Gondolom olyan 500W körül.
(#) cimopata válasza amplifier hozzászólására (») Júl 31, 2010 /
 
500W hmm... talán.
Minden a fojtón múlik, hogy bírja e még.

Légrést mindenképpen kell bele tegyél, mekkora magról is van szó?
(#) amplifier válasza cimopata hozzászólására (») Aug 1, 2010 /
 
Üdv!

A mag egy RM10-es, N67-es fazékmag. Az este még elfelejtettem említeni, hogy a 10uH-s induktivitásokat úgy tervezték bele a nyákba az oroszok, hogy az egész erősítő rajta keresztül kapja meg a tápfeszültséget, ami a mellékleten látszik. Így is megfelel az 5A-es? Vagy ha az értéke nem annyira lényeges, akkor 5,6uH 8A-et lehetne bele tenni.
(#) cimopata válasza amplifier hozzászólására (») Aug 1, 2010 /
 
Mindegy mi van a nyákterven, az induktivítás legyen a fetek után, különben akkor semmi értelme.

A menetszámokkal kísérletezni kell majd, RM10 szerintem kevés lesz 500W-hoz, de majd elválik.

Légrésnek kezdésnek tegyél bele 1mm-t azzal állítsd be az induktivítást. Próbáld ki megy-e utána majd mehet a pontos érték kikísérletezése.
(#) amplifier válasza cimopata hozzászólására (») Aug 1, 2010 /
 
Köszönöm a segítséget, majd ha sikerült odáig eljutnom hogy beindul, jelentkezni fogok mit produkál az erősítő.
Következő: »»   27 / 241
Bejelentkezés

Belépés

Hirdetés
XDT.hu
Az oldalon sütiket használunk a helyes működéshez. Bővebb információt az adatvédelmi szabályzatban olvashatsz. Megértettem