Fórum témák

» Több friss téma
Fórum » Elektronikában kezdők kérdései
- Ez a felület kizárólag, az elektronikában kezdők kérdéseinek van fenntartva és nem elfelejtve, hogy hobbielektronika a fórumunk!
- Ami tehát azt jelenti, hogy a nagymama bevásárlását nem itt beszéljük meg, ill. ez nem üzenőfal!
- Kerülendő az olyan kérdés, amit egy másik meglévő (több mint 17000 van), témában kellene kitárgyalni!
- És végül büntetés terhe mellett kerülendő az MSN és egyéb szleng, a magyar helyesírás mellőzése, beleértve a mondateleji nagybetűket is!
Lapozás: OK   904 / 4057
(#) MaTe193 válasza dave500 hozzászólására (») Jún 18, 2010 /
 
HEStore
Conrad
Én ezektől szoktam nagyritkán rendelni,de inkább helyi elektrós boltokba járok.
(#) hackerfish válasza proli007 hozzászólására (») Jún 18, 2010 /
 
Húha!
Le tudnál rajzolni egy hasonló áramkört, mint amit én is mellékeltem, csak olyat ami működik?
Hogy "még jobban" értsem a dolgot...

És ha valahogy megoldanám, hogy kevesebb áram jöjjön ki az LPT-ből, akkor nem is kéne invertálni a vonalakat?

Esetleg át tudnád rajzolni a bekeretezett részt?

MPX_hiba.PNG
    
(#) tomi9980 hozzászólása Jún 18, 2010 /
 
Hello megyek táborba és kéne 1 vízálló lámpa.
Előre is köszi!!!
(#) bankimajki válasza tomi9980 hozzászólására (») Jún 18, 2010 /
 
Helló, én meg megyek haza és jó lenne egy valami értelmes motor. (pl. Suzuki Bandit 250.) Én csinálok neked egy zseblámpát, ha te csinálsz nekem egy mocit.
(#) dangermind1 hozzászólása Jún 18, 2010 /
 
1,2 volt bol 6volt, majd 9 volt csinálás.
Valami ötletek vagy kapcsolási rajzok érdekelnek.
Köszi aki tud!
(#) Hp41C válasza dangermind1 hozzászólására (») Jún 18, 2010 /
 
Itt a témája...
(#) dangermind1 válasza Hp41C hozzászólására (») Jún 18, 2010 /
 
Köszönöm!
(#) progbon hozzászólása Jún 18, 2010 /
 
Egy régi problémám szeretném orvosolni, a baj csak az, hogy nem vagyok elég jártas az elektronikában hozzá.

Szeretnék megépíteni egy gamepadet, ami az egykor még létező (mára már talán kihalt) játéktermekben használt gépeken volt.

Hogy pontosítsak, a vezérlést egy 8 mikrokapcsolós kar és néhány (passzolnék, hogy mennyi lenne célszerű) egyszerű gomb alkotja. A karoktól és a gomboktól egy időben (legalábbis a felhasználó nem érzékelheti, ha valahol késik) érkezhet bevitel, bármilyen lehetőséget megengedve. Úgy értem x*kar+y*gomb, ahol x € [0,1] és y € [0, gombok száma].

A probléma:
Mindezt PC-hez kellene építeni, a legjobb USB-n és mivel nem értek hozzá, fogalmam sincs, hogy milyen vezérlés kellene, amit lehet programozni. Itt arra gondolok, hogy a bevitel jelenthetne akár ASCII kódokat (könnyebben használható nem jut eszembe), amiket dinamikusan változtathatnék, hogy a pad konfigurálható lehessen a különböző játékokhoz - másra amúgy sem jó.

Van valakinek tapasztalata? Esetleg jól jönne néhány link is műszaki/nyák rajzokkal, magyarázattal (fel kell programozni assmeblyben).
(#) Action2K válasza progbon hozzászólására (») Jún 18, 2010 /
 
Minek ide PIC? A sima analóg gamepad ugyan ezt tudja.
Bővebben: Link Az X/Y potik kiválthatók mikrokapcsolók és fix ellenállások alkalmazásával.
(#) fari14 hozzászólása Jún 18, 2010 /
 
Üdv! Van egy 25V-os 220µF-os kondenzátorom.
AZ egyik "lába" hoszabb mint a másik. Melyik a - és + fele? Vagy az a + amelyiket annak akarom? Egy diódánál pl: 4007 vagy 1n34 -eseknél hogy döntjük el, hogy merről merre felé enged áramot?
(#) progbon válasza Action2K hozzászólására (») Jún 18, 2010 /
 
Analógon 4 bemenet van az irányításhoz és 4 a gomboknak.
Nekem az irányításhoz mindenképp 8 kell és legalább 6 a gomboknak, amiket ráadásul egyszerre is kell tudni használni.
(#) Abukodonozo hozzászólása Jún 18, 2010 /
 
Sziasztok!

Ismeri valaki ezt az egyszerű számítógépes RLC mérő programot? A weben keresgélve találtam, ilyen kezdő célra nekem pont megfelelne. Azt nem igazán tudom, hogy a hangkártyám mennyire tolerálná - megbízható kapcsolás? Merjek használni ilyesmit? (Sejtem, hogy a program hangártyatípustól föggetlenűl futtatható, az egyém viszont egy ilyen alaplapra integrált csoda, és ezért nem szeretném elfüstölni...)
(#) Action2K válasza progbon hozzászólására (») Jún 18, 2010 /
 
Az irányításhoz elég a 2 bemenet, amiből kihozható a 8 irány. 4 gomb tuti nem elég? Esetleg nem jó hozzá a maradék két irány (4 gomb + 2 irány)?
(#) Action2K válasza Abukodonozo hozzászólására (») Jún 18, 2010 /
 
Használd nyugodtan.
(#) Abukodonozo válasza Action2K hozzászólására (») Jún 18, 2010 /
 
Köszönöm, hogy írtál; reméltem, hogy ez lesz a válasz!
(#) progbon válasza Action2K hozzászólására (») Jún 18, 2010 /
 
Sajnos egyik sem elég. Az analóg bemenet hiányozhat az alaplapról (egyébként sem értem pontosan, hogy jön ki abból a 8 irány [2^2]) és a játékok eleve sokkal több gombot igényelnek mint 2 ráadásul előfordulnak több gombra előjövő funkciók, mint pl. A+B+C... Biztos, hogy nem jó az analóg.
(#) Hp41C válasza progbon hozzászólására (») Jún 18, 2010 /
 
Szia!

Microchip: pic18F2550 18, a 18F4550 30 bemenettel, usb felülettel kapcsolódhat a PC-hez, USB HID, CDC illesztés forrása letölthető...
Atmel: AtMega8 20, AtMega16 32 bemenettel, softver lassú USB illesztés forrása letölthető...

Ha több bemenet kell egy kis kiegészítéssel megoldható...
(#) Action2K válasza progbon hozzászólására (») Jún 18, 2010 /
 
X = jobbra/bara
Y = föl/le
Kombinációk:
1 föl
2 le
3 jobbra
4 balra
5 föl - jobbra
6 föl - balra
7 le - jobbra
8 le - balra
Már a Commodore óta (25 éve) használom ezt a megoldást.

"A+B+C" Ez még csak három, de it van egy "D", negyedik is. Én nem emlékszem olyan videojáték gépre ahol ennél több gomb lett volna.
(#) Renátó004 hozzászólása Jún 18, 2010 /
 
Sziasztok egy diszkos végfokot othon rálehet csatlakoztatni pc-re.Úgyértve hogy nem kelneki elő erősítő?
A válaszért előre is köszönet.
(#) Action2K válasza Renátó004 hozzászólására (») Jún 18, 2010 /
 
Rá lehet. Ahhoz, hogy kihozd belőle a maximumot, kéne hozzá előerősítő, de nem hinném, hogy bárki is elviselné ezt egy szobában.
(#) proli007 válasza hackerfish hozzászólására (») Jún 18, 2010 /
 
Hello!
"És ha valahogy megoldanám, hogy kevesebb áram jöjjön ki az LPT-ből, akkor nem is kéne invertálni a vonalakat?"
Itt nem is tudom mire gondolsz..
- Neked közös anódos kijelződ van, tehát a katódokat csak a GND-re húzhatod, ha ki akarod gyújtani. Az anódokat, pedig a +5V-ra.
- Ha elgondolkodtál volna azon, hogy egy ULN ICt- iktatsz a kijelző katódjai és a Port közé, akkor nem kellene invertálni, mert az IC megteszi helyetted. (Csak kellene már ismerni, hogyan működik egy tranyó, de úgy látom számtekes vagy, így nem akarsz foglalkozni vele. Pedig fogsz )
- A csökkent port terhelésnek, meg az invertálásnak köze nincs egymáshoz.. Az invertálás mindössze annyit jelent, hogy ha a bemenete magas szintű, akkor a kimenet alacsony, vagy ha a bemenet alacsony , a kimenet magas. Például a két Led anód vezérlése között, mindenképpen invertálni kell, mert amikor az egyik ég, a másik sötét és fordítva. Inverterek pedig kazalszám vannak TTL v. CMOS IC-kben, akár egy tokban 6db. is. (pld. a TTL kimenetű 74LS04 vagy a nyitott kollektoros 74LS06, vagy CMOS CD40106, de az ULN-t is 8db nyitott kollektoros inverternek lehet felfogni.)
- Az anód meghajtásához, mindenképpen két PNP tranyót érdemes alkalmazni (közös emitteres kapcsolásban), az 5V tápfesz miatt. A két anód meghajtók közé, kell az inverter, hogy amikor az egyik be, a másik ki legyen kapcsolva.
- Egyébként, a multiplexer meghajtásnál, nem szokás, egy vonalat használni, az esetleges összegyújtás miatt. (Mert "áthallás" lehet a két kijelző között.)
A helyes vezérlési sorrend, hogy kiadjuk a szegmensek kódját, bekapcsoljuk az anódot. Várunk, kikapcsoljuk az anódod. Kiadjuk a másik szegmens kódot, és bekapcsoljuk a másik anódot... Ehhez a vezérléshez, viszont már két külön anód vonal szükséges.
Kizárólag azért nem rajzolom le, hogy megismerkedhess velük.. De elő kellene venni néhány tranyót mérni, esetleg szimulálni.. Nem? (nem bántásnak írom, jó tanácsként..)
üdv! proli007
(#) progbon válasza Action2K hozzászólására (») Jún 18, 2010 /
 
Az irányok tekintetében egyszerűen nem érdemes vitatkozni, mert 8 külön irány kell. Ennyit követel a szoftver. Kevesebbel próbálkozni sem érdemes, mert irányíthatatlan.

Gombok:
A, B, C, D, E, F; A+B, A+B+C; D+E, D+E+F egyetlen játékot tekintve és még nem is ismerem az összes kombit. Előfordulhatnak még.

Analóg teljesen kilőve.
(#) progbon válasza Hp41C hozzászólására (») Jún 18, 2010 /
 
Ez lesz az! Köszönöm.
(#) hackerfish válasza proli007 hozzászólására (») Jún 18, 2010 /
 
Ha jól értem, az IC-ben van 8 PNP tranyó, és az LPT-t D0-D7-ig ezeknek a tranyóknak a bázisaira kellene kötni egy ellenállással.
A tranyók meg bekapcsolt állapotban a Gnd-t és a ledek katódjait kötnék össze.
Eddig jól gondolom?

Az LPT korlátozott számú kimenetei miatt csak 1 vezeték marad a multiplex vezérlésére, azért így is meg lehet csinálni nem?
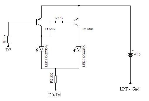
(#) vilmosd válasza proli007 hozzászólására (») Jún 18, 2010 /
 
Hali
Bocs hogy bele vau-vau
Idézet:
„Egyébként, a multiplexer meghajtásnál, nem szokás, egy vonalat használni, az esetleges összegyújtás miatt.”
Mivel itt LPT-rol van szo egyszerre kell kiadni az adat es a mpx jelet (8bit). En is erre gondoltam eloszor, de rajottem, hogy ez egy port, es itt nem all fent ez a problema. Pl kiadsz az elso kijelzore b01000000 "0", majd a masodikra b11111001 "1", a mpx jel (D7) azonos idoben jelenik meg az adattal, tehat nincs athallas. Persze en meg mindig azt mondom, hogy az altalam lerajzolt ket pnp tranyos megoldas is megteszi, legfeljebb a MPX vonallal sorba kell kotni egy 3V3 zenert (LPT magas szint 2.4V miatt), es mar kesz is. Kulonben is a kollega csak jatszani akar ezzel, nem kesztermek lesz.
Udv Vili
(#) hackerfish válasza vilmosd hozzászólására (») Jún 18, 2010 /
 
Azt a rajzot letöltöttem, csak nem tudtam átrajzolni LPT hez.
Az R2 a ledekhez van?
Az lpt az sw1 helyére menne, úgy, h a táp Gnd-je az LPT gnd-jéhez, a D0-D7 pedig a táp pozitív pólusa helyett?

Inkább rajzolok...
(#) hackerfish válasza vilmosd hozzászólására (») Jún 18, 2010 /
 
Szóval így?

vilmosd2.jpg
    
(#) dangermind1 hozzászólása Jún 18, 2010 /
 
Hali! találtam IC-t csak nem tudom mire lenne jó, neten már kerestem de semmit nem találtam róla.
8 lába van, 6552 199 valmi ötlet hogy mire szolgál?
(#) vilmosd válasza hackerfish hozzászólására (») Jún 18, 2010 /
 
Hali
Igy kb. A mellekletben a komplett bekotes.
Udv Vili

lpt_dsp.pdf
    
(#) proli007 válasza vilmosd hozzászólására (») Jún 18, 2010 /
 
Hello!
Nincs itt semmi bele vau..
Természetesen igazad van, mert a porta regiszter bitjeinek írása egy időben történik. Én is tudom ezt, csak kizárólag a tisztánlátás kedvéért írtam le a vezérlést.
A PNP tranyó szinteltolását, természetesen akár zénerrel, akár bázisosztóval meg lehet oldani. Egyébiránt is illendő bázis-emitter ellenállást alkalmazni. (Persze hogy mi illik, mi nem, az alkalmazás és igény kérdése. De úgy vélem, egy kezdőnek jobb hozzászokni, akkor későbbiekben nem okoz hibát-fejtörést számára, ha ismeri a problémát.
üdv! proli007
Következő: »»   904 / 4057
Bejelentkezés

Belépés

Hirdetés
XDT.hu
Az oldalon sütiket használunk a helyes működéshez. Bővebb információt az adatvédelmi szabályzatban olvashatsz. Megértettem