Fórum témák
» Több friss téma |
Fórum » VF2 végerősítő
Volt akinek a VF3-mál sikerült összeforrasztania a bemenetet a tápfesszel. Mondtam neki, hogy nézzen át mindent, ő át is nézte. Egy jó két órát szórakoztunk. Szóval a nyák az első, hogy jó lett-e. Aztán az alakatrészek megfelelősége (volt hogy a boltban rossz értékűt vettem, pedig ott volt előttem a lista!). Utána már csak alaktrész hiba okozhat bajt. Vagy csak simán Isten nem akar zenét.
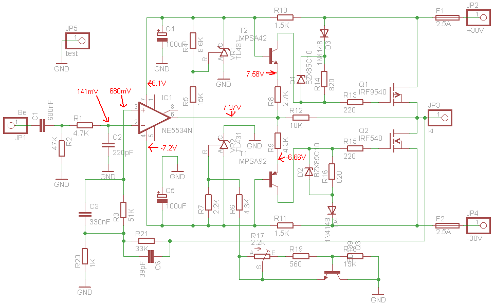
![]() Másik dolog: lehet nem mondtál hülyeséget a szkóppal. Mérhetnél az IC bemenetén. Hátha valami gerjedéses akármi. Nem tudom az okozhat-e egyenáramot a kimeneten. Nem értek én ehhez annyira, csak próbálok logikusan gondolkozni. ![]() UI: variszabinak ment a második rész Idézet: „MPSA-k?” Ők is jók. Idézet: „Ez lehet a diódák miatt, ellenállások, szóval ami a környékén van. Próbáld meg csipogatni az áramkört, hogy a beültetési oldalon, az alkatrészek lábain mérsz. Úgy biztosan jók a forrasztások.” Leellenőriztem másodszorra is a forrasztásokat. Rendben vannak. A diódák is jók. Idézet: „De nekem nem tetszik az a 141mV sem.” A bemenetet is átnéztem, hibátlan. Idézet: „Nekem is azért volt DC a kimeneten, mert nem jó értékű kondit tettem oda” Én jót raktam be. 39 feliratú HEStore-ból vásárolt kerámia tárcsa kondenzátor. Idézet: „Másik dolog: lehet nem mondtál hülyeséget a szkóppal. Mérhetnél az IC bemenetén. Hátha valami gerjedéses akármi. Nem tudom az okozhat-e egyenáramot a kimeneten.” Ránéztem. Minden rendben, vagyis nincs, mert ott van. Viszont nem gerjedés, teljesen sima. A kimeneten is a 30V teljesen sima.Mindjárt rámérek még a FET Gate-jére.
Most nem azért, de a ".39" az nem 0.39uF, azaz 390nF? Én így tudom, de lehet hogy a kerámiákon máshogy szokott lenni. De lehet hogy csak a mondatvégi pont van ott.
Nincsen előtte pont. A biztonság kedvéért kimértem multiméterrel, az értéke jó.
Ha minden jó, akkor nincs egyenáram a kimeneten. Kifogytam az ötletekből. Az IC lábain megvan a kellő tápfesz?? Bár nem tudom mennyire tiltott le a labortáp.
A 4-es lábon -7.2, a 7-es lábon 8.1V van. A labortáp egyáltalán nem tilt le, mint írtam 50mA az áramfelvétel.
Ez viszont már elég lehet ahoz, hogy eltolja a dolgokat. Valahogy úgy működik a VF2, hogy az IC tápfeszültség ingadozása vezérli a FET-eket, ha jól emlékezem az írásra. De az már rég volt. A TL-ek is jók? Bár őket végképp nem ismerem. Esetleg még egy IC csere. Hátha segít. Ha meg jó, elfér a fiókban.
Hali!
A működéséről fogalmam sincs de a 'TL'-nek ugyan az a lábkiosztása tehát nyugodtan mehet a helyére
Én sem ismerem a TL-eket, annyit tudok, hogy szabályozható zéner.
Leellenőriztem, jól van beültetve.
Nézd (mérd) már át tüzetesen a visszacsatoló ágat.
Leellenőriztem, ellenállás értékek rendben vannak, félreforrasztás, zárlat, stb. nincs.
Beírtam a kapcsolási rajzba a mért feszültség értékeket.
Rendben.
Engem csak a jó szándék vezérelt. HOgy hátha ez lehet a bibi
Kéne még méricskélni. Beszédes volna a meghajtók E feszültsége is. Az IC kimenetét miért nem mérted?
Lehet azt kéne, hogy megméred sok alkatrész, ha lehet mindegyik lábán a feszültségeket, beírod a rajzba és én most behozom az enyémet és én is mérek. Aztán összehasonlítunk. Remélem az enyém is ezen kapcsoláson alapszik.
Nos, hát a nyákunk nem ugyanaz. De amit mértem: tápfesz 39V, IC2=IC3=37mV, IC4=-12.73, IC7=11.24V, kimeneten 540mV van
. Ha mérjek valamit szólj.Hirtelen még azon gondolkoztam, hogy ha neked számértékileg sokkal kisebb a tápfeszed az ICnél mint a betáp, akkor az 1.5kilós ellenállások után van a bibi. Valami miatt nagyobb áramerősség megy, ami nagy feszültségesést okoz. Nem akarok az agyadra menni, de megnézted, hogy a TL-ek, illetve MPSA-k jól vannak-e beültetve? Velem már előfordult, hogy fordítva tettem be.
Semmi gond!
Köszönöm az ötletet!
Beírtam a kapcsolási rajzba a mért feszültségeket.
Azért mindegyik alkatrész lábát nem tudom megmérni, az egy kicsit sok lenne.
![]() Köszönöm a méréskeket! Én azt a verziót építettem meg, ami a haromb weboldalon van. Ahhoz hogy helyes értékeket kapjunk ugyan olyan tápfeszültségről kellene üzemeltetnünk. Idézet: „Nem akarok az agyadra menni” Nem mész az agyamra! Oké? Inkább köszönöm, hogy segíteni akarsz!Idézet: „de megnézted, hogy a TL-ek, illetve MPSA-k jól vannak-e beültetve?” Igen, leellenőriztem. A HEStore-ban ha jól emlékszek Motorola van kiírva, viszont TI-t kaptam, de egyből megnéztem a lábkiosztásokat és ugyan az.
Nos, nálam IC 6-os láb 2.6V, MPSA92 E 12V, 42 E 10,61V. Jé ez enyémmel is lehet vmi. A kimeneten az az 540mV, bár lehet hangszóróval eltűnik. Emlékezem rá, hogy élesztésnél gerjedt, de azt hiszem 2MHz-en. Szép színusz volt. De rájöttem, hogy rossz kondit vettem.
Én azt látom, hogy az IC bemenetén jelen van a végfokozat nulleltolódását kompenzáló feszültség. Azt már nem látom, hogy az IC kimenetén is ez történne. IC cserére van lehetőség?
Ha nem gond ma már nem cserélem ki, fáradtan nem szeretnék dolgozni.
![]() Holnap teszek be az IC helyére egy tokot és abba beleteszem az új IC-t.
Igen, akartam is mondani, hogy az az 540mV egy kicsit sok. Ha jól tudom 100mV alatt kell lennie és ez az 51K-s ellenállással módosítható.
Hát nem tudom, majd megbuherálom, egyenlőre csak vészhelyzet erősítő, azaz gyorsan kellet egy koncerthez. De a kocsiba fog menni, addigra meg helyrepofozom. Remélem.
A kimeneten nem 100 hanem max. 10-12mV lehet, olyan IC-vel még nem találkoztam ami ennél rosszabb lett volna. Arra a rajzra írt értékek nagyon nem jók, az IC 7-8V-okat kap tápfesznek a 12V helyett ráadásul a kimenete is közel tápfeszen van! A felső tranyón szinte nem is folyik áram...kb.75uA a 4mA helyett.
Lehet hogy ez a KD féle mod stabilabb hőre, de a másik meg működik...
Volt IC csere?
Ha kiveszed-cseréled az IC-t akkor a tápfeszek /7-4 lábon/jók? Elsőként ezzel kezdj.
Az OPA arra törekszik, hogy a két bemenete azonos potenciálon legyen, ebben a tápfesz eltérése nem fog komoly szerepet játszani ekkora értéknél. Ami gyanús, az a (-) bemeneten lévő jelentős DC-fesz, erre rögtön azt mondom, hogy az OPA kuka.
Meg kell nézni a TL-eket is, az IC ha nem kap nagyobb vagy fordított tápfeszt elvileg tönkretehetetlen. Láttam már néhányat amit elpukkantottak, de az IC mindegyikben ép maradt.
Idézet: „Lehet hogy ez a KD féle mod stabilabb hőre, de a másik meg működik...” Ha jól meg van csinálva működik a KD verzió is. |
Bejelentkezés
Hirdetés |












