Fórum témák
» Több friss téma |
- Ez a felület kizárólag, az elektronikában kezdők kérdéseinek van fenntartva és nem elfelejtve, hogy hobbielektronika a fórumunk!
- Ami tehát azt jelenti, hogy a nagymama bevásárlását nem itt beszéljük meg, ill. ez nem üzenőfal! - Kerülendő az olyan kérdés, amit egy másik meglévő (több mint 17000 van), témában kellene kitárgyalni! - És végül büntetés terhe mellett kerülendő az MSN és egyéb szleng, a magyar helyesírás mellőzése, beleértve a mondateleji nagybetűket is!
Hello!
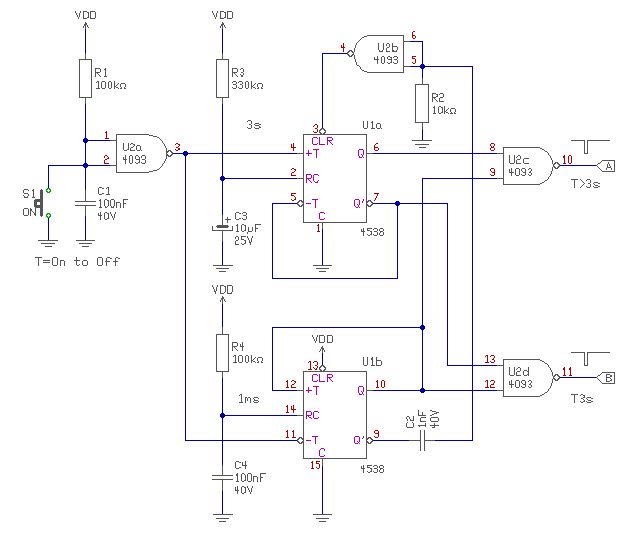
Kontroller nélkül is van élet, csak sz... Azért legyen egy proci nélküli példa is. Ha 3 szekundumnál rövidebb ideig nyomod a gombot, akkor az egyik kimeneten. Ha hosszabban, akkor a másik kimeneten ad egy impulzus.. Vagy 3 szekundumnál rövidebbre bekapcsol, hosszabbra meg ki.. üdv! proli007
Hello!
A bemenet és a kimenet között zárlat van! De ez inkább még kapcsolási rajz, mint nyák. üdv! proli007
OK! Vettem! Máskor majd oda írok. Bocsi
Mivel nem érkezett ellenvetés, ezek szerint nem lehet egyszerűbben megoldani, akkor így lesz
Dehogynem lehet. A tranyótemető helyett egy 8 lábú IC, és kész. Persze kell még egy 7805-ös a tápjának. De ez a verzió csak annak egyszerű, aki tud mikrovezérlőt programozni.
Én egy 11-éves gyerek vagyok. Az 5. osztálytát 2010-ben fejeztem be.
KB. fél éve regisztráltam a hobbielektronikára. Az előtt egy kis tudással 220-as konnektorokat és hosszabbítókat szereltem. Végig olvastam és megcsináltam a kezdőkapcsolásokat. Nem akarok dicsekedni de, más véleménye szerint jó érzékem van a kütyükhöz.:yes: És én érdeklődnék, hogy ez után nagyon nagy ugrás, lenne-e ha belevágnék egy stroboszkópba?
ok kösz apukám mérnök neki a munkavédelmet be kellett magolni csak nem ért a nyák-hoz. meg jövőre legalább lesz fizikai alap ismeretem. és oszifőm a fizikatanárom
Köszi, de nekem megteszi így is. Már hozzászoktam a sok tranzisztorhoz
Programozni (még) nem tudok
És ennek a kapcsolásnak mi a feladata, amit rajzoltál ? Bocs, de nem értek hozzá annyira, hogy ránézésből tudjam
![]() Egyébként tranyók helyett kapu áramkörökön is gondolkodtam, de sokra nem megyek vele...
Ha bármelyiket elengedjük, J3 vagy J4, akkor kapcsoljon ki mindkét LED. Ha ezt nekem tervezted, akkor köszi szépen
Elgondolkodok ezen a megoldáson is. Esetleg lerajzolom magamnak szimulátor progiba, és ott könnyen átlátom a működését. Bár nekem a tranyós verzió is bőven jó, 6db tranzisztor sem olyan nagy tétel, és a fogyasztása sem számít ![]() Jah, egyébként kimondottan karos billenőkapcsolóval kell megoldani, nem nyomógombbal. Köszi! zoka
A kapcsolót úgy képzeld el, mint a lehető legegyszerűbb kapcsoló, amit el tudsz képzelni
![]() Vagyis egy vezetéket hol megszakít, hol nem ![]() Lényeg az, hogy nem nyomógomb, ami csak addig zár, amíg nyomjuk. De ha nem jó akkor úgyis mindegy, a tranyós verziót teszteltem, az is megteszi Köszi azért mégegyszer!
Hello mindenki!
Vettem az autómba egy multimédiás fejegységet, de mikor rákötöttem a gyyári helyére nem működött. Egy másik autóban pedig ugyan ezzel ekötéssel bekapcsolt, most meg semmi. Miért lehet? Van multikormányom. Köszönöm a válaszokat! Norbi
Hello!
Így már elég egyszerű lesz? üdv! proli007
Hello!
Katalóguslapot nézted? Ott van minden adat. És ha már keresel, nézd meg a "nagyfeszültség " fogalmát is.. üdv! proli007
Olvastam valamit hogy 220v nál kell 7,5 mm távolság ennek 5mm van a lábai között+forrszem marad közte 2,5mm :shocking:
Sziasztok!
Egy angol nyelvű lapon egy kapcsolásban a tekercs így volt leírva: Idézet: „L1 is 8 to 10 turns of 22 gauge hookup wire close wound around a non-conductive 1/4-inch diamter form, such as a pencil.” Nem valami jó az angol tudásom, próbáltam translator-ral lefordítani de elég gány fordítást adott. Annyit értek, hogy 8-10 menetet kell feltekerni egy 1/4 inch-es, ceruza vastagságú nem vezető valamire, meg még az volt leírva, hogy 0,1 uH tekercs, de hogy a 22-es szám mit jelent vagy hogy milyen vastagságú legyen a drót, azt nem sikerült kihámoznom.
Van egy tök egyszerű kérdésem smd ellenálláson 000 szerepel, hány ohm-os? és hány %os tűrésű mert keresgéltem 3 digites kódtáblába a de istennek sem találtam csupa nullást..
Nem fogod elhinni: 0.0 ohmos. Átkötés helyett használják, ha jól megfigyeled, alatta vezetősáv látható. Ültetőgéppel könnyen kezelhető, ellentétben a huzalos átkötésekkel. Néha biztosíték gyanánt is használatos.
Azt elolvastam de akkor mi az a 7,5mm
A gauge méretet jelent. A huzalokat amerikai földön méretsorban gyártják. AWG, és a jelölése igazából #22, csak egy kicsit pongyolán van írva.
Azt neked kellene tudnod. Te citáltad elő ezt a 7,5 mm-t.
Aki ért az FM cuccokhoz, légyszi nézze meg ezt, hátha tud segíteni! Köszi!
Valami min. 230v os (lehet hogy több) kapcsolásnál volt h. a pozitív meg a negatív pólus között ennyi a szabvány biztonsági hely.
Hét és FÉL milliméter?
Valahol a ki mit építettben vitatkoztak róla de mondom lehet hogy valami nagyobb feszültségű cucc volt.Ja és annak a mikrofonos dolognak kéne működnie?Régebben én is próbálkoztam vele az smovpo val de nem jött össze.A mikrotolókapcsolót hol vetted?Hackerfish
Szia. Szerintem a gauge az átmérő amerikánisul, hogy mi ne értsük. Tízzel osztva megkapod milliméterben. Bővebben: Link, második bekezdés.
Hy! Egy mosógépmotor bekötéséről szeretnék kérdezni, hogy kell bekötni? Előre is köszi! Képek mellékelve...
Jól emlékszel, a 230V-nál annyi lenne a minimális távolság. Tehát bár a linkelt csoki bírja a 300V-ot is, nem illik egymás melletti lábra 230V-ot kötni. Annak idején mi ezt úgy oldottuk meg, hogy hármas csokit terveztünk az áramkörbe, és a középső lábat kiszereltük. Természetesen NYÁK-fólia nem lehet a két szélső láb között. (sem vezeték, sem forrszem). Amúgy kapható gyáriban is olyan sorkapocs, ahol kihagyták a 3-ból a középső lábat.
[OFF]Sajnos az itt válaszoló emberek döntő többsége alapvető dolgokkal nincs tisztában, és itt nem csak a kezdőkre gondolok ! |
Bejelentkezés
Hirdetés |






Programozni (még) nem tudok






