Fórum témák
» Több friss téma |
Az alapjel lefutó élére kellene indítani az 555-öt, majd összekapuzni az eredeti és az 555 jelét. Ekkor keletkezik egy néhány mikrosec szünet, de ez nem biztos hogy gondot jelent.
Köszönöm a gyors választ.Egy egyszerü rajzzal meg tudnál dobni?
Most nagyon nem vagyok benne a rajzokban, de a lényeg, hogy egy kapuval megfordítod az 555 indító jelét. Így felfutó él helyett lefutóra fog indulni.
Ezután egy VAGY kapu kell 2 bemenettel, ami lehet akár 2 dióda, föld felé egy ellenállással. A megvalósítás függ a jelek szintjétől, mert ha pl. ez egy nagyáramú tekercsre megy, másként kell kivitelezni.
Szia! Én újraindítható MMV-t ajánlok. Ez a jel megszünésétől indítja az időzítést, s így az eredeti jelhez hozzá adódik az MMV jele. Legyen az bármilyen hosszú. De egy bizonyos frekvencia felett az idősítő "befullad"! Azaz folyamatos magas szintet fog adni a kimenet. Erre majd figyelni kell a beállításkor. Sok sikert a projekthez.
5-9V-os stabilizátorról lenne célszerű az időzítőt megtáplálni! Mert a tápfeszültség változása az időzítő idejét is módosítja... Bár lehet ez nem fog ilyen kis idő tartományban gondot okozni.
Csodáscsodás
![]() Köszönöm a gyors s kielégítő válaszokat ezt mindenképpen megépítem,s írok a tapasztalatokról,hátha valaki hasonlóban gondolkodik Üdv
Üdv mindenkinek!
lenne nekem egy olyan kérdésem, hogy mobilt szeretnék be és ki kapcsolni úgy, hogy amikor elfordítom a kulcsot, bekapcsol a 12V a riasztónak, ezzel párhuzamosan kb, 5mp-ig huzna egy relét, ami a bekapcsológombját zárja a telónak. Ezután, mikor visszafordítom a kulcsot, szintén kellene 5 mp-ig tartani a relét, hogy kikapcsolja a telót. A bekapcsolás még hagyján is, mert az elvileg monostabillal meg oldható "könnyen", viszont a kikapcsolást nem tudom, hogy kellene megoldani. Remélem tudtok segíteni, nagyon fontos lenne.
Szerintem lényegében ugyan azt az áramkört tudod használni mind a két esetben.
Arra gondoltam, hogy esetleg használhatnál egy NAND kapus IC-t erre. Vagy egy sima NOT kaput is elég lenne. Annyi a lényeg, hogy amikor ráadod a 12V-ot akkor ez a kapu 0-ás szintet ad így nem zavar be amikor viszont nincs áram alatt a cucc akkor nem kap 12V-ot ezért 1-es szintet ad le ami megint csak bekapcsolja az 555-öst. 4011-es NAND kapu IC. Vagy 4093-es NAND kapu IC Schmitt Trigger-el.
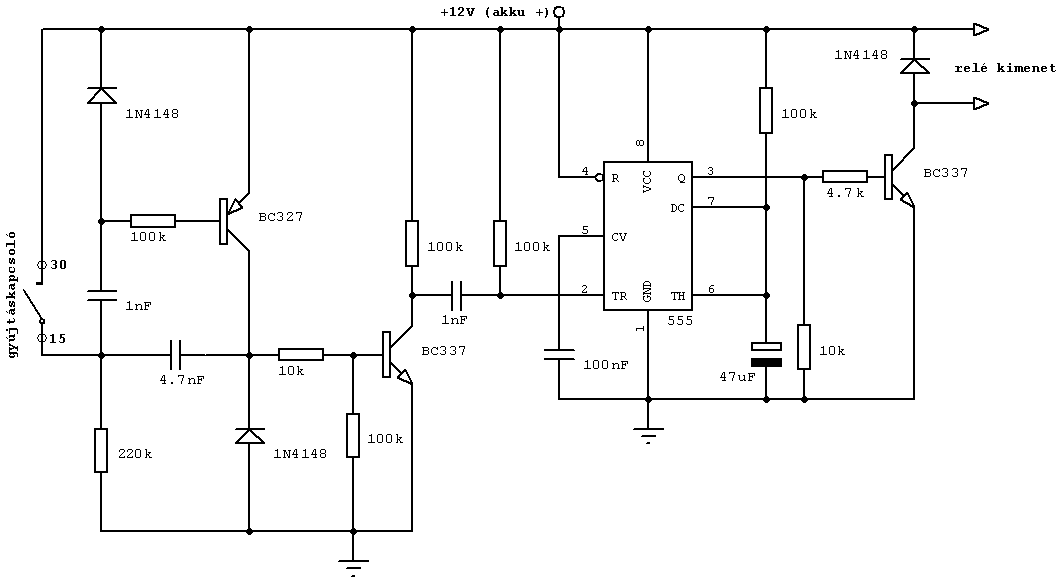
Meg lehet csinálni logikai kapukkal, vagy tárolókkal is, meg akár tranzisztorosan is, csatoltam egy ötletet. A bemeneti BC337 felelős az élek "elkapásáért", a felfutóakra (gyújtás ráadása) önállóan végzi az időzítő triggerelését, gyújtás elvételekor pedig a BC327 segítségével.
Egyetlen hátránya, hogy ha az időzítés alatt (tehát amíg a relé meg van húzva) leveszi az ember a gyújtást, vagy levétel után nem várja meg azt az 5 másodpercet, és visszaadja, akkor oda a szinkron ![]() File módosítva 2010.08.01-én. -- kobold
Köszönöm szépen SPEPE és KOBOLD a gyors válaszotokat! Ezekkel már boldogulok!
Majd írok, ha kész van.
Hello!
Bocs, hogy beledumálok, de a relémeghajtó tranyó bázisába egy soros ellenállás illene tenni, úgy mint a BC327 bázis-emitter közé is (vagy a diódára). Amúgy a feladat, egy XOR kapuval és egy RC taggal is megoldható. üdv! proli007
Bár kicsit megkésve
.... De tovább gondolva az éldetektor áramkörét, egy önkikapcsolós verzióra jutottam. Ez a gyújtáskulcs kikapcsolt állásában mintegy leáramtalanítja magát. Bár nem nagy az áramkör fogyasztása. Szerintem az a legjobb, ha inaktív állapotban az áramkör semmit nem fogyaszt... Az áramkört csak szimulátorom futtattam!
Üdv. Bár már kész a panel, össze van rakva, csak még nem próbáltam ki. Ezt a verziót a következőbe rakom bele, nem akarok most egy akkora panelt elpocsékolni. Azért köszi a rajzot, ezt is kipróbálom.
Köszi mégegyszer!
Én igencsak másképp oldottam volna meg az éldetektort.
De (#760581) kobold tranzisztoros változata talán egyszerűbb...
Helló mindenkinek!
A probléma, amivel hozzátok fordulok a mellékelt kapcsolásból ered. Olyan időzítőt próbáltam készíteni, amely bekapcsolás után, 1-10 s között vár, majd nyitja az optocsatolót. A mellékelt ábrán lehet látni, hogy két teszt-LED is belekerült az áramkörbe. A váltókapcsoló 1-es állásában beállíthatom az időzítést, a 2-esben pedig kapcsolja az optocsatolót. Monostabil módban próbálkoztam, és az áramkör rakéta-ejtőernyő kinyitásához szükséges. Most leírom, hogyan viselkedik. Időbeállító funkcióban ( amikor a váltókapcsoló 1-esben áll ) ráadom a feszültséget, s ilyenkor vagy a felső led, vagy az alsó, kezd el világítani (totál véletlenszerű). Ha az alsó, akkor az időzítés szépen lemegy, a meghatározott idő után átkapcsol a másik ledre. Ha a felső kezd el világítani, akkor az világít addig, amig a trigerr-e nem adok negatív jelet, s az időzítés újbólindul. (ezzel kapcsolatban én a trigger-bemenetre gyanakszom). Mi lehet a probléma? A másik nagyobb gond a 2-es állásban jelentkezik. Ugyanis miután ráadom a feszültséget, az optokapcsoló időzítéstől teljesen függetlenül nyitva van, és adja a 9V-os feszültséget oda, ahova nemszabadna (torténetesen az ejtőernyőkidobó töltet indítóizzójához). A segítségeteket kérném, mivel tanácstalan vagyok. Üdv: Egon
Hello!
Kissé hiányos a rajzod.. Próbáld meg így. Persze ha az időzítést állítgatni is szeretnéd, akkor lehet a kondi 47µF és az R1 egy 22kohm és egy 220kohm-os sorosan kötött poti is. A másik probléma adódhat abból is, hogy az IC nem tuja kiadni a 9V-ot, ha a kimenet magas szintű. Ezért, lehet az opto (ha elég érzékeny ahova kapcsoltad) álandóan nyitva van. Tegyél vele sorba egy pld. Led-et, akkor biztosan nem fog kinyitni.. üdv! proli007
Valaki tudja-e hogy kell elektronikus dobokockat kesziteni
es adtok legyszi egy kacs rajzot
Kösz szépen a hozzászólást! a LED sorbakötése megoldotta az optocsatoló problémáját!
a triggerproblémát pedig megoldottam egy nagyobb ellenállás és egy kisebb kapacitású kondenzátor segítségével. Rájöttem ugyanis, hogy azért nem kapcsol néha a trigger, ha gyorsan egymásután újrainditom az áramkört, mivel a kondenzátorban még töltés van. Így, hogy lecsökkentettem a kondenzátor kapacitását, gyorsabban kisül, és az időzítő mindig indul, bármely bekapcsolásnál .MÉgegyszer köszönöm szépen! Üdv: Egon
Valóban, valahogy kimaradt az az egy ellenállás... Javítottam.
[off]A kapcsolás egy újraindítható MMV, Így elég csak a "KONDI2" C időzítő kondenzátort kell kisütni vagy rövidre zárva inaktív állapotban tartható az időzítő. Így pontosan kézben tudod tartani az indítás pillanatát.
Sziasztok!
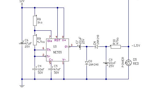
555-ös IC-vel +5V-ból, hogy lehet előállítani -3 V-t? Rákerestem, de nem igazán találtam erre vonatkozó hsz-t. Köszi
Sziasztok! Én egy rakéta ejtőernyőre szeretnék egy időzítőt. 1-20 mp-ig ha lehetséges.
az előző oldalon láttam egy nekem megfelelőt (melléklet). de hogy lehet állítani az időt és mi az az optokapu vagy mi bocsi a h...lye kérdésért. és az opto... halyatt lehetne egy motort bekötni. Előre is köszönöm!
Hello!
Vagy csak nem ismerted fel... Két példa. Az egyik egy 555 hajtja meg a feszültség kétszerezőt. A LEd persze nem szüksége, és 5V-ról, a dióda és az 555 veszteségei miatt , -2..-3V közötti feszültséget fog előállítani. A másikon egy CD4049-et hajtja meg a 7107 oszcillátora. (Ez működhet, akár a PIC oszcillátor kimenetéről is. Persze a 100pF nem szükséges hozzá..) üdv! proli007
Az Időzítést az "R1" és a " KONDI2" értéke határozza meg. S a motor nagyobb áramát vagy relével ( Bővebben: Link ) vagy teljesítmény MOSFET-tel ( Bővebben: Link ) ( Lehet neked szerényebb is elég lenne. ( Bővebben: Link )) is kapcsolhatod.
heló. nagyon köszönöm.
lenne még egy kérdésem az R1 ellenállás helyére egy 100k trimmert ha ha betennék azzal lehetne állítani az időt? ja amúgy a motor csak egy 3 voltos lesz. köszönöm előre is!
Hello!
Nem mellékes a tápfeszültség és a motor áramfelvétele sem. Egy megoldást, csak ezek ismerete után lehet jó szívvel ajánlani. De pld. itt is találsz egy relés megoldást.. üdv! proli007
Köszönöm a gyors válaszokat.
Én nem akarom túlbonyolítani, a mellékelt rajz elég egyszerűnek tűnik átalakítottam egy kicsit, valaki megnézné ha megkérhetem. amúgy csak arra szeretném használni hogy beállítom hogy 15 sec után kapjon feszültséget a motor és kb. 2 sec utám kapcsoljon ki a motor és ne induljon újra. köszönöm az eddigi válaszotokat.
Hello!
Na ugye-ugye! Ez már két időzítés, itt meg csak egy van.. Szóval akkor vagy két 555-kell, vagy más megoldás. De az egész folyamatot, a tápfeszültség bekapcsolása fogja indítani? És még mindig nem árultad el, mekkora tápfesz és a motoráram. Vagy hogy relét szeretnél-e tényleg? (Mert úgy járunk, mint a hüle férj, minden t utólag tudunk meg.) üdv! proli007
Bocsi.ha ez a rajz nem jó nem ragaszkodom hozzá de valami egyszerű kellene. igen a feszültség rákapcsolása után indulhat, nem szeretnék relét csak nehezebb lesz
köszi |
Bejelentkezés
Hirdetés |








Majd írok, ha kész van. 





köszi 



