Fórum témák
» Több friss téma |
Sziaszotk!
A lábkiosztást tudom, hogy más, a trafón összekötöttem a két középsőt, és úgyis 18V és már minden leehtséges módon összekötöttem a trafót, de mindig 18V, és ami zavar, hogy az összekötött rész táhát a gnd, és a trafó valamelyik ága között 20V~ van, és a másik láb és a gnd között is 20V~, és a 2 kivezetés között 40~. Na most ezálltal következtetek hogy vagy a műszer vagy a trafó a rossz. Mert akkor egyenirányítva +-28V van, és az már sok az IC-nek nem?Köszi!
Szia!
A trafó összekötött kivezetését összekötötted a pufferek középső lábával?
Sziasztok!
Igen a Gnd, a puffer meg hidegítő kondik lábával össze van kötve. Hát a digitális multiméter 1,5V-os elemnél 1,4V-ot mutat. De az hogy lehet hogy 20V-váltót a 12V-os trafónál? Akkor csak a multiméter a rossz. És engem is ez idegesít hogy már 100-szor bonyolultabb áramköröket megépítettem hibátlanul, és ez a kis vacak kifog rajtam. Nem lehetne valami mással letesztelni, hogy hány V? valami olyan alkatrésszel, ami 18V- tól tönkremegy? Köszi!
A pufferkondikon mekkora feszültség mérhető a GND-hez képest? Ha a műszer com jelzésű aljba kötött zsinórját kötöd a GND-re, akkor a pozitiv ágban előjel nélkül kell mutatnia a puffer feszültségét, és a negativ ágban pedig meg kell jelennie a negativ előjelnek. Hány voltosak a pufferek?
Szia!
Igen, ha a com-ot a gnd-hez teszem, akkor a + nál nincs előjel,és 12V, a minusznál ott - és 18V, A elkóknak 25V (1000uF) és a stab utáni elkóknak 35V (10uF) fesz van, és a 100nF-esek azok fólia 100V-os kondik. Simpi: Igen pont az a kapcsolásom amit mellékeltél, csak más kondikapacitással. Szóval a két középső van összekötve, és így is 18V. tehát hogyha veszek egy 15V_os zenert, és rákötöm a gnd és a - közé akkor ha nem füstöl el akkor 15V nál kisebb fesz van? Köszi a segítségeteket!
Szia ezzel aproblémával én is találkoztam, de mint kiderült ez a természetes. Terhelés nélkül ez az üresjárási feszültsége a 7915-nek. Én úgy szoktam tesztelni hogy egy 10K-s ellenálást rákötök a kimenőágra és megmérem a kimeneti feszültséget ekkor már stab. 15V esik rajta.
Sziaztok a problémám a következő. Van egy szervó erősítőm melyben a 6 db tl084-hez a szimetrikus tápfeszt. egy 7815, és egy 7915 hozza létre. Eddig ment is frankón, de nem rég a +15V-s ág elszált. Kicseréltem a stabkockát(azóta már az 5.-t) és adja is a +15V addig mig a bemenő ág nem ingadozik. A bemenő ág +-30V. A -15V jön állandó jeleggel, de a +15V gondol egyet és megszünik. Kihuzom a tápegységet várok egy kicsit visszadugom van +15V. Ugy emlékszem régebben is volt ilyen de akkor kicseréltem a stabkockát és müködött is (igaz az egy mev7815-volt). Várom az ötleteket. Annyi van még hogy a végfokozat az igen csak rángatja a +- 30V ágat, szóval van feszültség ingadozás de az kb max 5V.
Van olyan védelem bennük, hogyha túlfeszt kap a bemenet, akkor leülteti a kimenetet 1V alá.
Valószínűleg a puffer ingadozása miatt ez néha belép. (ezek lehetnek tüskék is a pufferen, ami meghaladja a 35V-ot) Fogyasztás függvényében kiszámolt soros ellenállást és diódát javaslok a bemenettel sorbakötve és egy 100µF-ot utána. (párhuzamosan a 7815 bemenetére)
Köszönöm a gyors választ. Próbáltam sorba vele egy 5V zénert de az eredmény ugyanaz, hol van 15V hol nincs. Közben cseréltem puffer kondikat, utánna rádugtam a tápfeszt, és egy az egyben megsült, kicseréltem és a helyzet ugyan az hol van hol nincs +15V. A soros ellenállás miért kell, hogy számoljam. Érdekes az is ha több percet várok akkor bedugom működik, kihuzom visszadugom nem megy. Eddig azt gondoltam hogy a +-15V előállítása gyerek feladat, de így lassan 2 nap után szinte mindent kipróbálva kezdek felrobbanni.
Szia!
A stabkocka kimenetén kisebb pufferkondinaknek kell lenni, mint a bemenetén, különben kikapcsoláskor megfordulhat az áramirány, és akkor vége az IC-nek.
A bemenő ágon 6800µF + 1uf + 0,1µF a kimenő ágon 1 uf és a 6 db műveleti erűsítő miatt 6db 0,1uF. Néztem már azt is hogy nem e valamelyik kondi zárlatos-e de sajnos nem az aprobléma.
Sziasztok ugy nézki hogy meg van a megoldás, az egyik adatlapban bukkantam rá, így most működik. Köszönöm mindenkinek a gyors válaszokat.
A diódás védelem lett volna a következő...
Legtöbb univerzális fesszabályzónak a bemenő feszültsége MAX 30V ! Így ezt a határadatot nem igazán érdemes túllépni. Nekem is az a gyanúm hogy fesz.ugrástól leül a szabályzó. Talán egy nagyobb ( 10-12V-os ) soros-zéner segíthet a gondon. De egy próbát, az egyszerű áteresztőtranzisztoros (előszabályzó) feszültségszabályzó is megér. (Minimális az alkatrész igénye.) Ezt olyan 18-24V-ra kellene beállítani...
Sziasztok!
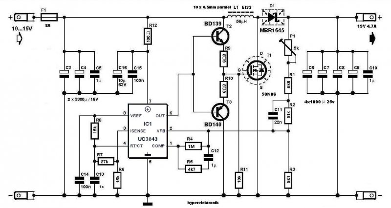
Én is belevágnék egy autós laptop táp építésébe.Ehhez kérnék annyi segítséget, hogy PC tápból kitermelt gyűrűmagra kb. 60 uH-hez 5 A-re hány menet kellene és milyen átmérőlyű huzalból? Köszönöm!
Sziasztok!
Olvasom a topicot mert hasonló a kérdésem. A kérdésem azonban a következő: A laptokpom akkuja tönkrement, s töltőm sincs. Laboratóriumi tápegységről tudom működtetni. 17 volt alatt azonban nem fogadja az energiát. A akkumulátor csak 14.4 Voltos. Vajon ha ott kap 12 Voltot, működik? A kérdés elméleti, a gyakorlati része az, hogy az akkumulátornak 3 kivezetése van, és nem tudom melyik kettő adja a plusz-minuszt, és mi a harmadik. Ti tudjátok?
Én a mellékelt kapcsolást építettem meg, tökéletesen működik.
A harmadik lab a homero kimenete szokott lenni.
Altalaban jelolve is van egy T-betu, karikaban.
Idézet: „Legegyszerűbb, ha párhuzamosan kapcsolsz két darab 78S18 szabályzót. Ezek 2A-t tudnak darabonként, így lesz minimum 4A, de általában leadnak ezek 2,5A-t is darabonként. A 18V-ról simán megy a laptop, viszont az LM317-el szemben ezeket akármilyen fémfelülethez felcsavarozhatod a kamionban, mert a hűtőfelületük eleve össze van kötve a test lábukkal. A hűtésre szükség is lesz, mert ez így kb. 35W-ot fog elfűteni teljes terhelésnél, amihez a processzoroknál már ventilátort használnak.. Persze ha az akkut nem tölti a laptop, akkor az sem vesz fel akkora áramot, és így kisebb lesz a melegedés is. Vagy lehet kapcsolóüzemű átalakítót építeni, az elmegy hűtés nélkül is, de arra most hirtelen nincs ötletem, mivel lenne a legegyszerűbb építeni ekkora áramra.” Szia, van 6 db 7818C-m. Össze tudok ezzel is dobni itt vidéken hétévégén egy laptop tápot hogy használhassam? Van 2 db 12 Voltos akkum valamint egy táp nélküli döglött akkuju laptopom... Autóban is használnám. Ez is lehet közös testen vagy külön bordák kellenek? Mekkora bordák kellenek? AZ alkatrészboltos szerint 1.5 Ampert birnak s nem köthetőek párhuzamba... Köszi
Nemis kell hat darab, még az is lehet, hogy kettő is elég, de háromnál több szerintem nem kell. Közös bordára mehetnek. Hogy mekkora borda kell, az jó kérdés. Én elsőre megpróbálkoznék egy kisebb PC processzorra való bordával, valami P3-ról származóval, és függőlegesre állított bordákkal, hogy a meleg levegő birjon áramlani. 7818C adatlapot hirtelen nem találtam, sima 7818-ak mostanában 1,5A-t szoktak tudni, de simán köthetők párhuzamosan, mivel van belső áramkorlátjuk és túlmelegedésvédelmük.
köszi a gyors választ,amúgy mi a különbség ezek a 7818-ak között?
Üdv mindenkinek! Segítségeteket szeretném kérni!
Egy olyan feszültség stabilizátort szeretnék építeni, ami 0- 12V-ot kap és 3V-ot ad a kimenetén. 3V alatt pedig ki kell kapcsolnia. Maximum 100mA-t kell bírnia. Elég kezdő vagyok. A segítséget előre is köszönöm!
Tisztelt Hölgyeim Uraim !
Szeretnék építeni a Netbookomhoz egy töltőt ami szivargyújtóról üzemel elég sokat vagyok távol és nem mindig bírja az aksi tudom lehet készen kapni de kicsit sokallom a 10 pénzt érte 19V kb 2A kellene ki stabilan a 12-14 voltból böngésztem a fórumot de nem találtam hasonlót a 230 voltos invertert nem tartom jó megoldásnak Köszönöm a segítségetek
Ez a téma kell neked.
Egyébként ha nem akarod tölteni az akkuját, akkor megpróbálhatod direktben rákötni a szivargyújtóra is, baja nem lehet tőle, csak esetleg az akkut fogja meríteni, ha nem elég neki a bejövő 12V a működéshez.
Ajánlom figyelmedbe, de típusspecifikus töltők is kaphatók náluk korrekt áron.
Sziasztok.
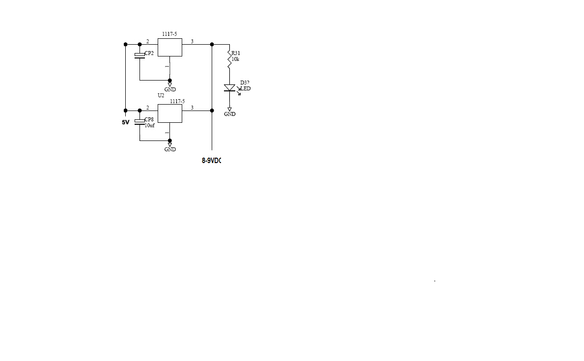
REG 1117-xx-ből lehet párhuzamosítani akár többet is?Így?
Sziasztok
Tirisztorral mennyire körülményes a feszültség stabilizált állapot ? Tehát megoldható a tirisztor vezérlése, hogy a kimenetén fix feszültség legyen, a terhelés változása esetén is ?
Stabil feszültség kell, vagy pedig pl. motort kellene stabil fordulattal hajtani terheléstől függetlenül? Utóbbi megoldható, de az előbbit inkább ne tirisztorral próbáld.
|
Bejelentkezés
Hirdetés |




és már minden leehtséges módon összekötöttem a trafót, de mindig 18V, és ami zavar, hogy az összekötött rész táhát a gnd, és a trafó valamelyik ága között 20V~ van, és a másik láb és a gnd között is 20V~, és a 2 kivezetés között 40~. Na most ezálltal következtetek hogy vagy a műszer vagy a trafó a rossz. Mert akkor egyenirányítva +-28V van, és az már sok az IC-nek nem?








