Fórum témák
» Több friss téma |
- Ez a felület kizárólag, az elektronikában kezdők kérdéseinek van fenntartva és nem elfelejtve, hogy hobbielektronika a fórumunk!
- Ami tehát azt jelenti, hogy a nagymama bevásárlását nem itt beszéljük meg, ill. ez nem üzenőfal! - Kerülendő az olyan kérdés, amit egy másik meglévő (több mint 17000 van), témában kellene kitárgyalni! - És végül büntetés terhe mellett kerülendő az MSN és egyéb szleng, a magyar helyesírás mellőzése, beleértve a mondateleji nagybetűket is!
oké
Nagyon szépek köszönöm a gyors segítséget
Szívesen, sok sikert hozzá.
egyedül az r34 hiányzik róla,de arra azt mondta a srác hogy nem rakta bele mert lehet kétféle képpen használni(gondolom,mono és sztereo) és így van stereoban
amugy meg az a kit,most mondta és előkotorta a rajzokat is ugyhogy már csak a graetz hidas dolgot kellene megcsinálnom köszi a segítséget
Hali!
Azt szeretném kérdezni hogy van egy 150VA toroid trafóm ami 4db 12V 20W spot halogént hajtott meg. Ráköthetek még +2db-ot? Így összesen 120W lenne a szekunder körben, csak nem tudom el-e bírja mert maximális áramérőség nincs megadva rajta. Előre is köszi!
Üdv! Nem vagyok nagy szakember, de megpróbálok segíteni, mivel nekem is sokat segítettek. Szóval:
A teljesítményt így számoljuk: P=U*I (feszültség szorozva áramerősséggel) Ez a te esetedben számokkal kifejezve: 150 = 12 * I; I = 150 / 12 = 12,5 Ampert bír a trafó. Egy égőd 20 Wattos, számoljunk itt is egy kicsit. 20 W = 12 V * I A; I A = 20 W / 12 V = 1,67 Amper kell egy lámpának. 6 lámpát szeretnél, tehát 6 * 1,67 A = 10,02 A. Ez kevesebb mint amit a trafód bír, vagyis szerintem elbírja. De mielőtt megcsinálod várd meg amíg valaki más is válaszol, vagy elküld engem a fenébe. Kérlek titeket hogy ha tévedtem javítsatok ki!
Szia nincs szkópom, ezért nem tudom lemérni a jelet.
U.I.:mivel lehet a frekit szabályozni?
Sziasztok!
Lenne egy kérdésem. Ha a toroid trafóm 12,5 váltó az mennyi egyenáram?? Mi a szorzó??, vagy mi az átváltás képlete? üdv szabi
Köszi Zolibá!
Ezen a toridon nincs semmi!! Nincs rajta az "adtlap cimke" Feldugtam 220-ra és a végin 12,5 jött ki.
Sziasztok!
Meg tudna nekem mondani valaki, hogy mi a kulombseg a Vdd es Vcc kozott? Egyik a pozitiv es masik a negativpolust jelenti. Jah es a GND az a nul pont, vagy valami hasonlo. Eloszor ic-knel talakoztam ezzel. Elmagyarazza nekem valaki, legyszi. Elore is koszonom.
Hoppá!!
A toroidból van két vezeték egymás mellett elvileg, gondolom az a bemenet. "be is kötöttem 220-ra" Vele szembe a túloldalon van 3 kiló vezeték 2db kék 1 zöld, A kék és a zöld közt, bármely oldalon 12,6v-ot mértem. Viszont a két kék közt 25,7v mértem. valaki elmagyarázná miért van ez?? üd szabi
A zöld a szekunder tekercs középleágazása. Ezért a zöld és bármelyik kék között 12V-ot lehet mérni.
És a két kék közti 25,7v???
Ezt a 25,7v -ot használhatnám "Edison 14" által tervezett labortáp betápjának?? Igaz Ő a kapcsolásához 25v 75va trafót illesztett. Az enyém is jó lenne betápnak??
De most ez miért furcsa? Ekkora a szekunder feszültsége. A középleágazáson megy a fele feszkó van. Köbzoli által adott számítással kiszámolhatod az egyenirányított, pufferelt szekunder feszültséget.
Hello!
A digitális áramkörök tápfeszültség pontjainak szokásos jelölése. De mind kettő, a pozitív tápfeszültséget jelenti. A Vdd (+) Vss (-) a CMOS áramkörök tápfeszültsége, vélhetően a Drain és Source szavakból ered. A Vcc (+) és GND (-) általában a TTL áramkörök tápfeszültség jelölése. Vélhetően szintén a kollektor után kapta nevét. De mivel együtt is szokták alkalmazni ma már ezeket az áramköröket néhol keveredés van. A GND Grund avagy alappontot jelenti, ami az áramkörök vonatkoztatási pontja. De ez általánosan elterjedt, és szinte mindenhol találkozhatsz vele. Valószínűsíthető, ez volt az első, amit alkalmaztak áramkör tápfeszültség jelölésére. (De miért nem kerestél rá a keresővel? Szerintem egy tucatszor szó esett már róla..) üdv! proli007
Hello!
Például egy alul-áteresztő és egy felül-áteresztő szűrő egymás utáni kapcsolásával. De ha használtad volna a keresőt, megtaláltad volna ezt mint én is.. üdv! proli007
Koszonom a segitseged. Amugy igazad van, csak ha itten kerdezem meg mindig hozza tesznek meg valami pluszt is
. Megegyszer koszonom az alapos valaszt.
Az autóban 12V van, hogyan tudok 19V DC-t csinálni, 5A kellene...
Válaszokat köszi, és bocs, de kezdő vagyok
Aszimmetrikus tából, hogy lehet a legegyszerübben szimmetrikus tátop csinálni?
Például sztereós potenciométer segítségével. De erről már szó volt a Labortápegység készítése fórumon.
Szerintem Ő nem erre gondolt. Amúgy kéne több infó, leginkább, hogy mekkora lenne a terhelés. Ugyanis egy műv. erősítőnek könnyű csinálni, de egy végfoknak kockázatos.
Hali! Köszi a számolgatást, ezt én is megcsináltam csak nem akarom teljesen a határon hajtani mert ugye elméletileg az maximális áram az 12,5 A lenne, sajna gyártó honlapján se adtak meg maximális értékeket ( Tector ).
Üdv! Én nem tudok többet segíteni a múltkorinál. Talán majd valaki okosabb igen.
Nem tudom ki mit gondol, én rákötném a 6 lámpát.
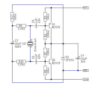
Sziasztok. Van nekem elektret mikrofon kapszulám, és azt szeretném megkérdezni, hogy mik kellenek, hogy +48V fantomtápról üzembe tudjam helyezni.
Előre is köszi.
Hello!
Tekintve, hogy engem is érdekelt amit felvetettél, kicsit körülnéztem és találtam ezt az oldalt. De mivel elég bénák a rajzok, lerajzoltam. (Én is nézegettem egy darabig, míg rájöttem mi micsoda.) The 1u0 capacitors should be high quality plastic film types." A kondikra azt írják jó minőségű film kapacitás kell. De az első estnél a 10µF elég szép darab lenne. Így szerintem bonyolultabb, de jobb a tranyós. Tranyónak, persze más kis-zajú PNP is megfelel. A kapszula negatív háza, most nem lehet a földön! Tehát el kell szigetelni.. üdv! proli007 |
Bejelentkezés
Hirdetés |




Kérlek titeket hogy ha tévedtem javítsatok ki!
. Megegyszer koszonom az alapos valaszt. 

