Fórum témák
» Több friss téma |
Fórum » Akkumulátor töltő
Ha esetleg kész töltőt szeretnél automatizálni, mert ez nem derül ki a hozzászólásodból Akkor itt van amit éppen köbzoli tett fel.http://www.hobbielektronika.hu/forum/files/51/51d06fcd34f28ce3084f289deeaee27c.jpg
Hát akkor muszáj vagyok tünetesebben átnézni.
Remélem fog menni! De azért köszi a segitséget!
A nyákot tüzetesen nézd át, a komparátor környékén nagyon kicsi áramok vannak .Volt olyan ,hogy két napot vizsgálgattam, mire észre vettem egy hajszálnál is vékonyabb réz maradványt a kész panelon. Azóta ha végzek a forrasztással mindig egy gyenge drótkefével át kefélem .
Hello!
De fura a gondolkodásmódod. Nem kötelező a hálózatot is kapcsolni, az csak "plusz szolgáltatás" benne.. Egy relé kell, egy bika érintkezővel, ami az aksit kapcsolja.. üdv! proli0007
Hello!
"ha a kapacitást elosztod a töltőárammal, és megszorzod 1,2-vel, akkor kb. megkapod mikor kellett volna feltöltődnie" Ezek szerint nem értetted amit írtam? t=C/It*1,2 .. ahol t= idő [óra]-ban, C= kapacitás [Ah]-ban, It= töltőáram [A]-ben, 1,2 mérték egység nélküli konstans.. Az aksi kapacitása, rá van írva. 4,5Ah tehát Amper-órában van megadva. Ha ezt elosztod a töltőárammal amit szintén Amperben számolsz, akkoe megkapod a töltési időt, órában. De mivel a hatásfok nem 100%, tovább kell tölteni, kb. 20% idővel, ezért a kapott időt meg kell szorozni 1,2-vel. Persze ez mind akkor igaz csak, ha az aksinak tényleg annyi még a kapacitása, a töltőáram, pedig állandó a töltési idő alatt.. De ha a kettőnk hozzászólása után sem érted.. :bummafejbe: üdv! proli007
Értem, értem, értem, értem
Köszi! Üdv: Szani
Sziasztok
Lehet nem ide tartozik ! Kérdésem az lenne hogy 6V-os 4A motor akkumlátorhoz mekkora trafó szükséges (V/W) ?
Tisztelt fórumtársak! Segitségeteket szeretném kérni. Kaptam egy 12 V 6,5 Ah -s zselés akumlátort ennek szeretnék töltőt építeni. Van 7812 -es stab ic-m és 7815-ös is és van 30W-os 20V-os trafóm. Esetleg ebből megépíthetném? A válaszokat előre is köszönöm.
Ezt csináld meg! Nekem bevált már 10éve. Mióta ezt megépítettem, egyszer sem kellett töltőt javítanom! Bár a félvezető garnitúra nem a legkorszerűbb, de akkor az apámnak ez volt itthon! Ezt a töltőt szoktuk kölcsön adni. Persze mindig jön a telefon, hogy nem jó. Először is azért, mert hiába érintik össze a csipeszt, nem szikrázik, másodszor, hogy "nem tölt!". Erre a válasz egyszerű: Te ... (ezt a képzeletedre bízom) fordítsd meg a csipeszeket és máris tölt a kicsike. Mielőtt ezt nem kreáltam meg, addig akárhányszor kölcsön kellett töltőt adnom, mindig felrobbant diódákkal és/vagy leégett trafóval kaptam vissza. De mióta ez létezik... csak egy két-három-... telefon... Még mindig olcsóbb (főleg, hogy engem hívnak), mint a töltőt megjavítani. Természetesen mikor rákérdeztem, mindig az volt a válasz, hogy már rossz volt, mikor elvitték. Ha megépíted, nem bánod meg! Ha érdekel, még a nyákraqjzot is előkeresem valahonnan!
Bizony megépítheted ezekből, itt a megoldás: Bővebben: Link.
Szia!
Kicsit elkéstél a válasszal ,viszont engem érdekelne ha nem gond .Üdv
Sziasztok!
Egyik ismerősömnek bedöglött a 36V-os elektromos kerékpár töltője. Érdemes javítani vagy inkább építsek egyet helyette? Ha építeni kell, akkor tud valaki segíteni benne? Előre is köszönöm!
Köszönöm szépen. Én is hasonlóra gondoltam csak nem voltam biztos magamban mert az aksival kapcsolatos dolgok eddig kimaradtak a tevékenységeimből. Köszönöm a gyors választ.
Tisztelt fórumtársak!
Elég kezdő vagyok, nemrég a présházba szereltem egy házi riasztórendszert,relékkel megoldva,reed nyitásérzékelőkkel,még szabotázs védett is de még csak egy 12V os 1.2A -es adapterről működik,szereztem 2 6V os lámpaaksit sorba kötöttem hát elmegy, 11.46 V van rajt feltöltve és a szirénát is meghajtja.Egy olyan kapcsolás szeretnék kérdezni ami ha megszűnik a hálózati ellátás az akkumulátorra kapcsol, de közbe amíg van hálózat tölti is az akkumulátort amíg fel nem tölt és utána lekapcsol.
Hello!
- A 12V tápról nem lehet feltölteni az aksit, mert ahhoz minimálisan kb. 15V szükséges. - Tekintve, hogy elég ritkán kell remélhetőleg riasztani, a tápnak nem kell ellátni a szirénát is, csak a riasztó önfogyasztását, és az aksi töltését. Amikor riaszt, ara a kis időre az aksiból mehet a fogyasztás. Így a táp kisebb lesz, így a hálózati fogyasztása is lényegesen kisebb lehet. (Nagyobb táp, terheletlenül is sokat ehet.) - A hálózati feszültség általában megvan, és idő is van az aksi feltöltésére, ezért az aksit kisebb árammal, lassan is fel lehet tölteni. Tehát nem szükséges "komoly áramú" töltő. - Ha az aksi nem pufferüzemben megy és a töltés végén lekapcsoljuk, akkor a visszakapcsolási feszültséget is meg kell határozni, mert nem kapcsolhat a töltés csak akkor be, mikor az aksi már lemerült. (Mindig kell tudni riasztani.) üdv! proli007
Köszönöm a választ!
A tápom szerencsére állítható,16V-ot mértem rajt.Csak 12V használtam mivel autórelékkel csináltam a köröket.Arra gondoltam ha 10-10.5 V alá esik a fesz akkor kapcsolja rá a töltést.Gondoltam arra,hogy először mivel 1 relém marad megoldom az aksi kapcsolását vele ha áramszünet van csak nem valami szép megoldás meg a töltés is kéne.Ezért lenne jó egy olyan akkukapcsolás mint a gyári riasztókba is van.Ahogy néztem nagyanyámnál nem vészes.Csak egy jó kapcsolási rajzot ha tudna valaki.De tanácsok is jöhetnek, mivel ezt tanulom csak még gyakorlati dolgok nincsenek és az nem árt
Hello!
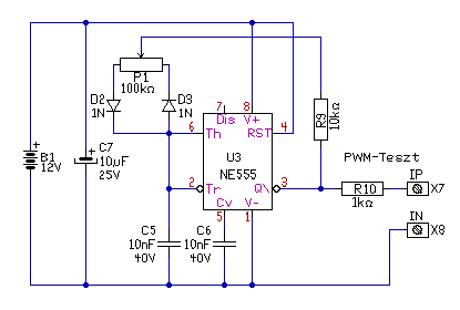
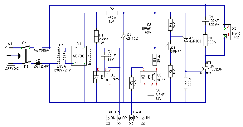
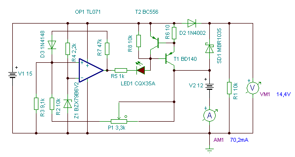
- Amint említettem, a 10..10,5V visszakapcsolás nem megfelelő, itt már mély-kisütésben van az aksi.. - Az autó relék nem a legjobb ötlet, mert azok elég sokat esznek. - Én nem ismerem a gyári riasztókat (töltőket), de azok biztos hogy minimális áramokat fogyasztanak. - Rajzoltam egy töltőt kiindulási alapnak, amit szeretnél. A tápodat érdemes 15V-ra beállítani, hogy ne legyen nagy a riasztó feszültsége, amikor a tápról jár. Ez áramgenerátorral tölt, és kikapcsolja a töltést, ha az aksi feszültsége elérte a 14,2V-ot. Bekapcsolja ha az aksi 12,5V alá csökken. A lekapcsolási pontot, a potival lehet beállítani. A visszakapcsolási pontot, az R7 változtatásával (De az nem független a lekapcsolás értékétől, tehát először azt kell beállítani.) A töltőáramot az R6 ellenállás változtatásával lehet beállítani. (értéke kb. 0,65V/R7 itt kb. 70mA) A D2 diódát a riasztó áramfelvétele szerint kell megválasztani. Az 1N4002(..007) 1A áramot bír elviselni. esetleg két soros diódát is lehet bele rakni, hogy amikor a riasztó a tápegységről jár, kisebb legyen a feszültség. (kb. 13,7V) SD1 Schottky dióda, a minél kisebb maradékfeszültség érdekében, mikor a riasztó az aksiról táplálkozik. Az aksi töltését, a LED1 jelzi. Az R1 ellenállás nem szükséges, az csak a fogyasztót szimulálja a szimulációban. - A második ábrán láthatod a működést, a töltőnek. A vízszintes tengelyen láthatod az aksi feszültségét, a függőlegesen a töltőáramot. üdv! proli007
Köszönöm szépen!
Akkor a héten elkezdem megvásárolni az alkatrészeket,gondolom nem olyan sokba fog kerülni?olyan 2ezerből kijöhet?
Hello!
Lehet postaköltséggel együtt 2000Ft, de ha itt összeszámolom a HESTORE ajánlatát, akkor 220Ft jönki. De a legdrágább, a Schottky dióda, amihez viszont ingyen is hozzájuthatsz, egy bontott PC tápból. és már is 100Ft a végösszeg.. (Bármelyik típus megfelel, ami 5A-t elbír. Bár fogalmam sincs mit eszik a riasztód.) Azt viszont soha nem értem, miért kérdeztek olyan dolgot, amit egy pillanat alatt magatok is ellenőrizhettek. Mire leírod a kérdést, már meg is lenne a válasz.. üdv! proli007
Nekem ezt a fórumot ajánlották, hogy itt minden kérdésemre választ kapok elég rövid időn belül. Én várok, de csak nem történik semmi.
Szia Proli.
Szeretném ha megint segitenél.Szétnéztem egy kicsit a neten de olyan kapcsolást nemigazán találtam amire nekem volna szükségem.(lehet hogy nincs is) Van egy gyári 24V 20A-es töltő amit régebben valaki átalakitott 12V-osra.Eredetileg a gyári egy bika nagy trafóbol,kétsor diódábol,mágneskapcsolóbol és egy elektronikábol állt ami egy foglalatba dugható műanyag dobozban van benne.Szerintem ez kapcsolta le a mágneskapcsolóval a töltőt a töltési végfeszültségnél. Az átalakitása annyibol állt hogy betettek a primer körbe egy egyszerű triakos szabályzást de igy már nem kapcsol le a töltő 24V-ra tervezett elektronikája.(viszont szépen lehet állitani a töltőáramot) A töltő napi használatba kellene és nem megoldható a folyamatos felügyelete.(egy kis elektromos vontatót töltene) Én egy olyan primer köri szabályzást szeretnék csinálni ami a töltési végfeszültséget elérve folyamatosan csökkenti a töltőáramot. Meg lehet ezt valósitani a primmer körön?És ha igen tudsz nekem valami kapcsolással szolgálni? A fórum elején van egy optotriakos megoldás de az lekapcsolja a töltést és nem szabájozza vissza az áramot. Segitséged előre is köszönöm.
Ez nem a primer körben szabályoz de átáll csepptöltésre.
Hello!
Gondolom erről van szó, amit Fongab készített.. Én még nem kezdtem ki, egy primeroldali szabályzással, de leszabályozni, meg kikapcsolni, nem ugyan az a két dolog. Tekintve, hogy itt az optotriac ki-be kapcsolja a szabályzót. A tényleges szabályozást a poti és a Diac végzi. Ha viszont az áramot kellene leszabályozni, akkor az aksi feszültségtől függően fázishasításos vezérlésre van szükség. De csak leszabályozni nem egész politikus a dolgot, mert a végén le is kellene kapcsolni. Nem túl jó, ha a töltési végfeszültség tartósan az aksin van. (gondolom én) De ha nem sürgős a dolog, gondolkodom a megoldáson.. üdv! proli007
Igen,én a töltési végfeszültségnél nem lekapcsolni akarom hanem a töltőáramot autómatikusan folyamatosan visszaszabályozni.És igazad van hogy ha az áram leesett egy bizonyos értékre akkor le is kellene kapcsolni.(erre még jólehet a benne lévő mágneskapcsoló is)
Nagyábol értem hogyan kellene megvalósitani de részleteiben fogalmam sincs. Köszönöm hogy megint segitesz nekem. Azt nem mondom hogy nem sürgős de akkor lessz meg mikor meglessz.(na ezt belefogalmaztam) Ge Lee.: Sajna nekem mindenképpen primer köri szabályzás kell.A szekundereshez nagy tirisztorok kellenek és gyakorlatilag egy másik trafó.Abbol kell épitkeznem ami van.De azért köszönöm.
Azért nehogy azt hidd hogy ölbetett kézzel várom a kész működő kapcsolást.Idő szűkében nemsokat de azért olvazsgatom a témába vágó könyveket.
A jelenlegi kapcsolás a szokásos triak diak páros.Egy kondi van töltve egy ellenálláson keresztül ami ha eléri a diak nyitófeszültségét akkor az gyújtja a triakot.Namost,nekem elvileg nem kell az áramot figyelni sem.(ez a töltő csak ezt az egy akksit töltané napi szinten) Mi lenne ha az R-el sorba volna kötve egy válltozó ellenállásként működő tranzisztor ami ha elkezd zárni akkor mégjobban eltolja a triak gyujtását. Vagy a Fongab féle megoldás csak az optodiak vezérlését másképp megoldani.Valami olyasmire gondolok ami figyeli a kimeneti feszt és 14.5V felett fázisban késlelteti az optodiak nyitását.Tehát később kezd el töltődni az R-C és ezáltal mégjobban eltolja a gyujtást. Remélem nem irok túl nagy marhaságokat de muszáj rajta agyalnom mert magátol még semmi nem rakta össze saját magát. Azért azt elárulhatnád hogy jó irányba gondolkodom vagy teljesen más a megoldás kulcsa.?
Hello!
- A triac gyújtását fázisvezérléssel kell megoldani. Tekintve, hogy a terhelés meglehetősen induktív jellegű célszerű segédtirisztor alkalmazása. Ennek "ára", egy kis trafó, ami a gyújtás áramát, és egyben a szinkront is szolgáltatja. Viszont így a tirisztor gyújthatja "kemény" árammal a triacot, a II. és III. síknegyedben, ahol a triac általában a legérzékenyebb. (Lóska Péter után "szabadon") - A gyújtás nem kell nagy szögben vezérelni, mert úgy is csak akkor folyik áram, mikor a trafó feszültsége magasabb, mint az aksi feszültsége. Viszont mivel a Triac a hálózati körben van a gyújtásszög vezérlését optocsatolóval kell elválasztani. Tehát a gyújtóimpulzus előállítására elég egy egyszerű UJT-s kapcsolás, ahol a poti szerepét, az optocsatoló tranzisztora töltené be. Simán lehet az opto tranyót használni, mert az UJT egyenirányított váltóból készített trapézjelet kapna. - A szabályzó/lekapcsoló elektronika a szekunder oldalon, az aksi tápfeszültségéből táplálkozna, és az optocsatolón keresztül hajtaná meg a gyújtókört, analóg módon. - A gyújtókör egyenirányított jelét, egy optocsatolón keresztül visszavezetnénk a szabályzókör felé. ennek célja, hogy az áramjelet lassú felfutással szabályozzuk fel induláskor. Vagy pld. ha kimarad a hálózat, a szabályzó ne szabályozzon fel. Tehát pld. a szabályzó fokozat tápfeszültségét, csak akkor kapná meg, ha a hálózat meg van, vagy hálózat hiányában letiltanánk a szabályzót. (De az integrátor fokozatot is hatástalanítani kell, mert bekapcsoláskor maximális áram jelenne meg.) - Én veled ellentétben, még is az áramra történő visszaszabályozásra gondoltam, melynek alapjelét, egy potival be lehet állítani. Ha az aksi megközelíti a töltés végfeszültségét, a beállított töltőáram leszabályozódna kb. az eredeti 1/5 részére. Ha ezzel az árammal eléri a töltési végfeszültséget, akkor lekapcsolódik a töltő. Azaz, leszabályoznánk nullára. - A szabályzókört megpróbálom egy TL494-el megvalósítani. Kicsit perverznek tűnik, de úgy látom ebben minden meg van, amire szükségünk lehet. Széles tápfeszültség tartomány, referencia feszültség, szabályzó erősítők. Ez ugyan PWM jelet fog kiadni, de szerintem ezzel is fogja tölteni az opto az UJT kondiját. Az IC kimenete közvetlen meg is tudja hajtani az optocsatolót. (később a TL-t esetleg le lehet cserélni egy procira, a gyújtóáramkör (teljesítményfokozat) megtartása mellett. Kb. ez lenne a tervem. A gyújtófokozatot megrajzolom, azt ha összerakod, meg lehet próbálni a gyújtásvezérlést, úgy hogy az optót néhány mA árammal meghajtod. Akkor kiderül, hogy alkalmas-e a töltő primerkörének vezérlésére. (Tudom, hogy a MOC egyszerűbb, de induktív terhelésnél jobban bízok ebben az "előtirisztoros" vezérlésben. Pontosabban készítettem már valaha egy fólia hegesztő 2kVA-es trafójához. Igaz, ott a trafó terhelése ellenállás.) Ja, és most 12V-os, vagy 24V-os lesz a töltő? üdv! proli007
Hello!
- Megrajzoltam, a teljesítmény fokozatot. Szerintem rakd össze, és próbáld ki a töltővel. Ha működik, akkor továbbléphetünk.. - Készítettem egy kis "tesztert" is, amivel vezérelheted. Ezt összeragasztod, aztán már mehet is a próba. (Kis tirisztor, UJT, meg Triac helyett azt használj ami van..) üdv! proli007
Miért van az hogy nekem mindig olyan dolgok kellenek aminek az útja nincs rendesen kitaposva.
Nagyábol jófelé kapirzsgáltam a dolgot.Ha jól értelek akkor itt az otokapu tranzisztora lessz a válltoztatható ellenállás. Amit viszont nemértek hogy te hogyan akarod megvalósitani a töltési karakterisztikát.Egy példa.:mongyuk ha az akksi feszültsége elérte a 14.4V-ot akkor lekapcsolod a töltőáramot 20A-röl 4A-ra?És ha igy eléri a 14.5V-ot akkor pedig az egész töltő lekapcsol? Mert én eredetileg arra gondoltam hogy 14.5V-ig áramgenerátoros töltés utánna pedig feszültséggenerátoros. Mert akkor két kis relével meg lehet oldani szerintem.Egy áramkör figyelné az akksi feszültségét és ha eléri a 14.4V-ot akkor behúz egy kis relét ami plussz ellenállást iktat be a diak kondijának töltéséhez.(ami ugy van beállitva hogy a töltőáram az 1/5-ére essen vissza) Elmondom mi a lényeg.A töltőt igen jóképességű,többé kevézsbé négerek fogják kezelni.Ebböl kifolyólag a töltőn kivülröl nem lehet a főkapcsolón kivül semmi más.A töltőcsatlakozója is olyan hogy abba mást ne tuggyon beledugni.És nem feltétele az elektronikának a bonyolultság,csak a magárahagyott töltő ne tegye tönkre a zsir új munkaakkumulátort. Persze ha rajzolsz nekem valamit akkor biztos ki is fogom próbálni. De ezen a relésen még elmélkedek egy kicsit.
Most látom kaptam tőled valamit.
Köszönöm.Persze összedobom miest tudom és kipróbálom.
Hello!
"Miért van az hogy nekem mindig olyan dolgok kellenek aminek az útja nincs rendesen kitaposva." Egyszerű! Mert a meleg vizet, nem érdemes feltalálni.. :yes: - Igen jól érted a dolgot. Az optocsatoló, ugyan kapcsolgat, de a C-B kondi miatt mint változtatható ellenállás szerepel. Sajnos a PWM-el közvetlen nem célszerű tölteni az időzítő kondit (bár lehetne) mert interferál az 50Hz a PWM frekivel.. Tehát adott gyújtásszög/PWM freki esetén lebeg a vezérlés. - Meg lehet a töltést úgy is valósítani, csak tapasztalatom alapján nem túl jó megoldás. Ugyan is ha a töltőáram túl magas értékű, akkor a (belsőellenállás miatt) a kapocsfeszültség felemelkedik, és már is lekapcsol a kis töltőáramra. Így a töltés túl hosszú lesz. Ráadásul a töltés kezdetén néha nagyobb a belsőellenállás (tehát egységnyi töltőáram növekedésre jutó kapocsfeszültség növekedés avagy dI/dU), aztán mikor "felveszi a tempót" az aksi, el kezd ez a növekedés csökkenni. Tehát erősen lemerült, vagy gyenge aksinál egyből a 2. szakaszba kerülnénk. Ha töltés alatt, a töltőáramot növeljük, akkor a kapocsfeszültség kezdetben lineárisan nő, majd valamilyen progresszív függvény szerint. Tehát, ha a töltés feszültség növekedését figyelem az idővel arányban, akkor van egy áram érték, amíg lassan nő a kapocsfeszültség, de ha kapocsfeszültség a töltőáram miatt már meghaladja a kb. 13,6..13,8V-ot (ha jól emlékszem az értékekre) ettől kezdve már rohamos sebességgel nő a feszültség, és eléri a töltési végfeszültséget. Ugyan akkor a töltés (tényleges Ah bevitel), még szinte sehol sem tart. (De ezek csak tapasztalati "megérzések", mert mérési adatokat nem dokumentáltam-elemeztem, mert ahhoz a konstans állapotokat is ismerni kellene. Ha a körülmények nincsenek állandó, vagy ellenőrzött értéken tartva, akkor egy mérés nem sokat ér..) - Ha először áramgenerátoros, majd feszültség generátoros töltési jelleget szeretnél, akkor azt egy relé nem oldja meg. Hiszen első ütemben az áramot kell szabályozni és a feszültség limitet kell figyelni, míg a második ütemben a feszültséget kell állandó értéken tartani, és az áramot limitet kell figyelni. Tehát ez pont olyan szabályzás, mint egy labortápegységben van. De nem vezérlés, hanem szabályozás.. Ha viszont ilyen jellegű szabályozást szeretnél, akkor lehet hogy az UC3906 lenne számodra a megfelelő "kontroller". Az ugyan is közel ezt a töltési eljárást végzi el. Csak nem a végtranyót, hanem az optót kellene vezérelni, meg kis trükkel visszacsatolni a töltőáramot. - Értem én. Egyszerűen egy felügyelet nélküli töltőre van szükséged. Viszont azt, figyelembe kell venned, hogy a primer szabályozásnál, elesel a tirisztor azon jó tulajdonságától, hogy ha nem kap vezérlést, akkor olyan mint ha ott sem lenne. Tehát ha a tirisztor (triac) nem a szekunder oldalon van, és az aksit fordítva teszed a töltőre, akkor a diódahídon keresztül zárlat van. (Még ha a töltés nem is kapcsol be, akkor is.) Én arra gondoltam, hogy a töltőáram a beállított 100% maximális értéken van, míg az aksi el nem éri a 13,6V feszültséget. Ettől a ponttól, a feszültség növekedésével, a töltőáram folyamatosan csökken, 20%-ig . És ha elérte a kapocsfeszültség a 14,2V-ot, akkor a töltés befejeződik. Így gyakorlatilag a csökkenő szakaszon a töltés állandósul egy értéken, ahol a feszültség lassabban növekedik. Így talán a kecske és a káposzta is megmarad. (Jó kis kelkáposzta főzelék lesz kecskepörkölttel..) Avagy a töltés nem lassul le, csak arra a szintre, ami szükséges, és fel is töltődik az aksi. (gyakorlatilag ez megegyezik azzal a töltési eljárással, amit a 20A-es töltőnél alkalmaztam. Van állandó feszültségű töltés, ahol az aksira rákapcsolják a töltési végfeszültséget, és az áram meg akkora lesz amekkora. Így ha a töltőáram lecsökkent egy szintre, akkor lekapcsolják a töltést. Szerintem ez a leggyorsabb. A különbség elméletemben talán az - állandó feszültségű töltéshez képest -, hogy a töltőáramot is szabályozza. Minden esetre, amikor a múltkor olvastam valami újságban, az e autókról, észrevettem, hogy az aksit nem egy szempillantás alatt töltik azok sem fel. Pedig ott kívánatos lenne. Persze ezt akadályozza a hálózatból felvehető maximális teljesítmény is. Mert nem biztos, hogy örülnének annak, ha az autó be van dugva, közben meg porszívózni nem lehet.. (Tudom, hogy ez nem az az eset, de tanulságnak minden infó jó lehet..) üdv! proli007 |
Bejelentkezés
Hirdetés |




Üdv: Szani
,viszont engem érdekelne ha nem gond
.










