Fórum témák
» Több friss téma |
Fórum » Theremin
Témaindító: Nils_Europa, idő: Okt 4, 2007
Témakörök:
Hello!
Ha érdekel az a kapcsolás amit csatoltam, akkor majd a napokban előkeresem (valahol egy dobozban várja jövője jobbra fordulását). Viszont én megépítettem a másik csatolt Teremint is (azt, amelyikben logikai ic-k vannak). Azzal az volt a probléma, hogy nagyon kicsi volt az érzékenysége. Ha jól emlékszem, kevesebb, mint 1 centinél kezdett el megszólalni, és mivel így pici a mozgástér, nem igazán használható az áramkör... Egy darabig kísérleteztem vele, aztán ment a dobozba... Most valószínűleg újra elő fogom venni. Esetleg van valakinek ötlete az érzékenység javítására?? Azért is furcsálltam, mert a készítő honlapján (angol) egy nagyon komoly kis felvétel volt, ami állítólag ezzel az áramkörrel készült... Üdv: FazksG
Theremin Schematics
Bővebben: Link The 2006 Minimum Theremin Bővebben: Link Art's Theremin Page Bővebben: Link Theremin Exploits Bővebben: Link
Igen, erre gondoltam, köszi, hogy csatoltad a linkeket (én már az oldal nevére sem emlékeztem pontosan. Amiket leírtam, azok a "Minimum Theremin"-re vonatkoznak, azt csináltam meg (de fenntartom a jogot arra, hogy valamit elbaltáztam
). Nagyon jó kis oldal, érdemes nézegetni, vannak csöves tereminek is, ezek régebben nagyon mozgatták a fantáziámat...Üdv: FazksG
találtam theremin programot, ami webkamerás, és a kezeket figyeli, úgy állítja a hangmagasságot és a hangerőt. ajánlatos fehér kesztyű, de legalább is olyan ami a környezettől eltér. előkeresem a linket, ha meg van akkor idebiggyesztem. már régebben találtam, olyan november környékén. akkor keresett egy zenész barátom ilyesmit. remélem az e-mailek között meg van a link. gyors gép kell hozzá, mert egyszerre kell a kamera jelét feldolgozni, meg produkálni a kimenő jelet is. van egy másik, az csak egeres, de ott is sok állítási lehetőség van.
Egy 20-as évek beli kapcsolási rajz alapján kezdtem el építeni saját thereminemet. Természetesen a modernebb alkatrészek miatt kénytelen voltam módosítani néhány helyen a rajzon, de a működési elv ugyanaz maradt. Ha működni fog, és jó lesz a hangja lehet, hogy eladom.
Ket radiofrekvencias oszcilator . egyik fix rogzitett frekvencian rezeg a masikat meg el lehet hangolni a rezgokorre kotott antennaval .
Szinusz oszcilatorok igy a keveresbol , amit egy alulatereszto szuro kovet ,eredo jel is szinuszos lessz .Ezt aztan lehet proceszorba efektezni. De nagyon jol szol szinusz jel egy viszhangal . A DSP proceszorokban is van "ring modulator " avval is hasonlo efekteket/hangokat lehet kihozni. '70-es evekben a Led Zeopelin koncerteken hasznalta Jimi Page. Theremin Solo
Az oszcillátorok kimenő jele nem teljesen szinuszos, így az eredő jel sem lesz az. Éppen ez teszi a theremin hangját egyedivé. Az fix rezgőköröm 120 kHz-en jár, az állítható 240 kHz környékén, nem tekertem még kimenőtrafót, így a rádiómat 720 kHz-re állítva tudom a kimenőjelet hallgatni. Ez csak úgy lehetséges, hogy a rádiófrekvenciás jelek felharmónikusokat is tartalmaznak.
Üdv!
Valakinek sikerült egy használható verziót megépíteni, mert nemrég nagyon elkezdett foglalkoztatni a téma de nem jutottam el még az építésig csak elméletben áll a dolog. És ehhez jól jönnének a tapasztalataitok.
Helló!
Egy régi RT-ben találtam opto theremin hangszert csak nem igazán akkar működni. FPT100-as foto tranyót nem találtam ezé BPV11-el helyetesítettem. Vajon mi lehet a baja tudom hogy nem egy RT-ben van hibás kapcsolás lehet hogy ez is az. A választ előre is köszönöm
Mert ez a Janel-Panel könyvből való! Nekem is meg volt de több sikertelen utánépítés után kivágtam a könyvet a kukába! Tele van nyomdahibával és arra ment ki a játék hogy rendeld meg az egységcsomagot!
Ha van Tina programod akkor először rajzold meg abban és szimuláld le! És nagyon ellenőrizd le az IC-k bekötését ha valami JP-XX-YY számmal kezdődik!
Sziasztok!
Rendeltem a Jaycar-tól egy thereminépítő készletet, összeállítottam, de nem működik rendesen. Ha van valaki közöttetek, aki épített ilyet, kérem jelentkezzen!
Azért ha leírod, hogy mi nem jó akkor végiggondoljuk, meg ha bővebben bemutatod az építőkészletet, az is érdekes lehet.
Szóval összeállítottam a THEREMIN SYNTHESISER KIT MKII jelű Jaycar készletet. (http://thereminkits.com/;http://www.jaycar.com.au/ ) A leírás végén szereplő méréseket elvégeztem, látszólag egyeznek a feszültségek a kívántakkal. A beállítások során először a leírás szerint próbálkoztam, aztán már találomra,viszont sehogy sem akart megfelelően szólni. Először is nagyon halk a hangja, a függőleges antennától kb. 25 cm-re kezd a hangot adni, nem elég mélyen kezdi, és az antennához közelítve hirtelen felszökik a hangmagasság, a hangerő-antenna pedig nem csak a hangerőt változtatja (néha fordított irányban mint kéne), hanem a hangmagasságot is.
Lehet hogy csak beállítási probléma, vagy valamit elszúrhattam? Hozzá kell tennem, hogy először forrasztottam, nem vagyok gyakorlott. Megtalálható a neten ennek a készletnek egy amatőr által kidolgozott javítása. (igaz, egy korábbi verzióé). Hibájául rója föl, hogy pici az egész eszköz, ezért javasolja nagyobb dobozba helyezni, és az antennákat is távolabb tenni. Ha egyszer sikerül szóra bírnom, én is készítek hozzá szép dobozt, és rendes hurokantennát (a jelenlegi alumínium lemez helyett). Köszönet a tanácsokért.
Bővebben: Link
Szerintem ez lenne az. Katt a blokkvázlatra, majd lapozgass.
Csak találgatok: Ahogy állítgatod a "disk" -el a hangerőt, akkor a feszültség hogyan változik az ic2b kimenetén? Az rendben van? Gondolom nőnie és csökkennie kell normálisan. Kifejezetten jól jönne egy szkóp a mérésekhez.
Igen, az ellenállásokat alaposan ellenőriztem. Azok rendben vannak. Kaszarober4 javaslatát is kipróbálom (ha a szerdai határidős munkám lezárult). A legfurcsáb az, hogy teljes hangerőn is épp hogy csak nagyon halkan szól.
Addig is kösz a javaslatokat. Beszámolok.
Működésre bírtam a csatolt áramkört (theremin.gif), felépítettem dugaszolós panelon. A rajz szerinti verzióban két oszcillátor kb. 60kHz-re áll be, és az egyiket egy picit tudod csak elhangolni így a keverőre vezetett különbség frekvencia hallható tartományban 200Hz-1.5kHz-ig változik a tenyerem 0-1cm !!! való távolítgatásával. Köbzolival sokat elmélkedtünk, én meg kipróbáltam sok mindent, végül egy olyan összeállítással (más alkatrészértékekkel és elrendezéssel), ahol az alapfrekvencia 570kHz körüli, el tudtam érni 8-10cm távolságot a (sajnos nem lineáris) elhangolási tartományra (ahogy jobban közelítesz, úgy egyre jobban szökik fel a frekvencia, 5mm-en belül a kézremegés megállapítására is használható) Ahogy hozzáérsz a lemezhez, elhallgat.
Ehhez kellett a 10*10cm-es lemezméret. Ennél kisebbel minden gyérebben működik, a 2*6cm alu csíkkal kb. a fele a hangolási távolság. Ennél feljebb nem tudom vinni a frekvenciát, nagyon érzékeny a beállítása, illetve "elektronrecsegés" lép fel. Szóval a kapcsolás a mellékelt rajz (v1.png) szerint működik, de... Szerintem hogy játszani (bohóckodni) lehessen rajta, kéne rá, úgy mint ahogy a Theremin hangszeren van, egy másik, hangerőszabályzó antenna. Még nem kísérleteztem ez irányban sokat, de konkrét elképzelésem sincs. A legegyszerűbbnek egy LDR kínálkozik, amit egy műv. erősítővel lehet szabályozni a kimeneti amplitúdót. A másik megoldás egy ugyan ilyen áramkör, amiben a kimeneti frekvenciát arányos feszültséggé alakítom, és beszorzom a meglévő jellel. Kicsit bonyolult. Tudtok esetleg valamit tanácsolni? Aug. 2-án jövök, addig Köbzoli barátom figyelemmel kísér Benneteket. Üdv. Dani
Én ezt a kapcsolást építettem meg az LDR részig. Eredetileg egy olyan wah pedált akartam építeni amihez nem kettő hanem egy LDR is elég, de sajna inkább egy vdf szűrőre hasonlít amit csinál, azaz a "felharmónikusokat" szűri az LDR-t érő fény hatására, tehát, hasonló a hatása, bizonyos hangoknál mint valami hangerőpedálnak. Bekötöttem a szintetizátorom mögé, és ahogy mozgatom a kezem, úgy tudok valamiféle tremolóhatást elérni, ami tök jó! (Sajnos, épp pár napja kötöttem át az ldr-t a csöves erősítőmbe, de lehet, hogy visszarakom és csinálok egy videót, hogy érthető legyen.)
Tehát az ötlet jó, használható, de: Szerintem megoldhatatlan az, hogy mindig ugyanazon fénykörülmények között használd. Tehát mindig újra be kellene állítani a fényérzékenységét, akár süt a nap, akár felhős az ég. Persze egy süketszobában állandó fényviszonyok mellett, jól működne. Valaki említette még régen itt a fórumon, hogy esetleg infra szűrővel és infraledekkel is lehetne kísérletezni, amelyek között mozgatom a kezem. Szerintem a legjobb ilyen célra egy olyan szerkezet, doboz lenne, ami a távolságot, közte, és a kezed közt, átalakítaná analóg feszültségváltozássá.(ultrahang, infra, lézer stb) Gondolom, ez nem ennyire egyszerű... Ha lenne ilyen "egyszerű" kapcsolás, akkor onnan csinálhatnánk egy 3d-s theremint, hol egyik tengely a frekvencia, a másik a felharmonikus-tartalom, harmadik a hangerő, és akkor tényleg olyan lenne, mint egy igazi hangszer. (vagy mint egy 3d-s egér)
Sziasztok! Örömmel látom, hogy másokat is foglalkoztat a theremin
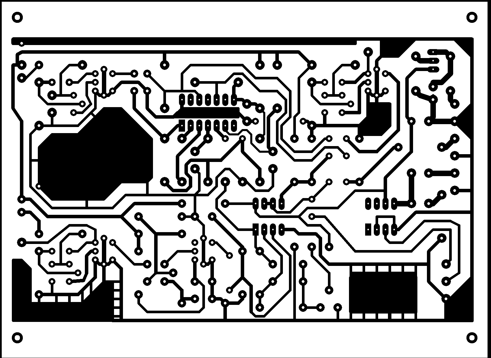
Nekem kettő saját építésű thereminem van, mindkettő a Silicon Chip Jaycar régebbi típusának a módosított változata szerint készült, melynek a leírása Edgar egyik linkjében szerepel, ebben a fórumban, fentebb. Mindenkinek tudom ajánlani, minden alkatrész beszerezhető hozzá, bár a hangoló rezgőkörökből a T4-es jelölésűt magnódeckből bontottam. Sok utánajárásomba került, mire minden meglett, de megérte. Ja, és nem kell elektronikai profinak lenni a megépítéséhez, én sem vagyok az. Az áramkör működési elvét is csak "tömbvázlatosan" sejtem. A lényeg, hogy meg tudjuk különböztetni az alkatrészeket, és tudjunk forrasztani, ennyi már elég lehet a sikerhez. Viszont mindenképp nagyobb dobozba (vagy legalábbis szélesebbe) kell építeni a cuccot, az eredeti mórickás antennákat is el kell felejteni. Ezek helyett a külső dizájnhoz: Alumínium cső vagy tömör pálca az OBI-ból, esetleg "Erling" drót vállfa és "Molger" fadoboz az IKEÁ-ból + némi kreativitás Ja, és én egy íves fa könyvespolctartó konzollal (OBI) tarttatom még messzebbre a hangmagasság-antennát. Mellékelek képeket. A NYÁK fóliarajz már tükrözve van, hogy a "lézernyomtatós-vasalásos" technikával meg lehessen csinálni! (Lásd az erről szóló cikket itt a Hobbielektronika.hu-n). A 3 db 2N5484 típusú n-csatornás J-FET-eket nem nagyon lehet kapni, ezért BF-244-eseket használtam, melyeknek a különböző lábkiosztására átjavítottam a rajzot (BF 245-össel meg se nyikkan az egész! Előfordulhat, hogy ajánlják helyette, de ne fogadjátok el!). A belső fényképen még keresztbetett lábakkal korrigáltam a hibát, mint látszik... A T1, T2, T3 fehér jelölésű hangolgató rezgőkört BP.-n csak a Dagály utcai HAM-bazárban tudtam beszerezni (100 HUF/db), azonban a T4-es fekete jelölésű problémásabb, azt is vettem, de azzal nem működik a szerkezet. Ez a felelős a hangerő antenna helyes működéséért. Ha ez nem jó, vagy nincs jól behangolva, akkor a hangmagasságot is elváltoztatja a hangerő antenna, illetve fordítva is működhet (megérintésre ad hangot). Én elég trükkösen tudtam létrehozni ezt a T4-est, ezt most nem részletezem, viszont az ideálisra állított induktivitásokat is mellékelem egy rajzon (nem beforrasztva mértem!). A BC 548-as tranyó helyett jó a BC 547 is. A legnagyobb IC-nek az 1-es és a 10-es lábát a "thereminesebb" hangzás érdekében áthackeltem (összekötöttem) egy 220 pF-os kondival, a beültetési oldalon, a fotón ez látszik is Tudom, nem túl szép, de amúgy is csak felszíni átkötéssel lehetne beletervezni, mivel egyoldalas a fólia. Belerakni pedig nem muszáj, csak így szebb a hangja. Az Edgar linkjében található változatnak nem az összes módosítását alkalmaztam! Akinek van kedve, a többi változtatást is megcsinálhatja. Az első thereminem készítését nem részletezem, mert az úgyis joker-NYÁK-kal készült, azonban minkét thereminemről láthattok videókat az alábbi linkeken, ahogyan játszom rajtuk:http://www.youtube.com/watch?v=gsuR7jgfSJU&feature=related http://www.youtube.com/watch?v=6ggWe8-VXzU&feature=related http://www.youtube.com/watch?v=R2x6dfpwGLk&feature=related http://www.youtube.com/watch?v=fj5otNJ7tHk Akinek kérdése van, az tegye fel nyugodtan ![]() Ja, egyébként a NYÁK fóliás rajznak a keretmérete faltól falig 144 x 105 mm! Ekkorában kell kinyomtatni a mérethelyes vasalásos technikához! Eredeti méretben nem fér rá a papírra, viszont alacsonyabb felbontással meg darabos lenne a kép, ezért lehet, hogy méretezgetni kell, ezzel én is elszórakoztam egy darabig, amikor nyomtattam.
Helló!
A Jean Michele Jarre-s Oxigen produkció nagyon frankó volt
Köszi! Örülök, ha tetszett
Hú, ez nekem nagyon tetszik, irtó jól megcsináltad, gratulálok!
A videók is tök profik! :kalap: Az előbb rátaláltam erre, nem bírom megállni, hogy ne tegyem be: Bővebben: Link Szóval elképesztő, hogy milyen különleges hangokat lehet kicsikarni ebből a szerkezetből! Az állam így leesik... Őrület, ilyen nem is létezik: Bővebben: LinkNézzétek, milyen összerakott produkció! Elképesztő! Még a hideg is futkos a hátamon, annyira tetszik a zenéjük! :eek2: Bővebben: Link
Köszönöm az elismerést
![]() Egyébként különféle torzítókkal sokféle effektet lehet a thereminből kicsalni. Én gitártorzítót, "phaser"-t és digitális visszhangosítót használok, ezeket még Vácon vettem a "Baji Elektronika" nevezetű amatőrboltban, egységcsomagban. Egyébként a következő projektem egy Theremin- csellóhoz hasonló hangszer lenne, melyhez már elkezdtem a kísérleteket egy saját készítésű ribbon-kontroller irányába. Ez a kontroller különálló rúd alakú formában is létező vezérlő, mellyel szintetizátorokat szoktak vezérelni, gitárszerű fogással. Jean Michel Jarre ezt is használja. Ha rákeresünk erre az eszközre, akkor találunk S-VHS szalagból készült verziót, azonban én Hi-8-as kamerakazetta szalagjával is elértem eredményeket, mármint van kimérhető ellenállása, ha a szalag hátulját mérjük. Csak még azt nem tudom, hogyan tudnám a sok száz kilóohmos ellenállását lineárisan megfeleltetni 3-4 kilónak. Mert akkor a meglévő thereminjeim "pitch"- hangoló potméterének a helyére kötve máris tudnám használni kontrollerként Esetleg van valakinek ötlete erre? Az ötleteket előre is köszönöm! Üdv.: Vangelista U.i: szerintem mást is érdekelni fog ez az eszköz, mert maga a kontroller pofonegyszerű felépítésű, csak legyen mit meghajtani vele, lehetőleg lineáris skálával... Esetleg a fórumban már korábban szereplő opto-thereminnel is össze lehetne hozni? Vagy a Drawdio nevezetű, másik fórumtémában szereplő eszközzel? Bár ha jól sejtem, ugyanaz az 555-ös IC a lelke annak is, akkor már inkább az optó változat áramköre jobban tetszik, főleg a változtatható hangerő miatt ...
Ez nagyszerű! Nagyon jó!
Sziasztok! A minap láttam egy rovatot a thereminről, és arra gondoltam, hogy megépíteném. Végignéztem ezeket a bejegyzéseket, és találtam is egy megfelelő kapcsolást, amit mellékeltem.
Nem tudom, hogy megépítette-e már valaki, mert ha igen akkor szívesen fogadnám a tapasztalatait. Továbbá segítséget szeretnék kérni, hogy az alul található hangerőszabályzót hova kell bekötni? Mit kell tudni erről még, pl fontos e az induktivitás mértéke a változtatható kondenzátor mellett, gondolok itt az 530uH-ra és a másikra a 80 uH-re, mert ilyeneket nem találtam a piacon, és mikkel lehetne ezeket helyettesíteni? (Értékben) Köszönöm a segítséget!
Szia!
Felfigyeltem erre az érdekes hangszerre, nagyon megtetszett. Én is szeretnék ilyet készíteni. Szerintem nagy poén lenne elvinni egy ilyen készüléket egy házibuliba. Én nem nagyon vagyok jártas az elektronikában, és ezért szeretnék kérdezni. Első kérdésem az volna, hogy hol találok alkatrész listát a thereminhez? A nyáknak örülök hogy fent van a rajza, azt szerintem tudok majd nyomtatni és maratni. Ami még nagyon sokat segítene, hogy olyan rajzod nincsen, amin rajta van hogy a panelen melyik alkatrészt hova kell beforrasztani? ( én nem mint " laikus " nem nagyon igazodok el a rajzokon ) Üdv borzas
Én találtam még a neten mindenféle Theremin rajzot.
Hátha valaki érdekesnek találja őket. http://www.paia.com/proddetail.asp?prod=9505K , http://www.edutek.ltd.uk/Circuit_Pages/Theremin.html
Sziasztok!
Esetleg valaki tudna abban segíteni hogy ehhez a Themerinhez nyáklapot tervezzek? http://www.cs.nmsu.edu/~rth/EMTheremin.pdf Hogy kell a diagramból nyákrajzot készíteni? Üdv Borzas |
Bejelentkezés
Hirdetés |




). Nagyon jó kis oldal, érdemes nézegetni, vannak csöves tereminek is, ezek régebben nagyon mozgatták a fantáziámat...



Nekem kettő saját építésű thereminem van, mindkettő a Silicon Chip Jaycar régebbi típusának a módosított változata szerint készült, melynek a leírása Edgar egyik linkjében szerepel, ebben a fórumban, fentebb. Mindenkinek tudom ajánlani, minden alkatrész beszerezhető hozzá, bár a hangoló rezgőkörökből a T4-es jelölésűt magnódeckből bontottam. Sok utánajárásomba került, mire minden meglett, de megérte. Ja, és nem kell elektronikai profinak lenni a megépítéséhez, én sem vagyok az. Az áramkör működési elvét is csak "tömbvázlatosan" sejtem. A lényeg, hogy meg tudjuk különböztetni az alkatrészeket, és tudjunk forrasztani, ennyi már elég lehet a sikerhez. Viszont mindenképp nagyobb dobozba (vagy legalábbis szélesebbe) kell építeni a cuccot, az eredeti mórickás antennákat is el kell felejteni. Ezek helyett a külső dizájnhoz: Alumínium cső vagy tömör pálca az OBI-ból, esetleg "Erling" drót vállfa és "Molger" fadoboz az IKEÁ-ból + némi kreativitás 



leesik... Őrület, ilyen nem is létezik:





