Fórum témák

» Több friss téma
Fórum » JLT-02 analóg forrasztóállomás
Lapozás: OK   63 / 124
(#) (Felhasználó 5823) válasza Ötvös Csöpi hozzászólására (») Aug 8, 2010 /
 
Üdvözöllek!

Két féle hőelemmel vannak szerelve, de ettől függetlenül beállítható a megfelelő hőmérséklet! Ezért jobb az egyenáramú forrasztó állomásban alkalmazott megoldás! Azt, hogy melyikben milyen van nem tudom! De van itt aki tudja!

[OFF]

Hát az 1405 elfelejtődött, most töltöm fel! Sok a melóm! Finoman szólva!
(#) szilva válasza (Felhasználó 5823) hozzászólására (») Aug 9, 2010 /
 
Én jól megjártam ezekkel a pákákkal a minap. Anno megépítettem a PIC-es vezérlésemet így kinéző pákával (a nylontasakon ZD9 jelölés volt, Solomon tartalékpákának árulták), építettem belőle 3 db-ot is, tehát nem egyedi szerencse (vagy szerencsétlenség) lehetett az, ahogy be volt kötve a pákák csatlakozója (4 pólusú mikrofoncsatlakozó). Az általam felhasznált pákákban 68uV/fok-ra mértem a hőelem együtthatóját.

Nemrég építettem egy komplett pákavezérlést megrendelésre, a vevővel abban egyeztünk meg, hogy majd megveszi a pákát hozzá, elmagyaráztam, milyet keressen. A HQ-ban azt mondták neki, hogy a sárga nyelű már nincs egy ideje, de van helyette kék nyelű (ez állítólag már RoHS), aminek ugyanolyan a csatlakozója, meg is vette. Aztán jött a meglepi, mert a vezérlőre dugva a pákát csattanás és füst volt tapasztalható. Visszahozta, megnéztem.

Kiderült, hogy ennek a kék nyelű pákának a bekötése más, mint az én korábbi három, ugyanilyen csatlakozós sárga nyelűmnek: ha a hornyot felfelé tartva nézem a csatit, akkor az egyikben függőlegesen van egymás mellett a hőelem és a fűtés két-két vezetéke, a másikban vízszintesen, egymás alatt. Így a hőelemen és a fűtőszálon keresztül a fűtőfeszültség rákerült a mérőerősítő bemeneti körére, ahol a 6V-os elkók és egy szintemelő dióda is eldurrantak (teljesen jogosan, nem erre lettek tervezve), hogy más sérült-e, azt még nem tudom. Minden esetre rettenetesen bosszantó, mert nehéz megmagyarázni, hogy nem én voltam a hülye, vagy hogy nem a készülék a vacak.

Miután az új páka csatlakozóján megcseréltem két vezetéket, így kialakítva az általam használt bekötésre, a saját vezérlésemen próbálva működött is a páka, viszont hőmérővel mérve kiderült, hogy a hőeleme nem 68uV/fok-os, hanem 41uV/fok-os. Korábban ugyanilyen, 41uV/fok-os hőelemet tapasztaltam a szintén kék nyelű, de 5 pólusú tuchellel szerelt pákákban.

Azért írtam le a tapasztalatomat, mert ha valaki épít egy vezérlőt, akkor ezek szerint mindenképpen ellenőrizni kell a páka bekötését, mielőtt rácsatlakoztatja azt a vezérlőre.
(#) (Felhasználó 5823) hozzászólása Aug 9, 2010 /
 
Na látod! Jönnek itt az infók! De mégegyszer hangsúlyozom mindegyik hőelemeshez jó!
Üdv
Leiszt Jani
(#) PetAd válasza szilva hozzászólására (») Aug 9, 2010 /
 
Üdv
A kék nyelű Hestore-ban is kapható Solomon páka 0 fokon 0V-ot ad le és fokonként 41uV-al többet? Szeretnék hozzá csinálni egy PIC-es vezérlőt, de sehol se találtam hozzá adatlapot, pedig a gyártó oldalát is néztem.
(#) gulyi88 válasza PetAd hozzászólására (») Aug 9, 2010 /
 
Akkor ad le 0 V-ot, ha a hőelem hőmérséklete egyenlő a külső hőmérséklettel, ezután minden 1°C nyi hőmérsékletkülönbségre ad 41uV-nyi feszültésget...
(#) PetAd válasza gulyi88 hozzászólására (») Aug 9, 2010 /
 
Miféle külső hőmérséklet? Van bent egy másik hőelem is?
(#) vzoole válasza PetAd hozzászólására (») Aug 9, 2010 /
 
Javaslom ezt olvasd át, nem sok, és választ kapsz több kérdésre is:
Digitális forrasztó állomás
(#) PetAd válasza vzoole hozzászólására (») Aug 10, 2010 /
 
Kösz, tényleg sok kérdésemre kaptam választ, de még azt nem értem, hogy miért kell tudni, hogy mennyi a szobahőmérséklet. Erősítőnek én egy OP07CP-t akarok betenni, ez jó lehet bele? LP 2950-el meg a PIC-et fogom táplálni, az elég pontos. Külső hőmérőnek meg LM335-öt vagy KTY81-et.
(#) vzoole válasza PetAd hozzászólására (») Aug 10, 2010 /
 
A hőelem a hideg-pont és a meleg-pont közötti hőmérséklet különbségre ad le feszültséget.

magyarul:
-a hideg-pont a hőelem vezetékének csatlakozó vége, amit bekötsz a panelra.
-a meleg-pont az a vége, ami össze van hegesztve és nyomkodod a meleghez

példa:
Ha télen kint 0 fokban beleteszed forrásban lévő vízbe, akkor 100fok lesz a különbség a hideg és meleg-pont között,
azaz 100*41uV = 4,1mV feszültséget ad le.

Ha ezt nyáron csinálod 40 fokban, akkor 60fok lesz a különbség a hideg és meleg-pont között,
azaz 60*41uv = 2,46mV feszültséget ad le.
(#) PetAd válasza vzoole hozzászólására (») Aug 10, 2010 /
 
Így már minden világos, neki is állok kiválogatni az alkatrészeket.
(#) misi93 hozzászólása Aug 17, 2010 /
 
Sziasztok!
Én is szretnék építeni egy normális forrasztó állomást.
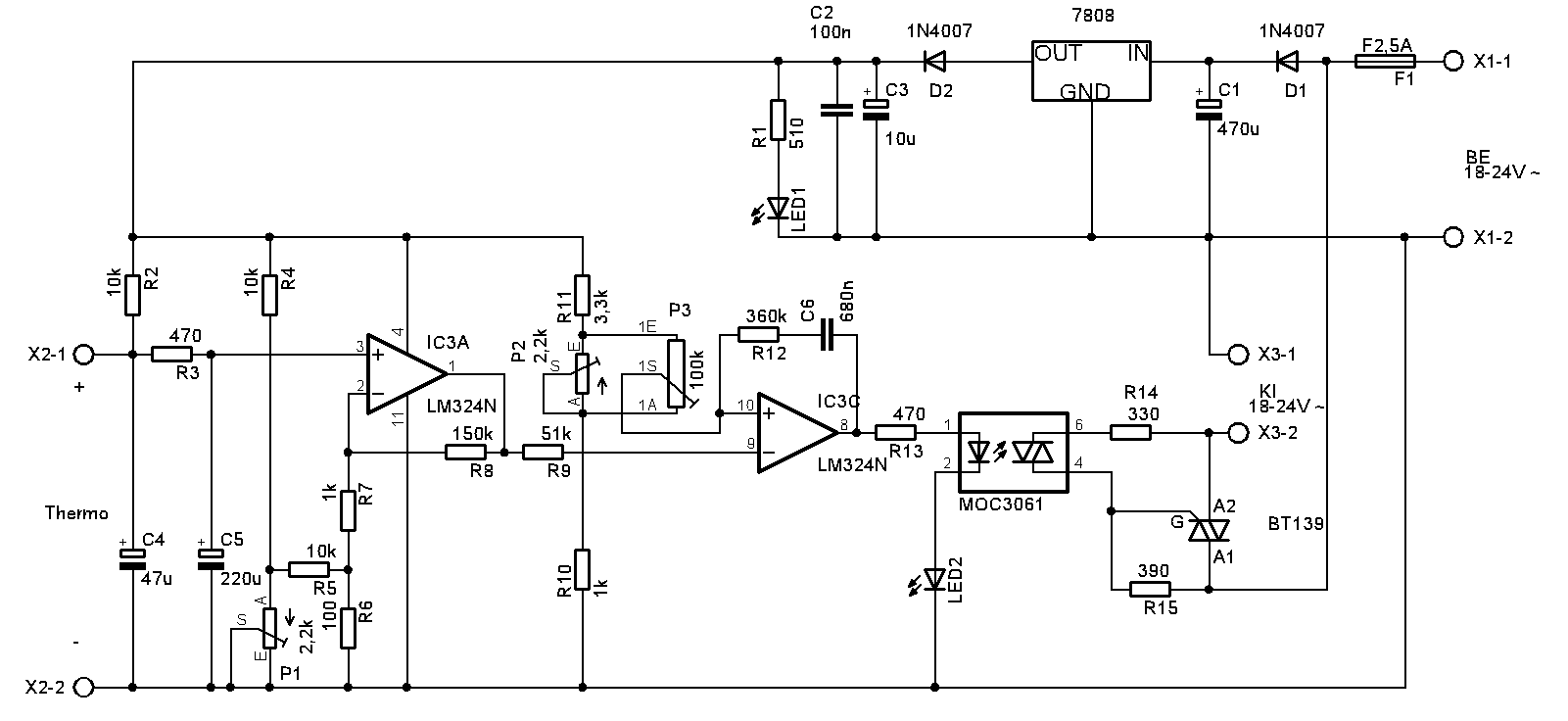
Itt találam pár kapcsolási rajzot. én még kezdő vagyok tehát segítségeteket kérem csatoltam két kapcs. rajzot.
látszólag (nekem) egyformának tűnnek, de melyik a megbízhatóbb.
előre is köszönöm
(#) (Felhasználó 5823) válasza misi93 hozzászólására (») Aug 17, 2010 /
 
Szia!

Egy harmadik! Ha Vzoole átrajzolná az új egyenáramú állomását váltófeszültségre én azt ajánlanám!

Bár ezek is működőképesek, csak abban egy csomó apró változtatás van ami megkönnyití az elkészítést és a beállítást!

A másodikról egyértelműen elmondható, hogy ha nem akarsz digitális kijelzést ne ezt válaszd, mert ehhez 2x12V-os trafó kell, míg az elsőhöz egy sima 24V-os!

Ja még annyit, hogy érdemes Vzoole féle kapcsolást választani, mert ott működik a support!

De ez csak magán vélemény!

Üdv

Leiszt Jani
(#) misi93 válasza (Felhasználó 5823) hozzászólására (») Aug 17, 2010 /
 
Köszönöm! akkor majd megkeresem azt a kapcs rajzot. nem akarok digitális mérést csak egy led villogjon ha felfűtött. mert nekem egy sl20n pákához kellene amit
a HQ ban szerzek be
(#) (Felhasználó 5823) válasza misi93 hozzászólására (») Aug 17, 2010 /
 
Üdv

Hátha tervez hozzá egy nyákot és egy kapcsolási rajzot! Az lenne a legjobb, ami a "piacon" van!

De a beállításhoz nem árt egy hőelemes hőmérő!

Üdv

Lhanzi
(#) misi93 válasza (Felhasználó 5823) hozzászólására (») Aug 17, 2010 /
 
heló. mert ez a kapcsolás nem jó, vagy miért kell áttervezni? mármint Vzoole rajza.
(#) (Felhasználó 5823) válasza misi93 hozzászólására (») Aug 17, 2010 /
 
Jó az a kapcsolás, csak tervezett egy újat, amiben apró, de igen jó változtatások vannak, de az egyenáramú. A kettőből össze lehetne gyúrni egy frankó váltóáramút! Hátha megcsinálja! De ha nem akkor a régi vzoole félét építsd meg!

Üdv

Leiszt Jani
(#) misi93 válasza (Felhasználó 5823) hozzászólására (») Aug 17, 2010 /
 
oké. és az az új azt nem tudod hogy hol "van" mert ha jobb akkor azt építeném meg. amúgy megtaláltam a "régit".
(#) (Felhasználó 5823) válasza misi93 hozzászólására (») Aug 17, 2010 /
 
Kicsit visszaolvasol megtalálod!
Lhanzi
(#) (Felhasználó 5823) hozzászólása Aug 17, 2010 /
 
És ez a részlet egy nagyon jól eltalált változtatás!

Na jól feltettem amit még nem javított ki, keress vissza a későbbi a nyerő!
(#) Attila86 válasza (Felhasználó 5823) hozzászólására (») Aug 17, 2010 /
 
Van ennél jobb megoldás is, mondjuk az én Forrasztóállomás II.-mben...
(#) (Felhasználó 5823) válasza Attila86 hozzászólására (») Aug 17, 2010 /
 
Üdv!

Mivel én a te verziód építettem először, ezt meg probára, tudom a kettő közötti kölönbséget! Ennél a verziónál a különböző hőelemmel szerelt pákák könnyeben beállíthatóak! A másik te eléggé hanyagolod a fórumot, és folyamatosan az elfoglaltságaidra panaszkodsz! És nem igazán nyerők a válaszaid sem! Mindenki kezdte valahol, ezt is figyelembe kellene venni! Én még olvastam a te hozzászólásaid egy másik fórumon, amikor az elsőt építetted, benned is volt elég tanácstalanság, és sokan segítettek neked, hogy az elkészüljön!

Leiszt Jani
(#) misi93 válasza (Felhasználó 5823) hozzászólására (») Aug 17, 2010 /
 
köszönöm!!! bocsi most láttam meg de nem jót írnak róla mert nehezebb beállítani vagy mi.

Amúgy az a jó ha dc a kimenet?
(#) (Felhasználó 5823) válasza misi93 hozzászólására (») Aug 17, 2010 /
 
Használj váltóáramút!
Ha csinál egy váltóáramú verziót (verzió 2-öt), én segítek beállítani! De ha nem ott a régi (Vzoole féle forrasztóállomás) ez volt az első ami a kapcsolások között megjelent! Csináld meg azt! Azt könnyű beállítani! Csak az új meg rugalmasabb! De lehet valamivel komolyabb szakmai rálátást igényel!
(#) szilva válasza (Felhasználó 5823) hozzászólására (») Aug 17, 2010 /
 
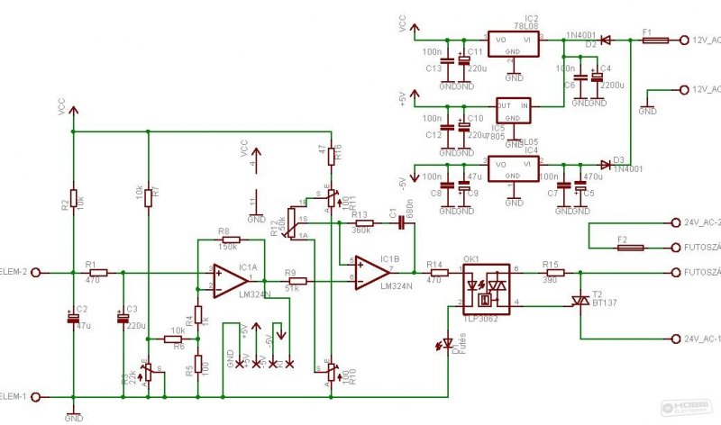
Ha már szóbakerültek a különböző pákaállomások, én talán leginkább ezt építeném most meg a sajátjaim közül:

http://picasaweb.google.hu/szilvasyz/PIC_sold_new#5193937146197315314

Ez tulajdonképpen a legelső PIC-es állomásomnak a kicsit továbbfejlesztett és egy panelra összepakolt változata. Igaz, hogy az SMD-sben komolyabb PIC van, és így pl. RS232-n keresztüli firmware-frissítés is megoldható, de ezt tulajdonképpen soha nem használtam ki. Nekem a személyes kedvencem az a verzió, ami a linkelt albumban látható (a végén ott az SMD-s kapcsolása és panelja is).

Egyébként régen gondolkozom már egy, PIC-kel vezérelt, de fázishasításos, váltóáramú pákaszabályozón. Ha lesz egy kis időm, feltett szándékom, hogy egy ilyet is összeütök. Ahhoz elég lenne egy sima, 24V-os pákatrafó is.
(#) Attila86 válasza (Felhasználó 5823) hozzászólására (») Aug 17, 2010 /
 
Üdv.!

Hűha... megbántottalak valamivel?
A rajz amit belinkeltél azért nem a legjobb, mert ha a két trimmert "áttekered" egymáson, akkor a hőmérsékletet állító potméter fordítva fog működni. Ennyi.
Idézet:
„A másik te eléggé hanyagolod a fórumot, és folyamatosan az elfoglaltságaidra panaszkodsz!”

Bocsánat, de a fórumon kívül nekem azért van egy-két egyéb elfoglaltságom is.
(#) (Felhasználó 5823) válasza Attila86 hozzászólására (») Aug 17, 2010 /
 
Üdv
[OFF]

Azt az embert még most fejlesztik aki engem meg tud bántani! Egyszerűen már nem biztosítassz támogatást! Ha valaki kezdő azért, ha meg profi minek építené a te forrasztó állomásod! Látod Szilva is beírt, hogy tervezi egy új állomás tervezését! De ő elérhető és segít a "kicsiknek"-ennyi! Mi akik meg két-három napja forrasztgatunk nem kérünk segítséget! Ja az állandó copyright-olásoddal tettél sírba!
(#) misi93 válasza (Felhasználó 5823) hozzászólására (») Aug 17, 2010 /
 
ok de amúgy mi a különbség a váltóáramú és az egyenáramú hőzabályzók között a pákának mindegy hogy "mit kap". bocsi a h...lye kérdésért.
(#) szilva válasza misi93 hozzászólására (») Aug 17, 2010 /
 
A pákának mindegy, de a tápellátást macerásabb megoldani, ha 24V/2A egyenfeszültséget kell biztosítani. Én átalakított PC-s tápegységekkel oldom meg, a -12V és a +12V közé kerül így a páka.

Ha a váltóáramú szabályozót sikerülne elkészítenem, akkor mindenképpen olyan megfontolásokkal építeném azt meg, hogy a táplálására elég legyen egy 24V/50W-os, eredetileg is pákákhoz szánt trafó. Egy ilyen megoldásnál egyenirányítani és stabilizálni csak a vezérléshez szükséges tápfeszültséget kell, azon pedig minimális az áramfelvétel.
(#) Attila86 válasza (Felhasználó 5823) hozzászólására (») Aug 17, 2010 /
 
Idézet:
„Egyszerűen már nem biztosítassz támogatást!”

Már bocs hogy ezt mondom, de miért? Kapok én ezért fizetést? Ha nem, akkor milyen alapon kérsz tőlem számon bármit is? Amennyit tudok, segítek. Ez sajnos az egyéb elfoglaltságaim miatt eléggé korlátozott. Egyébként most mit csináltam ha nem segítettem neked? Megírtam, hogy ez a kapcsolás amit belinkeltél azért nem a legjobb, mert a potméter így fordítva is tud működni. Amúgy ezt ebben a topikban egyszer már le írtam...
Idézet:
„Ja az állandó copyright-olásoddal tettél sírba!”

Ne haragudj, de tervezek és megépítek magamnak egy áramkört, akkor az hagy nézzen már ki úgy ahogy én azt szeretném, a dokumentációjával és a fényképeivel együtt! Volt már rá nem egyszer példa, hogy megkerestek emberkék hogy tervezzek meg nekik egy áramkört. Az 100%-ig úgy nézett ki ahogyan azt ők kívánták, noha én biztos pár dolgot másképp csináltam volna. Na de ők ezért fizettek, nem is keveset!
Ha lefesteném a bringámat pirosra és ráírnám hogy "Attila", akkor azzal is a sírba vinnélek? Basszus, az én biciklim! Tanultál te olyat fogalmat magyar nyelv és irodalomból, hogy "alkotói szabadság"? A filmek elején a főcím és a végén a stáblista is sírba visz? Egy olyan áramkörömre, amire több hónapos sőt, esetenként több éves fejlesztőmunkát és akár hat számjegyű összeget áldoztam, hagy írjak már rá azt amit kedvem tartja.
(#) misi93 válasza szilva hozzászólására (») Aug 17, 2010 /
 
Köszönöm szilva!!! akkor az egyszerűség kedvéért váltóáramú lesz.
Következő: »»   63 / 124
Bejelentkezés

Belépés

Hirdetés
XDT.hu
Az oldalon sütiket használunk a helyes működéshez. Bővebb információt az adatvédelmi szabályzatban olvashatsz. Megértettem