Fórum témák
» Több friss téma |
Fórum » VF2 végerősítő
Hello Mindenki!
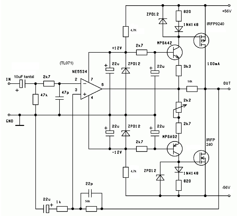
Hoztak hozzám egy Beag APT100-as erősítőt javításra(eredetileg 100V - 100Wos mono erősítő). A srác át szerette volna alakíttatni sztereora, 300W-os toroid táp van benne ezért mondtam neki hogy max 2x100W, viszont a tápja +-58V-os volt. Sok nézelődés után alra jutottam hogy a VF2-s végfokot alakítom kicsit át, és azt fogom megépíteni az erősítőbe. A végFETek a nagyobb táp miatt IRFP9240/240 lett.(200V,20A,180W). A nyák maradt az eredeti, csak a FETeknél alakítottam az ujjak lábához, mert ezek már nagyobb tokozásúak. Beszélgettem a VF2 alkotojával, Király Tiborral aki javasolta a két visszacsatolo ellenállás érékének növelését az eredeti 8,2k--->14k-ra, a 39k-s pedig 56k-ra növekedett, valamint a zenerek áramkorlátozo ellenállása 2,7k-ról 4,7k-ra. Nemvolt itthon NE5534-em, meg 47k-s ellenállásom , ezért 33k-s került bele. (ez annyiban változtat hogy nagyobb jelszint vezérli ki ez nekem így kényelmesebb is) Az IC pedig TL071-lett, lábkiosztásban teljesen kompatibilis.A bemeneti kondi nálam egy 10µF-os tantálkondi. A nyugalmi áram beállítása után megszolalt az erősítő. Nagyon jó hangja van, TELJESEN TISZTA MÉG MAXI HANGERŐN IS. Köszönöm Király Tibornak a segítséget! Szerintem maradandót alkotott Én 4 ohmot nem ajánlom ekkora tápfesz mellett, rákötöttük alra is, bírta de nem kínoztuk, 8ohm optimális neki szerintem. Felteszem a rajzot. Meg majd 1-2 képet is ha csináltam róla.
Hello!
Ezt a komoly kivitelezést és fejlesztést , módosítást akár a KAPCSOLÁSOK rovatban is elhelyezhetnéd ! Akkor kevésbé " veszne " el a sok sok topic közt. Ez a menüpont direkt erre az elkészült, bemutatásra, utánépítésre szánt projektek részére lett megalkotva. Természetesen az ott közölt projektek elősegítik a saját topicjaik beindulását is. ![]() Nálad fordítva van, de ez nem baj ! Csak segíteni szerettem volna publikációdban!
Hali!
No,elkészültem(részben) a vf2immel. +-30V-os erős tápról mennek/mennének. Éleszteni 2x40ohm ellenállásokat használtam, 4db vf2 -t gyártottam,ezekből 2 műxik szépen.(amikor élesztettem asztalon, mindegyik kimenete bemenő jel nélkül 0V volt) Védelem is készült hozzá, ez: http://www.hobbielektronika.hu/kapcsolasok/hangfalvedo_erositokhoz.html. Beépítés után viszont 2 végfok nem jó. Ezek közül az egyik kimenetén -1.7V van, a védelem ennek megfelelően tiltja/ tiltotta... Most, az mpsa92 cseréje után pár mp-ig 0V a kimeneten majd bizti csatt... és vége a feteknek is. A másik rossz csatornán pedig kattog a védelem reléje 2/sec. sebességgel. A multiméterem szerint kb -8V...+8V feszültségek jelennek meg a kimenetén, így sorjában(váltakozóáram nem jelenik meg). Diódavizsgálóval néztem és a borda és a fetek zászlói között nincs zárlat(csillám van meg hővezetőpaszta). Mik lehetnek a magyarázatok? üdv
Mennyire kell túlméretezni a tápot?
Mert én is ezen az erősítőn dolgozok, csakmég nem volt időm nagyon foglalkozni vele, a nyákot már lemarattam Én az 50W os verzióra hajtok
50W-hoz a minimum 80W-os táp, de inkább 100W. Sztereonál természetesen duplája. Az 1.7V fogalmam sincs mitől lehet, a kattogás ismerős, a bemeneti kábellel játszottam és ugy szünt meg, ha pl megfogtam a bemenő kábelt akkor művelte ezt nekem. én élesztésre 4darab vonatról való 26V-os 15W-os izzót használtam 2-2t sorba oldalanként, így elvileg 52Vosak, a táp pedig 58V(56ra esik ha 2 végfok lóg rajta). Ameiknek DC van a kimenetén azon szerintem mérd meg az ellenállásokat valóban akkorák e aminek kéne lenniük, az 1.7V valami diferenciára utal, ellenőrizd a müveleti erősítők tápfeszét is.
hmm...ez a kapcsolás nem fog működni
főleg nem egy 300W-os toroidról, én a mono-nak adnék 450W-ot Idézet: „variszabi2 írta: hmm...ez a kapcsolás nem fog működni főleg nem egy 300W-os toroidról, én a mono-nak adnék 450W-ot” Melyik nem fog menni...??? Miért is kell 450W..???
Az erősítő már működik...., a 300W-os toroid pedig elviszi a két csatornát(persze csak 8 ohmmal terhelem). Persze így max kivezérlésnél kicsit izzad a trafó, mert kb 150W-ot akarna leadni 8 ohmra(70%os hatásfokot feltételezve 100W-ot ígyis lead....). Ez adott volt nem akartam piszkálni, felesleges lett volna, persze egy 400VA-es jobb lenne, vagyis minnél nagyobb, de ezis megteszi, egyébként ezek a toroidok rövid időre nagyon jól túlterhelhetők.
Mi alapján esett a választás az irfp 240-irfp9240 fet-párosra?
Én is nézelődtem, és találtam hasonló, csak kb fele olyan drága fet párt hasonló adatokkal, ez az irf640-irf9640 páros. Igaz, ezek nem to247-esek, hanem to-220-asok, ami persze hűtés szempontjából nem a legjobb. Nekem irf 540-9540-nel épültek meg a csatornák. Tápfesz 2x31V. Vajon mit szólhatnak a 4ohm hangszórós terheléshez?(A trafó bírni fogja). Ezt hidalás esete miatt kérdezném, ugyanis szimmetrikus bemenetű nyákot terveztem. Amúgy a kattogó védelmű végfokom dobozon kívül működött, valószínűleg, ahogy írták itt is, gerjedés-féle lehetett. Visszarakáskor a kábeleket lerövidítettem , és bemenet-kimenet kábeleket egymástól távolabb helyezve működött a végfok( a kábelek javítás előtt is legalább 2 cm-re voltak egymástól).Sajnos műveleti erősítőket is(2-t) sikerült fél tápfesszel elintéznem. Volt 1 olyan végfokom is, melynek kimenetén -1.7 V-ot lehetett mérni. Ez a panel mpsa92 cseréje után elintézte a feteket . A fura az, hogy az eredeti és a cserélt mpsa92 is ugyanazt a hfe értéket mutatta, persze nem vettem fel karakterisztikát .Végülis, ez az első diszkrét elemekből álló, általam összerakott erőlködőm.(a legelső ic-s jó régen tda2030 volt sztereoban , és egy kínai music center dobozában erőlködik, ha hagyják).
A választás a feszültség, és a tokozás miatt esett rá.(meg persze a teljesítmény, és az áram sem elhanyagolható). a TO220-as FETek szerintem sokkal gyorsabban pukkanak el mint ezek a FETek, az IRFP sorozat nagyon strapabírónak bizonyult.
+-31V tápról nyugodtan lehet 4 ohmra kötni. hídban viszont csakis 8 ohmra.(ugyanis 4ohmnál még dupla annyit akarna eladni, amit tuti nem bírnának az IRF540/9540-es FETek. én egyből ien többszáz wattokat akartam persze nemnaon szerettek müködni, aztán az első ami szolt az egy TDA2030, de szerintem rettenetes hangja van aztán találtam egy TVben egy ugyanilyet csak más gyártótol, az sokáig szolt és szépen is. Aztán 1554Q, 7293(ebből sikerült egyszer 4 hamisat vennem....), és manapság már csak FETest csinálok, meg digitet is csinálgatok mostmár.
Sziasztok
Én is megépítettem a VF2-t. Meghallgatásra nagyon szépen szól. Szkóppal megmértem, és tátva maradt a szám is. 7Hz-től 60kHz-ig a kimeneti amplitúdó egyáltalán nem változott. kb100Hz-enként állítottam a generátort, és mindíg ugyan akkorát erősített. (sehol sem vág, vagy emel) (még régebben sikerült eldurrantanom a FET-eket, és szerintem megsérült a műv.erősítő is, mert 2V-ra vezérelt ki teljesen az erősítő) Ajánlom mindenkinek ezt a végfokot, mert ez tényleg nagyon jó. egyszerű, olcsó, és elég jól szól.
Proksa1!
A hidat én is 8 ohmra gondoltam.(ahogy a szerző is javasolja) Őszintén szólva, én is nézegettem az adatlapokat. IRFP240-9240 esetén egy kicsit biztosabbnak láttam a 4ohmos üzemet, még +-31V-ról is. 4ohmon ez a tápfesz 100W-ot jelent(kb) ha táptól tápig kimegy az erősítő. Ez pedig 5A-es effektív áramot a kimeneten,melynek csúcsértéke kb 7A->nem kevés. Valaki itt a fórumon írt a SOA grafikonokról. Megpróbáltam elképzelni, hogy ez mit jelent. Megijedtem. Amúgy milyen márkájúak a FET-jeid? Mert ez a SOA grafikon szinte gyártóként eltér, típus egyezés esetén. Hogy bírja az erősítőd a mélyeket? Én itt tartanám kritkusnak ezeket a SOA értékeket.. Milyen szempontok szerint választottatok fetet? Tomi20: 775mV jelszinttel vezérelhető ki teljesen az erősítő, ezt írja a szerző. Ez a 775mV pl.100hz-es775mV feszültségű váltóáramot jelent? Jól sejtem? Nekem nincs szkópom-> megpróbáltam csalni. Hangkártya kimenetére 50hz->műszerrel beállítottam 750mV-ra. Ekkor a végfok kimenetén teljesen föltekert hangerőnél (terheletlenül) 26V váltót mértem(+-31V tápfesz). Neked a teljes kivezérléskor táptól tápig kiment a kimeneti jel? Ekkor még szinusz volt? Vagy torzulásig vezérelted?
Igazából én ennyire nem mentem bele, tapasztalat alapján nagyon jól bírja a mélyeket. Tetszett az a FET-pár, viszonylag olcso, és ezért vettem azokat, meg ki is akartam próbálni mit tudnak.
Az IRFP240(B) az FAIRCHILD a 9240 pedig IR gyártmányú. kicsit furi h az egyik TO247 a másik meg TOP3 tokba van igaz csak kicsi a különbség de akkoris 30V-ról 100W az egy elvi számított érték szerintem. (31/1,41)négyzet/4ohm = 120W , de ehhez jön hogy táptól tápig nem megy ki + egyéb veszteségek. szóval szerintem 30V, 4ohmra inkább csak 70-80W körül van. Tényleges 100Whoz szerintem 35V kell. A tiszta és részletes hangkép valószínűleg pont ennek köszönhető amit tomi írt hogy egyik frekitartományt se csonkolja, vagy ad hozzá, de ez tudtommal általánosan jellemző a tápáram vezérelt végfokokra.
Ho vetted a feteket?
A teljesítményt a szerző szavaira alapozva adtam meg. És előző hozzászólásomban is leírtam "mérésemet" ![]() Neked a tápfesz hány százlékáig lehet torzítás nélkül kivezérelni? Úgy gondolom etttől függ a kimnetén a teljesítmény. Hogy működik ez az erősítő?(én is azt olvastam itt a fórumon, hogy tápáram vezérelt,és 1 darabig azt hittem, hogy értem, de 1 tőlem sokkal-sokkal hozzáértőbb 1 mondatban leosztott, hogy nem). A vf3-at értem, de a vf2-t nem. Mi az a 0dB, 775mV?
"Mi az a 0dB, 775mV?"
Ez a maximális értéke az általánosan elfogadott jelkimenetnek. Ezt kell produkálni a mondjuk a CD-játszónak és a hangkarinak. Aszem... 0dB: it visszafele kell számolni -3dB -10dB stb. A 0 a max. Biztos láttál már ilyet házimozi erősítőknál. a jel jelszintje. De majd írja le valaki pontosan is hogy jót mondtam e...
ezt a 0dB-t énse tudom jobban megfogalmazni, szabvány szerint 0.775V = 0dB, ennek kéne teljesen kivezérelni a végfokokat.
Szerintem a VF2 is ugyanugy müködik mint a VF3, a müverősítő által felvett áram függvényében vezérli a FET-eket, a nagyobb táp miatt van benne külön meghajtás, tulfeszvédő zéner, de az alapelv ugyan az tudtommal. Én még nem mértem meddíg megy ki, de a héten megcsinálom mert kiváncsi vagyok.
A hangfrekis jel váltóáram. Tehát 775mV jelszint= max. 775mV feszültségű váltóáram?(ezt így sejtettem mielőtt még kéredeztem volna)
A mérésedet kiváncsian várom. Ha igaz amit előbb írtam akkor nekem a 31V-tápfesz esetén 750mV,50 Hz jellel hajtva az erőlködőt 26V jelent meg a kimeneten.
A deciBel egy viszonyszám.
Egy adott eszköz bemenete és kimenete között teremt kapcsolatot. 20*lg(Uki/Ube) megadja, hogy a bemenethez képest a kimeneten mekkora a feszültség. Ha teljesítményviszonyokról beszélünk, akkor 10*Lg(Pki/Pbe) Ezek után jogosan kérdezhetitek, hogy ha csak annyit tudok, hogy 0dB, akkor ott valami hiányzik, hiszen jogosan feltehető a kérdés: Mihez képest? Ezért szokták úgy jelölni, hogy pl. dBm ami 1 mV bemenőjelhez képest értendő vagy dBmw , ami 1mW....stb. Miért is jó ez? Ha két erősítőt sorba kötsz - előerősítő+végerősítő - az így létrejövő erősítő lánc eredő erősítése a két elem decibel-ben mért erősítésének az összege lesz. A csillapításokra értelem szerint ugyanígy igaz, csak ott a logaritmus tulajdonságai miatt negatív értékeket fogsz kapni. Nagyon egyszerű számolni vele. Régebben használták a "néper"-t is , ahol "e" - alapú logaritmussal számoltak nem 10-es alapúval. Egy kis példa: Ha bemegy a rendszerbe 1mV és kijön 1V, akkor mekkora a feszültségerősítése? 1000mV/1mV=1000 Log10(1000)=3 ennek a 20 szorosa 60 Tehát ezerszeres viszony a kimenő és bemenő jeleknél 60dB. (feszültségek esetén!! lásd képlet fenn!) Mi is akkor az a definició pl. a sávszélességre, hogy a -3dB-s pontok távolsága. A fenti képletet nézve, amelyik a teljesítményre vonatkozik, ha a sávközépen kijövő teljesítményhez képest a kimenő teljesítmény felére csökken, azt határfrekvenciának hívjuk, ez lehet alsó és vagy felső. A felére csökkenő jel azt jelenti, hogy a logaritmus jel mögött 0,5-et fogsz kapni, melynek a logaritmusa =-0,3, ezt szorozva 10-zel megkapod a -3dB-s értéket. ( Ha feszültségeket nézel a -6dB-s pontokat kell nézni, mert ott ugye 20 a szorzó) Összefoglalva, ha egy dB-ben megadott értéket látsz, mindíg tedd fel a kérdést : Mihez képest? Majd a fenti képlettel , már el fogsz igazodni.
Dudus! Köszi!
Bosszantott,hogy ilyen alapdolgokat kérdezek és utnánanéztem 1 kicsit.(mostmár tudom mi az a 775mV jelszint!) Proksa! A kivezérlés méréseidre kiváncsi vagyok!
A héten ígérem megcsinálom, csak a hétvégén nemvoltam itthon.
Hi!Szeretnék vf2-t építeni(vf3-at már építettem és nagyon tetszik).+- 55-60V-os tápfeszem van,és 4ohm-os erősítő kellene.Ekkora tápfesz nél 4ohmon 300w-ra lehet számítani,8ohmon kb a felére.A végtranyók csak 150W-osak,tehát nem alaklmazható az erősítő 4ohmos terhelésre a nagy áram miatt.Az lene a kérdésem,ha párhuzamosan kötök még két tranyót akkor mehet a 4ohm?Persze dióda+ellenálás+tranyó ezt beduplázni,tehát 4-4 mindegyikből!Ez mennyire jó ötlet?
http://www.hobbielektronika.hu/forum/topic_hsz_9375.html?highlight=1#9375
Nem tűnik egyszerűnek. A fetek meghajtása a probléma...
Bővebben?Pont az a kérdésem hogyan oldható meg?
Tudom h nem csak teszek mellé még 2-őt.Ez az első fetes erősítőm,és a kapcsolás sem egyszerű.Ötleteket várok.Valami irányt,amin el lehet indulmi.
Hello!
Szerintem a linken lévő +-67V-os erősítő lesz a jó választás neked. (IRFP240/9240-re bátran lehet cserélni). Énis gondolkoztam régen a FET duplázáson, de a VF2-nél ezt nemfogod tudni szerintem megcsinálni. Építs D-osztályút, UcD-t névszerint. Egyszerű és nagyon jó.
Ez az Ucd érdekel. Tudnál róla rajzot, működő nyákot feltenni?
www.classd.fromru.com <---- ezen vannak komplett UcD projectek nyákkal mindennel, viszont ezek kicsit már komplettebben védelemmel mindennel. Teszek fel énis egy rajzot, csak maga az alap UcD, de nyákom nincs hozzá, de nem tul nehéz rajzolni egyet hozzá. A kapcsoláson van pár alkatrész amit ien néven nemfogsz kapni mert ezek smdk, de a fet helyett +-45Vig jó az IRF540N, +-70Vig pedig az IRF3315. A tranyókra nem túl érzékeny, oda szinte bármi jó ami tudja azt amit a rajzon lévő, ha valamihez nemtalálsz helyettesítőt szólj és írok.>
Sziasztok
Azt szeretném kérdezni, hogy a nyuhalmi áramot lehet a pozitív tápfesz ágán mérni? Ha igen akkor gong vam mert nem megy 60mA fölé
Szia. Természetesen lehet, csak akkor beleméred a meghajtó áramkör felvételét is. Én egy 60W-os izzót kötöttem a + ágba és így állítottam be kb 60-70mA-t 28V-os tápfesszel. Ha csak 60mA mérsz akkor valami nem jól van. Nem tudom túl vagy e már rajta de ajánlom a http://www.freeweb.hu/haromb/index.html címet. És köszönet Király úrnak, nagyon király
Üdv.
Köszi...
Már többször is elolvastam a forrásoldalt. Amit elfelejtettem mondani... hogy én -IRFP240 és IRFP 9240-t használtam az áramkörben - 2x42 voltról megy -és működik rendesen, szól szépen, erősít... -Ja és 48mA fölé se megy (bemenetet letestelem, kimeneten semmi sincs, de ha van akkor se megy föntebb) Azért írtam soká, mert azt hittem hogy én hibáztam valamit, és csináltam új panelt, de ezzel is ugyanaz. Viszont 540 és 9540-es párral be tudtam állítani a 100mA-t.
Én akár 100mA fölé is tudtam állítani, mondjuk eléggé mászkált a hőfoktól. A FETek tokját mivel vagdostad ugy be?
amugy nagyon szép. Én a negatív oldalt mértem az áramot egyébként.(IRFP feteket használtam) de szerintem nem baj ha nemtudod fentebb állítani, ha így sem torzít az erölködő. |
Bejelentkezés
Hirdetés |




, ezért 33k-s került bele. (ez annyiban változtat hogy nagyobb jelszint vezérli ki ez nekem így kényelmesebb is) Az IC pedig 
. A fura az, hogy az eredeti és a cserélt
persze nemnaon szerettek müködni, aztán az első ami szolt az egy
igaz csak kicsi a különbség de akkoris 





