Fórum témák
» Több friss téma |
Fórum » Kapcsolóüzemű (PWM) végfok építése
Nem értem, miről beszéltek. Azoknak a fojtóknak az a feladata, hogy a vezérlőáramkörök felé megszűrje a tápfeszt. Amikor a végfok működik, mindenféle beszakadások, meg túllövések keletkeznek a tápon, erre kellenek ezek a fojtók, hogy ezt ne engedjék a kisáramú részekre jutni. Miért kell ehhez 5A? Ott legfeljebb 100 mA fog folyni. És ez vajmi kevéssé függ a teljesítménytől, ha a kapcsolási rajz szerint vannak elhelyezve. 10 uH-hez bőven elég egy RM 10-es. Más kérdés, hogy az már sok is, szerintem a 10 uH-t a tervezője ilyen ellenállás méretű, előregyártótt fojtóból képzelte. A nyáktervet nem tudom megnyitni, valaki csináljon belőle valmi használható formátumot is, én nem ezt a nyáktervezőt használom.
Üdv!
A 10uH induktivitásokkal pont az volt a probléma, hogy a gyártó, nem a kapcsolási rajz szerint tervezte bele a nyákba, hanem az egész erősítő ezen keresztül működik. Kép formátumban mellékeltem neked a nyákot, aminn ez látható is, ezért esett szó az 5A terhelhetőségűekről. Az RM10-es magot nem a 10uH szűrőkhöz akartuk, hanem az erősítő kimeneti folytójához.
Értem, bár én nem tenném a tápfesz ágakba a 10 uH-ket. Nem sok értelme van.
Sziasztok!
Eddig még csak nézegettem ezt a témát, de végre találtam egy egyszerűnek tűnő kapcsolást, amit megpróbálnék megépíteni. Az alapja 7400. Egy régi HE újságban találtam. Szerintetek érdemes vele foglalkozni? A másik kérdés, hogyan lehetne a végfokozatot FETesre alakítani? Köszi: uli
Nem is a világot akarom megváltani vele
Csak azért egy olyan 20-30 W-ra örülnék ha valahogy fel tudnám turbózni és nem is elégedetlenkednék
Azért ennyire nem egyszerű. Ezt a kapcsolást felejtsd el, még gyerekjátéknak sem jó. Keresd meg az UcD-t. Az ennél jóval bonyolultabb, de azon megtanulhatod az alapokat.
Üdv mindenkinek! azt akarom kérdezni hogy hol lehet beszerezni PWM erősítőhöz ferritgűrűt?
Kezdjük ott, hogy légréses ferrit kell bele.
Hol lehet beszerezni? Tutinak a Tali Bt. mondható. Kérhetsz pl T-106/2 porvasmagot, Al=13 De lomexes légréses ETD29-is jó, az N67-es anyagú.
Üdv mindenkinek!
Elkészültem az orosz UcD 2.5-ös erősítővel. Első indításnál beindult, nem volt semmi komplikáció. Alapjáraton, a kimenetet szabadon hagyva, egy pár perces üzem után, a borda langyos volt, ami gondolom a BD139-es tranzisztornak volt köszönhető. Zenehallgatás közben komolyabb hajtásnál, a kimeneti folytó épp hogy kézmeleg volt, a feteken lévő borda, ami egy pc tápból lett bontva, venti segítségével szintén csak langyos volt. A hangja szép volt, a mély hangok igen erőteljesen szólaltak meg. A kapcsoláson feltüntetett bat54-es diódákkal viszont vigyázni kell, mert azok nem jók! A helyes típus a bat54s jelzésű. Erre ügyeljen aki esetleg szeretné megépíteni. A végére pedig egy-két kép az elkészült erősítőről.
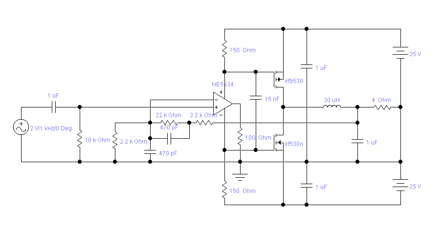
Hali mindenikek!
Az lenne a kérdés,hogy a kapcsolásban található 30uH tekercs helyet az ellenállás kinézetű induktivitás is jó vagy csak tekercs? Illetve IRF540ésIRF9540-nel is jó? Valamint hány W?
Szia, lenne két kérdésem az UcD-vel kapcsolatban. Mindenképpen kell neki a teleföld pláne mindkét oldalra? Több hasonló kapcsolást láttam amin egyáltalán nem volt. A másik a rövidzár. Ha jól emlékszem van ebben valami védelem egy 555-el de valóban képes az megvédeni a feteket rövidzár esetén, esetleg túlterheléskor?
Az a 30 uH-s tekercs egy 30 uH-s induktivitás, tehát nem ellenállás! A 4 ohmos ellenállás pedig a hangszórót jelképezi. Ha jól raktad össze, akkor 40...50 W-ot tud. Nem tud elég magasra felmenni a kapcsolási frekvencia, emiatt nem igazán jó teljes sávszélességű végfoknak. ( másmilyen opamp kellene bele ) De mélyekre nagyon jó, minőségre is.
Nem igazán jó 540/9540-nel, túl nagy a totál gate töltésük. De ki kell próbálni.
Köszi!
Én nem ellenállásra gondoltam,hanem van olyan induktivitás is ami hasonlóan néz ki. És ebből a kapcsolásból nagyobb teljesítményt nem lehet kihozni? Illetve IRF P240 és IRF P9240-sem jó? Vagy nincs valakinek olyan kapcsolás ami PWM végfok és legalább 500W? Már ha lehet ilyet ilyenben építeni.
Üdv!
A kétoldalas nyáknak szerintem sincs sok értelme, mivel az összes összekötés meg van oldva a panel alján. A védelmi rész valóban egy 555-ös ic segítségével van megoldva. Elméletileg működni kellene rövidzár esetén, de hogy gyakorlatban hogyan reagál, azt nem tudom. A kapcsolást megrajzoltam a splan nevő programmal, elvileg nincsennek benne azok a hibák ami az eredeti kapcsolásban voltak, felteszem ide akit érdekel leszedheti.
Lehet ilyet építeni, de ha nincs komoly gyakorlatod legalább a kapcsolóüzemű tápok építésében, akkor inkább mondj le róla. Persze, meg lehet tanulni, de mondjuk egy év... ha szorgalmas vagy. Inkább vegyél készen, pl. a Vateráról.
Hát akkor maradok a tranyóknál meg a feteknél
Kb egy ilyet meg építeni legalább annyi lenne mint egy kapcsi tápot?
Teliföldel mindenképp jobban jársz, csökkenti a soros induktív tagot a kapcsolókörben, így a fesz. túllövéseket is, illetve a kibocsájtott EMI-t.
Nameg leárnyékolja a kis áramú részeket, ami szintén jól jön. Rövidzárvédelem, sajna csak egy oldalon figyel, ha a kimeneti jel negatív, és jön a rövidzár akkor az erősítő teljes kivezérléssel reagál rá (mivel egy teljesítmény komparátor) ami az alsó fet halálához vezet.
Köszi, nekem is ez volt a gyanúm hogy igazából nem véd, akkor pedig semmi értelme csak a helyet foglalja. Valami hasonlóan gyors megoldás kéne bele mint a hegesztők áramszabályozása.
A rajzot feltehetnéd valami nézhető formában mert ezt nem tudom megnyitni.
Alapjaiban a kapcsi táp sem egyszerű. De egy D-class erősítőnek sokkal több buktatója van, még akkor is, ha az elkészült példányok látszólag olyan egyszerűek is.
Nem ismeritek a Philips UM10155-ös kiadványát? Szintén az UcD, de tettek bele áramkorlátot, mindkét oldalra. Meg valami orosz változatot is láttam rendesebb áramkorláttal.
Vagy amit egyszerűen lehetne csinálni, az Hall elemmel mehet. Valami TLE4395, vagy ilyesmi típust használtam. Ez olyan, mint egy komparátor, mondjuk 9mT indukciónál bekapcsol, 7-nél meg kikapcsol. A kimeneti fojtóba kell beletenni, vagy kézbentarthatóbb, ha egy pici ferritrúdon van néhány menet, a rúd egy-egy végén egy -egy Hall elem. Egyik a pozitív, másik a negatív oldalra. A kimenetüket össze lehet kötni ( nyitott kollektor ) ami egy alkalmas helyen letíltja az erősítőt addig, míg az áram ( indukció ) le nem csökken a fojtóban. De lehet olyan is, hogy nem áramgenerátort csinál a végfokból, hanem csak kikapcsolja egy időre. Még 150 kHz-en is nagyon jól megy. A hőfokfüggésről, meg a pontosságról nem túl jókat ír az adatlapja, de a valóságban sokkal jobbak.
Azért kösz.
Majd azt a kicsit akkor meg csinálom,ami legelőször be tettem kapcsolás.
Itt a rajz, remélem olvasható rajta minden.
Hello!
Nem tudja valaki hogy a TAS5630-as tipusú IC-t mennyiért és hol lehet kapni? Üdv, kisedison
Most ez honnan jött? Miért ne ismernénk?
(Mondjuk csak mellékesen írták bele, és külsőleg lehet hozzáépíteni) Két hall-elem sokkal drágább pár söntnél, egy opto-nál meg egy 555-nél. Az orosz UcD-nek pedig nem jó sem az áramkorlátja, sem a nyákja, ha valaki abból akar bulizós végfokot akkor át kell terveznie.
"Most ez honnan jött? Miért ne ismernénk?"
Lehet, hogy te ismered, de egy újszülöttnek minden vicc új... "Két hall-elem sokkal drágább pár söntnél, egy opto-nál meg egy 555-nél." Nem hinném, hogy annyival drágább lenne. Mondjuk 2...4 száz forint. Egyébként nem számottevő egy ilyen erősítő anyagköltségénél. Gondolok itt a dobozra, a tápra, stb. Különösen izgalmas, amikor a söntöt mondjuk 50 A-re kell megcsinálni... "Az orosz UcD-nek pedig nem jó sem az áramkorlátja, sem a nyákja, ha valaki abból akar bulizós végfokot akkor át kell terveznie." Ezt megindokolnád? Honnan tudod? Megépítetted? Egyébként sem azt mondtam, hogy AZT kell megépíteni, hanem láttam valamit, ami kiindulásnak jó lehet. De biztos vagyok benne, hogy neked sokkal cizelláltabb, kész elrendezéseid vannak. Esetleg, megosztanád velünk valamelyik, - minden szempontból - jó elrendezésed? Vagy csak a kritikát tudod gyakorolni?
Az az UcD 2.5 pöccre indul és jó az áramkorlátja is. Meg kell építeni. A nyákterv is jó, csak vigyázni kell, ha "homemade" a nyák(nincs rajta lötstop lakk), akkor folyasztószer maradékoktól megbolondul az egész. A kapcsolási rajzán a "blue LED1" kicsit furcsa, nálam ment piros és zöld LED-del is, a piros jobban tetszett.
Az UM_10155 is jó. Jó építést!
Akkor most jó vagy nem jó? Egyébként az optóval lehetne párhuzamosítani egy másikat ami az alsó söntöt figyelné.
Mint írtam, megépítettem, és működik. A negatív tápfesz felöli opto beépítésére, és a kettő párhuzamosítására már én is gondoltam, szerintem működne a dolog.
|
Bejelentkezés
Hirdetés |






Csak azért egy olyan 20-30 W-ra örülnék ha valahogy fel tudnám turbózni és nem is elégedetlenkednék









