Fórum témák
» Több friss téma |
- Ez a felület kizárólag, az elektronikában kezdők kérdéseinek van fenntartva és nem elfelejtve, hogy hobbielektronika a fórumunk!
- Ami tehát azt jelenti, hogy a nagymama bevásárlását nem itt beszéljük meg, ill. ez nem üzenőfal! - Kerülendő az olyan kérdés, amit egy másik meglévő (több mint 17000 van), témában kellene kitárgyalni! - És végül büntetés terhe mellett kerülendő az MSN és egyéb szleng, a magyar helyesírás mellőzése, beleértve a mondateleji nagybetűket is!
Sziasztok. Megépítettem ezt a kapcsolást Bővebben: Link
De az a problémám, hogy a relé nem rendesen húz be, mivel nem úgy van, hogy vagy megkapja a feszültséget, vagy nem, hanem folyamatosan növekedve kapja meg, ahogy melegedik az érzékelő. Hogy kössem be, vagy mit csináljak, hogy 5.00V felett bekapcsoljon, alatta pedig ki, és ne legyen átmenet? A segítséget előre is köszi. üdv
Szia, nem értem azt az 5 voltot, a kapcsolásban 12 voltos relé szerepel. jó lenne tudni miket változtattál meg.
Szerintem a harmadik lenne a legjobb választás
Egyiket sem. Ezek nem jók ultrahangra. Tudni kéne, hogy amit építesz, milyen frekin működik, milyen teljesítményen, és ahhoz választani egy megfelelőt. (Amúgy ultrahangra való hangsugárzót nem lesz egyszerű dolog szerezni; HEStore felejtős)
Hello. A relé nem 12V-os, hanem 5V-os. Gondoltam arra, hogy egy 7805-össel fogom megtáplálni, de rájöttem, hogy nem tudom, ha jól sejtem 7905-ös kellene hozzá. De ha a behúzott relé feszültségét megmérem, akkor 4.8V körül van. Ezért írtam az 5 V-ot, mert 12V nem jut a relére. A táplálást 12VDC. Üdv
Sziasztok!
Szeretnék szétszedni hagyományos izzókat (230V), hogy ne robbanjanak szét és utána össze tudjam rakni, mintha még mindig gyári lenne. Hogyan lehet, roncsolás mentesen szépen szétszedni?
Nekem egyszer sikerült, egy olyan izzóval, amelyiknek elvált a foglalata az üvegtesttől. Levettem a foglalatot, az izzó aljánál, ahol bemegy a 2 vezető, onnan fogóval óvatosan kitörtem az üvegcsonkot, és szépen óvatosan ki tudtam venni az izzószálat mindenestől. Ha ez sikerül, szerintem ha szilóval visszaragasztod a menetes részt, ugyanúgy fog kinézni.
Hello!
Kicsit érthetetlen amiket írsz.. - A feszültség a relén nem kúszhat-mászhat, mert az áramkörben pozitív visszacsatolás van. Erre szolgál, az R6 ellenállás. Ha eléri a kapcsolási pontot, határozottan át kell váltania. Ez egyben hiszterézist is készít, így visszaváltani nem ezen a ponton fog, hanem lejjebb. Egyetlen kivétel, ha a tápfeszültség szűretlen, és így az IC a brummot is "erősíti". Akkor (kis hiszterézis esetén) lassú lehet az átmenet, de ezt viszont a relén hallanod kellene, mert berreg. - Nem tudni, a reléd milyen ellenállású, tehát 5V mellett, mekkora az áramigénye. Mert az eredeti rajzon, a 12V-os relének 685ohm az ellenállása. Így a reléáram, 18mA körül van. Ha az IC-nek 5V feszültséget adsz, akkor a relén soha nem lesz ennyi. Ennek oka, hogy az IC adatlapja azt írja, hogy a kimenet maradék feszültsége 50mA terhelés esetén, 0,75..1,5V. Tehát átlagosan, 1V-al kevesebb lehet mint a tápfeszültség. Mivel ez a maradék feszültség a terhelőáramtól is függ, nem mindegy az értéke. - Miért kellene 7905 negatív stabi az LM311-nek? Itt egy tápfeszültség van, tehát lehetne az 7805-is. - Sokkal egyszerűbben járnál, ha a relével egy soros ellenállást kötnél be úgy, hogy a 12V feszültségből a relére csak 5V jusson. Persze, ha a relének nem nagy az áramfelvétele. - "mert 12V nem jut a relére" most nem jut, vagy nem juthat? Mert ez nem mindegy.. Ha meg úgy mérted, hogy a relé 4,8V-on húz meg, akkor az nem is 5V-os, hanem inkább 6..9V-os relé. üdv! proli007
Üdv!
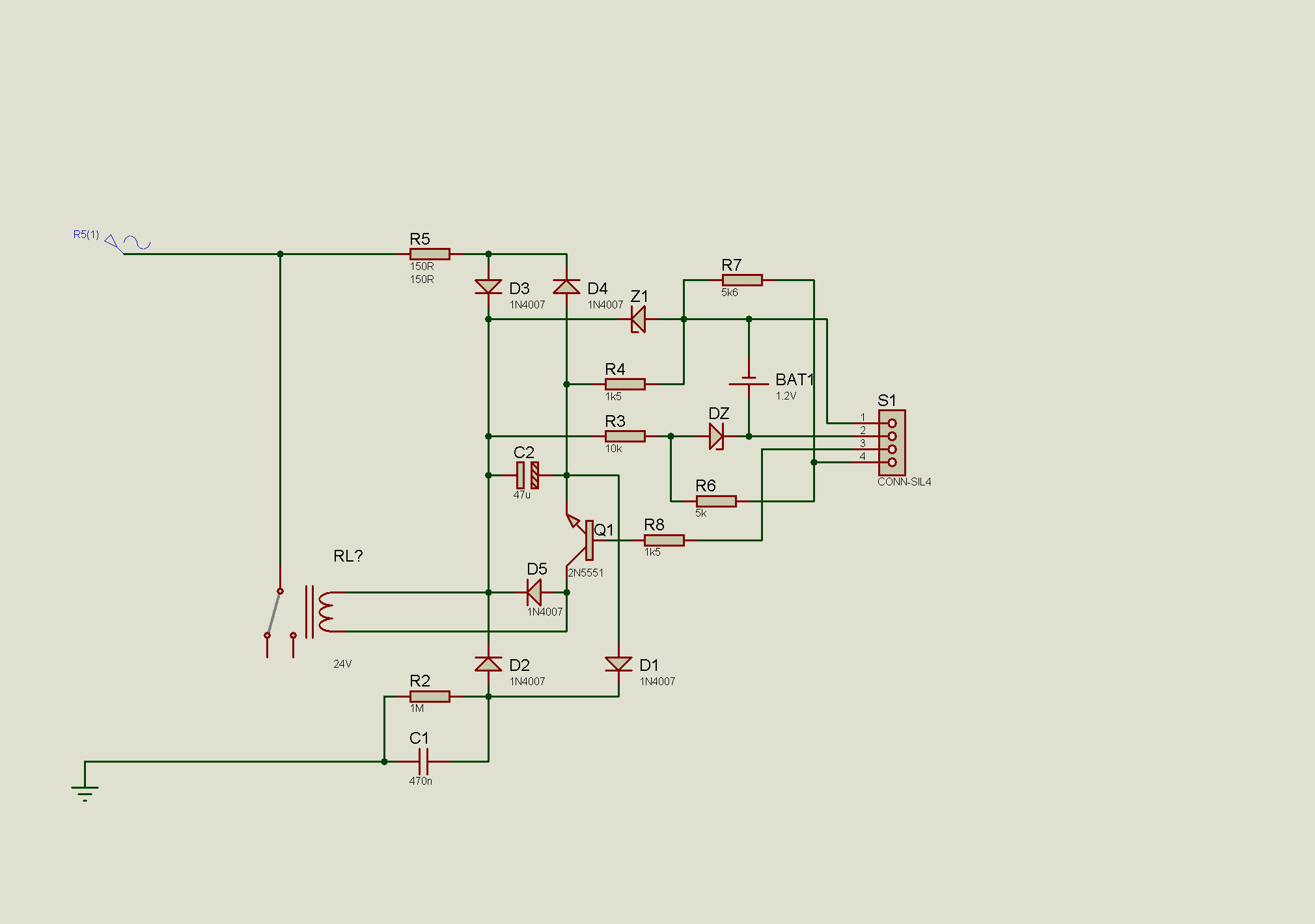
A csatolt rajzon látható két zéner feszültsége milyen lehet? Egy programozható kapcsolóóráról lett levéve a rajz. A két zéner az eldurrant és nem olvasható rajtuk semmi.
Hello!
Ránézésre azt mondanám, két 12V-os zéner van benne, tekintve, hogy a relé 24V-os. De a rajz valahogy nem jó. Mert ha a tranyó ki van kapcsolva, akkor a zénerek "nem fogják" a tápot. Szóval a zénereknek, valahogy a C2-vel párhuzamosan kellene lenni. Az ellenállásoknak nem látom a funkcióját (értelmét). üdv! proli007
Sziasztok meg szeretném tudni hogy a rendörségi villogóba mijen alkatrészek kellenek és mit csinálnak
elöre is kössz
Üdv!
Ha esetleg segít itt a nyákrajza is sprint layoutban ez biztosan egyezik az áramkörrel.
Hello!
Ez messze nem az amit rajzoltál. Ha megnézed, a Z1 párhuzamosan van a C2-vel. Tehát az egy 24V-os zéner lesz. (BZX85 C24). A DZ jelölésű meg szerintem sima dióda, nem zéner (nyitó irányban működik). Az R3/R4||R6+R7 osztó, kb. 2,7V-ra osztja le a 24V feszültséget (DZ anódjára), és a DZ diódán keresztül tölti az aksit. Szóval nézd át a rajzot, ez szerint. üdv! proli007
Köszi a választ.
Nem vettem még le nagyon sok rajzot panelról.
Hello!
Ha kész a rajz, össze kell vetni, hogy egy-egy vezetősáv, melyik alkatrészeket érinti. És az a rajzon is úgy van-e. De az, hogy a rajz ez után kinézetre (áramkörileg) is értelmezhető képet mutasson, gyakorlat kell a kapcsolások terén.. (Nagyon sokan rajzolnak olyan elvi rajzot, hogy csak vakaródzok "mit is akar ez csinálni?...) üdv! proli007
Nem tudom, miért érthetetlen, amit írok, de akkor megpróbálom mégegyszer. MInt írtam, minden úgy van, és olyan, és akkora értékű, mint a kapcsolási rajzon, kivéve a relét, ami nem 12V-os, hanem 5V-os. Rá van írva. Ezért gondoltam, hogy nem közvetlenül a relét kapcsolom, hanem azt a feszültséget, ami a relére jutna, hogy ne jusson rá túl sok (tehát pl 10-12V) egy 7805-össel 5V-ra levéve adom a relének. De kipróbáltam, nem működik úgy sem. A tápfeszültség 12V egyenirányított, a rajzon adott kondival szűrt feszültség. És ha a relét nem kötöm be, csak a visszajelző LED van a kimeneten, akkor sem határozottan vált át, hanem erősödik, és utána világít rendesen, ha pedig csökken a hőmérséklet, akkor gyengül a fényereje, majd elalszik. Ha a relé rá van kötve, akkor ezen átmenet közben brümmög, azaz olyan mint egy kisebb teljesítményű zümmer... Tehát a problémám főleg az, hogy lassú az átmenet. Nem az LM 311-nak akarok negatív stabkockát, és nem is az áramkörnek.
Üdv.
Akadt egy kis gond. Épp egy kerámia kondenzátor mellett fúrtam és egyszer csak megkapta a fúró a sarkát és picit lerepedt róla a borítás! Azt akarom tudni hogy maradhat úgy és nem lesz gond vagy mindenképp cseréljem?
Tettem egy 22n-s kondit, a hiszterézis ellenállást kicseréltem, még kisebbre is amit írtál, de a helyzet még mindig változatlan. Lehet az a hiba, hogy a relé tekercsének ellenállása 47ohm?
Csak annyi történt hogy letört egy kicsi abból a külső kerámiából és valami fém látszik egy kis repedésen!
Hát köszi a tippeket, az adatlapból nem sokat értek, nem tudom mit kell nézni, de majd megnézem mégegyszer. Köszi a segítséget! Üdv
Hello!
Az IC maximális kimenő árama 50mA. A 47ohm-os 5V-os reléhez, 106mA szükséges. A tápfeszültség is valószínűleg ettől a terheléstől brummos.. üdv! proli007
Hello!
Elfelejtettem írni, hogy ha csak a Led van a kimeneten, és akkor sem vált át határozottan, akkor a visszacsatoló láncban (R6) valahol szakadás van. Ha a megtápláló tápegységben nincs puffer kondenzátor, akkor a C2-nél a 3,3µF édes kevés. Ott minimálisan egy 470µF-ot kell tenni. üdv! proli007
Hali!
Kaptam egy valószínűleg panelhibás erősítőt. Ki szeretném mérni hogy hol van megszakadás, zárlat. Multiméterrel ezt hogy tehetem meg, mi ennek a módja? Valamint van egy valószínűleg zárlatos Graetz Hídam, ott is hasonló lenne a kérdésem, hogy tudom kimérni multiméterrel?
Sziasztok!
Javítottam már 1000 meg egy tápot ,de valamit nem tudok róluk,a pg kimenet micsoda? Tudom hogy milyen feszültségszint jelenik meg benne és mikor,de azt nem tudom hogy ez az alaplapnak milyen infót szolgáltat? Olvastam olyat anno hogy a processzornak küldi az infót hogy ,,game over leállok". ez igaz? És még egy kérdés. Itt van pár rövidítés,egy program írja nekem a különböző Celsius fokokat a gépemen ,de egy két rövidítést nem értek: Core1 Core0 HDO Aux System Ír mellé hőfokot,de nem tudom minek a hőfoka. Egyedül csak a CPU-t értem ,de a többire is kíváncsi lennék.
pg= Power Good
Azt az infot kuldi elvileg, hogy a megfelelo feszultsegek felalltak es megvannak. Gondolom, mostanaban nem minden tapban van implementalva, illetoleg nem minden alaplap igenyli. A core1/2 a procimagok homersekletet erzekeli A HDo VALOSZINULEG a hard Disk, azaz a wincsi Az aux az auxiliary, vagyis kiegeszito homero, az alaplapon van egy csatija. A system meg valoszinuleg a haz.
Hali ehhez a kapcsoláshoz milyen kondit használjak?Hangváltó
Szia!
Ilyen bipoláris elektrolitkondenzátorokat használj.
köszi a választ
köszi a választ!
Szétszedtem tegnap a gépet kicsit kiporolni és azt vettem észre hogy elég meleg volt a videókártya hűtőbordája. Gondolom annyira azért nem hogy bajos legyen,de mivel a lehetőség adott volt én raktam egy kb 12 centis ventilátort a gépbe ami áramoltatja a levegőt ás a videókártya hűtőbordáján és utánna a gép hátulján lévő résen távozik a levegő,és oldalról szívja befelé.Namost ebből a levegőből jut a processzornak is úgy csináltam,és mikor ki lett fújkálva kompresszorral szépen az alaplap és a tápegység utánna került ez a hőmér program,és hát semmi nem megy 35 fok fölé,ha játszom sem. |
Bejelentkezés
Hirdetés |










