Fórum témák
» Több friss téma |
Fórum » Hangsugárzó építés, javítás - miértek, hogyanok
Témaindító: csonthulye, idő: Dec 10, 2005
Témakörök:
A mély közép hangszóró az Monarch sp 320 ht 8 Ohm 300 Watt A magas az meg valami német magas sugárzó tölcsér arról nem tudok mást. De lényeg a lényeg jó lenne egy hangváltó ha jól értem.
És még annyi hogy ha adok neki 140 wattot 4 Ohmon attól ugye nem lesz baja egyik hang sugárzónak se?
Uh de megkönnyebbültem. Már azt hittem a SAL hangfalépítő füzetet akarod ajánlani.
Ha ilyen egyszerűen akarja megoldani , akkor egy tekercs tényleg kellene a mély elé sorosan. 1-1.5 mH kb .
Ez így biztosan nem igaz.
Pedig kb. olyan, mintha azt ajánlotta volna. Azok a rajzok-képletek valós hangszóróknál használhatalanok.
Most arra gondolsz ,hogy ha közeledünk a keresztezési frekvenciához akkor ott mindkét hangszóró ( a meredekség dB /oktáv fügvényében) egyre inkább próbálja lesugározni ugyanazokat a hangokat és így itt egyrészt csökken az impedancia ,másrészt ott nagyobb lesz a kiemelés? Mondtam a kérdezőnek ,hogy pontos adatok nélkül nem lehet segíteni.
Nem. Arra gondolok, hogy a hozzászólásodban írtak kompletten nem fedik a valóságot. Csak azt írhatnám az összes mondat végére, hogy ez biztosan nem így történik.
Egyébként akár ránézésre is lehet segíteni. Persze nem olyan színvonalon, mintha hónapokig dolgozna rajta valaki, de itt valószínűleg nem is erre van szükség.
Ehhez képest mi változott?
Az a füzet kell nekem ,már annyit hallottam róla. Múltkor megkaptad a táblázatokat a huzaltűrésről?
Nem követem el azt a hibát!
Még végiglapozni is nagy hiba lenne.Ha dobozterveket és váltókat szeretnél nézegetni akkor inkább ezeket. Annál a nemistudoménmineknevezzemnél sokkal többet érsz vele.
Köszönöm ,de ezeket már mind begyüjtöttem.
Megkaptad amúgy a mailt? Mert mostanság nem mindig érek célt az üzikkel
a monacor is hasonló pontossággal-precizitással működik, mint a SAL, csak sokkal nagyobb méretekben. És sokkal drágábban. Hála az utóbbi időben elérhetővé vált olcsó Peerless dómoknak, már nagyjából minden téren helyettesíthetők
Annyi hogy a két monarch hsz átkerült két külön dobozba méghozzá egy videoton dc 3011a dobozába egy átalakított reflexcsővel(100mm es) és egy tölcseres 80 wattos magas került a videoton dobozba. Tehát van egy videoton doboz benne egy monarch mély közép és egy tölcséres magas meg egy reflexcső ami eredetileg benne volt a videoton dobozokba azok kikerültek onnan és a fölösleges lukak be lettek "foltozva".
Tölcsérről pontosabban, esetleg kép?
Lefényképeztem a a magas sugárzó adatlapját sajnos a csak web kamerával mert a fényképezőm elromlott).
Huh, ez még csoda, hogy működőképes. Ritkán látni ilyen hangszórót. Kb. mintha a múzeumból szökött volna.
Viszonyításképp mekkorák a külső méretei? ![]() Az eddigiek alapján, a mélyhangszóródhoz sajnos nem passzol, igazán csak 3-4k fölött alkalmazható jól szerintem, a 2,2u-ból lehet 3,3 vagy 4,7, és bekerülhet egy soros ellenállás a magashsz és a szűrő elé, 4,7 ohm körül, ha 8ohm a névleges impedanciája. Esetleg másodrendűsíthető is egy 330uH körüli induktivitású tekerccsel. Így is lyukas lesz kissé a középtartomány, de talán kevésbé, mint a 2,2-es kondival.
Hát csak a tölcsér tetejét tudtam megmérni az 90mm mert a többi az hátulról van beleépítve a ládába a mágnes valamivel nagyobb átmérőjű.
És még valami azokról a monarch hangszórókról tudnál valami adatokat mondani?
Értem, akkor egy 500Hz-el lehet még lefelé menni, viszont többet már nem érdemes, hogy terhelhető is maradjon.
A monarchról tudok mondnai közelebbit, csak vissza kell keresni a régi hozzászólásaimat.
Értem amúgy ezeket a magas sugárzók Németországból lettek hozva és így ránézésre szinte nem is voltak használva meg szép hangjuk szerintem de ezekről sem tudok szinte semmit ugyan úgy mint a monarch-ról
Hali!
Szerintetek a rezonátor sub ládákat mennyire lehet lakásban használni?
Hát lehet használni de nemigen oda vannak tervezve szerintem
(mondjuk én is ott használok kettő jó termetes darabot.
Idézet: Akkor még azért vannak egyben. „szinte nem is voltak használva” A szép hang relatív, de szerintem maximum PA-ra jók, ahol csak annyi kell, hogy hangosak legyenek.
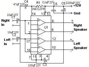
Üdv! Szeretnék egy hangfalat csinálni a mellékelt kapcsoláshoz. Tehát a hangfalkészítésről szeretnék pár alap dolgot megtudni, esetleg egy kapcsolási rajz, (ha kell ilyenkor olyan) vagy valami útmutató hogy hogy csináljam meg és milyen hangszórókkal. Ha ilyenkor lehet választani akkor jó lenne olyan hogy magas közép mély hangszórókkal, de hanem lehet akkor akár egy hangszórós is jó nem tudom hogy működik ez. Előre is köszönöm a segítséget, elnézést a kezdő kérdésekért.
De azért nézegesd, amit a másik topikban linkeltem.
elolvastam a hangváltóról készült részeket, nagy részét már idáig is tudtam csak azt nem tudom hogy ahhoz a kapcsoláshoz amit linkeltem, mit kötök hozzá. egyszerűen rákötök egy mély, közép és magas sugárzót, és az általad linkelt lapnak megfelelően kondenzátorokat tekercseket és ellenállásokat kötök elé? Ha így van mekkorákat? Ez az amit nem értek:S
Még nem olvastad el jól. Ne csak a váltót, az egészet nézd meg, mert a hangsugárzó a dobozzal, nameg azelőtt a hangszóróválasztással kezdődik.
Sziasztok!
Van egy P1500-as JBL hangszóróm, ehhez keresek komplett doboztervet. Lakásban használnám, nem autóban. Nem a mérete a lényeg, meg nem is a nagy hangnyomás, hanem hogy kicsi legyen a torzítása és minnél mélyebbre menjen le. Van valami javaslatotok?
S mekkora helyiségben használnád, milyen ersítővel?
Kb. 52 nm és egy 100 W körüli VF2 szerűséggel.
Akkor nagyjából 150 literes doboz (maximum 180), 28-30Hz-re hangolva. És a keresztmerevítéseket ekkora doboznál már nem lehet elspórolni.
|
Bejelentkezés
Hirdetés |




Még végiglapozni is nagy hiba lenne.
Megkaptad amúgy a mailt? Mert mostanság nem mindig érek célt az üzikkel 

