Fórum témák
» Több friss téma |
Fórum » LED-es kivezérlésjelzők
Témaindító: KeserűCukor, idő: Márc 27, 2006
Témakörök:
Szia! Szerintem van egy jópofa megoldásom számodra:
Minimális alkatrész igénnyel, logaritmikus kijelzés, 12 LED, feszültségcsúcs kijelzés, Túlvezérlés jelzéssel. Tápfesz: 5V Lefilmezetem és kitettem a Tube-ra: PROVU12 A profi kivezérlésjelzők leírása Wikipedián: Peak programme meter Az elektronika méréseink szerint megfelel az IEC 60268-18 szabványnak. Az elektronikát vonali szinttel (0dB) kell vezérelni, ekkor a zöld LED világít. Erősítő elé kell kötni, az előerősítő (keverő) után. Eredetileg profi 32 csatornás keverőpultba készült az elektronika, ezért volt lényeges a túlvezérlés kijelzése. (Egy ilyen pultba 70 kivezérlés jelző van /stereo+monitor/ ezért olcsó is ) Ha érdekel, akkor küldöm a részleteket. Üdv. Attila
Az a baj hogy már nem sok van hátra a mostani munkámból,de ha ezt befejeztem akkor lehet róla szó hogy megcsinálnám.Ha majd esedékes lesz akkor írok ide,vagy küldök egy e-mailt.
Üdv.: Peti
Heló!
Beraktam az ellenállásokat és a kondit,az a baj hogy csak 3db led világít a 12-ből,ha jelet kap akkor villognak(egyszerre).Lehet hogy kezdem előről a egészet,csinálok új nyákot meg minden. üdv.: Peti
Hello van 1 sor led em es szeretnek egy szimpla de tenyleg szimpla VU metert csinalni belole legyszi segitsetek...koszi
Nos én megkerestem helyetted(nagyon nehéz volt ennek a témának az első oldalán). Mivel öt leded van ez lesz a neked való.AN6884
T. Hozzáértők! / T. tiggersoft
Kérnék egy kis segítséget. Egy kivezérlésjelzőt szeretnék építeni a számítógépembe. Nem vagyok nagy pákamester, így az LM3915-re esett a választásom. Az alábbi kapcsolást építettem meg próbapanelen. http://www.bsselektronika.hu/index.php?id=94&from=10 A PC tápja látja el 12volt-al. A hangkártya kimenete és az erősítős hangfal közé szeretném tenni, hogy a hangerő ne befolyásolja. Két probléma jött elő. Nem elég a hangkártya kimenőjele és nem elég a dinamikája. Vagyis ha pl az erősítő után tettem akkor ugyan működött de csak 2-3 lednyi volt a változás. Valami igen egyszerű erősítőt keresek és azt , hogyan lehetne a dinamikáját növelni.
Nem kell elé előerősitő, elég a referenciát újraszámolni, és jó lesz! Adatlapban benne van, hogy melyik ellenállásokról van szó! Üdv!
szerk:1,2k-ról és 10k-ról lenne szó. Ha szeretnéd használni a dot/bar kijelzést is, akkor kellene elé egy egyszerű egyenirányitás is. Én kihasználnám ezt a funkciót is, ha már tudja az IC, és nagyon látványos.
koszi....en se vagyok valami nagy mester ebben a szakmaban csak most kezdtem tanulni...ezt kell programozni vagy valami ijesmi?
Nem ezeket nem kell programozni, bekapcsolás után ha minden jó azonnal működik.
ertem....koszonom eddigi segitsegedet ha valami problemam lessz irok
Bővebben: Link
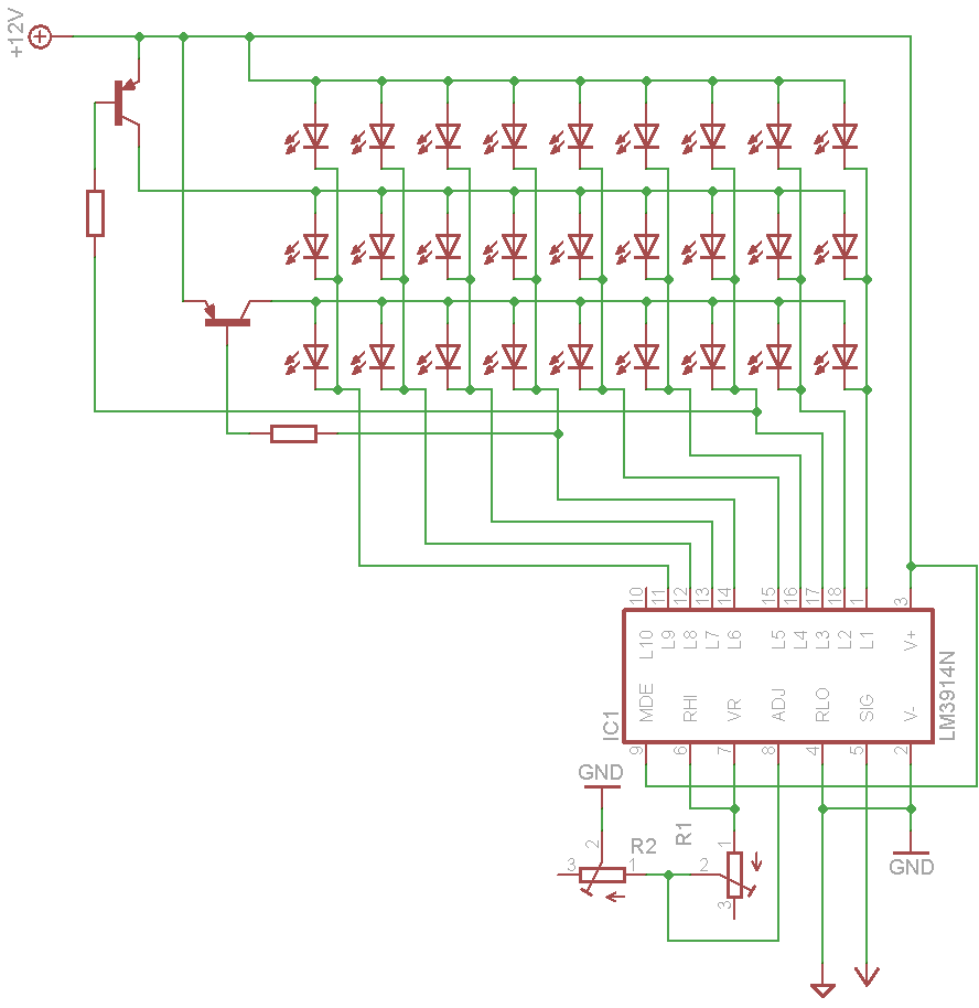
Sziasztok! A fenti kapcsolást rákötöttem lm3914-re. Jó-jó, de csak a 3 szintet tudom vezérleni soronként nem. lm3914-re nem lehet úgy kötni a ledet, hogy a led+ lába van az lm3914 kivezetésein?
Köszönöm!
Na pont ebben kellene segíteni. Növelni vagy csökkenteni kell őket? Az a dióda ide kell?: http://www.bsselektronika.hu/index.php?id=38&searchtext=lm3915&c1=1
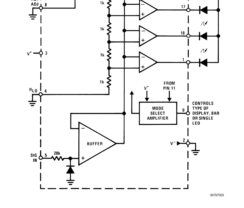
A referencia szint határozza meg, hogy az utolsó LED mekkora bemenő feszültségnél villan fel. Ezt a referenciát ez alapján csökkenteni kellene. Én amikor beállítottam, raktam az 1.2k és a 10k helyére egy-egy 10k-s potit. Ez azért fontos, mert a referenciának köze van a LED-ek fényerejéhez. Addig próbálgattam, amíg a fényerő a legnagyobb lett, és a kivezérlés is maximális lett fix bemenő jelnél. De ha tudsz angolul, és van kedved, az adatlapjában van rá képlet, és le van írva, hogy hogyan reagál az IC.
A linken látható megoldás nem éppen jó. Ha a bemenő jeled 0.7V, akkor ebből az 1N4148 elejt 0.3-0.4V-ot. Tehát a 0.4V-ig nem fog jelezni semmit a VU-méter. Csúcs egyenirányító kell neked, olvasd el ezt: Csúcsegyenirányítás. Ha elkészíted ezt a kapcsolást, és egy generátor 1kHz-ét rákötöd (számítógépes frekvenciagenerátor is jó), és teljesen torzításig kivezérled a sz.gépet, akkor le tudod mérni multival, hogy mekkora max. feszültség jön le csúcsegyenirányítás után, és ehhez számolod ki adatlapból a ref. ellenállásokat! És még ne felejtsd el a mode bemenetre kötni egy kapcsolót, ami a megfelelő feszültségek között kapcsol!
Felrakom a felturbózott VU-tornyom kapcsolási rajzát.
A lényeg: Egy laptoptápról lesz hajtva, 19VDC-ról stabilizálok 12V-ot. Ami meghajtja lehet mikrofon vagy vonalszintű jel. Ezután néhány extra szolgáltatás, be-ki kapcsolható módon: aktív aluláteresztő 160Hz-re, kompresszor (talán még működik is), egy kis plusz erősítés, csúcs egyenirányítás, utána egy LM3915, majd az RGB LED-ek, és az összes LED piros, kék, és zöld lábát pedig 3 db. PWM szabályzó hajtja (a képen 4db van írva, de 3 lesz!). Belenéznétek, hogy ne vétsek olyan hibákat, mint pl. műveleti erősítő nem megfelelő bemenetére adom a jelet, stb.? Megpróbáltam megfelelően összeollózni, remélem, nem tévedtem sokat! És érdekelne, hogy még mivel lehetne feldobni a kapcsolást, esetleg mit tartotok feleslegesnek benne. Gondolkodom még LPT portos vezérlésen is, de az még a jövő. A lehetőséget azért már most megadom neki ![]() Köszönöm!
Heló!
A helyzet az hogy csak 4db led világít folyamatosan, ha jelet adok neki akkor a 4 db led villogni kezd.Megcsinálom újból a nyákot,lehet hogy forrasztási hiba van benne,de megcsinálom inkább.Rakok be az ic-nek foglalatot,így könnyebb majd kezelni. Erősítőben tudsz segíteni? Üdv.: Peti
Sziasztok!
Elképzelhető, hogy rossz az IC-m? LM3914 BAR módban megy, de DOT-ban nem. Hiába meg GND-re V+ -ra a 9. láb a látvány ua. Vagy rosszul csinálok valamit? Az IC leírásából csináltam egy alap kapcsolást.
Van a bemenő jellel sorban bármilyen dióda?Mert ha nincs, akkor ez a baj. Néhány oldallal hátrébb megtalálható az pontos oka is!
szia!
Dot-módban a 9-es láb szabadon van, bar-módban tápfeszültségen. Dióda nem kell a bemenetre.
Értem én, hogy kell a dióda, de elvileg egy negatív félperiódust vágó dióda már benne van az IC-ben.
Nincs dióda.
Mellékelek egy rajzot. A 2db ellenállás és PNP nincs benn. Ill. most már igen, de ezzel is gondom van. Az lenne a cél, hogy amikor a 9. led felvillan csak utána kapcsolhasson be a következő 9. Viszont csak 10.11.12 kapcsol be nagyon halványan. Az ellenállások 220R. Életemben először próbálkozom PNP tranzisztorral. Segítsetek. Annyi még, hogy +12V-ról megy mert merül az elemem. Kb. 6,5V-ról megy.
Kicsit rosszul fogalmaztam. Szóval:
Ez egy 3x3x3 kis kocka. Amit szeretnék elérni az az, hogy alsó fix, középső csak akkor, ha alsón mind a 9 világit/villog, felső 9 csak akkor, ha az alatta lévő 18 világít/villog.
ÁÁÁ....
Úgylátom jól elrontottam. Most, hogy látom élőben és a rajzot kicsit mellé lőttem.
Hm. Nem tudom. Egy soros dióda egyenértékű lenne egy párhuzamos diódával? Az én kivezérlésjelzőmben sem működik soros dióda nélkül a pont kijelzés. Akkor legalább egy kondi kell a bemenettel párhuzamosan, előtte pedig egy soros ellenállás, hogy ne legyen túlterhelve a jelforrás. Bár már ehhez túl fáradt vagyok, lehet, butaság.
Szerintem egy valamilyen időállandóval rendelkező bemeneti puffer jobban "pontosítaná" a kijelzést, és akkor nem lenne ez a "szkennelés".
Én is erre gondolok, hogy inkább ez a lényeg. Bár váltófeszültséggel párhuzamos kondi... :nemtudom: Amit én építek, abban csúcsegyenirányítás lesz, kikapcsolhatóan, és a bemeneti pufferkondival párhuzamosan lesz 50ohm és vele sorosan 2kohm, hogy pontosan be lehessen állítani az RC időállandót. Kép jobb oldalán. Bár még problémázgatok a műveleti erősítők féltápfeszültségével. Ha érdekel, itt leírtam pontosabban, hogy mi a probléma: Bővebben.
|
Bejelentkezés
Hirdetés |




) Ha érdekel, akkor küldöm a részleteket.










