Fórum témák
» Több friss téma |
Fórum » Tesla tekercs építése
Idézet: „Akkor kevesebb ?” Az átütési távolságból kiindulva nem lehet pontosan meghatározni a feszültség értékét,talán még egyenáramnál,valahogy.De ez is függ többekközt: a térerő alakulásától, a vezetőcsúcs geometriájától,a levegő összetételétől,meg még rengeteg minden mástól is... Nagyobb frekvenciáknál viszont a koronakisülés intenzitása jórészt nagyobb,és ez a levegő átütési szilárdságát is befolyásolja.Ezért akár kissebb feszültség is átüthet nagyobb távon.
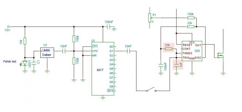
Ja és még pár kérdés! Skory néhány képén volt egy nagy kondi ha jól láttam,amibe belecsap a szikra,azzal nagyobb lesz a szikra?És láttam kapcs rajzot a zenés szaggatóhoz um 66-al és 4017-el a 18V-os mini teslához de most azt nem találom,hol van(ha tudod/tudja valaki)?És ha ez a tesla működni fog akarok egy zenélőt amire rá lehet kötni a jack csatlakozót,tudsz te vagy valaki konkrét kapcsolást úgy hogy még a kitöltési
tényezőt is lehessen állítani 1:5-1:12 között? Ha nehéz a jack-es kitöltési tényező szabályozós azért az um 66-osat el akarom készíteni.
Kiváncsi vagyok a te tesládra(ha szabad)küldesz kapcsolási rajzot róla?
Idézet: „...18V-os mini teslához de most azt nem találom,hol van(ha tudod/tudja valaki)?” Talán ez a 18V-os,Bővebben: Link,de gőzöm nincs róla.:nemtudom: Az az igazság,hogy sosem építettem meg még egyik verziót sem és nem is nagyon tervezem. Ez a Jack-csatlakozós ötlet egyébként nemhinném,hogy megvalósítható lesz Skori kapcsolásával,mivel ott fojtonos szaggatásra van szükség a túl nagy áramfelvétel elkerülése érdekében.Talán dallam IC-vel még skerülhet (például az említett UM66-al).A jack-es megoldáshoz pedig építs inkább plazma hangszórót.
Mostmár megtaláltam másik gépemen.De se neten se keresővel se Skory oldalán sem.Lényeg,hogy megvan(ez az egyes kép).Úgy kell bekötni ahogy a 2-es képen van?(Az egyes képen a c1 értéke mennyi?)
UM66 adatlapját nézd meg,onnan kiderül.
Működik a tesla tekercs! Köszönet a segítségért belganarancsnak,hodinkának és kollektornak. Még csak a miklósárpád tekekercsével van összekötve de megcsinálom a picit is.Be lesz dobozolva és van mutatós volt és ampermérőm és azokat is beleépítem.
Hello! Amúgy azt nem értem,hogy miért van 4 kondi kötve a tápra(C1,C2,C3,C7),nem lenne elég egy nagy(22000uF16v)?Ja és most csak 1 amperes tápom van de ha lesz 3...4 amperes,nagyobb lesz a jelenleg 3-4centis szikra?
A tápot illetően...pár hsz-el előrébb volt ám róla szó.Picit másképp,de ha használod a kobakod,rájössz..Kondenzátoros ötlet felejtős.
Nem szeretném kicserélni a kondikat,de mér kell négy ráadásul nem ugyanolyan?
A tápfeszültségen találhatunk 4db 1000µF-os kondit, ezekre a 10..12A-es áramimpulzusok miatt van szükség (pl. hogy az 1,5A körüli átlagos bemenö áram ki tudjon alakulni), a 6,8µF-os MKS kondenzátor a nagyfrekvenciás oszcillátor tranziensei miatt kellenek, enélkül az elkók melegednek és tönkrehetnek, illetve nagyobb feszültségcsúcsok alakulhatnak ki amik további alkatrészek meghibásodását okozhatnák"" ez a 2005. május 20. kép alá van írva,a szövegben keresd.........
Idézet: „Amúgy azt nem értem,hogy miért van 4 kondi kötve a tápra(C1,C2,C3,C7),nem lenne elég egy nagy(22000uF16v)?” A válasz szerintem ennél egyszerűbb.Pusztán a helyigény miatt van ez a kialakítás,hisz három kissebb kondit könnyebb és szebb is elrendezni a panelon mint egy böhöm nagyot,már csak azért is mert így nem csúcsosodik kifelé mint az Eiffel-torony. Üdv!
Ezen kívül 3db kondenzátornak az együttes ESR értéke alacsonyabb lehet, mint 1db nagyobb kapacitású kondenzátort használva.
A 24V-os minitesla verzióban akár 90A-es impulzusok is előfordulhatnak, ezért szerintem nagyon nem mindegy, hogy milyen minőségű(ek) a tápfeszt hidegítő kondi(k).
Köszi! Még egy:Mi az a LOW ESR? Keresgéltem de nem nagyon találtam,de néhány helyre oda volt írva,hogy 85° vagy 130°,azt sem értem.
Idézet: „A 24V-os minitesla verzióban akár 90A-es impulzusok is előfordulhatnak” Az szép. De ha trafóról megy, akkor nem igen.
Az ESR érték az elkó jósági tényezőjét jelképezi.Tulajdonképpen a bennük lévő elektrolit belső ellenállásáról van szó.Ez minnél kisebb,annál jobb.Több kondi párhuzamos kapcsolásával csökken az ESR szám is.
De lehet 90Amper most néz meg egy GU81-et 11A a fűtése de mikor be indítod a fűtést 69A vesz fel hirtelen!
Bár szerintem kicsit sok az a 90A de olyan 30-40A biztos van!
Ezt megépítette már valaki http://www.omegalabs.eu/html/nagy_tesla.html
jól néz ki.
Low ESR elkóból rövid időre nagyon áramot lehet kivenni.
A 90A-t nem saccoltam, hanem mértem (nagyfrekis áramváltó + sönt + szkóp).
Valószínűleg az oldal készítője megépítette....de ki lehet az?
)
Hali!
Mit szeretnél tudni róla?
Idézet: „De lehet 90Amper most néz meg egy GU81-et 11A a fűtése de mikor be indítod a fűtést 69A vesz fel hirtelen! Bár szerintem kicsit sok az a 90A de olyan 30-40A biztos van!” Azt hiszem itt valami szörnyű nagy félreértés van.Ne keverjük a tápból felvett induló és folyamatosan folyó áramokat a tranzisztorok csatornáin létrejövő rövid időegységnyi áramimpulzusokkal.Egy egyszerű példa erre:Lásd SGTC.Hogyan tud a szikraközön kV nagyságrendű feszültség mellett többszáz A-os kisülés képződni? Erre pedig a válasz:Úgy,hogy a kondenzátorok köztudottan képesek az energia tárolásra,ami összességét pedig J-ban fejezzük ki.És ezzel akkora áram felhalmozódhat bennük,ami jóval meghaladhatja az átlag áramfelvételt. Üdv!
közületek.
Csak úgy kérdeztem.
Collektor építette meg mivel az oldal is az övé.
Láttam élőben nem kis darab
Hát igen, Collector nem kispályás, le a kalappal előtte. Egyszer akár rendezhetne nyílt napot is..
Szerintem lenne rá érdeklődő.Azért arra kíváncsi lennék, hogy honnan szerez be egy pár nagyon durva cuccot. Gondolom sima méh telepen nem mindent lehet megtalálni... (nekem pl egy variakra lenne szükségem, de nem tudom, hogy hol lehet beszerezni, pedig már keresgettem a neten....)
Hali
Valakinek meg van a Skori féle zenélő tesla áramköri rajza?
pcroland:
Idézet: „Mostmár megtaláltam másik gépemen.De se neten se keresővel se Skory oldalán sem.Lényeg,hogy megvan(ez az egyes kép).Úgy kell bekötni ahogy a 2-es képen van?(Az egyes képen a c1 értéke mennyi?)” erre válaszolt belganarancs: Idézet: „UM66 adatlapját nézd meg,onnan kiderül.” Illetve pcroland csatolt még két képet. Ezt mind az előző oldalon találtam.... |
Bejelentkezés
Hirdetés |












