Fórum témák
» Több friss téma |
Jaja!
az lesz még a dobozban, ezen detektor mellett. Csakhát drága jószágok ezek, igen féltem, inkább a diódákat nyírnám ki.
Nem tudom mit vergődtök diódákkal és egyébb szint/frekimenet problémákkal ???
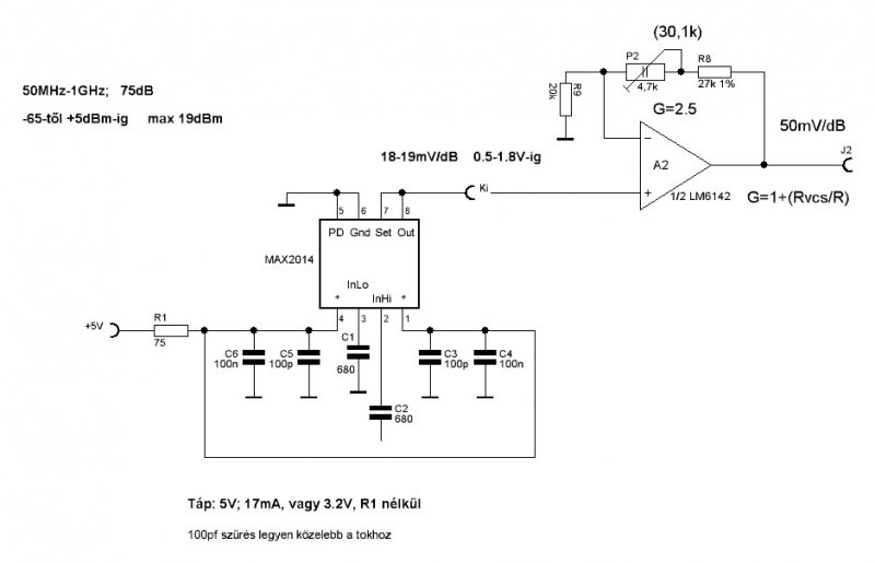
Ajánlott megoldás : AD8307 100khz-500MHz ig 0,5 dB belüli a hibája . 1Ghz-ig saccolni még lehet vele. kb.:90 dB a dinamikája -80dBm - +10dBm-ig Bővebbet adatlapján. Megfelelő osztóval akár kW is mérhető vele !100W simán egy 40 dB osztón keresztül : mW mérő amivel 100 Wattok is mérhetők Persze egyszerűbb esetben elég 1 dióda DE legyünk tisztában a frekimenetével. Legalább 1 alkalommal hiteles szintmérővel végezzünk rajta ellenőrző méréseket. Vegyünk fel korrekciós táblázatot/grafikont hozzá freki / szint függvényében.
A "vergodes" szo itt valoszinu pozitiv aspektusban szerepelt.
A fentiek alapjan viszont eszembe jutott , hogy az AD8307 es megoldashoz kalibralni lehet a diodas verziot , amely feltetelezhetoen olcsobb/egyszerubb megoldas igenytelenebb/alacsony frekis meres eseten. Megnezem az IC beszerezhetoseget. Udv Joe
Szia! Megneztem Lomexet, vegulis valoban egy korrekt megoldas, par e Ft -ert.
Sziasztok! Meg kellene jelenítenem 446 Mhz-en működő
adó-vevő jelét. Erre alkalmas a spectrum analizátor? valamilyen módon PC-n lehetséges e megcsinálni? A rádió jelét a készülék szétszerelése nélkül kellene megoldani. A válaszokat előre is köszönöm.
Teljesen alkalmas egy spektrum analizátor. A bemenetére teszel egy antennaként működő koax darabot, kb. 17 cm hosszon az árnyékoló harisnyát lebontva. Ha a közelébe teszed az adóvevőt láthatod a kisugárzott jelét. De mit szeretnél ebből megtudni? Mert az analizátor beállítása nem mindegy.
A mostani RT-ben megjelent spektrum analizátor/vobler cikkről mi a vélemény?
Be vizsgálni szeretnék készüléket. Gondolom láthatóvá válna a teljesítmény, meg lehetne a modulációt is nézni, hogy legalább jelen van e. Lényeg, hogy a készülék üzemkészségét szeretném ellenőrizni, egyszerűen és gyorsan.
Tényleg inkább nagyfrekis és nekem kicsit gyanús az elv is, vagy nem értem pontosan.
Hasonlót épp most csináltam, még CCIR-sávra, filléres project, (olyan is
). Bővebben: Link Ugyanígy lehetne TV tunerrel is, a sáv szélén még bejön a PMR, némi raszter ill sávszélességprobléma biztos lesz, de ha csak megjeleníteni kell...?Ám az üzemkészség vizsgálatához elég egy másik PMR is....nemde? Gafly: a kapcsolási rajzot (legalább) meg tudnád mutatni?
A teljesítményt ilyen bizonytalan laza csatolással nem lehet mérni, általában a levegőből sehogy sem A modulációt már lehet, de ahhoz egy komoly analizátor kell. (felbontás 1 - 10 Hz!) Amit mérhetsz, az a mellékhullámú, és harmonikus sugárzás relatív szintje. Még frekvenciát se nagyon.
Persze elég egy másik rádió is, de ha csak egy van akkor
nem. Kitudom mutatni a teljesítményt pár menet vezetékkel és egy nagy érzékenységű mutatós műszerrel, ami még a dínóké lehetett, csak mind ez a fejlett technika korában? Itt viszont hamar kiderült, hogy ennél egyszerűbb nem igen van.
Igen, erre egy egyszerű diódás detektor megfelelő. Hamar lejjebb adtuk a spektrum analizátort!
A tiedet meg inkább spektrum monitornak nevezném.
Nem rossz egy spektrum analzátor, de ami már használható, az meglehetősen drága is. A levegős mérések, meg még egy csomó segédeszközt, műszert igényelnek.
Tedd el a löveget, úgy látom félreértettél...
Dehogy is, a spektrum monitor érzékenyebb mint egy analizátor, de a felbontása rosszabb. Egy szóval se degradáltam le, csak egy kicsit más, hogy mikor melyiket jobb használni, azt a mérési feladat dönti el.
Mindkettőből léteznek piszok drága műszerek.
Igen! Maradok a régi bevált módszernél!
Üdv mindenkinek!
Egy kérdéssel fordulok hozzátok: Ha varicap diódát modulálunk egy fm. oszcillátorban, nem okoz torzítást a jelleggörbéje miatt?
Épp most került terítékre.
HASix Újrakezdés ... alapozó
Attól függ, hogy mekkora a löket. Ha kicsi, mint pl fázismodulált adónál, vagy ha utánna sokszorozzuk, akkor elég kicsi az egyszem kapacitásdióda, de ha nagy löketet kell, akkor használják a két szembe kötött kapacitás diódát, és akkor ahogyan az ellenütemű végfokoknál is, a legnagyobb jelszintű második (és páros) harmonikus(ok) kiesnek. Ezért van kölönösen SMD tokozásban két varikap.
Szia!
Köszönöm a válaszod! A löket 50-75Khz lenne,gondolom ekkor már jelentősen kell változni a diódán a feszültségnek, ezért többet torzít. Úgy gondolom érdemesebb a dióda kisebb kapacitású,de egyenesebb részét használni. Az iker dióda szerepéről addig csak a hőkompenzálás jutott eszembe, a páros harmonikusok kiesését az okozza,ha az egyikre nagyobb zárófeszültség jut,akkor a másikra az ellenkezője azaz jobban nyit a kettő kompenzálja egymást?
Szia!
Köszönöm a linket ,idevágó a téma. Eddig fix rezgéskeltésre élezték ki a felhasználását, moduláló jel nélkül.
Nem nyitnak a diódák, záróiráyban vannak előfeszítve.
Minden diódának van záróirányban kapacitása, a lezárt PN átmenet geometriájának megfelelően. Kapcsoló diódáknál kis kapacitásokra törekednek, a varikapoknál, meg varaktoroknál nagyra, hogy a zárófeszültség (és a kiürített réteg vastagsága) változtatásával nagy kapacitás változtatást lehessen elérni. Kis zárófeszültségnél a kiürített réteg vastagsága kicsi, a kapacitás nagy, nagy zátófeszültségnél a kiürített réteg vastagsága nagy, a kapacitás kicsi. A gond az, hogy ez a legkevésbé sem lineáris folyamat, így a megfelelő feszültséggel a munkapontjába állítva kis váltó (modulálójel) jellel nem nagy probléma, de ha a kivezérlés nagy, akkor már jelentős a lineáristól való eltérés. Két igen hasonló dióda szembekapcsolásával jól korrigálható. Vevőknél pedig, a bemenő fokozat nagyjelű viselkedését javítja ez a kapcsolás, és ha már ezen a helyen ez van, akkor a többi helyen (oszcillátor) is ezt kell használni, az együttfutás miatt. Természetesen vonatkozik ez a hőmérséklet változás kompenzálására is.
Újra köszönöm!
Biztosan nem fogalmaztam pontosan , tudom hogy záró irányban vannak előfeszítve csak arra gondoltam, a rezgőköri tekercs két végén a feszültség ellenkező irányú időben váltakozva,ezért a két dióda anódja és katódja között egyik oldalon a záró feszültség csökken (nyitó irányba nő, de záró marad) a másikban az ellenkezője történik. A két ellenkező irányú változás azonos diódákon (egy tok) lineárisabb működést eredményez .
Azért azt legalább egyszer megteheted, hogy kiszámolod, hogy mekkora kapacitásváltozás kell egy 100 MHz -es rezgőkör 75 kHz -el való elhangolásához, és ehhez mekkora feszültségváltozást kell eszközölnöd a diódán.
Hátha jó lesz valakinek:
Kiszámoltam ,100 Mhz-re is (nekem 10,7Mhz-re kell) Az L 0,316uH re és a C 70 pF a moduláció 75Khz a delta C,század pF lett.Ez a BB204-nél a legegyenesebb szakaszban 8V munkapontban, a katalógus jelleggörbéjébő, igen kis változást jelent csak becsülni lehet ~0,05V , mivel ebben a munkapontban ~1Vos változás arányos kapacitásváltozást mutat, nem jelenthet észrevehető torzítást.
Sziasztok! Meressekkel kapcsolatos kerdesem lenne. Van ilyen... problema is.
Van kb 20 mero muszerem, amiket anno kilo szamra vettem egy forgalmazotol lassankent. Eljott az a szep nap, hogy mindent be tudok uzemelni, viszont nehany foldelesi szabvany valtozott amiota a keszulekek keszultek, igy rendszeres foldhurok problemaim adodtak meres kozben. Nehany eszkoz gyarilag foldelt, a meropontok csatlakozoi is hazon vannak, nehany csak villanyborotva szintu halozati zsinorral rendelkezik. Olyan is elofordult hogy gyari tapon a zold sarga a fazis es a fekete a fold... Beszeltem par profi bemerossel es azt mondtak erdemes lenne az eszkozoket gurulo rack allvanyra szerelni ertelem szeru osszeallitasban, tehat lenne egy hangfrekis egy RH es egy urh bemero "labor". Az allvanyokat ossze tudom alliottani, viszont szeretnem elvi szinten helyesen osszeallitani a cuccokat. Erdemes levalasztani levalaszto trafoval fold fuggetlnere... vagy probaljam meg logikusan kotni es egyutt elni a regebbi keszulekeimmel. Most cipelem oket a helyukre lehenykepezem hogy lassuk mirol beszelek. Koszi Joe |
Bejelentkezés
Hirdetés |




az lesz még a dobozban, ezen detektor mellett. Csakhát drága jószágok ezek, igen féltem, inkább a diódákat nyírnám ki. 
!
