Fórum témák

» Több friss téma
Fórum » Elektronikában kezdők kérdései
- Ez a felület kizárólag, az elektronikában kezdők kérdéseinek van fenntartva és nem elfelejtve, hogy hobbielektronika a fórumunk!
- Ami tehát azt jelenti, hogy a nagymama bevásárlását nem itt beszéljük meg, ill. ez nem üzenőfal!
- Kerülendő az olyan kérdés, amit egy másik meglévő (több mint 17000 van), témában kellene kitárgyalni!
- És végül büntetés terhe mellett kerülendő az MSN és egyéb szleng, a magyar helyesírás mellőzése, beleértve a mondateleji nagybetűket is!
Lapozás: OK   1046 / 4064
(#) proli007 válasza gabesz86 hozzászólására (») Nov 9, 2010 /
 
Hello!
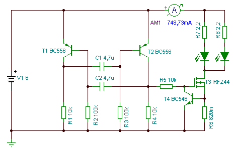
Kissé túl van ragozva a kérdés. Ha "fejre fordítod" a multivibrátort, és a Fet-es kapcsolóból áramgenerátort készítesz, akkor gyakorlatilag stabilizálni sem kell. Az áramkör, 4,7V és 7,2V között simán üzemel. A Led-ek árama eközben 700mA és 766mA között változik. A 0,82ohm beállítja az áramot, a 2,2ohm-ok meg elosztják. A Fetre kis hűtőborda kell, mer azon kb. 1W hő fog termelődni. (De gondolom eddig a stabi is fűtött kissé)
üdv! proli007

INDEX.png
    
(#) smiler79 válasza gabesz86 hozzászólására (») Nov 9, 2010 /
 
Most éppen 12V-os, de így alapjáraton nem szabályoz a feszzabályzó, tehát átalakítom 6V-osra! Akksi nincs, csak egy kondi!
(#) (Felhasználó 54221) hozzászólása Nov 9, 2010 /
 
Szasztok!

Ez hogyan működik? Lehetne ilyet házilag csinálni?
Bővebben: Link
(#) MaTe193 válasza (Felhasználó 54221) hozzászólására (») Nov 9, 2010 / 1
 
Hali!
Ha jól tévedek,akkor egy fotoellenállás van rákötve valami talán tranzisztoros áramkörre.Szóval gyújtóval ugye fényt csinálsz,minek hatására a fotoellenállásnak lecsökken az ellenállása => kigyullad a lámpa,ezután ő maga tartja alacsonyan a fotoellenállást.Ha elfújod,akkor a lámpa elmozdul => fotoellenállás értéke megnő => elalszik a lámpa.Természetesen lehet,valahol láttam leírást,előkeresem! Még annyi van így eszemben,hogy a fotoellenállás egy kis lyuk mögül 'kukucskál'.
Máté.
(#) nikolatesla hozzászólása Nov 9, 2010 /
 
Hali!
Szerintetek az mitől van,hogy ha PC-m burkolatához érek a gép ki kapcsol?
(#) gg630504 válasza (Felhasználó 54221) hozzászólására (») Nov 9, 2010 /
 
Google
"Kezelési utasítás Mágikus akasztófa kísérletező készlet"
(#) MaTe193 válasza gg630504 hozzászólására (») Nov 9, 2010 /
 
Fórumtársunk nevében is köszönöm! Egy időben én is kerestem,de abbamaradt.Akkor nem beszéltem ostobaságokat
Máté.
(#) smiler79 válasza nikolatesla hozzászólására (») Nov 9, 2010 /
 
Ez beugratós kérdés?
(#) nikolatesla válasza smiler79 hozzászólására (») Nov 9, 2010 /
 
NEM,nem az!
Hozzá érek és újra indul. De csak akkor ha a nem festet részhez hanem ami vezeti kívülről a feszt.
(#) storm válasza nikolatesla hozzászólására (») Nov 9, 2010 /
 
Ha újraindul akkor esetleg lehet az a baja, hogy az előlapi csatik valamelyikének a lába hozzá ér a házhoz és amikor hozzáérsz a házhoz akkor keletkezik valami kóbor áram
(#) nikolatesla válasza storm hozzászólására (») Nov 9, 2010 /
 
Ebben a gépben egy sata vinyó meg a táp van bele kötve illetve egy indító gomb más nincs
Tehát még mindig nem tudom mi a baja
(#) smiler79 válasza nikolatesla hozzászólására (») Nov 9, 2010 /
 
Tápot próbálj benne cserélni! Földelt dugaljba van dugva?
(#) nikolatesla válasza smiler79 hozzászólására (») Nov 9, 2010 /
 
A táp 2hetes 650W-os most lett véve!
Igen földelt dugaljban van!
(#) zolika60 válasza nikolatesla hozzászólására (») Nov 9, 2010 /
 
Akkor lehet, hogy gyári hibás.Különösen, ha a táp csere előtt nem volt a paranormális jelenség.
(#) smiler79 válasza nikolatesla hozzászólására (») Nov 9, 2010 /
 
És azóta csinálja? Vagy ezért cserélted? Ha előtte nem csinálta, lehet hogy ebben a tápban meg van szakadva a védőföld, és amikor hozzáérsz leföldeled, és keletkezik egy impulzus, ami letiltja a tápot! De ez csak találgatás!
(#) nikolatesla válasza smiler79 hozzászólására (») Nov 9, 2010 /
 
Sajnos tápcsere előtt is ez volt!
Át néztem többször de nem találom a hibát! A földelés minden helyre el jut...
(#) proli007 válasza nikolatesla hozzászólására (») Nov 9, 2010 /
 
Hello!
"A földelés minden helyre el jut.." És a földre is lejut? Mert amit írtál, az statikus feltöltődésre utal. Azt viszont illene levezetni az érintésvédelmi föld felé. Egy doboz, maga is egy Farady-kalitka, nem juthatna be az impulzus. Vagy a két gép közötti kábelösszekötés hibás, és a másik gép kapja a löketet. (Bár ehhez is a földelés hiánya kellene.)
üdv! proli007
(#) nikolatesla válasza proli007 hozzászólására (») Nov 9, 2010 /
 
Az bizony lehet,hogy valami baj van a földeléssel!
Majd holnap meg nézem szakadás mérővel.
Köszi és holnap írok,hogy mi is lett
(#) c27 hozzászólása Nov 9, 2010 /
 
Sziasztok.
Nem tudja valaki, hogySAJ300R icnek hol van adatlapja vagy mi a helyettesítője? Én nem találtam sehol a google nem segített.
Esetleg valaki tud valami egyszerű kapcsolást analóg óra működéséhez? Valami kis helyen elférő kéne és nem mikrovezérlős kéne hanem valami kimondottan erre való ic.
(#) BenyóMan hozzászólása Nov 9, 2010 /
 
Szevasztok.

Szeretnék készíteni egy elektromos cigaretta töltőt. Van valakinek ilyesmiben tapasztalata? Mit kéne beszereznem hozzá és, hogy kéne megcsinálni?

Valami ilyesmire gondoltam:
http://www.youtube.com/watch?v=by1B3JLfi5A

A válaszokat előre is köszi. Benyó
(#) nikolatesla válasza c27 hozzászólására (») Nov 9, 2010 /
 
Bővebben: Link
Szerintem ez jó,bár én nem töltöttem le.
(#) clyde hozzászólása Nov 9, 2010 /
 
Üdv!

Kérdésem: ismeretlen lednek hogyan lehet megmérni a nyitófesz-t?lehet egyeltalán?
(#) kadarist válasza clyde hozzászólására (») Nov 9, 2010 /
 
Köss a sorba a LED-el egy 1kohm-os ellenállást, kapcsold 12V-os egyenáramú áramforrásra és így mérd meg, hogy mekkora feszültség van a LED sarkain. Jó közelítéssel ez a feszültség lesz a LED nyitófeszültsége. Persze olyan polaritással kösd be, hogy világítson a LED.
(#) clyde válasza kadarist hozzászólására (») Nov 9, 2010 /
 
Ok, köszönöm a segítséget! Ha már így megkérdezhetem, jól értesz a ledekhez? lenne még egy elég konkrét kérdésem: közvetlenül hálózati feszültségre sorbakötni több (pl: 30-40) ledet kivitelezhető? a led ellenállás számító progi nekem 230 V-ra 30 db. 2 V nyitófesz-es ledre 8,5 KOhm ellenállást dobott ki...ez mennyire biztonságos?vezeték vastagsága számít? mekkora hő keletkezhet egy ilyen mértékű ellenállásnál?
(#) nagy hoho válasza BenyóMan hozzászólására (») Nov 9, 2010 /
 
Egy ilyen töltő 17000.- FT Ha naponta elszívsz egy doboz igényesebb cigit az egy hónapra vetítve 18000.- Ft A megoldás: egy hónapig nem szívsz és meg van az ára. Akkor viszont már le is szoktál és nem kell a töltő sem, és marad 18000.- Ft havonta. Egyébként a csőben forog egy csiga ami a dohányt tolja a cigi papírba. Az elv hasonló a húsdarálóhoz. Ez házilag nem kivitelezhető szerintem.
(#) kadarist válasza clyde hozzászólására (») Nov 9, 2010 /
 
Nézz-írj be ide. Specialisták figyelik ezt a topikot. Addig is: LED-es világítás hálózatról
(#) clyde válasza kadarist hozzászólására (») Nov 9, 2010 /
 
Ok! köszönöm a tippet! Szép estét!
(#) imi84 hozzászólása Nov 9, 2010 /
 
Sziasztok!

Ezt a java-s áramkörszimuláló programot itt találtam: http://www.wmszki.hu/honlap/szimulacio
A csatolt képen láttok egy kapcsolást amit én csináltam teszt célzattal. Alul baloldalt és jobboldalt egy-egy áram és feszültséggrafikon van, baloldalt a vizszintes vonal az áram, de igazából a kérdésem most nem erre vonatkozik. Jobb oldalt a zöld vonal a feszültség, a grafikonok bal felső sarkában egy-egy maximumérték kijelzés van, egy 1:1 arányú transzformátorról beszélünk, így a 10,02V-tal van bajom, de nem a +0,02V többletfeszültséggel, hanem a 10V-tal. Én azt vártam volna, hogy a szekunderen egy -5V és 5V között változó, tehát a grafikon U=0V vonalára szimmetrikus négyszögjelet kapjak. Ezt pedig onnan gondolom, hogy egy 0V és 10V között változó 50%-os kitöltési tényezőjű, tehát az U=5V vonalra szimmetrikus négyszögjel felbontható egy 5V-os egyenáramú, és egy -5V és 5V közötti váltóáramú komponensre (melynek már nincs további egyenáramú komponense). Namost mint tudjuk a trafó (hosszú távon) az egyenáramot nem transzformálja, így én azt vártam volna, hogy a szimuláció megkezdését követő max. egy-két peridóust követően beáll a fent leírt U=0V-ra szimmetrikus négyzethullám, ehhez képest ahogy a képen is látszik nem... szóval az lenne a kérdésem hogy igazam van-e vagy igazam van-e? :p

trafó.png
    
(#) lapose válasza imi84 hozzászólására (») Nov 10, 2010 /
 
Szia!
Idézet:
„kérdésem hogy igazam van-e vagy igazam van-e? :p”

Nincs igazad. Egy nullától 10V-ig változó egyenáramú jel nem azonos +-5V váltakozó áramú jellel. Jelen esetben arról van szó, hogy a transzformátor primerjét az egyik irányban periodikusan gerjeszted, de az ellenkező irányú gerjesztés elmarad, így annak hatását ne várd a szekunderen. Köss a primerrel sorba egy kondenzátort a szimulátorba.
(#) B.I válasza imi84 hozzászólására (») Nov 10, 2010 /
 
Szia. Hogyan töltötted le onnan azt a szimulátort?
Következő: »»   1046 / 4064
Bejelentkezés

Belépés

Hirdetés
XDT.hu
Az oldalon sütiket használunk a helyes működéshez. Bővebb információt az adatvédelmi szabályzatban olvashatsz. Megértettem