Fórum témák
» Több friss téma |
Fórum » RIAA korrektor
Témaindító: Ghost Rider, idő: Aug 25, 2006
A kapcsolást megismerhetnénk?
Kapcsolás engem is érdekelne ha nem titok. Monoblokk rendszerű lesz vagy az egyik trafó az fojtó? Tettszik a design!
Persze.
Mellékelem. Az első cső helyett szánom az E280F-et, a megfelelő módosításokkal. Ha nem hoz megfelelő eredményt, akkor marad az EF806.
Sztereo lesz, jól leárnyékolva belül.
Az egyik trafó az anódfeszt, a másik a fűtőfeszt szolgáltatja. A fojtó egy bontott Rohde /Schwarz, 12H-s,ez bőven elég lesz,és a dobozban belül elfér.
Szerintem 47 k bemenőre az EF 806 jobb lessz
Köszönöm, nem ismertem ezt a kapcsolást.
Szerintem is jobb lenne az elején az EF86 (EF806). Az E280F-et inkább (triódába kötve) teljesítménycsövek meghajtójaként használnám. Így (triódában) hasonlóságot mutat az egyik kedvencemmel a 6E5P-vel.
Értem, megfogadom a tanácsot, van ilyen csövem is, akkor marad az.
Nézegettem a rajzot, és eszembe jutott még két dolog: A végére semmiképpen sem tennék elkót, a 2,2µF simán elérhető MKP v. olajpapír formában is. A másik, kipróbálnám úgy is, hogy elhagyom az elejéről a felüláteresztő szűrőt...
Elkót semmikép nem használnék a jelzett pozicióban.
Ilyen célra MKP-t szoktam alkalmazni. Először deszkán épitem meg, igy könnyebben módositok bármit a kapcsoláson. a dobozba már a végső verzió kerül. A csőfűtés természetesen DC lesz, egy LT1083-at szánok a célra. Köszi a jótanácsokat, épitésnél alkalmazom,és figyelembe veszem őket
Sziasztok!
}A segítségeteket szeretném kérni. Rs-85-ös Akai lemezjátszómhoz szeretnék jó minőségű riaa korrektort vásárolni. Eddig 2-t néztem ki, amiknek a leírását alább bemásoltam. Cambridge Audio a540P külső phono fokozat MM , bármilyen phono bemenettel nem rendelkező erősítőhöz Cambridge Audio 640P külső phono fokozat MM/MC , bármilyen phono bemenettel nem rendelkező erősítőhöz Igaz az, hogy a 640P hangminőségre jobb , mint az a540P? Milyen paraméterekkel kell, hogy rendelkezzen egy jó minőségű korrektor? Mennyit érdemes erre költeni ? A segítséget előre is köszönöm. További szép napot! István
Építeni nem szeretnél? Van sok jó kapcsolás a topikban. A 640 az alkalmas a jobb minőségű (és drágább), ámde kisebb jelszintű MC hangszedők jelének fogadására. A hangszedő egésze megfelelő szakértelemmel cserélhető egy lemezjátszóban. Az AKAI lemezjátszók úgy általában jók.
Ha későbbiekben nem gondolkodsz MC hangszedőn és esetleg jobb lemezjátszón, akkor kár költeni a 640-es típusú korrekciós előerősítőre. Elég az előbbi, 540 olcsóbb.
Esetleg rajz valahol ? az 540P, 640P-ről ?
Ez itt nem volt kérdés. Csak annyi, hogy melyiket vegye. Én elmondtam neki, hogy melyiket érdemes vennie, attól függ milyen minőséget akar. Ne költsön MC-re is alkalmas korrektorra, ha sosem fog olyant venni.
Valószínűleg nem ért az elektronikához, mert aki kicsit is ért, az összedob egy ilyent seperc alatt. Nekem is az volt az első "nagyobb" alkotásom 14 évesen.
Nem mondod,hogy 14 évesen te is RIAA korrektort építettél?!
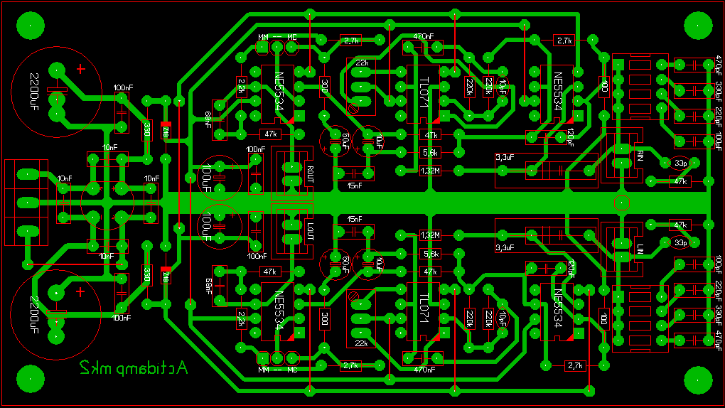
Egy jó minőségű,DC-csatolt korektor,6darab műveleti erősítővel/oldal. Én ennek egy egyszerűbb változatát hallottam már szólni,mondhatni kisöccse.(ActidAmp Mk II) Bővebben: Kapcsolás MK IV Bővebben: NYÁK MK IV
Sziasztok!
Köszönöm a gyors választ. Sajnos nem látok jól, így nem mernék építkezésbe belekezdeni.
Probáltam megnézni az MK IV-et, de nem sikerült megnyitni
Nekem gond nélkül megnyitotta mindegyiket. Layouttal próbáltad?
Nem, mert nincs Layutom
üdv mindenkinek!
egy gyors kérdésem lenne, mégpedig hogy mennyire van értelme a riaa korrektorom táplálását elemről megoldani? egy lobosound riaam van, eddig egy random 9v-os táppal ment, talán egy régi discmannek volt a trafója, nem tudom. Abban sem vagyok már biztos, hogy a 9v megfelelő, de talán 6-12 ig bármennyivel elmegy a korrektor, sajnos nincsen jelenleg kéznél a használatija. ha egy 9v-os elemmel etetem, lesz érzékelhető különbség a hangjában, vagy csak nagy hangerőnél, vagy próbáljam ki és meghallom? Köszi a segítséget!
A RIAA MM korrektorok nem brumm érzékenyek, de bizony kérik a stabilizált tápellátást! Kipróbáltam, a 2 szer NE5532-vel felépített korrektorom stabilizálás nélkül szó szerint hallgathatatlan volt.
Attól, hogy állandó szinten tartjuk a kimenő jelét. Nem jut ki rá hálózati brumm például. Erre vannak stabilizátor kapcsolások, és komplett integrált áramkörök is. A választás tetszőleges. Vagy Te építed meg, vagy készen megveszed. A döntés a Tied. A további ehhez hasonló kérdéseket (ami a tápellátással, és nem a RIAA korrektorral kapcsolatos), kérlek a kezdő kérdések topikba tedd fel.
Hát ez meglep, mert szerintem, valamit másképp csináltál az összehasonlitásban.
Köszi, de nem akarok csinálni csak a kapcsolására lettem volna kiváncsi
Ez pont az MK II,amit betallóztál.
Az MK IV-ben találtam hibát. Javítottam. A csatolt verzióban elméletileg már nincs.
Sziasztok!
Van valakinek épkézláb nyákterve a HFM-1-hez? Valami olyan kellene, ami max 8cm széles. Van erre a célra egy 2x25 voltos trafóm. De valami IC-s, vagy más tranyós is jó lenne, bármilyen megoldás meghallgatok. Lemezlejátszóm még nincs, de hamarosan lesz! Honnan lehetne szerezni AKAI AP-100C-hez tűt szerintetek? HQvideóban láttam, de drágább mint az arany.
Nekem a Tesla NAD-ban a motor árnyékolásával 18 dB-t sikerült lefaragnom . Egyútal egy csmó marhaságot elkövettem. Az eredmény : VMS 30-as tüvel Zsolt Audiónál leverte a Linn Axist ! Mindenben
Ortofon MC 10, a lemez belső barázdáin volt idegesitő. Nem is értettem a Hifi magazinosoknak, hogy nem tünt fel ? Valószinü a hanfaljuknak nem volt mélye
Szia!
Ez az egyik legjobb nyákterv hozzá. /layout-al tudod megnyitni/
Köszönöm. Kicsit nyomorítok rajta, hogy elférjen 8 centi szélességen.
|
Bejelentkezés
Hirdetés |







Az MK IV-ben találtam hibát. Javítottam. A csatolt verzióban elméletileg már nincs. 





