Fórum témák
» Több friss téma |
Fórum » Akkumulátor töltő
Valószínűsítem, hogy a 4 Ah-s akku zselés. Arra pedig nem szabad ilyen magas töltési végfeszülséget megengedni. Az oldalán találsz feliratot "Stand-by use" és "Cycle use" (vagy hasonló) címszavakkal. A Cycle melletti magasabb érték, amit rövid időre alkalmi töltés mellett meg lehet rá engedni. Tartósan 13,8-13,9 V legföljebb. Ha feltöltöd 14,4-re, nem lehet tartósan rajtahagyni.
és akkor ha átálitom 13.8V-ra a feszültséget és akkor marad egy két napig úgy hogy 13.8volton de mégis folyik át kb 10mA-es áram akkor is tultölti vagy úgy már nem?
Az én tippem, leginkább tirisztor és talán Graetz diódák némelyike.
Hello!
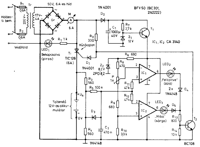
Nem tudom miért az a fixa ideája minden töltő tulajdonosnak, hogy rövidzárral kell kipróbálni egy töltőt. Ráadásul előzőleg már baj volt vele, és égésnyomok is voltak. Nagyobb kár elérése a cél? Vagy mi? ![]() - Ugyan úgy kellett volna a javítás után eljárni, mint egy új készülék üzembe helyezésén. Talán első próbának megtette volna aksi (rövidzár) helyett, egy kis izzó terhelése is (12V4W). - De ha rajta van egy izzó, akkor azon nem lehet feszültség, mert a sárga Led-enk jelezni kellet volna, és és a T2-nek letiltani a tirisztos gyújtását. - Elsőnek ki kell venni a D1 diódát. Majd megnézni, van-e feszültség (ég-e az izzó). Ha ég, rossz a tirisztor, ha nemég, rossz a szabályzó. - Ha a tirisztor már/még jó, akkor lehet vizsgálni a szabályzó fokozatot. Elsőként meg kell mérni a C1-en a tápfeszültséget. Ennek jó kb. értéke, ha a terheletlen trafó váltófeszültségét megszorozzuk 1,3-al. - Ha ez rendben van, megmérjük a Z1 zéner feszültségét. Ez 12V. Aztán az IC 7-es lábán a tápfeszültséget. Ez kb. 0,6V-al kisebb mint a zéner feszültsége. - Majd megmérjük a komparátorok referencia feszültségét, a Z2 zéneren. Ennek jó értéke, 8,2V. Ellenőrizzük, az R8-P-R9-R10 feszültségosztó értékeit. R10-en kb. 5V, R9-en kb. 1V, Poti két végpontján kb. 1,5V és végül R8-on 0,7V. Ezeket összegezve, meg kell kapnunk a Z2 zéner feszültségét. A poti szabályozási tartománya ezek szerint, UR10+UR9...UR10+UR9+UP azaz 6V..7,5V. - Ezeket a referencia feszültségeket hasonlítja össze az IC az aksi feszültségével. De mivel az aksi feszültségét az R3/R4 pont felére osztja, a kapcsolási feszültségek a referencia feszültségnek pont kétszerese lesz. - Kis aksi feszültségnél nem lehet töltés. Ezt az UC2 figyeli. Mivel referencia feszültsége az R10-en eső 5V, (és ennek mindig a kétszeresét kell venni) a sárga Led jelez, és letiltja a töltést, ha az aksi feszültsége kisebb mint 10V. - A az aksi töltésfeszültsége eléri a töltési végfeszültséget, akkor megint nem lehet töltés. Ezt az IC1 figyeli úgy, hogy összehasonlítja a poti csúszkán mérhető feszültséget a leosztott aksi feszültséggel. Mivel a poti csúszka feszültsége (a GND-hez képest) 6..7,5V között állítható, a töltési végfeszültség így ennek kétszeresére, azaz 12..15V között beállítható. Természetesen ez előre is beállítható, ha pld. 14,2V-ra szeretnénk állítani, akkor ennek felét, 7,1V-ot állítjuk be a P poti csúszkáján. - Természetesen ezek az értékek akkor igazak, ha R3/R4 feszültség osztása ténylegesen 1:2. - A komparátor kapcsolásának ellenőrzéséhez, kapcsoljunk egy tápegységet az aksi helyére. Persze polaritásra ügyelve és a D1 ne legyen még beforrasztva. A tápon beállítunk 12V feszültséget. - Megmérjük, hogy az R4 ellenálláson valóban a fél feszültség van-e jelen. Azaz 6V. De ugyan ez a feszültség mérhető, R5 mind két felén, valamint az IC1 3-as és az IC2 2-es lábán is. - Tekintve, hogy az IC2- invertáló lába (2) magasabb feszültségű mint a neminvertáló (3), az IC2 6-os lábának, közel GND feszültségen a helye. Tehát sárga Led nem éghet, T2 bázis-emittere között 0V van, és a kollektorában R2-őn nem esik feszültség. (Mivel a töltőfeszültség nincs szűrve, az R2-őn a szűretlen egyenfeszültség mérhető, ami a műszer DC állásában közel akkora értékű, mint a trafó terheletlen váltófeszültsége. Mert mind kettő effektív értéke közel azonos.) - Tekintve, hogy az IC1 3-as bemenetén 6V van, és a referencia feszültséget 7,1V-ra állítottuk, (megint az invertált bement magasabb) az IC1 6-os kimenete szintén GND feszültség értékű. Így a zöld Led sem világíthat, és a tranyónak nem lehet bázisfeszültsége. - Mivel ebben az állapotban a tranyó nem húzza le R2 áramát, a tirisztornak lenne Gate árama (ha D1 helyén lenne), a töltő töltene. - Most ha csökkentjük a táp feszültségét, akkor 10V alatt, IC2 kimenete átvált. Sárga Led jelez, a T2 bázis-emittere között megjelenik a 600..700mV nyitófeszültség. Így a kollektora kinyit, és R2 áramát elszívja. A tranyó kollektor feszültsége, közel 0V lesz. - Ha most növeljük a feszültséget, akkor a zöld újra elalszik. De elérve a potival beállított töltési végfeszültséget, az IC1 6-os kimenete magas szintű lesz (közel a 12V-os táp). Piros Led jelez, tranyó bázis-emitter feszültsége ismét 600..700mV. A T2 tranyó ismét kinyit, és lehúzza a tirisztor vezérlőáramát. (A D4 és D5 dióda egy VAGY kapuként működik, mert akár a zöld, akár a sárga Led világít a T2 bázisáramot kap. (egyébként a két Led is betöltötte volna ezt a szerepet, dióda nélkül is működne. De két okból is alkalmazták. Egyrészt 700mV plusz feszültség csökkenést okoz, hogy ha az IC kimenete mégsem tud lemenni 0V-ra, akkor is zárva legyen T2 tranyó. Másrészről ha valamelyik Led jelez, a sötét led kb. 10V zárófeszültséget kap, holott annak maximált értéke 5V.) A Led-ek áramát, R13 korlátozza, R14 pedig biztosítja a T2 megfelelő zárását. (Kis szivárgó Ledáram esetén még ne nyisson ki.) - Tekintve, hogy a töltés egy lüktető egyenáram, ennek hullámzását, R5 és C2 szűri. Hogy a nullkomparátorok, ne kattogjanak a töltőáram lüktetésére. A töltőáram hullámzása 10ms (100Hz), míg az R5/C2 R*C időállandója 47msec. így ötszörös szűrést végez. A D3 dióda szerepe, hogy ha levesszük az aksit, akkor C2 gyorsan süljön ki R4-en keresztül. Így az IC2 kikapcsolja a töltést, a töltőáram nullpontjában. - Ha így mindent rendben találunk, akkor beépítjük a D1 diódát, és rátehetjük a próba akkumulátort. A kapcsolás szépséghibája, hogy a töltőáramot tulajdonképpen az egyenirányított és az aksi feszültség különbsége és a trafó és egyenirányító belsőellenállása korlátozza csak. De illett volna a töltőárammal sorba egy ellenállást kötni, és egy biztosíték sem ártott volna (A főáramkörbe pld.. az aksi plusz pontja és a tirisztor katódja közé. Ez utólag is beépíthető) Ekkor nem lett volna nyákégés, még meghibásodás esetén sem. Lehetett a meghibásodás oka az is, hogy a nagyobb kapacitású aksi, tovább vette fel a kezdeti maximális töltőáramot, mint kisebb társai. Ezt nem viselte el az áramkör. Remélem a leírás alapján fel tudod deríteni a hibát, és nem csak én fárasztottam vele magamat feleslegesen. üdv! proli007
Hűűű, Isten vagy! Ezzel biztosan sikerülni fog a dolog! Bizonyos dolgokat már teszteltem, holnap nekilátok szépen sorjában, de előtte szerintem megnézem még egyszer a panelt, hogy máshol nem égett-e meg, meg kicserélem a T2-es tranyót, mert furcsa, hogy a LED ég, de van rajta töltés... Vissza fogok írni, hogy hogy alakult! Ha nem tanítod, akkor tanítanod kéne! Minden tiszteletem a tiéd! Üdv; Zoli
Jaj, az égésnyomokra visszatérve, egyszer összezártam az AC-t és kinyomta a biztosítékot, az csattant akkorát, tele is volt a gatya hirtelen.
Sajnos kevés időm van erre, motorozok inkább, most már jön a hideg, ez az én téli elfoglaltságom, na meg szeretem is, csak ha jó idő van, kint vagyok...
Szia! Köszönöm szíves segítséged! A T2-es tranzisztor cseréjével minden megoldódott. További szép napot! Zoli
Hello!
Örülök, hogy jó lett.. De végig csináltad amit leírtam? Gyanítom nem.. Lehet hogy az alkatrészek cserélgetése, hamarabb vezet megoldáshoz, de tanulni a mérésekből, és ez által az áramkör működésének megértéséből lehet. Ha később valamit Te szeretnél elkövetni, vagy csak módosítani, nem fog segíteni a csere-bere, akkor kell a tudás. Most utólag is el lehet végezni a méréseket a már működő áramkörön is. Egyébként érdekes, hogy már több alkalommal volt gondod ezzel a tranyóval. (ezzel nem ment azzal ment, most meg meghibásodott..) Alapvetően a T2 nem mehetett volna tönkre. De bázisárama is kicsit több mint kellene, és a kollektor teljesítménye is kb. 800mW, ha a komparátorok nem határozottan kapcsolnak (már pedig nincs hiszterézisük kialakítva).. Javaslom cseréld ki, egy kis BD-re, mondjuk egy BD139-re. Akkor nem fog betegeskedni. üdv! proli007
Sok mindent leírtál, volt sok dolog, amit nem tudtam, de ezt egy újságból vettem, mármint a kapcsolást a cikkel és abban leírta részletesen a működését, szerencsére úgy érzem sikerült megértenem is. A poti jól volt annak idején beállítva, az nem változott, a komparátorokhoz is a kívánt feszültség jut el és persze azok is jól működnek. A diódákat is átnéztem meg az ellenállásokat is, megmaradtak még a tranzisztorok, meg a tirisztor amibe nem látok bele. Mint mondtam, a LED gyengébben égett és a tirisztor is átvitte az áramot. Amikor a LED ég, akkor a T2-es tranyónak le kellene venni a tirisztor G.-jéről a feszt és a töltőnek nem szabadna töltenie. Ahogy mondtad, mivel a T2-es tranzisztorral már volt is problémám az ugrott be először és arra gyanakodtam. Van is itthon több olyan darab kicseréltem és bejött. Abból gondoltam, hogy a LED égett, de a tirisztor gyújtott, meg hogy a LED-nek kisebb volt a fénye... Bizonyos méréseket tényleg nem végeztem el és én is gondoltam arra, hogy nagyobb tranzisztort teszek bele, annyira nem értek hozzá, köszönöm hogy adtál egy tippet, ki fogom próbálna BD139-essel és a nagyobb aksival! Üdv; Zoli
Hello!
- Ha a Led (sokkal) halványabban égett, akkor a tranzistor bázis-emitter diódája szakadt meg. Általában nem illik kis tranyók bázisában, 5mA áramnál nagyobbat behajtani. (Teljesítmény tranyónál, ez akár Amper nagyságú is lehet.) De a kapcsolásban el van méretezve a bázis-emitter közötti 10kohm-os ellenállás. Ha a diódán folyó kb. 10mA áramból a bázisellenálláson 5mA-t elfolyatunk, a bázisra már csak 5mA jut. Tehát ennek helyesebb értéke, 0,65V/5mA=130ohm és nem 10kohm lett volna. De jobb ha kicseréled a tranyót. A tirisztor lelki világa "egyszerű közelítéssel" nem komplikált. - Ahhoz, hogy egy tirisztor begyújtson, pozitív anódfeszültség, és pozitív Gate áram szükséges. (A minimális-maximális Gate áramot, a katalógus tartalmazza.) - Ha a tirisztor feszültséget kap, a tirisztor zárva van (nem folyik anódáram) Ha most Gate áramot is kap, akkor begyújt. Kb. olyan lesz, mintha egy dióda lenne a továbbiakban. De a Gate áramnak gyújtás után már nem kell tovább folyni, avagy elég egy pillanatra (néhány usec-ra) csak biztosítani a Gate áramot. - A begyújtás addig marad érvényben, míg anódáram van. (pontosabban az nagyobb, mint a minimális tartóárama) Ha egyenfeszültségről gyújtottuk be, már nem alszik ki, csak ha megszakítjuk az anódáramot, vagy rövidre zárjuk, az anód-katódot. (ami ugye ugyan azt eredményezi, mint ha az áram megszakadt volna) - De a tirisztort, általában lüktető egyenáram mellet használjuk, így a félhullám végén, (amikor a feszültség nullára esik) a tirisztor kialszik. Így minden periódus alatt, újra kel gyújtani. - Ha a gyújtás pillanatát változtatjuk a félperiódus kezdetétől, akkor beszélünk "fázishasításos gyújtásvezérlésről". - A Te áramkörödben ilyen nincs, mert a félhulláról kap gyújtásjelet a 330ohm-on keresztül. Ha a félhullám feszültsége akkora, hogy az ellenálláson keresztül már tud folyni a gyújtó Gate áram, a tirisztor begyújt, és minden félhullám végéig gyújtva is marad. (Pontosabban addig, míg a trafó pillanatnyi feszültsége nagyobb mint az aksié, mert ha nem, elfogy az anódáram és kiolt.) Viszont ha a tranyó elszívja ezt a Gate áramot, a tirisztor nem tud begyújtani. Egyszóval, csak kapcsolgatja a töltőáramot az IC ki-be. - Ha a tirisztor anódfeszültsége negatív, akkor hiába kap a Gate gyújtóáramot, az nem kapcsol be. (Hála az égieknek) Dióhéjban ennyi.. üdv! proli007
Szia! Ma is megtudtam valami jót, köszönöm szépen.
Idézet: Ha jól tudom dióhéjban ez a különbség a FET-ek és a tirisztorok közt. Hogy a FET csak akkor dolgozik, amikor van Gate áram. Köszönök mindent, igazán rendes vagy! Jó éjt! Zoli „De a Gate áramnak gyújtás után már nem kell tovább folyni, avagy elég egy pillanatra (néhány usec-ra) csak biztosítani a Gate áramot.”
Hello!
A FET és a tirisztor, egész más világ. A Fet egy tranzisztor, csak nem áram, hanem feszültség (tér) vezérelt, a tirisztor meg egy vezérelt egyenirányító. (kapcsoló). A közös Gate elnevezés, csak a vezérlőelektróda "sikertelen megjelölése". üdv! proli007
Sziasztok.
Volna 2 kerdesem. A 2000 -es RT evkonyvben van egy "Regeneralo tipusu akkutolto", ami nekem most kapora jonne. Az automban ugyanis gyengelkedik az akku, (tavaly telen vegig kint volt ) a masodik hideg ejszaka utan mar nem volt eleg izmos, hogy begyujtsa az autot. 1. kerdes: a kapcsolasban 2x75w-os duolux fenyszoro egot kellene hasznalni, de nincs. Megteszi 2 drb normal ego 60w-os resze is, vagy ennek a karakterisztikaja annyira kulombozik a duolux-etol, hogy nem felel meg a celnak? 2. kerdes: a bemeres soran szuksegeltetik egy bazi nagy 10R/100W- os muterheles, ami raadasul valtoztathato erteku (teljesitmenypoti), es ami startbol hianyzik az ezkoztarbol. Van valakinek valami otlete, hagy a muterheles hianyaban hogyan tudom beallitani a toltot, hogy 13v-nal kikapcsolja a felperiodusonkenti kisutest?Koszi
Értem. Még egyszer köszönöm szépen, további sikeres segítségnyújtást! Üdv; Zoli
Üdv, mindenkinek!
Nemrég sikerült keritettem egy elektromos rollert. Elég rossz állapotban, át kellet kábeleznem az egészet, de ez lényegtelen. A lényeg az hogy akku nem volt benne, tettem bele, két darabot, mivel 24V-os és van hozzá originál bolti töltő amire rá van irva hogy 24V és 1,6A. Rákötöttem hogy feltöltsem (az akkuk teljesen le voltak merülve) és közben mértem hogy hogyan viselkedik. A töltést kezdte 24,5V-ról és 1,7A-ról, később (kb. egy fél óra múlva) már 26,3V-on volt és 1,54A-on a töltős ez természetes, hogy iylen magasra megemelkedett a töltőáram? (A töltő egy rezonáns táp,ami üresen 28,8V-ot ad)
Már kiderül most töltöm, és jó tölt csak nem áll meg, nemfigyeltem rá és túltöltött 30,1V-ig és már főtt az akku. Tehát csak felügyelet alatt lehet evvel a töltővel tölteni vagy kel egy másik rendes akku töltő mert ez folyamatos áramot ad és az nemjó.
Tehát nekem most olyan töltő kellene ami zselés akkuhoz van és 24V-ra hogy tudjam együtt tölteni a két akkut.
Szia! Ahogy az én töltőm van megoldva úgy a tiédet nem lehet, vagy nem jó módszer? Komparátor figyeli a feszültséget, amikor eléri a beállított feszt a tranzisztor lehúzza a tirisztor Gate áramát, és az nem tölt...... Üdv; Zoli
Hát lehet de ez a kapcsolás jó zselés akkuhoz is?
Sziasztok! Van egy 24v 20A stab tápegységem. Ebből szeretnék építeni töltőt 12V autóakksihoz. Nem kell bele komoly elektronika, csak a feszültséget kellene "felezni" valahogy. Feszültségosztóban gondolkodom, de valami komoly ellenállások kellenének hozzá. Van valami tippetek? Köszi!
SZERINTEM a komparátoros rész jó lehet, talán más értékekre kell beállítani a feszültséget... A töltő rész viszont nem jó hozzá, ami a Tirisztor előtt van. De majd jönnek az okosok és megmondják.
Én annyira nem vagyok jó benne... Üdv; Zoli
Hello!
Feszültség osztóval, csak akkor érdemes feszültséget csökkenteni, ha kis áramról van szó, és a terhelés nem változik. (Lévén, hogy az osztóban a kis feszültségváltozás miatt, 5..10-szer nagyobb áramnak kell folyni, mint a terhelőáram) Itt egyik eset sem áll fenn. Amúgy ha bekötsz az aksi és a töltő közé egy áramkorlátozó izzót, akkor már töltheted is vele az aksit. De a feszültségkülönbségből adódó felesleges teljesítmény, hővé fog alakulni az izzón. pld. 24V/100W-os izzóval, kb. 4A lesz a töltőáram. Ha a 20A-t meg szeretnéd tartani, akkor ebből 5db kell párhuzamosan. De kb. 12V*20A=240W hő fog termelődni.. Az izzó hátránya a hőtermelődés. Előnye a közel állandó töltőáram. De a töltési feszültséget folyamatosan figyelned (mérned) kell, mert a töltő, túltöltheti az aksit. (Szélsőséges esetben fel is robbanthatja.) Használhatsz 12V-os (pld. reflektor) izzókat is, de ha véletlenül rövidre zárod a kimenetet, az izzó menten ki fog égni. üdv! proli007
Köszönöm válaszod! Tehát ha sorba kötök 2 db 12v-os 100w-os izzót és az akksit akkor csak a feszültséget kell mérnem. Milyen árammal fog tölteni ekkor?
Sziasztok! Van egy xbox akkumulátor. Az lenne a kérdésem, hogy a benne lévő panel valami töltésszabályzó? Vagy semmi? Köszi a választ.
Hello!
Így ránézésre, itt csak két párhuzamos 100ohm-os ellenállás van, meg velük sorban egy dióda. Az előző korlátozza a töltőáramot, az utóbbi, meg nem engedi visszafelé folyni az áramot, ha nincs tápfeszültség. Ezen kívül van a Led és előtét ellenállása, ami mutatja ha van a töltéshez feszültség. üdv! proli007
Szia.
Kicsit el voltam veszve mostanábvan.Az ok egyszerű és nagyon szomorú de nem ide tartozik. Sikerült beüzemelnem az álltalad tervezett kapacitás számlálót.Sok bajom nincs vele csupán annyi hogy nem tudom eldönteni hogy a rákötött 2x75W 12V-os izzó mennyi áramot is vesz fől.Multival mérve 6A körül.Shöntel számolva 8A körül.Ohm törvénye alapján pedik 12.5A-er.Melyik lehet a valóságos?Mihez álitsam be a számlálót?Végül is nem kell halál pontosnak lennie mivel 8db egyforma akksit sütögetek ki vele.Elég csak az eltérések mértékét látnom. Az impulzustöltő őssze van rakva félig.Még nincs beültetve a meghajtás része mert előbb le akarom tesztelni az időzitős részt de idő szűkében még el fog tartani egy pár napig. (pedig csak a szkópot kellene ráakasztani és bedugni a konektorba)
Szóval akkor túl lehet tölteni. Ha jól értem.
Hello!
Mindig a Shunt--nek kell hinni. Persze, ha ellenállása megfelelő értékű. Ezért célszerú rajta tápról mondjuk 1A-t átvezetni és megmérni a feszültséget. Ez alapján már számolható az ellenállása. Majd az izzókkal is megmérni a feszültséget és beosztani.. Ekkor már csak a Shunt hőfüggése verheti át az embert. Nem tudom milyen a Shunt, de arra ügyelj, 1V-nál több feszültség ne essen rajta, mert a D1 Led limitálhat.. üdv! proli007 |
Bejelentkezés
Hirdetés |





Sajnos kevés időm van erre, motorozok inkább, most már jön a hideg, ez az én téli elfoglaltságom, na meg szeretem is, csak ha jó idő van, kint vagyok...









