Fórum témák
» Több friss téma |
Fórum » JLT-02 analóg forrasztóállomás
Nem írtam igaz, de hűtőbordával is fűtött rendesen (nem sima hűtőzászló van rajt, hanem rendes borda, az ic 7808CV ha jól tudom ez combosabb minta sima 7808) mióta előtte van az ellenállás, éppenhogy langyos az ic, a bemenetén 20-21V van.
(Eme észrevételek 3-4 órás folyamatos üzem mellett jelentkez(tek)nek)
Gondolom az ellenállás miatt esik ennyit a feszültség. Nem tudom mekkorát raktál oda, de a 16W az szép teljesítmény. A kezed az 50 fokot már gyakorlatilag forrónak érzi. Nem tudod kézzel megkülönböztetni az 50-tól a 100 fokot. Elvileg az IC-nek bírnia kell(ene), de ha tudod az IC előtt lévő feszültséget csökkenteni, akkor nem fog annyira melegedni sem. (Egyébként emiatt szokták a vezérlést egy másik szekunder tekercsről megoldani. pl egy 2x12V szekunderű trafó két tekercsét összekötik. Egyik tekercséről megy a vezérlés, a két összekötött tekercsről meg a páka fűtés.)
Szia!
Az optot és a triakot mivel tudom ellenőrizni hogy működőképes-e? Egyébként nekem is melegszik a stab IC, de egy Alu hűtőlappal megoldottam. Képeket majd töltök fel ha végre működőképes lesz..
Működik a kapcsolás! Köszönöm a segítséget!
Hátha esetleg hasznára lesz valakinek:
A Fahrenheit 28112-es páka hőelemét méricskéltem, pár mérési eredmény: 82°C -> 3,53mV 72°C -> 2,53mV 49°C -> 1,06mV 35°C -> 0,30mV
Hello, nincs meg veletlenul valakinek a vzoole - altal keszitett forrasztoallomas kapcs-rajza eagle .sch -ban? Koszi.
Nagyon szepen koszonom de talan mar nem kell . Szeretnek kesziteni egy allomast PIC-el az-az A/D konverterre beviszem a jelet hoelemrol es igy merem a paka homersekletet a tobbit majd programrol a PICben, esetleg hozza tudnatok szollni a kovetkezo kapcsolashoz ami a hoelem es a pik koze jonne ez egy olyan feszultseg 100 szorozo, nemtudom ha kothetek igy egymas utan ket op. erositot, Szerintetek ez igy mukodne ?
u.i. Zoli kosz megegyszer ha esetleg nem sokerul akkor majd szuksegem lenne a kapcsolasodra.
Attila86: Milyen a Fahrenheit 28112-es páka? Mert venni akarok egy Fahrenheit 28012-es állomást és ehhez az a páka van. Meg ér e szerintetek 5-6 ezerrel (nem a HE-nél) többet a 12-es állomás mint a 28011 hogy a 12-es az mozgás érzékelős? köszi!
Nézz el ide: Digitális forrasztó állomás
Sziasztok ,
legyartottam egy forraszto alomast , az optocsatolot az op erosito lekapcsolja , de a led egve marad, ha picit visszatekerem a hofok szabalyzo potit akkor elalszik, tehat annyira leeseik a fesz az op-erosito jelen hogy a MOC- leold , de a led meg nem, tehetek egy ellenallast a led es a fold koze hogy jobban leterheljem, ha igen mekkorat? Kosz.
Alakul a panelem. A triak, ki lesz vezetékezve hűtőbordára, a poti, és a ledek is. Biztosíték a dobozba van épitve.
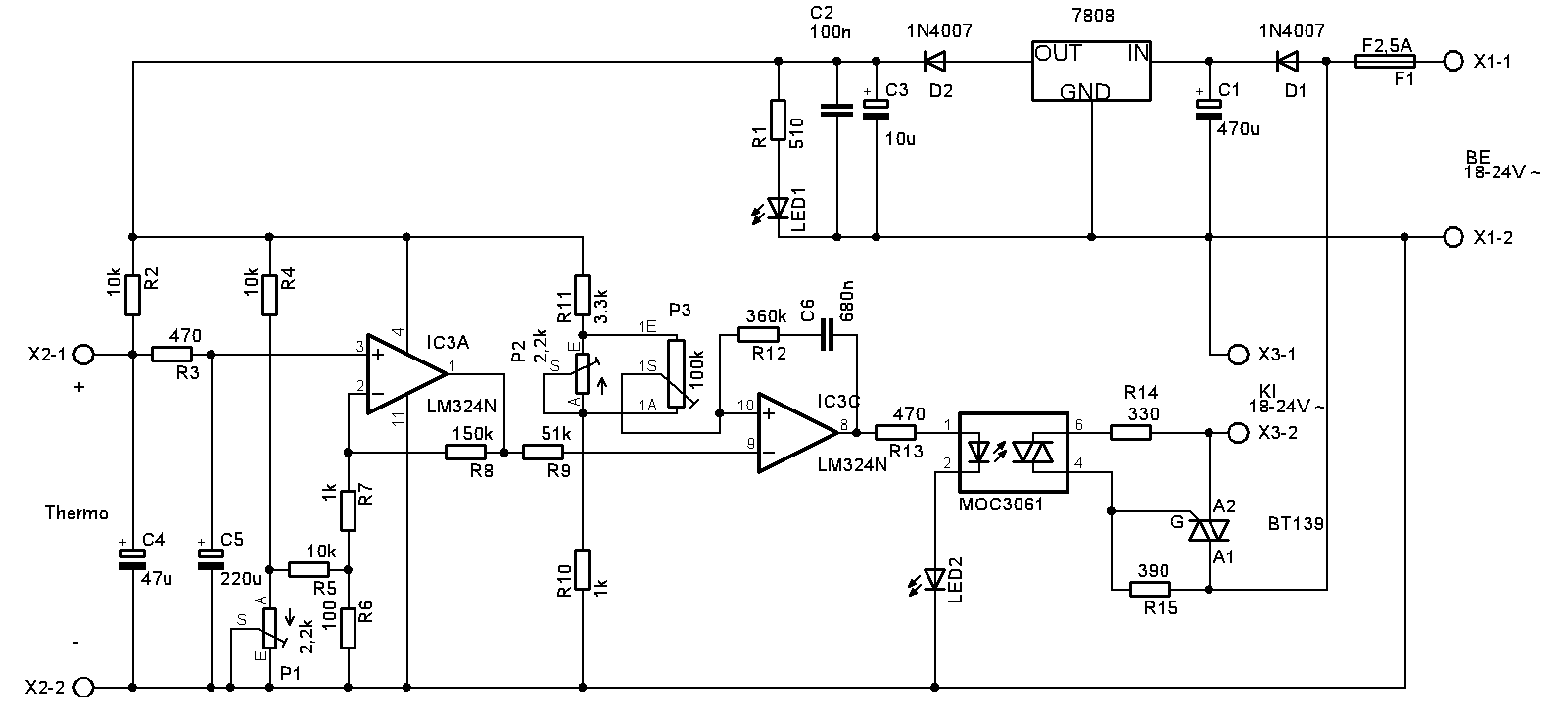
Két kérdésem lenne a hozzáértőkhöz. A 7808 IC-t lehet 7812/7815-tel helyettesíteni? Mekkora ellenállást kell tennem az ic (78xx) elé, ha a a trafóm 26V~ os? (bocs, a nyákot 2 szer sikerült mellékelnem véletlenül)
Szia!
Bár nem én vagyok a legilletékesebb, de lehet tenni 7812-őt ( a változásokat lásd Vzoole egyenáramú forrasztó állomása) nem kell semmilyen ellenállás! Hűtőborda annál inkább! Leiszt Jani Ui: két trimmer maradhat úgy ahogy a régi rajzon van! Csak azokat az alkatrészket kell megváltoztatni, ami a tápfeszültség növekedés miatt változtak! Pl. optó előtét ellenállás! De olvass vissza va egy javított rajz is! Pl. a bekapcsolás jelző LED előtétje sem jó ezen a rajzon! Légyszi keresd meg! Javította Vzoole, csak nekem ez van a gépemen!
Köszönöm a választ. Én azon aggódom, hogy a 78xx ic nek a max feszültsége 35V lehet, de ha jól számolom nálam Kb. 36,5 volt fog rá esni.
Átnyálazom a fórumot este, hátha megtalálom a javított rajzot.
Szia!
Szerintem rosszul számolod! Nem véletlenűl egyutas az egyenírányítás! Nézz csak utána a dolognak! Leiszt Jani
Szia!
Itt a javított rajz! De te a FET-es részt ne nézd! Leiszt Jani
Értem.
Most nézem, hogy a rajzon a szabályozó potik teljesen másképp vannak.. Ez így jobb? (mert akkor tervezhetem át a nyákot, órákig csináltam )
Szia!
Megoszlanak a vélemények! Szerintem jobb Attila86 szerint rosszabb, na most találd ki! Szerintem tök egyszerű beállítani, de a kezdőknek az alap verziót ajánlom! De csak azért , mert az fél óra MSN lenne mire sikerülne! Át lehet tekerni egymáson a két trimmert és akkor fordítva szabályoz, ettől sokan pánikba esnek! Jól van az úgy! Ha gondod van írj! Ez a topik sűrűn látogatott, lesz aki segít! Pl. én is! Leiszt Jani
Kösz. Akkor maradok az eredeti verziónál.
Heló! Erről a forrasztóállomásról csak jót tudok mondani én is megépítettem. Nagyon jó.
De csak gyakorlaton tudtam kipróbálni, mert nincs trafóm hozzá.
Nálam fűtött eléggé a stab ic. 32-33V volt a bemenetén, tettem elé egy ellenállást így már nem fűt és "csak" 20-21V van a bemenetén, azóta nem melegszik, de ezt a mizériámat leírtam pár hozzászólással előbb behatóbban
Én is csak jót tudok mondani róla
Csak a hőmérséklet max-min-t kell még beállítanom egy-két ellenállás cseréjével.
Alakul a forrasztóállomásom, félig már kész. Még a kivezetékelést az előlapra kell befejeznem, és apróságok.
Remélem a 324-es IC jó, mert bontott (nem kaptam a boltban) Két kérdésem lenne a hozzáértőkhöz. Az Lm324 8-10 lába közötti 680n kondenzátornak mi a szerepe, ki tudom valami más értékkel váltani? Mert ilyen nem volt de még hasonló se.. A triakot csillámmal le kell szigetelni a hűtőbordán (a T2 kivezetése) vagy nem sok vizet zavar? (nekem a borda a dobozolásra van csavarozva, de az nem érintkezik semmivel jó esetben) Remélem mire kész lesz a dobozolás megjön az új páka is. Na megyek lefekszem..
Kész az állomás, be van dobozolva, de a páka még nem jött meg
Ilyen lett a "kicsikém". Egy rossz hálózati tápegységből lett kialakítva. Még van mit szépíteni rajta de nem volt az előlapra fóliám.
Jó lett!
Én a helyedben a pákatartót ráépíteném a tetejére (én ráépítem majd az enyémet)
Jó ötlet, megfogadom
Sziasztok!
Én is szeretném megépíteni a vzoole féle forrasztó állomást. A panelt elkészítettem, az alkatrészeket megrendeltem (mundenből 2 , biztos ami biztos)Mellékeltem egy képet az én HAKKO pákahegyemről, ami elég régóta szolgál, de már meguntam, hogy mindig szétégeti a hegyeket a 12 voltos folyamatos üzem. (+ pár forszem is bánta már a meleget) Azt szeretném kérdezni, hogy hogyan lehetne összeházasítani Hakko-val ezt az egyszerűbb kapcsolást? Előre is köszönöm: Ottó |
Bejelentkezés
Hirdetés |





Kell? 






)
Csak a hőmérséklet max-min-t kell még beállítanom egy-két ellenállás cseréjével. 








