Fórum témák
» Több friss téma |
Fórum » Kapcsolóüzemű tápegység
Témaindító: Rendszer, idő: Feb 18, 2006
Témakörök:
Köszönöm a segítségeteket! Holnap szkóppal és műkondenzátor terheléssel végigmérem.
Jó éjszakát! Ü: Balázs
De ne mű, hanem igazi kondenzátor rakj oda.
Használd a "Válasz" gombot, és akkor tudjuk, hogy kinek írsz.
Sziasztok!
Kicsit megcsúszva, de sikerült megtalálni a hibát. Az induktivitás volt a probléma. Vettem új diódát meg induktivitást, kicseréltem mindkettőt, persze egyenként, és az induktivitás nyert. Kb. 12.3-12.5V-ot ad le, az már benne van a hibahatárban. Üdv vtnagy
Egy kapcsolóüzemű tápot lehet használni erősitőhöz is?
Valamint ha épitenénk egy igencsak nagyot 500-700W, akkor ez mennyibe kerülne úgy kb? Mivel a transzformátoros megoldás nagyon drága lenne...
Igen. 5-700W egyáltalán nem nagy, annyit a félhidasokból is simán ki lehet hozni. Hogy mennyibe kerül az attól is függ hogy mennyire értesz hozzá. Ha igen, jóval olcsóbb mint egy hasonló teljesítményű toroid. Nézegesd (esetleg olvasd végig) a 230V-os topikot. Nagyobb teljesítményre ott a hegesztőm rajza a hegesztős topikban, az is jó erre a célra.
Üdv!
Kapcsolóüzemű tápomon nincs szekunder feszültség. /12V és 19V-nak kellene lennie/Viszont a hálózat lekapcsolásakor hangos zizegés kb5mp-ig.Ha ekkor újra 230V-ra kapcsolom akkor a 19V megjelenik sőt további rákapcsolgatással a 12V is de az nehézkesebben. Tipp? Primer meghajtórész?A segítségeket előre is köszönöm.
Szia!
Elektrolitkondenzátorokat cserélgess a primer és a szekunder oldalon is.
Szia!
Tippelsz vagy javítottál már ilyen hibát?
Javítottam már, de az közismert tény, hogy a kapcsolóüzemű tápegységek hibáit leggyakrabban kiszáradó, kapacitásvesztett elektrolitkondenzátorok okozzák.
Segítségeteket kérném.
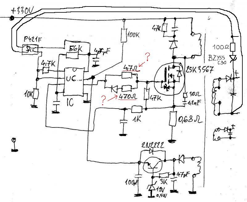
Megkértek hogy javítsak meg egy Hitachi UC18YG típusú akkutöltőt (7,2V---18V Ni-Cd 2,6A). A gond az hogy a 2SK3567 teljesen zárlatos lett és visszament az IC-re a nagyfesz, minek hatására lerobbant a teteje és a feliratból csak ennyi látszik „UC ” a többi sajnos eltűnt. Lerajzoltam a kapcsolás primer oldalát, aminek letudtam olvasni az értékét azt fel is tüntettem. Kérdésem az lenne vajon milyen IC kell a kapcsolásba. Üdv:. BeLac
Holnap megpróbálom egy UC3844-el az van itthon. Szerinted mi értelme van a 4,7 ohm-al párhuzamosan kötött (diódának + 470 ohm)-nak. Bár az is igaz hogy ezek elégtek és csak a panel felől maradtak meg a szín jelölések, persze lehet, hogy a hőtől torzultak és ezért rosszul olvastam le.
Szerintem elírhattad, annak úgy közel semmi értelme.
Valószínűleg 4,7 Ohm lesz az a 470-es.
Alapvető különbség ezeknél az UC-knél az induláshoz szükséges feszültség és/vagy a maximális kitöltési tényező. (kép csatolva) A visszarajzolt kapcsolásodat figyelembe véve(segédtáp) jónak kell lennie a 3844-esnek. Ha elindul, de nem megfelelő a kimeneti feszültség teljes terhelésen, akkor tegyél bele UC3842-t.
Köszönöm a segítséget mindenkinek, jó lett az UC3844-el.
A két ellenállást módosítottam, mert úgy valóban nem volt értelme.
Üdv m.Apró kérdésem lenne, pc táp trafójából //SPI 804-2007-35 HI-POT// skin hatást is szem lőtt tartva ..ideális esetben értem ez alatt a megfelelő kapcsolást 30- 40khz működő 2-4 fet meghajtó pl:irfz44 mekkora lehet a teljesitménye amit leadni képes ? Választ előre is köszönöm.
Még annyit hogy 12voltról lenne üzemelve s kb 2x30 v lenne kimenet bár ez mindegy szerintem
Hello!
Keresgéltem egy kicsit, de sehol nem találok olyan hibajelenséget, ami fedné az enyémet... Adott egy 12 és 5V-ot, max. 2A mindkét ágon, leadó táp. Kapcsolóüzemű, egy LCD monitor külső tápja. Megkaptam a monitort, hogy hibás. Nem volt semmi baja, PC tápra bekötve simán működik. A saját tápja meg sem mozdult, a kapcsolóüzemű részről a visszacsatoló elkót cserélve már megpróbál beindulni, de csak pengő, pattogó hang hallatszik belőle... ...na de ezt mi adhatja ki...? Ha valaki tud segíteni, köszi )
Szerintem első körben cseréld az összes elektrolit kondit! Legtöbb esetben az szokott megfáradni!
Az igaz, de a hibajelenség eléggé meredek, hogy rákérdezzek
![]() Na kicserélem majd őket (idő is kell rá valamikor, nem épp top problema, még mindig lakásfelújítok) és jelentkezek majd ![]() (Persze ha valakinek van még tippje, akkor jöhet). Köszi!
SOS.Égető szükségem van egy olyan táp-ra,aminek bemenete 12-15V(gk.elektromos rendszer)A kimenet(iszonyat):szabályozható freki 100Hz és 25KHz között.Fesz 2 és 12V között(szabályozható)Áram 1 és max 15A között (szabályozható)A fesz. áram és freki egymástól függetlenül szabályozható legyen.Bár meglehetősen laikus vagyok ezen a téren,de ha valaki legaláb kapcsolási rajzot adna,-nem beszélve a kész termékről-én Istennek kiáltanám ki.Az anyagi és egyéb irányú elismerésen túl.Köszi bubler.Siessetek.
Szia!
Mihez kellene ez a csodatápegység? Ha nem titok persze.
Nekem meg kellene a lottó ötös nyerőszámai de sürgősen, siessetek jó?
Kicsit lassíts azért, itt sokan szívesen segítenek önzetlenségből de nem kötelességből. A minimum az lenne , hogy köszönsz, mielőtt kérsz, majd megpróbálod értelmesen megfogalmazni mit szeretnél. Szívesen segítenék, de nem értem mit szeretnél. Most azt szertnéd, hogy 12v egyenről egy áramkorlátos szabályozható tápot, ami váltót ad, aminek a frekvenciája is szabályozható legyen? Vagy hogyan?
Pedig egyértelmű. Egy mobil villanypásztorhoz kellene szerintem.Természetesen dinoszauruszokhoz mert abból olyan sok fajta van.
Nem jött be
![]() Kicseréltem az össze kimenő és a 220-as puffert is, de még mindig csak annyit reagál a táp, hogy pingpingpingpingping... Mármint hogy ezt hallani belőle. Mondjuk trafókról nem húz át semmi, de ha belül ütött át, akkor nem lehet hasonló hangja?
Köszi!
Megyek diódát kiműteni, mérni, anyázni
Na nem volt időm még kiszedni, de áramkörben azért rámértem. (Iszonyat bután van összerakva a hűtőborda a kimenő kettősdiódáknak, nem lesz egyszerű kiszedni
).Szóval a négy dióda nyitóirányban természetesen vezet, záróirányban meg töltődik a kimeneti pufferkondi... Jó, tudom , ki kéne szedni (ki is fogom), de van egy fogadásom, hogy mind a kettő kettősdióda jó lesz.
Akkor viszont valószínűleg jók. Ilyen csúnyán zárlatkor szoktak csinálni a tápok (általában). Visszacsatolással is lehet gond. Több ötletem nincs. Szerezz be hozzá egy kis pc tápot.
|
Bejelentkezés
Hirdetés |




Használd a "Válasz" gombot, és akkor tudjuk, hogy kinek írsz. 







