Fórum témák
» Több friss téma |
Fórum » Motorgyújtás
Még mindig a tekercsre tippelek. Épitsd meg az elektronikát,és próbáld azzal. Ugyanis a tekercs bemelegedés után produkál ilyen hibajelenséget. Az általam javitott gyújtásoknál 90 százaléban a tekercs volt a ludas.
Azon gondolkodtam hogy ha a tkercseket átekerném ,hogy a babeta gujás jó legyen rá akkor jokor gyujtana-e a babetta elktronikálya?
A lenkeréknek minedenképen az eredetinek kellene maradnia az őnindító miatt.
Kisérleteztem még egy kicsit az elktronikával, sikerűlt elindítanom. Egy másik gyujtótrafóval. Ki is pőrgőt vele 11000 ig aztán ráerősítettem a mótórra és valmí tőrtént vele mert azóta max 7500at pőrőg. Holnap csinálók neki egy nyákot és őszerakom ujra az egészet.
Akkor tlán letudom probálni menet közben is.
Ráraktam az eredetit megint űresben 10500-at pőrőg!
Amit építettem azt a kondenzátórók varíálásával sem tudom 8000 főlé vinni. Egy Daytona Racing Unit CDI- is megprobáltam de az sem megy feljebb 6000-nél és ráadásul durrog is. Az eredetinek erős vastag szikrálya van a másik ketőnek meg vékony nem tudom számít e valait?
Számit a trafó áttétele. A CDI-gyújtáshoz kis primer induktivitású kell,mert nagyon gyorsan kell a mágnesmezőnek felépülni. A hagyományos,és a hagyományos megszakitót kiváltó tranzisztoros gyújtásoknál ez az idő sokkal hosszabb-ennek megfelelően nagyobb primer induktivitást,és áttételt kell megvalósitani. Lehet kapni kinai szutyok gy-trafót úgy2500pénz környékén,még ez is tudja a 200/sec szikraszámot, igaz itt már erősen melegszik. A kondi amivel próbálom:2µF 400V,és a töltőfeszültsége 200-240V.
Az épített áramkőr a legelső tesztnél képes volt 11e fordulatra, szóval a trafó képes rá. De ezt a fordulatot azota sem tudom elérni. A trafó ellenálása 0,8ohm ,de sajnos az indukcióját nem tudom mivel megmérni.
Ha mechanikusan rendben van a gép (nincs dugulás, stb.....) akkor mint ahogy már irtam, nem marad más mint a tekercs.
Hát sajnos nem tudom hogy mi OK a motorn mert kartondobozban volt az egész. Őszeraktam ahogy tudtam. 500Km-es ad dugatyu benne , a karbiján sajnos nem lehet álítani csak alapjáratot. Elvileg minden jó rajta mechanikusan. És néha képesvolt 85km/h val menni szoval a mechanika szerintem rendben.
Azt viszont nem tudom hogy a gyujtás időpontja jó e, mert néztem volna stobival, de csak a blokkon van jelőlés a keréken nincs. kb 1cm et lehet rajta forgatni. A keréken is van valami jelőlés de olyan álásban a tekercseket nem is lehet felrakn, valószinűleg az a felő holtpont lehet.
Kizárásos alapon a gyújtás jó helyen van,ha eredetileg kiforogta a 12000-et. A strobit használd és nézd meg alapjárati fordulaton,hogy a lendkeréken levő jel hol áll,és ennek környezetében kellene a blokkon is jelnek lennie.Próbálj az alaplapon forditani-nagyobb előgyújtást adni az 1 cm-en belül.
A blokon lévő jel majdnem elérí a keréken lévő jelet ha a maximálís előgyujtásra álítom. Szinte minden álásban kiforgót teljesen kivéve az álitható legkiseb előgyujtásnál és annak kőzelében.
Ha az előgyujtást 4,8 fokkal tudnám nővelni akkor esne gybe a két jel de ebbe az álásba nem tudom már álítani.
Sufnitunningban láttam már,hogy a jeladót tartó lemezkonzolt (ami egyben a vasmagja is) a kivánt irányba elgörbitették. Igy hozva előre a gyújtási időpontot. Vigyázni kell a görbités mértékével,mert ha közel kerül valamelyik tekercs vasmagjához akkor téves gyújtásjeleket produkál. Ilyenkor megintcsak nem forog ki,és törheti az ember a fejét hol van a hiba. Szkóppal jöttem rá én is.
Üdv tapasztaltabbak!
Egy KTM EXC 400-as motorhoz vagyok most kénytelen gyújtás tekercset tekerni. A tekercs gyári adata szerint 18 Ohm-nak kell lenni. A vezeték 0,15-ös./Kokusan 4K-3A/ A tekercset kb 2 éve már áttekerték ,eddig bírta. Azt szeretném kérdezni ,hogy a tekercs védelmére milyen bevonatot kellene használnom. Van-e valami bevált anyag, amit az olaj nem kezd meg? A másik kérdés, pedig az hogy egy Suzuki DR 600 as tekercse 0,15-ös vezetékből 3600 menet,az ellenállása kb 250 Ohm. Ha ezt a KMT-et nézem akkor szintén 0,15-ösből a tizede menetszám is elég a 18-20 Ohmhoz.. A tekercsek mechanikai mérete közel azonos. Mi a két gyújtás között a különbség? Van a KTM gyújtásban transzverter? Üdv
Szevasz. A KTM tekercs véleményem szerint vagy jeladó,vagy ami valószinűbb az elektronika tápfeszültségét állitják elő ezzel a párszáz menettel.
Helló mindenkinek új vagyok itt, és én is szeretnék a simsonomra más gyújtást csinálni. Igazából a babetta gyújtást kezdtem el csinálni...tehát a forgórész most esztergálják és a közdarab is készül.
Azt szeretném kérdezni tőletek, hogy nem tudjátok véletlenül a gyári v. utángyártott KAPCSOLÁSI rajzát a babetta 4 lábú tranzimo-nak (fekete dobozka)? Meg a babettás cuccoknál (forgórész, állórész rajta a gerjesztőtekercsel és az impulzustekercsel) nem lehet estleg valamilyen más gyújtás kapcsolási rajzát használni? IC-st nem nagyon szeretnék. Előre is köszi.
de lehet simán más kapcsolást használni.. csak induktív jeladós tirisztoros legyen...
nekem is babszi lendkerék van (de az állórész nincs fenn csak egy homemade jeladó.. akkuról megy..) kicsit pörgősebb XD 70ccm el párosítva veszélyes kicsitt visszáb beleolvasol a topikba, akkor tuti találsz.. csá
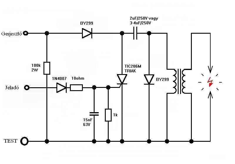
ÜdV!Mellékelek egy tutira működő kapcsit
már 3 különféle mocin próbáltuk és eddig mindig működött, a lényeg hogy a babetta gyújtásodon a jeladó kábele sárga legyen vagyis tirisztoros gyújtáshoz való, mert van fehér kábeles is ami tranzimos nekem eleinte ezzel voltak gondjaim és még egy dolog a gyújtótrafónak lehetőleg babettájét használd, nekem egy Moszkvicsé van jól megy vele csak a primer ellenállása 2,1ohm szal rúgásra nehézkesen indul az MZ, de a Simson biztos fog mert az vagy 3x annyit fordul rúgásra mint az MZ.Remélem tudtam segíteni!!ÜdV!
Köszi szépen kurtyka. Szerintem a tiedet fogom megépíteni.
Mert néztem én itt a topikban a babetta a tranzimojának a kapcsolási rajzát csak nem tudom hogy a kondenzátorok értékei mili vagy mikrofarádban értendőek.
csá azok tuti µF azaz (10^-6 F) ban értendők
visznt ebből a tranzimóból még jópár alkatrész hiányzik... Kurtyka gyújtása sokkal jobb, szinte tönkreteketeklen ... (csak a nagyfesz gerjesztőtekercs mondhatja be az unalmast mert negatív félperiódusban cska a 100Kohm vezeti az áramot, és ettől a fesz megugorhat és átüthet de ez elég valószinűtlen...) csá ja trafónak az a jobb aminek kisebb a primer ellenállása én CDI trafómé 1,6 ohm körül van...
Egy kis félreértést szeretnék eloszlatni. Az általad linkelt rajz a babetta végletekig leegyszerűsitett TIRISZTOROS gyújtása,a TRANZIMÓ ennek az elődje,mint a neve is utal rá tranzisztor volt a kapcsolóelem,ezenkivül működésében is eltért.
Üdv!Bocsi a rajzon a triak van feltüntetve TIC206M, DE HELYETTE TIC106M KELL AMI TIRISZTOR A LÁBKIOSZTÁSA AZONOS SZAL MINDENKÉPPEN TIC106M KELL!! Amúgy tényleg kinyírhatatlan nekem már több mint 1 fél éve van ez
És eddig csak a kábelem csúszott le ami miatt megállt a gép Jó utánépítést és sok sok vastag szikrát mindenkinek és balesetmentes közlekedést a nyáron vigyázni nem forró napon kimenni motorozni mert veszélyes inkább estefele a hűvösbe!!
Apropó azt nem tudjátok, hogy a rajzon a kondenzátorok miért nem elektrolit kondik? Nem bírnák a terhelést talán? + Milyen értékű trimmerel próbálkozzak?
Csá!Hát azért mert elkóba nincs nagyon 0,15µF-os sztem, a 2µF-os nekem meg egy rádiós börzén vettem 50Ft-ért pár tápot és egyikben volt 10db 2µF/250V-os kondi és pont akkor vettem amikor csinálgattam magamnak mondom csak jó lesz, és hát egy nagy kocka Remix típusú, elko nem lenne jó mert fura dolgokat művelne... 1k-s trimmerrel próbálkozz, de ha 1k-s ellenállatot berax az tutkó jó lesz, de ki tudja 1 próbát megér. Ja apropó a jeladót mért meg kb. asszem 20ohm körül van és a gerjesztő kb. 200ohm körül ha kb. ilyen értékeket kapsz akkor tuti jó lesz minden, ha a jeladó 15ohm körül van akkor valszeg a régebbi tranzimos elektronika kell, ha az van akkor majd írok, de bízok benne hogy nem az mert nekem azzal csak a gondok voltak...
Na helló mindenkinek ! Végre szereztem egy babetta állórészt rajta 3 világítótekercsel és iaz mpulzus tekercsel. Gerjesztő majd lesz talán. Az a lényeg, hogy elkezdtem kimérni az impulzust (jeladót) egyszer 39.6 ohm volt máskor meg 61.4 ohm ez jó? Ja és a kábel rajta kék színű gyárilag.
|
Bejelentkezés
Hirdetés |





már 3 különféle mocin próbáltuk és eddig mindig működött, a lényeg hogy a babetta gyújtásodon a jeladó kábele sárga legyen vagyis tirisztoros gyújtáshoz való, mert van fehér kábeles is ami tranzimos nekem eleinte ezzel voltak gondjaim
és még egy dolog a gyújtótrafónak lehetőleg babettájét használd, nekem egy Moszkvicsé van jól megy vele csak a primer ellenállása 2,1ohm szal rúgásra nehézkesen indul az MZ, de a Simson biztos fog mert az vagy 3x annyit fordul rúgásra mint az MZ.Remélem tudtam segíteni!!ÜdV! 

És eddig csak a kábelem csúszott le ami miatt megállt a gép
